Тема 2 Ветвления
Линейный алгоритм
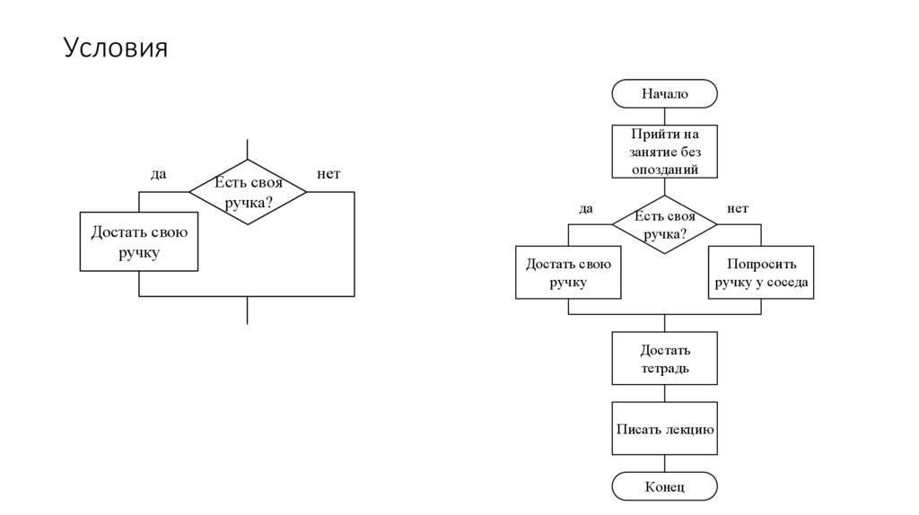
Условия
Условия
Неполный и полный условные операторы
Альтернатива полного условного оператора с двумя неполными условными операторами
Вариант с неполными условными операторами
Синтаксис условного оператора
Пример условного оператора
Пример условного оператора
Операторы отношения (сравнения)
Пример нахождения большего из двух чисел
Условия без использования операторов отношения
Пример проверки деления на 0
Операция присваивания в проверяемом условии
Вложенные условия. Пример 1
Алгоритм определения числа корней квадратного уравнения
Вложенные условия. Пример 2
Составной оператор (фигурные скобки)
Оператор запятая
Фрагмент алгоритма решения задачи
Фрагмент алгоритма
Фрагмент алгоритма
Фрагмент алгоритма
Фрагмент алгоритма
Логические операции
Таблицы истинности
Пример логического «и»
Еще пример логического «и»
Пример логического «или»
Побитовые операции
Оператор выбора switch
Алгоритм, содержащий оператор выбора
Фрагмент кода, содержащий оператор выбора
Несколько меток case в одной инструкции switch
Пример switch без break для некоторых case
Алгоритм для примера switch без break
Пример использования целого типа в switch
Пример использования перечислений в switch
Правила описания оператора switch
Тернарный оператор условия ?:
965.18K
Category: programmingprogramming

Ветвления. Линейный алгоритм

1. Тема 2 Ветвления

2. Линейный алгоритм

1.
2.
3.
4.
Прийти на занятие без опозданий;
Достать ручку;
Достать тетрадь;
Писать лекцию.
Начало
Прийти на
занятие без
опозданий
Достать ручку
Достать
тетрадь
Писать лекцию
Конец

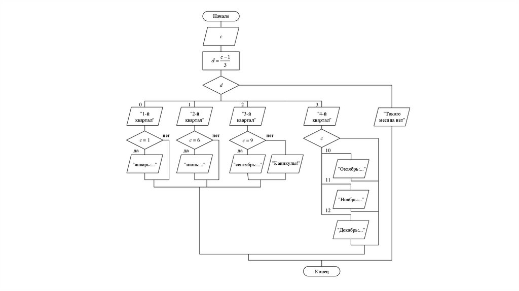
3. Условия

1. Прийти на занятие без опозданий;
2. а) Если есть своя ручка, то достать ее;
б) иначе (Если нет ручки), то попросить запасную ручку у соседа;
3. Достать тетрадь;
4. Писать лекцию.

4. Условия

Начало
да
Достать свою
ручку
Есть своя
ручка?
Прийти на
занятие без
опозданий
нет
да
Есть своя
ручка?
Достать свою
ручку
нет
Попросить
ручку у соседа
Достать
тетрадь
Писать лекцию
Конец

5. Неполный и полный условные операторы

неполный
да
полный
нет
да
нет
5

6. Альтернатива полного условного оператора с двумя неполными условными операторами

да
условие
вып?
нет
действие 1
да
условие
не вып?
нет
действие 2
6

7. Вариант с неполными условными операторами

Начало
Прийти на
занятие без
опозданий
да
Есть своя
ручка?
нет
Достать свою
ручку
да
Нет своей
ручки?
Попросить
ручку у соседа
Достать
тетрадь
Писать лекцию
Конец
нет

8. Синтаксис условного оператора

if (условие)
оператор1; //неполный
if (условие)
оператор1;
else
оператор2; //полный
8

9. Пример условного оператора

if (a < b)
cout << "a меньше";
//неполный
if (a < b)
cout << "a меньше";
else
//полный
cout << "b меньше или равно";
9

10. Пример условного оператора

if (have_a_pen == true)
get_your_pen(); //неполный
if (have_a_pen == true)
get_your_pen();
else
ask_for_a_pen(); //полный

11. Операторы отношения (сравнения)

<
<=
>
>=
==
!=
if (a < b) //какой-то оператор
if (a <= b) //какой-то оператор
if (a > b) //какой-то оператор
if (a >= b) //какой-то оператор
if (a == b) //какой-то оператор
if (a != b) //какой-то оператор
11

12. Пример нахождения большего из двух чисел

int main(){
float a, b;
cin >> a >> b;
float max;
if(a > b)
max = a;
else
max = b;
cout << "max is: " << max;
}
12

13. Условия без использования операторов отношения

if (x){ // равносильно x != 0
/*действие, если х не равно 0*/
}
if (!x){ // равносильно x == 0
/*действие, если х равно 0*/
}
13

14. Пример проверки деления на 0

int main(){
float a, b;
cin >> a >> b;
if(b)
cout << a / b;
else
cout << "b не должно быть равно нулю!";
/*то же что
if (!b)
cout << "b не должно быть равно нулю!";
else
cout << a / b;
*/
}
14

15. Операция присваивания в проверяемом условии

float a, b, c, d;
cin >> a >> b >> c;
if (d = b * b – 4 * a * c)
cout << "two roots";
else
cout << "one root";
cout << ", D = " << d << endl;
15

16. Вложенные условия. Пример 1

float a, b, c, d;
cin >> a >> b >> c;
if (d = b * b – 4 * a * c)
if (d > 0)
cout << "two roots";
else
cout << "complex roots";
else
cout << "one root";
16

17. Алгоритм определения числа корней квадратного уравнения

Begin
a, b, c
нет
да
d>0
да
"two
roots"
нет
"one root"
"complex
roots"
End
17

18. Вложенные условия. Пример 2

English     Русский Rules