2.62M
Category: mathematicsmathematics

Бинарные отношения. Свойства бинарных отношений

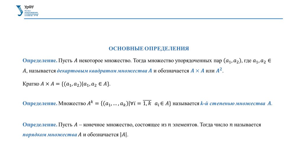
1.

Лекционное занятие 1
Дискретная математика и математическая логика
Белоусова Вероника Игоревна

2.

Бинарные отношения
Белоусова Вероника Игоревна

3.


4.


5.


6.


7.


8.


9.


10.


11.


12.


13.

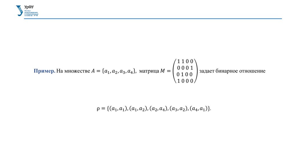
СПОСОБЫ ЗАДАНИЯ БИНАРНОГО ОТНОШЕНИЯ
Матрица отношения

14.

СПОСОБЫ ЗАДАНИЯ БИНАРНОГО ОТНОШЕНИЯ
Матрица отношения

15.

СПОСОБЫ ЗАДАНИЯ БИНАРНОГО ОТНОШЕНИЯ
Матрица отношения
Орграф

16.

СПОСОБЫ ЗАДАНИЯ БИНАРНОГО ОТНОШЕНИЯ
Матрица отношения
Орграф

17.

СПОСОБЫ ЗАДАНИЯ БИНАРНОГО ОТНОШЕНИЯ
Матрица отношения
Орграф
Функциональная схема
отношения

18.

СПОСОБЫ ЗАДАНИЯ БИНАРНОГО ОТНОШЕНИЯ
Матрица отношения
Орграф
Функциональная схема
отношения

19.

СПОСОБЫ ЗАДАНИЯ БИНАРНОГО ОТНОШЕНИЯ
Матрица отношения

20.


21.


22.


23.


4
с
т
о
л
б
е
ц
1 строка

24.


25.


26.


27.


28.


29.


30.

31.


32.


33.

СПОСОБЫ ЗАДАНИЯ БИНАРНОГО ОТНОШЕНИЯ
Орграф

34.


35.

Вершина
Ориентированное ребро
Вершина

36.

Вершина
Вершина
Дуга
Ориентированное ребро
Вершина
Неориентированное
ребро
Петля

37.

Вершина
Вершина
Дуга
Ориентированное ребро
Вершина
Неориентированное
ребро
Петля
Ориентированное в обе стороны ребро заменяем на неориентированное ребро

38.


39.


40.


41.


42.


43.


44.


45.


46.


47.


48.


49.


50.

СПОСОБЫ ЗАДАНИЯ БИНАРНОГО ОТНОШЕНИЯ
Функциональная схема
отношения

51.


52.

Функциональная схема отношения

53.

Функциональная схема отношения

54.


55.


56.


57.


58.


59.


60.


61.


62.


63.


64.


65.


66.


67.


68.


69.


70.


71.


72.

73.


74.


75.


76.

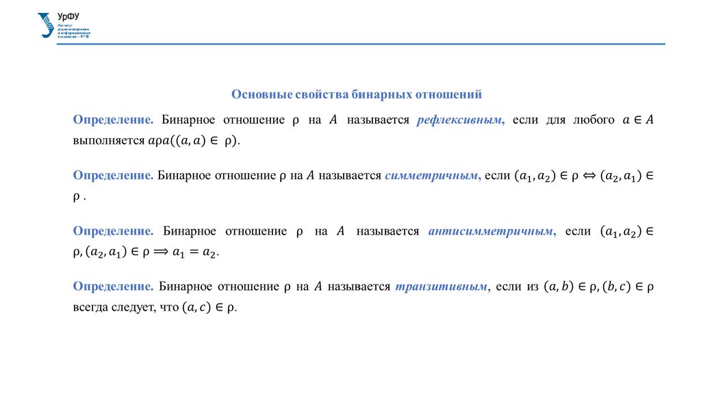
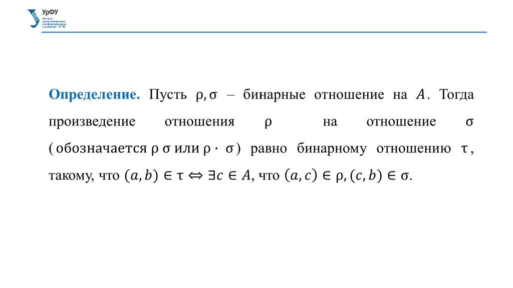
Свойства бинарных отношений
Классы эквивалентности
Белоусова Вероника Игоревна

77.


78.

СПОСОБЫ ЗАДАНИЯ БИНАРНОГО ОТНОШЕНИЯ
Матрица отношения
Орграф
Функциональная схема
отношения

79.


80.


81.


82.


83.


84.


85.


86.

Укажите, какие из следующих отношений являются рефлексивными, симметричными,
транзитивными, отношениями эквивалентности:
а) «a и b учатся в одной группе» на множестве учеников команды ДМиМЛ;
б) «a является сыном b» на множестве людей на Земле;
в) «a моложе b» на множестве людей на Земле;
г) «a является братом b» на множестве людей на Земле;
д) «a знаком с b» на множестве людей на Земле;
е) «a и b родились в одном месяце» на множестве людей на Земле;
ж) «a любит b» на множестве людей на Земле.
English     Русский Rules