163.50K
Category: electronicselectronics

Анализ методов оценки ресурсов бумажной изоляции силовых трансформаторов

1.

Анализ методов оценки ресурсов
бумажной изоляции
Комаров В.Б. – к.х.н., заведующий сектором ИФХЭ РАН
В.Н.Бондарева, Б.Г.Ершов (ИФХЭ РАН),
М.Ю.Львов (ОАО «Холдинг МРСК», г. Москва),
Е.О. Лютько (ОАО «НТЦ электроэнергетики, г. Москва),
А.В.Рубцов (ОАО «Евросибэнерго», г. Иркутск).

2.

Ресурс бумажной изоляции силовых трансформаторов.
Основным процессом деградации бумажной изоляции в
эксплуатации, определяющим ее износ, является разрыв связей между
мономерными фрагментами целлюлозы, приводящий к уменьшению
степени полимеризации и связанному с ним снижению механической
прочности при воздействиях на излом и растяжение, а следовательно
и запаса устойчивости изоляции при КЗ и перенапряжениях.
Согласно РД В РД 34.45 – 51.300 – 97 «Объем и нормы испытаний
электрооборудования» ресурс бумажной изоляции силовых
трансформаторов есть ее наработка со снижением степени
полимеризации от исходной до значения 250 единиц, определяющего
полное исчерпание ресурса, сопряженного с более чем 4-х кратным
снижением механической прочности изоляции в сравнении с
исходной.
Задача определения ресурсных характеристик бумажной изоляции
длительно эксплуатируемых силовых трансформаторов включает в
себя определение вероятности повреждения трансформатора
вследствие деградации изоляции и оценку остаточного срока ее
службы.

3.

Критерии состояния бумажной изоляции трансформаторов по
показателю степени полимеризации.
"Зона риска" повреждений трансформатора вследствие деградации изоляции
определяется интервалом значений степени полимеризации изоляции обмоток, в
котором вероятность повреждения трансформатора отлична от нуля.
Таблица 1.
Критерий состояния
изоляции
Япония*
Россия
МЭК
Граничное значение
Pv для "зоны риска"
450
400
--
Pv при исчерпании
ресурса изоляции
250
250
200
Ошибка в оценке состояния изоляции при полном исчерпании ее ресурса при
использовании трех диагностических признаков: достижения значений соотношения
концентраций в масле [СО2]/[СО] >> 13, влагосодержания масла ≥ 30 г/т и предельно
допустимого или меньшего значения показателя степени полимеризации 250,
практически исключена.
* Kawamura T., Fushimi Y., Shimato T., Amano N., Ebisawa Y., Hosokawa N. Improvement in
maintenance and inspection and pursuit of economical effectiveness of transformers in Japan. CIGRE2002, 12-107.

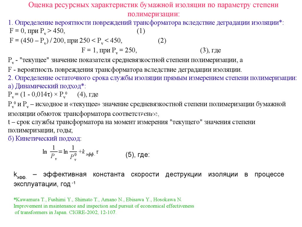
4.

Оценка ресурсных характеристик бумажной изоляции по параметру степени
полимеризации:
1. Определение вероятности повреждений трансформатора вследствие деградации изоляции*:
F = 0, при Pv > 450,
(1)
F = (450 – Pv) / 200, при 250 < Pv < 450,
(2)
F = 1, при Pv = 250,
(3), где
Pv - "текущее" значение показателя средневязкостной степени полимеризации, а
F - вероятность повреждения трансформатора вследствие деградации изоляции.
2. Определение остаточного срока службы изоляции прямым измерением степени полимеризации:
а) Динамический подход*:
Pv = (1 - 0,014τ) × Pv0 (4), где
Pv0 и Pv – исходное и «текущее» значение средневязкостной степени полимеризации бумажной
изоляции обмоток трансформатора соответственно;
(5), где:
t – срок службы трансформатора на момент измерения "текущего" значения степени
полимеризации, годы;
б) Кинетический подход:
(5), где:
1
1
ln
= ln 0 +k эфф . τ
(5), где:
Pv
P
v
kэфф. – эффективная константа скорости деструкции изоляции в процессе
эксплуатации, год -1
*Kawamura T., Fushimi Y., Shimato T., Amano N., Ebisawa Y., Hosokawa N.
Improvement in maintenance and inspection and pursuit of economical effectiveness
of transformers in Japan. CIGRE-2002, 12-107.

5.

Таблица 9. Максимальные значения эффективных «годовых» констант скорости деградации
бумажной изоляции групп силовых трансформаторов с различной нагрузкой.
Трансформаторные агрегаты
kэфф., год -1
0,04897±0,00398
Коэффициент
корреляции
зависимости
ln(1/Pv0) = F(τ), R
³ 0,99
Блочные напряжением 110 – 500 кВ
R2
0,98
Сетевые с промышленной нагрузкой
напряжением 35 кВ мощностью 25000
кВА
0,0351±0,00286
>0,99
≥0,99
*Сетевые напряжением 220 – 500 кВ.
0,02142±0,00405
0,935
0,874
*Образцы витковой изоляции сетевых трансформаторов напряжением 220 - 500 кВ для
исследования старения были предоставлены ОАО "Иркутскэнерго".
Значения квадрата коэффициента корреляции здесь показывают то, что для
трансформаторов производства России, оборудованных системой фильтров
непрерывной очистки масла, в эксплуатации эффективность старения бумажной
изоляции, включая случайные ошибки, на 98 - 99 % определяется величиной нагрузки и
исходной степенью полимеризации намоточной бумаги, использованной для изоляции
обмоток. "Весовая доля" всех остальных факторов в старении изоляции при
регламентной работе фильтров непрерывной очистки масла составляет не более 1 2%.

6.

Расчетные методы определения ресурсных характеристик изоляции :
1. Применение методов случайных процессов*.
γ-процентный ресурс изоляции - число лет (n(γ)) для которых износ изоляции с вероятностью γ не
достигнет предельного (Ипр) при математическом ожидании начального и годового износа m0 и m
соответственно, среднеквадратическом отклонении годового износа, равном σ (σ0 = 0,1m0) и вариации
годового износа
ν = σ/m. При том, что Хγ - квантиль нормального распределения для уровня γ =
0,95 получено решение:
2
n( ) 0.5 X
0.25 X 2 (
0 2 И пр m0
2
)
( 0)
m0
(8)
НЕДОСТАТКИ МОДЕЛИ:
1. Применение методов случайных процессов к монотонному и детерминированному процессу износа
изоляции.
2. Неверные предпосылки для построения модели и расчетов остаточного срока службы изоляции: а)
предположения о взаимной независимости и примерном равенстве годовых износов изоляции
противоречат реальной кинетике ее деградации в трансформаторах производства России, имеющей
экспоненциальный характер;
б) при расчетах остаточного срока службы некорректно задается срок для предльного износа изоляции:
минимальный срок службы трансформатора 25 лет (ГОСТ 1677 - 85) не является назначенным
ресурсом, а следовательно и предельным износом (Ипр) изоляции во временном исчислении, который,
как и остаточный срок службы изоляции, есть искомая величина;
в) принятие гарантии безопасности, близкой к 1 при глубоких начальных износах изоляции полностью
некорректно, поскольку такая гарантия безопасности не может быть соблюдена в принципе;
г) Модель работает некорректно для изоляции трансформаторов со сроком службы 20 лет и более,
поскольку при "глубоких начальных износах" ( m0 > 20 лет) при заданной гарантии безопасности ( γ =
0,95 ) решение задачи исчезает.
* Васин В.П., Долин А.П. Ресурс изоляции силовых маслонаполненных трансформаторов. Электро,
2008, №3, с. 12 - 17.

7.

Расчетные методы определения ресурса изоляции:
2.Уравнение Монтзингера*
t T
K 2.06 w 1.493 1 0
L(t, t 0 T ) (
) (
)
e
K баз
wбаз
T t0
ln 2 ( h 98 )
dt
(9), где
влияние увлажнения бумаги и окисления масла количественно выражается значениями
Vok =(K/Kбаз)2,06 и Vw =(w/wбаз)1,493.
НЕДОСТАТКИ МОДЕЛИ:
1. Полный неучет влияния исходной степени полимеризации изоляции обмоток трансформатора на
ее ресурсные характеристики.
2. Произвольный выбор параметров для расчета Vok и Vw игнорирует принципы оценки опасности
технологических объектов, согласно которым ресурсные расчеты следует проводить для "наихудшего
сценария развития событий", определяемого в эксплуатации значениями эффективной константы
скорости деградации изоляции, зависящей от нагрузки.
3. Игнорирование морфологических структурных характеристик электроизоляционных бумаг
производства России (индекс кристалличности, доступность для соединений, влияющих на кинетику
старения).
4. Неучет постоянства и значений показателей содержания полярных соединений в масле,
определяемого в трансформаторах производства России эффективностью работы фильтров непрерывной
очистки масла, а также нормированного предельного значения влагосодержания изоляции.
5. Использование справочных данных для ресурсных расчетов.
6. Противоречие современным динамическим (CIGRE-2002, 12-107) и кинетическим (IEC
14/562/CDV) подходам, используемым и в отечественной практике, где учет вклада всех факторов в
деградацию изоляции заложен в значение эффективной константы скорости деградации в целом.
* Васин В.П., Долин А.П. Ресурс изоляции силовых маслонаполненных трансформаторов. Электро,
2008, №3, с. 12 - 17.

8.

Таблица 10. Средние значения показателя кислотного числа для
трансформаторов с различными типами защиты масла от окисления,
эксплуатируемых в течение 25 лет и менее, по данным анализа 211 силовых
трансформаторов, обследованных ОАО «НТЦ Электроэнергетики».
Типы защиты масла от окисления
Среднее значение показателя кислотного
числа, мг КОН/г
Пленочная
Азотная
Свободное дыхание
Воздухоочистительный фильтр
0,0131
0,0180
0,0436
0,0575
*Значение показателя кислотного числа при незначительной динамике
изменения во времени несущественно превышает уровень
0,03 мг КОН/г,
рекомендованный стандартом
МЭК 60422 для новых трансформаторных масел, что обусловлено действием фильтров
непрерывной очистки масла при замене силикагеля в них "по состоянию". Только в
четырех из исследованных агрегатов значение показателя приближалось, либо
превышало 0,1 мг КОН/г, из них в двух случаях оно почти достигало предельно
допустимого уровня.

9.

Косвенные показатели деградации бумажной изоляции:
1. Производные фурана:
Таблица 11. Разброс значений степени полимеризации, рассчитанных по разным
коррелционным соотношениям при "монотонном" накоплении фурановых
производных в трансформаторном масле.*
Концентрация 2FAL, мг/кг
1
10
Модельные эксперименты
Разброс значений РV,
единиц.
±430 - 600
±150 - 350
±75
На границе "зоны риска" повреждений трансформатора вследствие деградации изоляции
(Pv = 450) разброс значений показателя концентрации фурановых производных
оценивается, как десятикратный - от 0,0015 (опасный уровень) до 0,015 мг/г бумажной
изоляции (предельный уровень)**.
Таким образом даже при накоплении фурановых производных в монотонных условиях как в
модельных экспериментах, так и при эксплуатации трансформаторов, не оборудованных
системой постоянно действующих фильтров очистки масла, их содержание в масле не связано
стехиометрически с разрывом 1,4 – β – гликозидных связей макромолекул целлюлозы в
изоляции. Это указывает на то, что использование в аналитических целях для оценки
ресурсных характеристик изоляции в эксплуатации методов, основанных на динамике
изменения содержания фурфурола и фурановых соединений некорректно полностью.
*Алексеев Б.А. Продление срока службы силовых трансформаторов. Новые виды трансформаторного
оборудования. СИГРЭ-2002. Электрические станции, 2003, № 7, с. 63 — 69. **Kawamura T., Fushimi Y.,
Shimato T., Amano N., Ebisawa Y., Hosokawa N. Improvement in maintenance and inspection and pursuit of
economical effectiveness of transformers in Japan. CIGRE-2002, 12-107.

10.

Косвенные показатели деградации бумажной изоляции:
2. Оксиды углерода.
Таблица 12.
Трансформаторы,
напряжением, кВ
Граничная объемная концентрация газов, %
СО*
СО2**
110 - 500
0,05/0,06
0,6(0,2)/0,8(0,4)
750
0,05
0,4
*Концентрация СО: числитель - для трансформаторов с азотной или пленочной защитой масла; знаменатель для трансформаторов без защиты масла.
**Концентрация СО2: числитель - для трансформаторов без специальной защиты масла при сроке
эксплуатации до 10 лет; знаменатель - свыше 10 лет; в скобках приведены те же данные для трансформаторов с
пленочной или азотной защитой масла.
В силу небольших нормированных концентраций при различии типов защиты масла и
периодических осушках и дегазациях масла трансформаторов в России, значения концентраций
СО2 и СО ничего не дают в смысле вероятностных и кинетических оценок ресурсных
характеристик бумажной изоляции обмоток по данным ХАРГ, а также, как и концентрация
фурановых соединений, могут служить лишь основанием для дополнительного обследования
изоляции трансформатора по параметру степени полимеризации. При этом, однако, соотношение
концентраций СО2 и СО довольно точно указывает на интенсификацию процессов деградации
изоляции ( [СО2]/[СО] > 13), а также на полное исчерпание ее ресурса (достижение значений
[СО2]/[СО] ≥ 30, сопряженное с влагосодержанием масла ≥ 30 г/т указывает на предельный износ
изоляции).

11.

Нормативно - техническая документация для оценки состояния
и определения ресурсных характеристик бумажной изоляции
силовых трансформаторов
- СО 34.45.51.300-97 «Объемы и нормы испытаний
электрооборудования»,
- СО 34.46.302-00 «Методические указания по диагностике
развивающихся дефектов трансформаторного оборудования по
результатам хроматографического анализа газов, растворенных в
масле»;
- Тепловые электрические станции. Методика оценки состояния
основного оборудования. Приказ №200 от 28.03.2007 РАО «ЕЭС
России»;
- «Методические указания по оценке состояния бумажной изоляции
обмоток силовых трансформаторов и шунтирующих реакторов по
степени полимеризации». Утверждены 13.12.2007 РАО «ЕЭС России»;
- «Извещение №1 о внесении дополнений и изменений в объем и
нормы испытаний электрооборудования» в раздел 6.3 «Оценка
влажности твердой изоляции». Утв. 24.10.2005 г. РАО «ЕЭС России».

12.

Выводы:
1. Процесс износа бумажной изоляции трансформаторов в эксплуатации, определяемый
снижением степени полимеризации с потерей механической прочности изоляции, является
монотонным и детерминированным. Поэтому применение методов случайных процессов для
оценки остаточного срока службы изоляции является некорректным. Подобная оценка так же не
может быть выполнена путем использования уравнения Монтзингера и его механистических
модификаций, полученных формально математическими методами с целью учета
эффективности влияния на изоляцию эксплуатационных факторов старения.
2. Корректная оценка ресурсных характеристик бумажной изоляции трансформатора может
быть выполнена только по параметру степени полимеризации на основе реальной кинетики или
динамики его изменения в эксплуатируемых силовых трансформаторах.
3. Значения показателей содержания в трансформаторном масле фурфурола и соединений
фуранового ряда, а так же концентраций оксидов углерода, как и их совокупность, не дают
достаточной информации о состоянии бумажной изоляции трансформаторов и не могут быть
использованы для определения ее ресурсных характеристик.
4. Для принятия решения о продлении срока службы или выводе из эксплуатации по причине
деградации изоляции конкретной единицы трансформаторного оборудования следует
руководствоваться прямыми измерениями степени полимеризации изоляции обмоток в
соответствии с нормативно – технической документацией, входящей в реестр действующих в
электроэнергетике России нормативных документов. Опыт эксплуатации подтверждает
возможность отбора проб витковой изоляции обмоток из трансформаторов всех классов
напряжений.
5. Необходимые и достаточные для оценки ресурсных характеристик показатели состояния
изоляции трансформаторов и их критерии полностью регламентируются и интерпретируются
современной Российской системой нормативно - технической документации.
English     Русский Rules