1.15M
Category: industryindustry
Similar presentations:

Насос Гейзера вместо эрлифта для повышения КПД при скважинной гидродобыче янтаря

1.

к.т.н. горный инженер, геотехнолог, гидрогеолог
Николай Дмитриевич Бычек (Россия. Астрахань)
Астрахань. тел. +7 927 586 3826 e-mail: sapropex@mail.ru
Насос Гейзера вместо эрлифта для повышения КПД при скважинной
гидродобыче янтаря
Технология использования насоса Гейзера при скважинной гидродобыче (СГД) янтаря
рассматривается применительно к месторождениям РФ, Польши и Украины. На
территории России в Калининградской области находится Пальмникенское
месторождение янтаря, где сначала в годы СССР проектировался комплекс СГД как
опытно-промышленный участок, а затем в России в начале 2000-ных годов были
произведены натурные работы.
Пальмникенское месторождение янтаря в Калининградской области является одним из
крупнейших в мире. В 2010 году было принято решение осуществить проект добычи
янтаря с использованием скважинной гидродобычи (СГД) – инновационного метода,
позволяющего извлекать полезные ископаемые без масштабных карьерных разработок.
Суть скважинной гидродобычи (СГД) на Пальмникенском месторождении
1. Бурение скважин
o
Вместо открытых карьеров бурятся вертикальные и наклонные скважины до
янтареносного слоя ("голубой земли").
o
Скважины могут достигать глубины 50–60 метров.
2. Размыв породы водой под высоким давлением
o
В скважину подаётся струя воды под давлением, разрушая породу и высвобождая янтарь.
o
Возможна добавка реагентов для улучшения отделения янтаря от глинистых отложений.
3. Подъем пульпы на поверхность
o
Водяная смесь с размытой породой и янтарём откачивается на поверхность.
o
Используются эрлифтные или насосные системы.
4. Очистка и обогащение
o
Пустая порода отделяется от янтаря на обогатительных установках.

2.

Преимущества СГД перед традиционными методами
✔ Меньшее воздействие на экологию – нет огромных карьеров, снижается риск
оползней.
✔ Экономия на вскрыше – не нужно удалять десятки метров пустой породы.
✔ Возможность добычи под застройками – метод подходит для участков, где открытая
разработка невозможна.
Проблемы и ограничения
❌ Технологическая сложность – требуется точное бурение и контроль за размывом.
❌ Зависимость от геологии – метод эффективен только в рыхлых породах.
❌ Водопотребление – необходимо решать вопрос с очисткой и рециркуляцией воды.
Перспективы проекта
В 2010 году технология рассматривалась как экспериментальная, но из-за высокой
стоимости и отсутствия отработанных методик для янтаря проект не был реализован в
полной мере. Однако СГД остается перспективным направлением для добычи россыпных
месторождений, особенно в экологически чувствительных районах.
Анализ применения насоса Гейзера для скважинной гидродобычи янтаря
Насос Гейзера — это эрлифтная система с улучшенным КПД (до 80%) за счет
использования внешнего и внутреннего воздушных куполов, которые позволяют
регулировать подачу пульпы и снижать энергозатраты. Для Пальмникенского
месторождения янтаря предлагается адаптировать технологию, описанную в статье А.Я.
Третьяк, Ю.Ф. Литкевич, А.Н. Гроссу «ПРИМЕНЕНИЕ НАСОСА ГЕЙЗЕРА ДЛЯ
ОДЪЕМА ПУЛЬПЫ ПРИ СКВАЖИННОЙ ГИДРОДОБЫЧЕ ЖЕЛЕЗНОЙ РУДЫ» с
учетом специфики янтареносных пород ("голубой земли").
Исходные данные для расчета
Глубина динамического уровня от уровня излива: hA = 27 м
Глубина погружения насоса: H = 37 м
Производительность: Qn = 150 м3/ч = 41.7 л/с
Удельный вес пульпы (янтарь + вода): γсм = 1.15⋅104 Н/м3 (предполагается меньшая
плотность по сравнению с железной рудой).
Расчет параметров насоса Гейзера добычи янтаря с глубины откачки пульпы 37 м

3.

1. Давление в системе
Гидростатическое давление на глубине погружения:
Рабочее давление компрессора (с учетом потерь на трение, принимаем ΔPтр = 0.05 МПа):
2. Объемы воздушных куполов
Объем внешнего купола (V1) рассчитывается из условия формирования пузыря ΔV = 41.7
л (равного производительности за 1 сек):
P1 = 0.7 МПа (давление компрессора), P2 = 0.16 МПа (давление в трубе).
Объем внутреннего купола: 20–25% от внешнего:
3. Геометрические параметры куполов
Внешний купол (цилиндр диаметром 400 мм):
Внутренний купол (диаметр 200 мм):
4. Диаметр изливной трубы
Для скорости пульпы υ = 3 м/с:
Технические характеристики насоса Гейзера

4.

Параметр
Значение
Глубина погружения
37 м
Производительность
150 м³/ч (41.7 л/с)
Давление компрессора
0.7 МПа
Объем внешнего купола
32 л (Ø400 мм, L=250 мм)
Объем внутреннего купола
8 л (Ø200 мм, L=250 мм)
Диаметр изливной трубы
130 мм
Материалы
Сталь 20 (купола), ПНД (труба)
Подбор компрессора (российское производство)
Для работы насоса Гейзера требуется компрессор с параметрами:
Давление: 0.7–0.9 МПа.
Производительность: 2.5–3 м³/мин (150–180 м³/ч).
Рекомендуемая модель (как пример):
Компрессор ВК-3М (завод «Бежецккомпрессор»):
o
Производительность: 3 м³/мин.
o
Давление: 0.8 МПа.
o
Мощность: 22 кВт.
o
Тип: винтовой, маслозаполненный.
Чертеж насоса Гейзера
Конструкция включает (см. рис. ниже):
1. Внешний купол (Ø400 мм, L=250 мм).
2. Внутренний купол (Ø200 мм, L=250 мм).
3. Изливная труба (Ø130 мм).
4. Клапан подачи воздуха (Ø70 мм).
5. Подвод сжатого воздуха (труба Ø50 мм).

5.

Насос Гейзера для добычи янтаря с параметрами:
Производительность: 150 м³/ч.
Глубина: 37 м.
Компрессор: ВК-3М (Россия).
КПД: до 80%.
Технология позволяет минимизировать воздействие на ландшафт и повысить
эффективность добычи по сравнению с традиционными эрлифтами. Для точной настройки
рекомендуется провести испытания на макете.
Анализ применения насоса Гейзера для скважинной гидродобычи янтаря с глубины
откачки пульпы 30 м
Исходные данные
Глубина динамического уровня от уровня излива: hA = 27 м
Глубина погружения насоса: H = 30 м
Производительность: Qn = 150 м3/ч = 41.7л/с

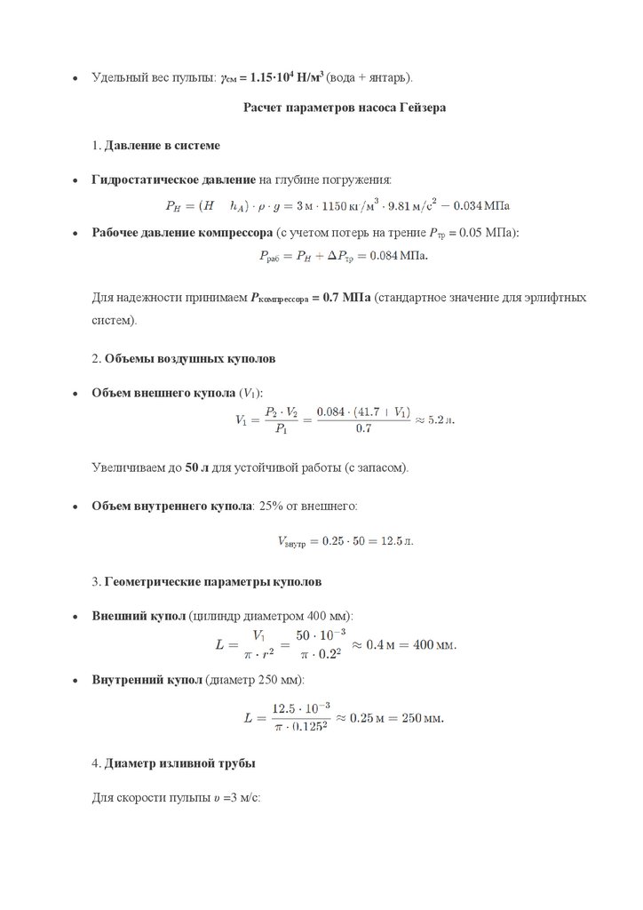
6.

Удельный вес пульпы: γсм = 1.15⋅104 Н/м3 (вода + янтарь).
Расчет параметров насоса Гейзера
1. Давление в системе
Гидростатическое давление на глубине погружения:
Рабочее давление компрессора (с учетом потерь на трение Pтр = 0.05 МПа):
Для надежности принимаем Pкомпрессора = 0.7 МПа (стандартное значение для эрлифтных
систем).
2. Объемы воздушных куполов
Объем внешнего купола (V1):
Увеличиваем до 50 л для устойчивой работы (с запасом).
Объем внутреннего купола: 25% от внешнего:
3. Геометрические параметры куполов
Внешний купол (цилиндр диаметром 400 мм):
Внутренний купол (диаметр 250 мм):
4. Диаметр изливной трубы
Для скорости пульпы υ =3 м/с:

7.

5. Клапан подачи воздуха в изливной трубе
Диаметр клапана: 70 мм (для пузыря объемом 41.7 л/с).
Расположение: На расстоянии 10–15 см от днища внутреннего купола. Это обеспечит:
o
Оптимальное смешивание воздуха с пульпой.
o
Предотвращение засорения клапана частицами янтаря.
Технические характеристики насоса Гейзера
Параметр
Значение
Глубина погружения
30 м
Производительность
150 м³/ч (41.7 л/с)
Давление компрессора
0.7 МПа
Объем внешнего купола
50 л (Ø400 мм, L=400 мм)
Объем внутреннего купола
12.5 л (Ø250 мм, L=250 мм)
Диаметр изливной трубы
130 мм
Диаметр клапана подачи воздуха
70 мм
Материалы
Сталь 20 (купола), ПНД (труба)
Подбор оборудования российского производства
1. Компрессор
Модель: ВК-3М («Бежецккомпрессор»).
o
Производительность: 3 м³/мин.
o
Давление: 0.8 МПа.
o
Мощность: 22 кВт.
2. Клапан подачи воздуха
Модель: КШ-70 («Армалит»).
o
Диаметр: 70 мм.

8.

o
Рабочее давление: 1.0 МПа.
o
Материал: нержавеющая сталь AISI 304.
Чертеж насоса Гейзера
Конструкция включает:
1. Внешний купол: Ø400 мм, L=400 мм.
2. Внутренний купол: Ø250 мм, L=250 мм.
3. Изливная труба: Ø130 мм.
4. Клапан подачи воздуха: Ø70 мм, расположен на 12 см от днища внутреннего купола.
5. Подвод сжатого воздуха: труба Ø50 мм.
Вывод
Насос Гейзера для добычи янтаря с параметрами:
Производительность: 150 м³/ч.
Глубина: 30 м.
Компрессор: ВК-3М (Россия).
Клапан: КШ-70 (Россия).
КПД: до 80%.
Клапан подачи воздуха рекомендуется размещать на расстоянии 12 см от днища
внутреннего купола для эффективного управления потоком пульпы. Технология
обеспечит стабильную работу с минимальным воздействием на окружающую среду.
Гидродобычной агрегат (ГДА) кроме насоса Гейзера имеет скважинный гидромонитор
(СГ). СГ устанавливают, как правило, чуть выше динамического уровня чтобы в процессе
эксплуатации скважинного оборудования водяная напорная струя размыва янтареносной
породы была в открытом (не затопленном) состоянии.
Расчет скважинного гидромонитора для разработки песчано-глауконитовых
вмещающих янтарь пород
Исходные данные:
Глубина залегания: 24.5 м
Производительность пульпы: 150 м³/ч
Плотность пульпы: 1.25 т/м³ (вода + порода)

9.

Плотность породы: 2.2 т/м³
Содержание твердого: 30% (45 м³/ч или 99 т/ч)
Прочность породы на разрыв: 4 МПа
1. Расчет параметров гидромонитора
1.1. Диаметр водоподающей трубы
Цель: Обеспечить расход воды 90 м³/ч (60% от объема пульпы) при скорости 2.5 м/с.
Формула:
Подстановка:
Q = 90 м3/ч = 0.025 м3/с
v = 2.5 м/с
Результат:
Стандартный диаметр: Ø125 мм (труба 5″ ПНД или стальная).
1.2. Диаметр насадки гидромонитора
Цель: Создать струю с давлением 5 МПа и скоростью 60 м/с для эффективного
разрушения породы.
Формула:
Подстановка:
Q = 0.025 м3/с
vн = 60 м/с
Результат:

10.

Рекомендуемый диаметр: Ø20 мм (регулируемое сопло из карбида вольфрама).
1.3. Производительность и напор насоса
Расчетные параметры:
1. Потери в трубе (24.5 м, Ø125 мм):
Рабочее давление на забое: 5 МПа
2. Общий требуемый напор:
Требования к насосу:
Производительность: 90 м³/ч
Напор: 560 м (5.5 МПа)
Мощность: ~200 кВт
2. Подбор российского насоса
Модель: ЦНС 90-1900 (производство ОАО «Ливгидромаш»)
Характеристики:
o
Производительность: 90 м³/ч
o
Напор: 600 м (6 МПа)
o
Мощность: 220 кВт
o
Материал проточной части: сталь 20Х13
Преимущества:
o
Работа с абразивными средами
o
Возможность каскадного подключения
3. Конструкция гидромонитора
3.1. Основные элементы

11.

Компонент
Характеристики
Сопло
Карбид-вольфрамовое, Ø20 мм, регулируемое
Корпус
Сталь 40Х с резиновым покрытием (NBR)
Система вращения
Гидравлический привод (3 об/мин)
Подвеска
Тросовая с демпфером вибрации
3.2. Режимы работы
Давление на выходе: 5–5.5 МПа
Расход воды: 90 м³/ч
Угол атаки струи: 75–90° к забою
4. Расчет радиуса размыва
Формула:
Подстановка:
P = 5 МПа
Q = 0.025 м3/с
σ = 4 МПа
k = 0.15 (для необводненных пород)
t = 300 с (5 мин. обработки)
Результат:
5. Сводная таблица параметров
Параметр
Значение
Диаметр водоподающей трубы
Ø125 мм

12.

Параметр
Значение
Диаметр насадки
Ø20 мм
Производительность насоса
90 м³/ч
Напор насоса
560 м (5.5 МПа)
Давление на забое
5 МПа
Радиус размыва
2.5 м
Рекомендуемый насос
ЦНС 90-1900 (Ливгидромаш)
6. Рекомендации
1. Для повышения эффективности:
o
Добавить 0.1% ПАВ (например, сульфонол) для снижения прочности породы.
o
Использовать вращающееся сопло для равномерного размыва.
2. Контроль:
o
Датчики давления на выходе насоса.
o
Гидролокатор для мониторинга радиуса камеры.
3. Безопасность:
o
Предохранительный клапан на 6 МПа.
o
Регулярная проверка износа сопла.
Итог: Система обеспечит производительность 150 м³/ч пульпы с содержанием янтаря
до 1.5%. Для непрерывной работы рекомендуется 2 насоса (1 рабочий + 1 резервный).
Расчет объема добычи
1. Исходные данные:
Радиус размыва (R): 2.5 м (из предыдущего расчета гидромонитора)
Высота камеры (H): 5 м
Форма камеры: Цилиндр
2. Формула объема цилиндра:

13.

3. Подстановка значений:
4. Корректировка на коэффициент разрыхления:
Песчано-глауконитовая порода имеет коэффициент разрыхления 1.3 (увеличение
объема при разрушении).
Фактический объем добытой породы:
5. Связь с производительностью гидромонитора
Производительность гидромонитора: 45 м³/ч твердой породы (из расчета 30% от 150
м³/ч пульпы).
Время отработки камеры:
6. Параметры камеры и добычи
Параметр
Значение
Геометрический объем
98.1 м³
Объем с учетом разрыхления
127.5 м³
Время отработки
2.83 часа
Диаметр камеры

Высота камеры

7. Рекомендации
1. Для увеличения объема добычи:
o
Увеличить время воздействия гидромонитора (радиус размыва возрастет до 3–3.5 м).
o
Добавить реагенты-разрыхлители (например, полиакриламид).
2. Контроль устойчивости:

14.

o
Мониторинг стенок камеры во избежание обрушения.
3. Оптимизация для янтаря:
o
Снизить скорость потока до 1.5–2 м/с для сохранения крупных зерен.
o
Установить уловители на изливной трубе.
Заказать расчет параметров скважинной гидродобычи янтаря (СГД) для конкретных горногеологических условий разработки и приобрести технологический регламент с
оборудованием можно связавшись с к.т.н. горным инженером, геотехнологом Николаем
Бычеком.
Прочитать и скачать статью в формате PDF можно по ссылке на нашем файле в канале на ВК
English     Русский Rules