Процесс репродукции
Яички: наружное строение
Яички: внутреннее строение
3.43M
Category: biologybiology

Процесс репродукции. Мужские и женские половые органы

1. Процесс репродукции

Мужские и женские половые
органы

2.

Половые органы
мужские
наружные
женские
внутренние
наружные
внутренние

3.

Мужские половые органы
предназначены для:
- образования и созревания
сперматозоидов,
- выведения их в составе
семенной жидкости,
- образования мужских
половых гормонов (андрогенов).

4.

Мужские половые
органы
Наружные
мошонка
Внутренние
половой
член
яички с
придатками
семявыносящие
протоки
семенные
пузырьки
предстательная
железа
куперовы
железы

5. Яички: наружное строение

Яички – парные половые
железы, имеющие:
1) поверхности:
- латеральную,
- медиальную,
2) края:
- передний,
- задний,
3) концы:
- верхний,
- нижний.
Размеры: 3 * 4 *2 см,
Масса : 20 – 30 г.

6.

Оболочки
яичка
Белочная
(внутренняя)
Утолщение у заднего края
образует средостение яичка
От средостения - перегородки,
делящие вещество яичка на
дольки
В средостении - клетки
Лейдига, вырабатывающие
андрогены
влагалищная

7. Яички: внутреннее строение

Яички
строма
оболочки
паренхима
перегородки
дольки
(300)
извитые
семенные
канальцы
долька
(3-4)
извитых семенных
канальца)

8.

Извитые семенные
канальцы
Прямые канальцы
Сеть яичка
Выносящие канальцы
Придаток яичка
головка
тело
хвост

9.

Семявыносящий
проток
Узкая
соединительнотканная
трубка длиной 40 -50 см
Семенной
канатик
(паховый канал)
Нервы, сосуды,
оболочки
Семявыбрасывающий
проток
Протоки
семенных
пузырьков
Предстательная часть
мочеиспускательного
канала

10.

Семенные пузырьки
Трубчатые образования:
- размерами 5 *2 см,
- находящиеся на задней стенке
мочевого пузыря,
- соединяясь с семявыносящим
протоком, открываются в
предстательную часть уретры,
- образуют жидкость, входящую в
состав спермы.

11.

Предстательная железа - мышечножелезистый орган:
- расположена на дне таза, под мочевым
пузырем,
- масса около 25 г,
строма
Оболочки, перегородки,
элементы мышечной
ткани
Функции
паренхима
Трубчатоальвеолярные
железы
1) Образование жидкой части спермы.
2) Участие в семяизвержении.

12.

13.

Куперовы железы – образования округлой формы, размерами до 0,5 см,
расположенные у корня полового члена, в области промежности.
Функция - вырабатывают секрет, нейтрализующий кислотность мочи и
защищающий слизистую уретры

14.

Наружные мужские половые органы
Мошонка - кожно-фасциальный
мешок, содержащий яички с
придатками и нижние отделы
семенных канатиков (7слоев)
Является физиологическим
термостатом, поддерживающим
температуру, ниже температуры тела,
что необходимо для нормального
сперматогенеза

15.

Половой член - орган, сформированный
2-мя пещеристыми и губчатым телами,
губчатое пронизано мочеиспускательным
каналом.
Составные части
корень
тело
головка
Губчатая ткань, образующая пещеристые тела, имеет
многочисленные пустоты (каверны), которые способны
заполняться кровью, что обеспечивает ригидность органа.

16.

Женские половые органы предназначены:
- для образования и созревания
женских половых клеток,
- вынашивания плода,
- образования женских половых
гормонов.

17.

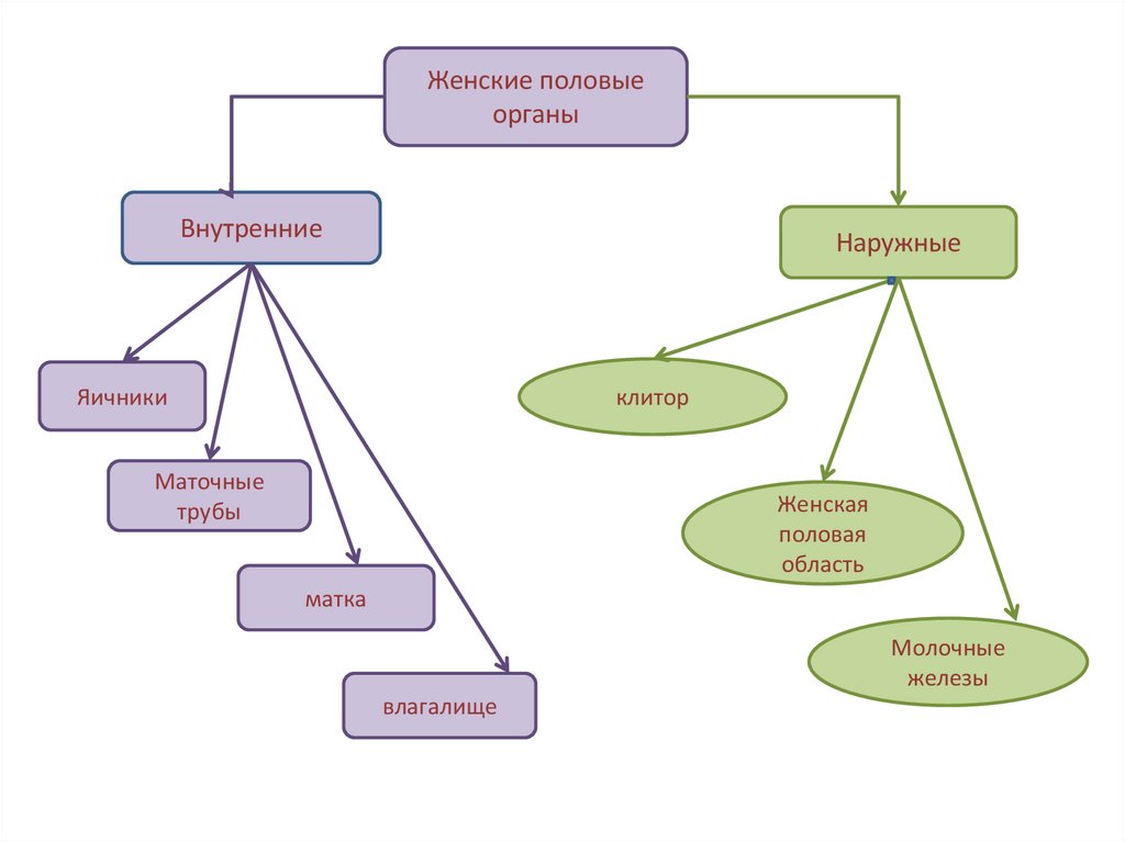
Женские половые
органы
Внутренние
Наружные
Яичники
клитор
Маточные
трубы
Женская
половая
область
матка
Молочные
железы
влагалище

18.

Яичник - парная половая железа,
расположенная в малом тазу и
выполняющая экзокринные и
эндокринные функции.
Размеры: 4 * 2,5 * 1см, масса 5-8 г.
Фиксация яичников осуществляется за счет:
- собственной связки яичника,
- подвешивающей связки яичника
- широкой связки матки.
Различают:
1) поверхности:
- медиальную,
- латеральную,
2) концы:
- трубный,
- маточный,
3) края:
- передний, прикрепленный к
широкой связке матки,
- задний, свободный

19.

Яичник брюшиной не покрыт, его поверхность имеет
зачатковый эпителий, под ним - белочная оболочка, под ней
паренхима
строма
соединительная ткань
Корковый слой
Мозговой слой
слой
фолликулы с
яйцеклетками
соединительная ткань
+нервы+ сосуды
Расположенные рядом придатки яичника
- являются рудиментарными
образованиями.

20.

21.

овогонии
Граафов пузырек
Выход зрелой
яйцеклетки
(овуляция)
Желтое тело
Развитие
беременности
Беловатое тело

22.

Матка - непарный полый мышечный орган,
предназначенный для развития, вынашивания и
выведения плода в период родов.
Находится в полости малого таза между мочевым пузырем
спереди, и прямой кишкой сзади.
Масса около 50 г, размеры: 7*4*2-3 см

23.

Матка имеет:
1) грушевидную форму,
2) части:
- дно,
- тело,
- перешеек,
- шейку,
3) стенку, образованную 3-мя
слоями:
- внутренний (слизистая) эндометрий,
- средний (гладкомышечный) миометрий,
- наружный (серозный) периметрий.
Параметрий - окружающая матку
клетчатка.
Внутренний маточный зев - место перехода полости матки в канал шейки матки.
Наружный маточный зев - место открытия канала шейки матки во влагалище.

24.

Фиксация матки ( ее подвешенное состояние и изогнутое
положение)осуществляется за счет:
- широкой связки матки,
- круглой связки матки,
- прямокишечно –маточных связок,
- крестцово-маточных связок.

25.

Маточные трубы
Парные трубчатые образования
длиной – 10 -12 см, диаметром - 2-4
мм
Части:
-маточную,
-перешеек,
-ампула,
-воронка с бахромками.
Функции:
1) проведение яйцеклетки от яичника в полость матки,
2) оплодотворение яйцеклетки и начальные стадии развития зародыша.
Воспаление маточной трубы - сальпингит.

26.

Строение стенки:
- слизистая (мерцательный эпителий)
- мышечная (2 слоя: продольный и циркулярный),
- серозный.
Отверстия:
- маточное,
- брюшное, в брюшную полость рядом с яичником.

27.

Влагалище - непарный орган, длиной 7 -10 см и толщиной стенки до 3 мм,
соединяющий матку с наружными половыми органами.
Верхним концом влагалище
охватывает стенку матки а, нижним,
спускаясь вниз и проходя через
мочеполовую диафрагму,
открывается в преддверие
влагалища.
Функция:
- орган совокупления,
- часть родовых путей,
- выведение месячных.
Строение стенки:
- слизистая с поперечными
складками,
- мышечная - 2 слоя, легко
растяжима,
- серозная + эластические волокна

28.

Наружные женские половые органы расположены в переднем отделе
промежности в области мочеполового треугольника и включает женскую
половую сферу и клитор.
лобок
Женская половая
сфера
большие
половые губы
малые
половые губы
Преддверие влагалища - пространство между малыми
половыми губами, в него открываются: наружное
отверстие мочеиспускательного канала, отверстие
влагалища, отверстия протоков преддверных желез.
Клитор - образование , сформированное пещеристыми
телами, аналогичными пещеристым телам полового
члена.
преддверие
влагалища
бартолинова
железа
English     Русский Rules