967.56K
Category:
psychology
Similar presentations:
Дерево гнева
Психосоматический подход в решении вопросов здоровья
Психосоматический подход в решении вопросов здоровья
Дерево Целей
«Дом-Дерево-Человек» (Дж.Бук)
Толерантность. Дерево толерантности
Дом, дерево, человек (тест)
Тест «Дом, дерево, человек»
Классификация вопросов. Открытые и закрытые вопросы
К вопросу агентивности. Эволюция Ориентированного на Решение подхода
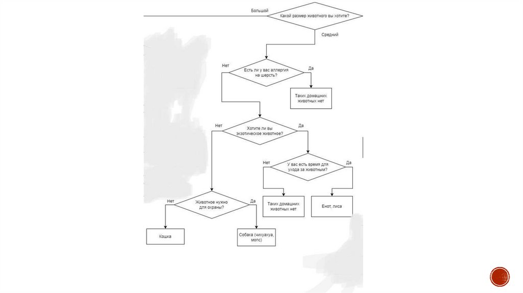
Дерево решений для решения вопроса «Какое животное завести?»
1.
Тема: Дерево решений для решения вопроса «Какое животное завести?»
Работу выполнили студенты:
Ильин К.А.
Агатов А.И.
Группа: ИЭ-61-20
English
Русский
Rules