Магнитное поле в веществе
Диамагнетики
Ферромагнетизм
Доменная структура ферромагнетика
Ферромагнетизм
Явление гистерезиса. Петля гистерезиса
2.19M
Category: physicsphysics

Лекция 14 Магнитное поле в веществе

1. Магнитное поле в веществе

Иллюстративный материал к
лекции №14
суббота, 21 июня 2025 г.

2.

Намагничивание вещества
Всякое вещество под влиянием внешнего
магнитного поля B0 намагничивается, то есть
приобретает магнитный момент.
Это вещество создает своё магнитное поле B’,
которое накладывается на внешнее поле B0
Гипотеза Ампера о молекулярных токах
В0
В'
При B0 = 0 средний
магнитный момент
также равен 0.
При B0 ≠ 0 происходит
ориентирование
магнитных моментов.

3.

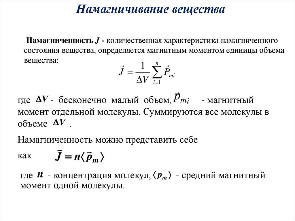
Намагничивание вещества
Намагниченность J - количественная характеристика намагниченного
состояния вещества, определяется магнитным моментом единицы объема
вещества:
n
1
J
Pmi
V i 1
где V - бесконечно малый объем, pmi - магнитный
момент отдельной молекулы. Суммируются все молекулы в
объеме V .
Намагниченность можно представить себе
как
J n pm
где n - концентрация молекул, pm - средний магнитный
момент одной молекулы.

4.

Намагниченность. Напряженность магнитного
поля
B
В теореме о циркуляции вектора
кроме токов
проводимости необходимо учитывать и молекулярные токи
B ,dl 0 I I /
L
где I и I / - токи проводимости и молекулярные
токи, охватываемые контуром L .
Определение токов I / в общем случае задача непростая,
поэтому приведенная формула неудобна для практического
использования.

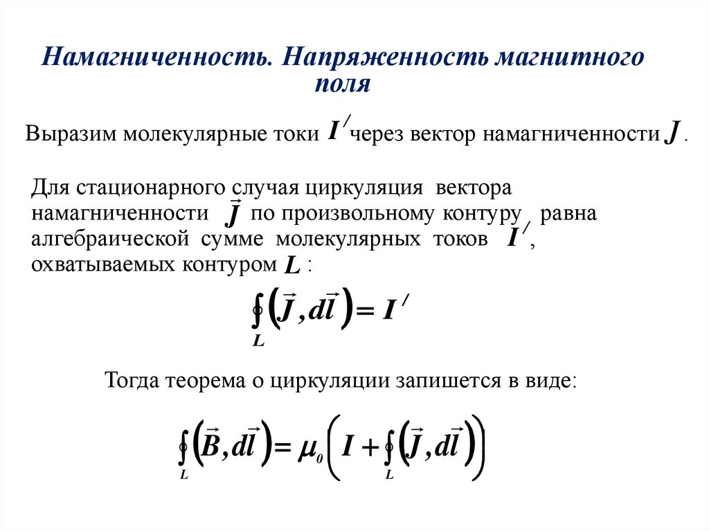
5.

Намагниченность. Напряженность магнитного
поля
/
Выразим молекулярные токи I через вектор намагниченности J .
Для стационарного случая циркуляция вектора
намагниченности J по произвольному контуру равна
алгебраической сумме молекулярных токов I / ,
охватываемых контуром L :
/
J
,
d
l
I
L
Тогда теорема о циркуляции запишется в виде:
I J , dl
B
,
d
l
L
0
L

6.

Намагниченность. Напряженность магнитного
поля
I J , dl
B
,
d
l
L
0
L
путь интегрирования одинаковый,
поместим под один интеграл
B
L J , dl I
0
Обозначим
H
B
0
J - вектор напряженности магнитного поля
В вакууме или при отсутствии среды, способной к намагничиванию
(например, в воздухе) напряженность магнитного поля совпадает с
магнитной индукцией с точностью до коэффициента μ0

7.

1 эрстед = 1000/(4π) A/м ≈
≈ 79,5774715 А/м.

8.

Связь между векторами B и H .
Намагниченность
J зависит от величины магнитной
индукции B в рассматриваемой точке вещества.
Однако J принято связывать не с B , а с вектором H.
Существуют магнетики, для которых эта связь линейна: J H
где - магнитная восприимчивость вещества,
безразмерная величина, характерная для каждого
магнетика.
Подставим
эту формулу ( J H ) в выражение для вектора H
B
B
B
H
H
J , получим H
Н
0 1
0
0
Безразмерная величина 1 называется относительной
магнитной проницаемостью вещества.

9.

Виды магнентиков
Для большинства веществ
B 0 H
В отличие от электрической восприимчивости E , которая
была введена нами для диэлектриков, магнитная
восприимчивость бывает как положительной, так и
отрицательной.
Поэтому магнитная проницаемость может быть как
больше, так и меньше единицы.
В зависимости от знака и величины магнитной
восприимчивости все магнетики подразделяются на три
группы: парамагнетики, диамагнетики и ферромагнетики.

10.

J
3
1
2
3
2
H
>0, 103,
1
>0, 10-3,
<0, 10-6,

11.

Магнитные моменты
электронов и атомов
Все тела при внесении их во внешнее магнитное поле
намагничиваются в той или иной степени, т.е. создают собственное
магнитное поле, которое накладывается на внешнее магнитное поле.
Магнитные свойства вещества определяются строением
(электронным) их атомов.
Магнетики состоят из атомов, которые, в свою очередь, состоят из
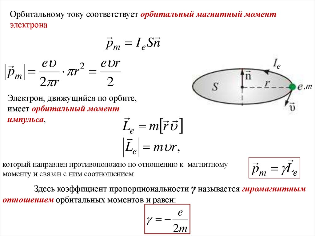
положительных ядер и, условно говоря, вращающихся вокруг них электронов.
Электрон, движущийся по орбите в атоме эквивалентен замкнутому
контуру с орбитальным током:
где
1
T 2 r
I e e
- частота вращения

12.

Орбитальному току соответствует орбитальный магнитный момент
электрона
pm I e Sn
e
e r
2
pm
r
2 r
2
е
,m
Электрон, движущийся по орбите,
имеет орбитальный момент
импульса,
Le m r
Le m r ,
который направлен противоположно по отношению к магнитному
моменту и связан с ним соотношением
pm Le
Здесь коэффициент пропорциональности γ называется гиромагнитным
отношением орбитальных моментов и равен:
e
2m

13.

Кроме того, электрон обладает собственным
моментом импульса, который
называется спином электрона Ls
Ls
h 2 1,05 10 34 Дж с.
2,
Спину электрона соответствует спиновый
магнитный момент
электрона (по аналогии с орбит.
магнитным моментом ), направленный в
противоположную сторону и связанный с
ним :
e
pms Ls
m
Б
e
pms Ls ;
m
e
pms
;
m2
– магнетон Бора.
Б 0,927 10 23 Дж Тл;
e
Б ;
2m

14. Диамагнетики

Диамагнетики - вещества, которые намагничиваются во внешнем
магнитном поле в направлении, противоположном направлению вектора
магнитной индукции поля. При этом собственный вектор магнитной
индукции диамагнетика значительно меньше по модулю вектора индукции
внешнего магнитного поля.
В В 0 ,
В В0
Для диамагнетиков < 0, 1 , . 1
К диамагнетикам относятся инертные газы, висмут, цинк,
медь, золото, кремний, большинство органических
соединений.

15.

Диамагнетики
Это свойство есть у всех трех групп (диамагнетиков,
парамагнетиков и ферромагнетиков), но в разной степени.
Диамагнетизм вызван взаимодействием орбитального
момента электрона в атоме с внешним магнитным полем.
На орбитальный момент Pm в магнитном поле с
индукцией B действует момент сил:
M Pm , B
Он пытается направить Pm || B. Такое
равновесие неустойчивое, поэтому вектор
Pm крутится вокруг B. Такое движение
называют прецессией.

16.

Диамагнетики
Ve
Частота прецессии
e
B
2m
I
V'
В результате поворота орбиты
электронная плотность также
поворачивается, создавая ток.

17.

Диамагнетики
Прецессия орбиты электрона в атоме приводит к появлению
дополнительного орбитального тока, направленного
противоположно току I
L
I орб e
2
и соответствующего ему наведенного (индуцированного)
орбитального магнитного момента ΔPm
Ve
e2 S
Pm I орб S
B
4 m
I
V'
Знак минус говорит, что наведенный магнитный момент противоположен вектору
магнитной индукции и при сложении ослабляет его.

18.

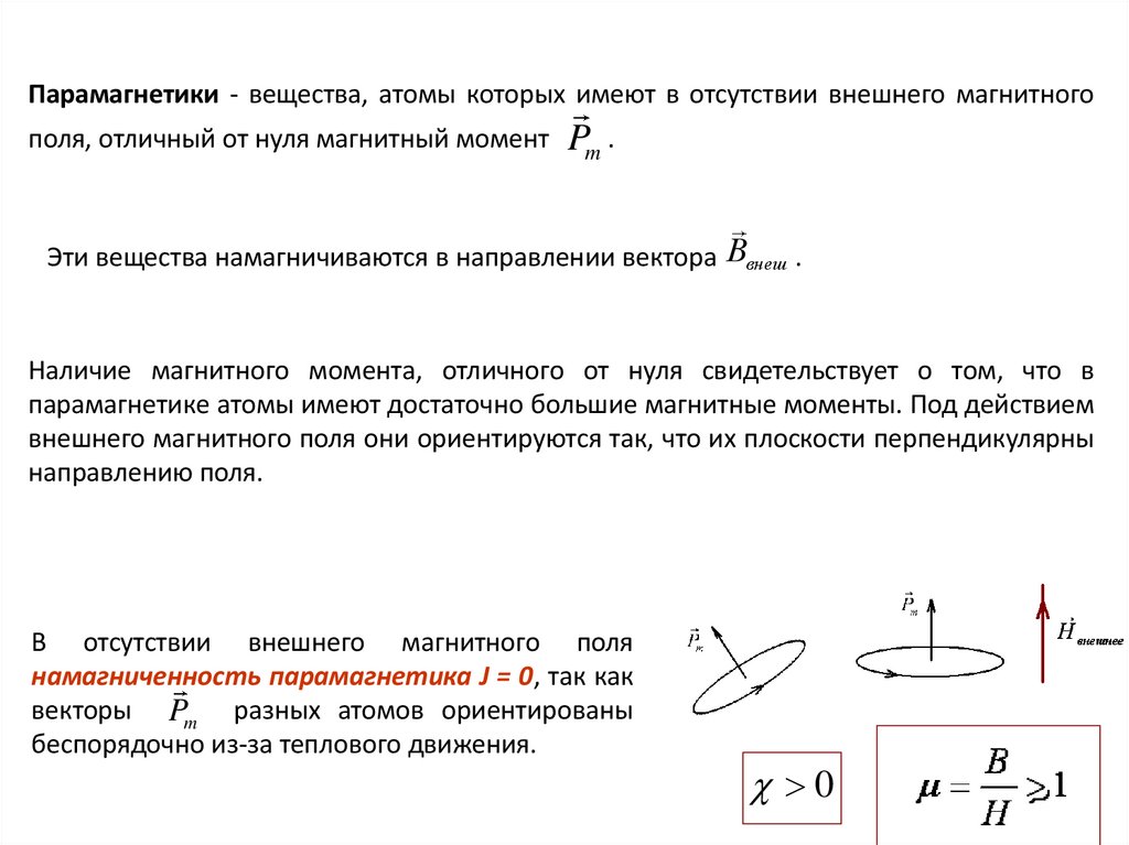
Парамагнетики
Парамагнетики – вещества, намагничивающиеся во
внешнем магнитном поле по направлению поля.
В В 0 ,
Для парамагнетика > 0,
В В0
1,
1
Например, для платины =1,00036
К парамагнетикам относятся многие щелочные и
переходные металлы, их сплавы и оксиды.

19.

Парамагнетики - вещества, атомы которых имеют в отсутствии внешнего магнитного
поля, отличный от нуля магнитный момент Pm .
Эти вещества намагничиваются в направлении вектора Ввнеш .
Наличие магнитного момента, отличного от нуля свидетельствует о том, что в
парамагнетике атомы имеют достаточно большие магнитные моменты. Под действием
внешнего магнитного поля они ориентируются так, что их плоскости перпендикулярны
направлению поля.
В отсутствии внешнего магнитного поля
намагниченность парамагнетика J = 0, так как
векторы Pm разных атомов ориентированы
беспорядочно из-за теплового движения.
0

20.

Диамагнетики и парамагнетики
Парамагнетик (1) и диамагнетик (2) в неоднородном магнитном поле.
Втягивается в область
сильного поля
Выталкивается из области
сильного поля

21. Ферромагнетизм

Ферромагнетики - это магнитоупорядоченные материалы, атомы которых имеют большое количество неспаренных (нескомпенсированных) спиновых магнитных моментов атомов.
К классу ферромагнетиков
относятся элементы переходных групп Fe, Co, Ni
(элементы группы железа),
а также редкоземельные
эле-менты Gd, Dy, Ho, Er,
Tu.
м

0
H
а
б
H
м
Мl
в
Тк
г
Т
Рис. 3.6. Зависимость намагниченности Jм - а и магнитной
восприимчивости м - б ферромагнетиков от напряженности
внешнего магнитного поля Н; в - доменная структура ферромагнетика; г - температурная зависимость м

22.

Природа ферромагнетизма
26Fe: 1s
2
27Co: 1s
28Ni: 1s
2s22p63s23p6 3d6 4s2
2
2
64Gd: 1s
2s22p63s2 3p6 3d7 4s2
2s22p63s23p6 3d8 4s2
2
2s22p63s23p63d104s2 +
+ 4p64d10 4f8 5s25p66s2
б
a
Конфигурации электронных оболочек ферромагнетиков а и условные изображения ориентации спинов электронов на
недостроенных электронных оболочках - б
Материал
м= -1
26Fe
1000
770
4
27Co
150
1150
3
28Ni
240
360
2
Тк оС
Количество
неспаренных
электронов

23. Доменная структура ферромагнетика

Электрон как квантовый объект обладает собственным механическим и магнитным
моментами. Эти магнитные моменты взаимодействуют между собой в пределах
монообластей – доменов.
Это приводит к самопроизвольному намагничиванию доменов.
Весь большой исходный кусок железа разбит на множество очень маленьких (10–2
10–3 см), полностью намагниченных областей – доменов.
Векторы намагниченности доменов в отсутствие внешнего магнитного поля
ориентированы
произвольно,
поэтому
полный
магнитный
момент
ферромагнитного материала равен нулю.

24. Ферромагнетизм

Ферромагнетики – класс веществ, которые обладают собственным магнитным полем
даже в отсутствие внешнего магнитного поля.
Намагниченность и магнитная индукция ферромагнетиков растут с увеличением
напряженности магнитного поля нелинейно!
У ферромагнетиков магнитная восприимчивость положительна и очень велика
Этап I. Обратимое смещение границ доменов.
Этап II. Необратимое смещение границ доменов.
Этап III. Вращение доменов по полю.
Этап IV. Истинное намагничивание – ориентирование спинов
электронов по магнитному полю.

25.

Примеры доменных структур
MnBi
|| поверхности
поверхности

26.

Разбиение на доменные структуры соответствует минимуму
свободной энергии куска ферромагнетика.
Во внешнем магнитном поле в ферромагнетике начинается
движение доменных стенок. Они перемещаются так, чтобы
областей с ориентацией вектора намагниченности по полю стало
больше, чем областей с противоположной ориентацией.
Такое движение доменных стенок понижает энергию
ферромагнетика во внешнем магнитном поле. По мере нарастания
магнитного поля весь кристалл превращается в один большой
домен с магнитным моментом, ориентированным по полю.

27.

Изменение ориентации доменов в кремнистом железе
с увеличением магнитного поля

28. Явление гистерезиса. Петля гистерезиса

BS – индукция насыщения
BR - остаточная индукция
Нс - коэрцитивная сила.
Синяя кривая – основная или нулевая
кривая намагничения
Напряженность Нс магнитного
поля, полностью размагниченного
ферромагнетика, называется
коэрцитивной силой.
Она характеризует способность
ферромагнетика сохранять
намагниченное состояние.
Большой
коэрцитивной
силой
(широкой
петлей
гистерезиса)
обладают
магнитотвердые магнетики, используемые для изготовления постоянных магнитов.
Малую коэрцитивную силу имеют магнитомягкие магнетики (используются для
изготовления трансформаторов). В последних малы энергетические потери на
перемагничивание.

29.

МАГНИТНАЯ
ПРОНИЦАЕМОСТЬ
ФЕРРОМАГНЕТИКА
В связи с неоднозначностью
зависимости B от H понятие магнитной
проницаемости применяется лишь к
основной кривой намагничения.
B
B
tg
0 H
B 0 ( H J )
α
1 J H
H
1
H

30.

Антиферромагнетики
Антиферромагнетик — вещество, в
котором установился антиферромагнитный
порядок магнитных моментов атомов или
ионов. В антиферромагнетиках спиновые
магнитные моменты электронов самопроизвольно
ориентированы антипараллельно друг другу (например, хром).
Ферримагнетики
Ферримагне́тики — сложные химические
соединения, построенные из двух
различных кристаллических решеток, с
антипараллельными, но не равными
магнитными моментами.
English     Русский Rules