Выпускная квалификационная работа На тему: «Разработка информационной системы оценки и выбора поставщиков продукции»
Организационная и функциональная структура магазина «Наш»
Моделирование бизнес-процессов функционирования магазина «Наш»
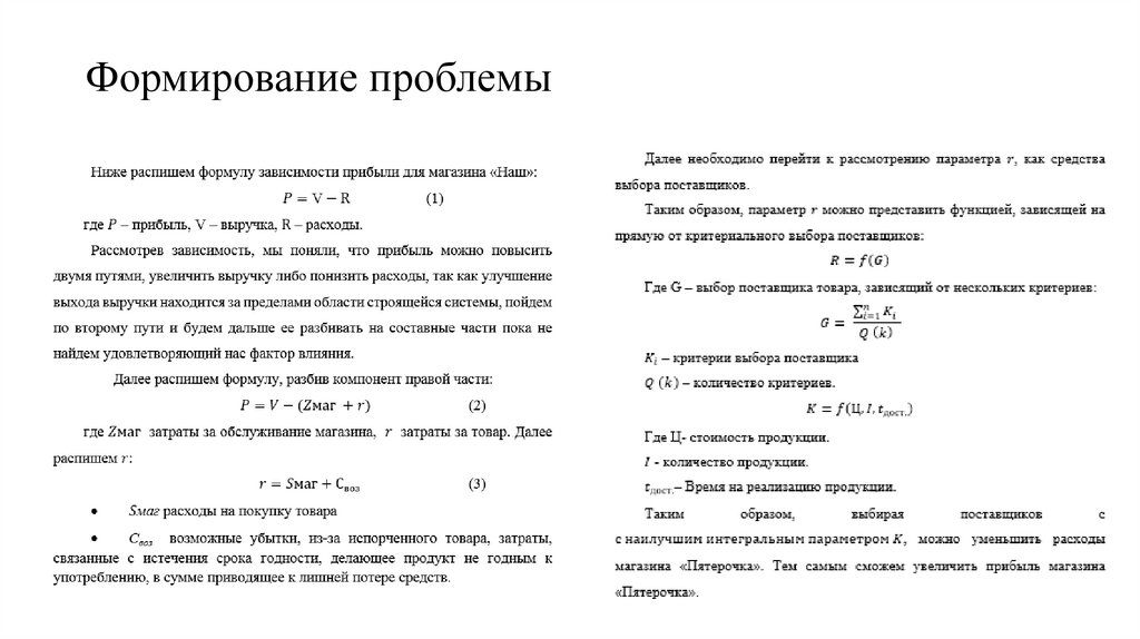
Формирование проблемы
Математическая модель решения проблемы выбора поставщиков
Оптимизация математической модели выбора поставщиков
Реинжиниринг бизнес-процессов
Требования к разрабатываемой информационной системе «Выбора поставщиков»
Структура информационной системы «Выбора поставщиков»
Процесс функционирования ИС «Выбора поставщиков»
Логическая модель структуры БД
Прототип интерфейса информационной системы
Экономическое обоснование проекта
Безопасность человеко-машинного взаимодействия
Спасибо за внимание!
884.23K
Category: managementmanagement

Разработка информационной системы оценки и выбора поставщиков продукции

1. Выпускная квалификационная работа На тему: «Разработка информационной системы оценки и выбора поставщиков продукции»

Карнач Артем Александрович
Южный федеральный университет
Таганрог, 2025

2. Организационная и функциональная структура магазина «Наш»

Директор
1
1.Мониторинг работы
2.Указание по работе
3.Доставка продуктов
4.Продажа продуктов
5.Выдача зарплаты и выручки
6.Заказ и оплата продуктов
7.Выдача зарплаты и прием
указаний для заказа
Директор
магазина «Наш»
2
Менеджер
Отдел
обслуживания
Менеджер
Касса
Поставщик
6
Бугалтерия
5
Бухгалтерия
7
Отдел
обслуживания
Касса
4
Покупатель

3. Моделирование бизнес-процессов функционирования магазина «Наш»

4. Формирование проблемы

5. Математическая модель решения проблемы выбора поставщиков

6. Оптимизация математической модели выбора поставщиков

7. Реинжиниринг бизнес-процессов

8. Требования к разрабатываемой информационной системе «Выбора поставщиков»

Можно выделить следующие требуемые автоматизированные функции в
разрабатываемой системе:
1)
Определение количества и наполнения критериев оценки поставщиков;
2)
Определения параметров выбора поставщиков;
3)
Анализ возможных и обоснование потенциальных поставщиков;
4)
Анализ полученных результатов выбора поставщиков;

9. Структура информационной системы «Выбора поставщиков»

Окно заказы
Окно каталога товаров
+Открыть новый заказ ()
+Добавить новый заказ ()
+Перейти к каталогу товара ()
+Перейти к документам заказа()
+Добавить товар
+Удалить товар
+Перейти к форме поставщики
Добавление товара
Окно добавления нового заказа
+Сохранить вводимые данные
+Сохранить вводимые данные
База данных
Окно документов
+Отображать документы по
заказу ()
+Создать документ ()
-Информация о заказах
-Информация о товарах
-Информация о поставщиках
-Документы
+Сохранить новую информацию
в БД ()
Окно поставщики
+Отображать поставщиков,
+выполняющие поставку()
+Добавить нового поставщика ()
Окно создания документов
Окно добавления поставщика
+Сохранить вводимые данные ()
+Сохранить вводимые данные ()

10. Процесс функционирования ИС «Выбора поставщиков»

Работник
ИС
Менеджер
Информация о сроках доставки и информация о товаре
Информация о поставщике и товаре
Ввод рейтинга поставщиков
каталог товара
Информация о фактической доставке
информация о поступивщем товаре

11. Логическая модель структуры БД

12. Прототип интерфейса информационной системы

13. Экономическое обоснование проекта

14. Безопасность человеко-машинного взаимодействия

Безопасность человекомашинного
взаимодействия

15. Спасибо за внимание!

English     Русский Rules