МЕТОДЫ ОЦЕНКИ СИСТЕМ
МЕТОДЫ СИСТЕМНОГО АНАЛИЗА
Методы обработки оценок экспертов
Методы организации сложных экспертиз
Методы организации сложных экспертиз
Методы организации сложных экспертиз
Методы организации сложных экспертиз
Методы организации сложных экспертиз
Методы организации сложных экспертиз
Разбиение целей на подцели и задачи
454.00K
Category: managementmanagement

Методы оценки систем

1. МЕТОДЫ ОЦЕНКИ СИСТЕМ

1. Качественные методы оценки систем:
методы коллективной генерации идей или мозговой
атаки;
разработки сценариев;
экспертных оценок;
дельфи;
дерева целей;
морфологические методы.
2. Количественные методы оценки систем.

2.

Основные этапы методики системного анализа
Анализ проблемы. Формулирование
проблемы. Выявление проблем.
II. Формирование общей цели. Декомпозиция
цели
III. Разработка альтернативных вариантов
моделей принятия решений.
IV. Оценка альтернатив и поиск решений.
V. Реализация решений.
VI. Оценка эффективности решений и
последствий их реализации.
I.

3.

Методы оценки систем разделяются
на
качественные
количественные.
и
Качественные
методы
используются на начальных этапах
моделирования
для
разработки
концептуальной модели системы.
Количественные
методы
используются
на
последующих
этапах
моделирования
для
количественного
анализа
альтернативных вариантов системы.

4. МЕТОДЫ СИСТЕМНОГО АНАЛИЗА

5.

ОСНОВНЫЕ КАЧЕСТВЕННЫЕ МЕТОДЫ
К
основным
методам
качественного
оценивания систем относят:
методы коллективной генерации идей или
мозговой атаки;
разработки сценариев;
экспертных оценок;
метод Дельфи;
дерева целей;
морфологические методы.

6.

МЕТОДЫ КОЛЛЕКТИВНОЙ ГЕНЕРАЦИИ ИДЕЙ
(мозгового штурма или мозговой атаки).
Собирается группа лиц. Главный принцип их отбора
заключается в подборе специалистов разных профессий,
опыта работы и квалификации. При обсуждении
проблемы приветствуются любые идеи, возникшие как
индивидуально, так и по ассоциации при выслушивании
предложений других участников.
При обсуждении придерживаются ряда правил:
необходимо обеспечить как можно большую свободу
мышления участников мозгового штурма и высказывания
ими новых идей;
допускается высказывание любых идей, даже если
вначале они кажутся сомнительными и абсурдными
(обсуждение и оценка идей производятся позднее);
не допускается критика, не объявляется ложной и не
прекращается обсуждение ни одной идеи;
приветствуется высказывание как можно большего числа
идей, особенно нетривиальных.

7.

Эффективность
метода
мозгового
штурма
поразительна.
Шесть человек за полчаса могут выдвинуть
150 идей. Общий выход идей часто оказывается
больше, чем общее число идей, выдвинутых
тем же количеством людей, но работающих в
одиночку.
Число
альтернатив
можно
впоследствии
значительно
увеличить,
комбинируя
сгенерированные идеи.
Чтобы предварительно нацелить участника на
обсуждаемый вопрос, при организации сессий
КГИ заранее или перед началом сессии
участникам
представляется
некоторая
предварительная
информация
об
обсуждаемой проблеме в письменной или
устной форме.

8.

Разработка сценариев
Методы подготовки и согласования представлений о
проблеме или анализируемом объекте, изложенные в
письменном виде, получили название сценария.
Первоначально метод предполагал подготовку текста,
содержащего логическую последовательность событий или
возможные варианты решения проблемы, развернутые во
времени.
Позднее,
сценарием
называют
любой
документ,
содержащий анализ рассматриваемой проблемы и
предложения по ее решению.
Как правило, на практике предложения пишутся
экспертами вначале индивидуально, а затем формируется
согласованный текст. Сценарий предусматривает не только
содержательные рассуждения, помогающие не упустить
детали, но и содержит результаты количественного
технико–экономического или статистического анализа с
предварительными выводами.

9.

В
настоящее время в сценарий не только
вводятся количественные параметры и
устанавливаются их взаимосвязи, но и
предлагаются
методики
составления
сценариев с использованием компьютеров.
Сценарии-альтернативы
представляют
ценность для лиц, принимающих решения,
только тогда, когда их можно рассматривать
как
прогноз,
"что
случится,
если...".
Рекомендуется разрабатывать "верхний" и
"нижний" сценарии - как бы крайние случаи,
между
которыми
может
находиться
возможное будущее.

10.

Методы экспертных оценок
Термин «эксперт» происходит от латинского слова
expert - «опытный».
При решении действительно сложных проблем часто
прибегают к услугам экспертов, чтобы использовать
их опыт, интуицию и знания. Поскольку все
групповые методы выбора опираются на интеллект
людей,
а
эффективность
интеллектуальной
деятельности существенно зависит от многих
внутренних и внешних факторов, то в методиках
организации экспертных исследований особое
внимание уделяется созданию благоприятных
условий для работы экспертов.
Прежде всего эксперты должны быть освобождены
от ответственности за последствия использования
результатов экспертизы.

11.

Необходимо также установить, не существует ли
личной
заинтересованности
потенциальных
экспертов в том или другом исходе экспертизы.
Нужно учитывать, что оценка эксперта может
зависеть от его взаимоотношений с другими
экспертами, от того факта, известна или не
известна
его
оценка
другим
экспертам.
Межличностные отношения и взаимодействие между
экспертами могут как стимулировать, так и подавлять
их деятельность.
Большое влияние на оценки эксперта оказывают
его личные качества (эгоизм, конформизм, оценка
собственного
"я",
житейская
мудрость)
и
профессиональные качества (образование, опыт
работы, умение ставить задачи и принимать
решения). При формировании экспертных групп
стремятся обеспечить "разношерстную" публику
как по профессиональным, так и по личным
качествам.

12.

При использовании экспертных оценок обычно
предполагается, что мнение группы экспертов
надежнее, чем мнение отдельного эксперта при
соблюдении определенных требований.
К числу таких требований относятся:
распределение оценок, полученных от экспертов,
должно быть «гладким»;
две групповые оценки, данные двумя
одинаковыми подгруппами, выбранными
случайным образом, должны быть близки.

13.

Все множество проблем, решаемых методами
экспертных оценок, делится на два класса:
К первому классу относятся такие, в отношении которых имеется достаточное обеспечение информацией.
При этом эксперт используется как «хороший
измеритель», т.е. источник достоверной информации;
групповое мнение экспертов близко к истинному
решению.
Ко второму классу относятся проблемы, в отношении
которых знаний (информации) недостаточно. В этом
случае экспертов нельзя рассматривать как «хороших
измерителей» и необходимо осторожно подходить к
обработке результатов экспертизы.

14.

Экспертные оценки несут в себе как узкосубъективные
черты, присущие каждому эксперту, так и коллективносубъективные, присущие коллегии экспертов. И если
первые устраняются в процессе обработки индивидуальных экспертных оценок, то вторые не исчезают,
какие бы способы обработки не применялись.
Этапы экспертизы:
формирование цели,
разработка процедуры экспертизы,
формирование группы экспертов,
опрос,
анализ и обработка информации.

15.

При формулировке цели экспертизы разработчик
должен выработать четкое представление о том, кем и
для каких целей будут использованы результаты.
При обработке материалов коллективной экспертной
оценки используются методы теории ранговой
корреляции. Для количественной оценки степени
согласованности
мнений
экспертов
применяется
коэффициент конкордации W, который позволяет
оценить, насколько согласованы между собой ряды
предпочтительности, построенные каждым экспертом.
Его значение находится в пределах 0≤ W≤1, где W= 0
означает
полную
противоположность,
a W = 1 полное совпадение ранжировок. Практически
достоверность считается хорошей, если W = 0,7-0,8.

16.

Небольшое
значение
коэффициента
конкордации, свидетельствующее о слабой
согласованности мнений экспертов, является
следствием того, что в рассматриваемой
совокупности экспертов действительно отсутствует общность мнений или внутри рассматриваемой совокупности экспертов существуют группы с высокой согласованностью мнений, однако обобщенные мнения
таких групп противоположны.
Тип используемых процедур экспертизы
зависит от задачи оценивания.

17.

К наиболее употребительным процедурам
экспертных измерений относятся:
ранжирование;
парное сравнивание;
множественные сравнения;
непосредственная оценка;
метод Черчмена-Акоффа;
метод фон Неймана-Моргенштерна.

18.

Целесообразность применения того или иного
метода во многом определяется характером
анализируемой информации. Если оправданы
лишь
качественные
оценки
объектов
по
некоторым
качественным
признакам,
то
используются методы ранжирования, парного и
множественного сравнения.
Если характер анализируемой информации
таков, что целесообразно получить численные
оценки объектов, то можно использовать какойлибо метод численной оценки, начиная от
непосредственных численных оценок и кончая
более тонкими методами Черчмена-Акоффа и
фон Неймана-Моргенштерна.

19.

Ранжирование.
Метод
представляет
собой
процедуру
упорядочения объектов, выполняемую экспертом. На основе знаний
и опыта эксперт располагает объекты в порядке предпочтения,
руководствуясь одним или несколькими выбранными показателями
сравнения. Недостатком ранжирования является практическая
невозможность упорядочения большого числа объектов. При числе
объектов, большем 10-15, эксперты затрудняются в
построении ранжировки.
Парное сравнение. Этот метод представляет собой процедуру
установления предпочтения объектов при сравнении всех
возможных пар. При сравнении пары объектов возможно либо
отношение строгого порядка, либо отношение эквивалентности.
Отсюда следует, что парное сравнение так же, как и ранжирование,
есть измерение в порядковой шкале.
Множественные сравнения. Отличаются от парных тем, что
экспертам последовательно предъявляются не пары, а тройки,
четверки, …, n-ки объектов. Эксперт их упорядочивает по важности
или разбивает на классы в зависимости от целей экспертизы.

20.

Непосредственная оценка. Метод заключается в
присваивании объектам числовых значений в шкале
интервалов. Измерения в шкале интервалов могут
быть
достаточно
точными
при
полной
информированности экспертов о свойствах объектов.
Эти условия на практике встречаются редко, поэтому
для измерения применяют балльную оценку. При
этом вместо непрерывного отрезка числовой оси
рассматривают участки, которым приписываются
баллы. Эксперт, приписывая объекту балл, тем
самым измеряет его с точностью до определенного
отрезка числовой оси. Применяются 5-, 10- и 100балльные шкалы.

21.

Метод Черчмена Акоффа (последовательное сравнение). Этот метод
относится к числу наиболее популярных при оценке альтернатив. В
нем предполагается последовательная корректировка оценок,
указанных экспертами. Основные предположения, на которых основан
метод, состоят в следующем:
каждой альтернативе ai ставится в соответствие действительное
неотрицательное число (ai);
если альтернатива ai предпочтительнее альтернативы aj, то оценка
(ai) > (aj), если же альтернативы ai и aj равноценны, то (ai)= (aj);
если (ai) и (aj) оценки альтернатив ai и aj , то (ai) + (aj)
соответствует совместному осуществлению альтернатив ai и aj.
Согласно методу Черчмена-Акоффа альтернативы а1, а2, … , aN
ранжируются по предпочтительности. Эксперт указывает
предварительные численные оценки для каждой из альтернатив.
Иногда наиболее предпочтительной альтернативе приписывается
оценка 1, остальные оценки располагаются между 0 и 1 в
соответствии с их предпочтительностью.
Метод Черчмена-Акоффа можно успешно использовать при измерениях в
шкале отношений. В этом случае определяется наиболее
предпочтительная альтернатива. Ей присваивается максимальная
оценка. Для всех остальных альтернатив эксперт указывает, во
сколько раз остальные менее предпочтительны.

22.

Метод
фон Неймана-Моргенштерна. Он
заключается в получении численных оценок
альтернатив с помощью так называемых
вероятностных смесей.
В основе метода лежит предположение,
согласно которому эксперт для любой
альтернативы aj менее предпочтительной, чем
ai, но более предпочтительной, чем al, может
указать число р (0≤ р ≤1) такое, что
альтернатива aj эквивалентна смешанной
альтернативе (вероятностной смеси)
[р ai, (1–р) al] .

23. Методы обработки оценок экспертов

Один из подходов касается обработки экспертных
данных, измеряемых в числовых шкалах. Пусть zij оценка i-й альтернативы j-м экспертом . Оценки z1i;
z2i,...,zij.. можно рассматривать как "измерения"
искомой "истинной характеристики" z*i, считая
отклонения (zij-z*i), случайными величинами. В
качестве их приближения обычно используют
выборочное среднее
1 J
zi zij , i 1, I .
I j 1

24.

Если альтернативы нельзя оценить одним
показателем и экспертам предлагается оценить
каждую альтернативу по нескольким показателям.
В этом случае имеет место набор значений , где k номер показателя. Кроме оценок этих значений
экспертов просят оценить степень важности
каждого показателя. Тогда выборочные средние
определяются по формуле
1 J K k k
zi i zij , i 1, I
I j 1 k 1

25.

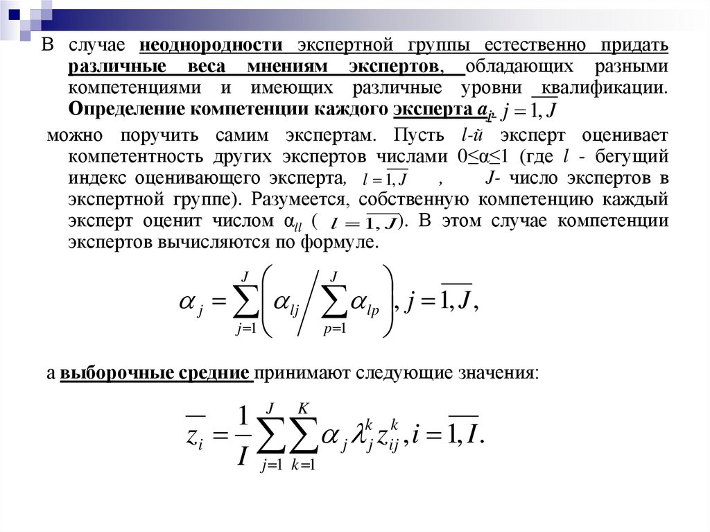
В случае неоднородности экспертной группы естественно придать
различные веса мнениям экспертов, обладающих разными
компетенциями и имеющих различные уровни квалификации.
Определение компетенции каждого эксперта aj, j 1, J
можно поручить самим экспертам. Пусть l-й эксперт оценивает
компетентность других экспертов числами 0≤α≤1 (где l - бегущий
индекс оценивающего эксперта, l 1, J
,
J- число экспертов в
экспертной группе). Разумеется, собственную компетенцию каждый
эксперт оценит числом αll ( l 1, J). В этом случае компетенции
экспертов вычисляются по формуле.
j lj
j 1
J
lp , j 1, J ,
p 1
J
а выборочные средние принимают следующие значения:
1 J K
k k
zi j j zij , i 1, I .
I j 1 k 1

26.

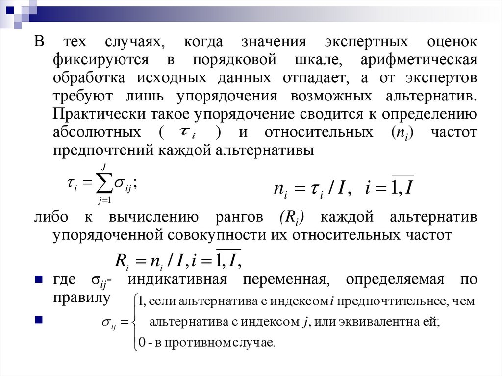
В
тех случаях, когда значения экспертных оценок
фиксируются в порядковой шкале, арифметическая
обработка исходных данных отпадает, а от экспертов
требуют лишь упорядочения возможных альтернатив.
Практически такое упорядочение сводится к определению
абсолютных ( i ) и относительных (ni) частот
предпочтений каждой альтернативы
J
i ij ;
j 1
ni i / I , i 1, I
либо к вычислению рангов (Ri) каждой альтернатив
упорядоченной совокупности их относительных частот
Ri ni / I , i 1, I ,
где σij- индикативная переменная, определяемая по
правилу 1, если альтернатива с индексом i предпочтительнее, чем
ij альтернатива с индексом j , или эквивалентна ей;
0 - в противном случае.

27.

Метод «Дельфи»
Название метода связано с Древнегреческим городом Дельфи, где при храме
Аполлона с IX в. до н.э. до IV в. н.э. по преданиям находился Дельфийский оракул.
Первоначально был предложен О. Хелмером как итеративная процедура
«мозговой атаки», которая должна помочь снизить влияние психологических
факторов и повысить объективность результатов.
В отличие от традиционных методов экспертной оценки метод Дельфи
предполагает полный отказ от коллективных обсуждений. Это делается для
уменьшения влияния таких психологических факторов, как присоединение к
мнению наиболее авторитетного специалиста, нежелание отказаться от публично
выраженного мнения, следование за мнением большинства. Прямые дебаты
заменены программой последовательных индивидуальных опросов,
проводимых в форме анкетирования. Ответы обобщаются и вместе с новой
дополнительной информацией поступают в распоряжение экспертов, после
чего они уточняют свои первоначальные ответы. Такая процедура
повторяется несколько раз до достижения приемлемой сходимости совокупности
высказанных мнений, которая достигается примерно после пяти туров опроса.
Объективность результатов повышается за счет использования
обратной связи, ознакомления экспертов с результатами предшествующего
тура опросов и учете этих результатов при оценке значимости мнений
экспертов.

28.

Процедура Дельфи-метода заключается в
следующем:
1.
2.
3.
организуется последовательность циклов «мозговой
атаки»;
разрабатывается
программа
последовательных
индивидуальных опросов с помощью вопросников,
исключающая контакты между экспертами, но предусматривающая ознакомление их с мнениями друг друга
между турами; вопросники от тура к туру могут уточняться;
в наиболее развитых методиках экспертам присваиваются
весовые
коэффициенты
значимости
их
мнений,
вычисляемые на основе предшествующих опросов,
уточняемые от тура к туру и учитываемые при получении
обобщенных результатов оценок.

29.

Недостатки метода «Дельфи»:
значительный расход времени на проведение экспертизы, связанный с большим
количеством последовательных повторений оценок;
необходимость
неоднократного
пересмотра экспертом своих ответов,
вызывающая у
него отрицательную
реакцию, что сказывается на результатах
экспертизы.

30. Методы организации сложных экспертиз

Этапы проведения экспертизы
и
ли
е
ец
ни Э.
е
в
ел
по
ед екто
р
п
ъ
ия ии
б
О
н
о
с
1.
же
ло омис
д
е
я
к
ци Э.
Пр аву
а
.
з
3
т
е
ти ктах
ос
ни ния
а
с
а
е
м
в
я
ро ожде
сте объ
и
и
на .
б
м ов
С
ь
о
р
.
л
о
р
5 ых
Э
е
ите тов
н
2.Ф соп
ни и
р
н
е
а
к
а
ы
и
д сс
е
в
д
дв
пп
рж
ре а объ
тро
ве коми
гру
е
е
П
т
У
и
ни
ам
7. енк
4. тава
ле ным
ар Э.
ц
п
м
о
с
н
а
ко
ка
со
на с да х Э.
ен ъект
ка
з
ц
О
в
ер сти
О об
в
.
6. рто екта
9
а
ро
но
пе объ
отк ной
. П ован к
с
б
к
1
а
н
э
1 ас
о
об
к
зр
ва
е
гл оцен
Ра изо цено
ни
о
.
а
с
л
8
е
в
о
а
.
зо
ни
рм мы
ль тов Э
ва
о
о
фо исте
п
ир Э.
Ис льта
с
.
нж тов
3
а
е
1
езу
ек

ни
р
е
10 объ
д
ти
суж мос п.3)
б

ди

12 обхо й Э.
не орно
вт
по

31. Методы организации сложных экспертиз

Анкетирование
Метод комиссий
Метод суда
Мозговой штурм
Метод Дельфи
Метод провокаций
Метод решающих
матриц
Метод прогнозного
графа
Сценарный метод
Экспертам раздаются анкеты
с вопросами о предмете
экспертизы.
Вопросы разрабатываются
группой сопровождения
Открытая дискуссия с
последующим голосованием

32. Методы организации сложных экспертиз

Анкетирование
Метод комиссий
Метод суда
Мозговой штурм
Метод Дельфи
Метод провокаций
Метод решающих
матриц
Метод прогнозного
графа
Сценарный метод
Состязательное обсуждение с
выделением ролей
защитников и противников
объекта экспертизы
Генерирование версий в
условиях жёсткого лимита
времени с их последующим
оцениванием и отбором

33. Методы организации сложных экспертиз

Анкетирование
Метод комиссий
Метод суда
Мозговой штурм
Метод Дельфи
Метод провокаций
Метод решающих
матриц
Метод прогнозного
графа
Сценарный метод
Итеративная процедура
уточнения мнений анонимных
экспертов по результатам
ознакомления со средними и
крайними оценками (обычно
4 этапа)
Вынесение на обсуждение
заведомо ошибочного
«экспертного заключения» с
целью достичь обоснованной
оценки путём выявления и
преодоления его недостатков

34. Методы организации сложных экспертиз

Анкетирование
Метод комиссий
Метод суда
Мозговой штурм
Метод Дельфи
Метод провокаций
Метод решающих
матриц
Метод прогнозного
графа
Сценарный метод
100 баллов распределяются между
ветвями заранее подготовленного
дерева заключений, имеющими
общую вершину
Процедура повторяется для каждой
вершины
Прогнозный граф (дерево) строится
в n этапов, где n – число уровней
дерева.
Каждый уровень формируется на
основе заполняемых экспертами
матриц «цель-средства»

35.

Метод решающих матриц
Метод
решающих
матриц
был
предложен
Г.С.Поспеловым как средство повышения достоверности
экспертной оценки путем разделения проблемы с
большой неопределенностью на подпроблемы и
пошагового получения оценок.
В результате при использовании метода решающих
матриц оценка относительной важности сложной
альтернативы сводится к последовательности оценок
более частных альтернатив, которые эксперт
способен осуществить. Таким образом, большая
неопределенность, имевшая место в начале решения
задачи, разделяется на более мелкие, лучше
поддающиеся исследованию и оценке.

36.

Метод прогнозного графа
Метод прогнозного графа, создан авторским
коллективом во главе с В.М. Глушковым.
Используется при прогнозировании.
Основная
часть
метода
прогнозного
графа

коллективная экспертиза формирования набора
исходных
проблем.
Каждым
экспертом
разрабатывается матрица «цель-средства», в
которой указываются цели, необходимые для
достижения глобальной цели, а также средства
достижения каждой из них.
Характерная особенность метода прогнозного графа –
многоэтапность экспертизы.
Центральная процедура метода – формирование
прогнозного графа.

37.

В первом туре экспертизы составляется предварительный
список промежуточных целей, необходимость для
достижения конечной цели, указывается отношение
подчиненности. Эта экспертная информация используется
при определении списка целей для второго тура
экспертизы. Во втором туре экспертизы анализу
подвергается уже не конечная, а промежуточные цели,
сформированные экспертами в первом туре. Эксперты
второго тура обладают правом корректировать цели,
сформированные экспертами первого тура. Последующие
туры экспертизы аналогичны второму. Процедура
заканчивается тогда, когда эксперты доходят до уровня
целей, для реализации которых нет необходимости
проводить дополнительные исследования и разработки.
На основе полученной информации формируется
прогнозный граф.

38. Методы организации сложных экспертиз

Анкетирование
Метод комиссий
Метод суда
Мозговой штурм
Метод Дельфи
Метод провокаций
Метод решающих
матриц
Метод прогнозного
графа
Сценарный метод
Используется в
прогнозировании
Идентифицируются
взаимоисключающие
варианты поведения
объекта экспертизы с
последующим
ранжированием с позиций
некоторого критерия
Использует элементы
вышеназванных методов

39.

Метод дерева целей
широко
применяется
для
прогнозирования
возможных
направлений
развития
науки,
техники, технологий.
Так называемое дерево целей тесно увязывает
между
собой
перспективные
цели
и
конкретные задачи на каждом уровне
иерархии.
При этом цель высшего порядка соответствует
вершине дерева, а ниже в несколько ярусов
располагаются локальные цели (задачи), с
помощью
которых
обеспечивается
достижение целей верхнего уровня.

40. Разбиение целей на подцели и задачи

41.

Морфологические методы
Термином морфология определяется учение о
внутренней структуре исследуемых систем или сама
внутренняя структура этих систем.
В
систематизированном
виде
методы
морфологического анализа сложных проблем были
разработаны швейцарским астрономом Ф. Цвикки и
иногда называются методом Цвикки.
Основная
идея
морфологических
методов:
систематически
находить
все
мыслимые
варианты решения проблемы или реализации
системы путем комбинирования выделенных
элементов или их признаков.

42.

Одна из модификаций метода состоит в
следующем:
1. Определяется целевое назначение
искомого технического объекта.
2. Исходя из целевого назначения объект
разделяется на важнейшие
функциональные узлы.
3. Для каждого функционального узла,
независимо от других узлов, находится
множество технических решений.
4. Строится морфологическая матрица,
содержащая возможные технические
решения.
5. На основе матрицы выбирается
техническое решение для объекта в целом.

43.

МЕТОДЫ ФОРМАЛИЗОВАННОГО АНАЛИЗА СИСТЕМ
(количественные)
1.
2.
3.
4.
5.
6.
Аналитические методы (методы классической
математики, интегро-дифференциальное исчисление, поиск экстремумов, математическое
программирование).
Статистические методы (теория вероятностей,
мат. статистика, ТМО, методы статистических
испытаний).
Логические методы (алгебра логики).
Теоретико-множественные.
Лингвистические методы.
Графические.

44.

АНАЛИТИЧЕСКИЕ МЕТОДЫ
На базе аналитических представлений возникли и
развиваются
математические
теории
различной
сложности – от аппарата классического математического
анализа (методов исследования экстремумов функций,
вариационного исчисления и т.п.) до таких разделов
математики, как математическое программирование
(линейное, нелинейное, динамическое и т.п.), теория игр.
Эти методы используются при решении задач
движения
и
устойчивости,
оптимального
размещения, распределения работ и ресурсов,
выбора наилучшего пути.

45.

СТАТИСТИЧЕСКИЕ МЕТОДЫ
В тех случаях, когда не удается представить систему с
помощью
детерминированных
категорий,
можно
применить отображение ее с помощью случайных
(стохастических) событий, процессов, которые
описываются соответствующими вероятностными
(статистическими)
характеристиками
и
статистическим закономерностями.
На статистических отображениях базируются теории
математической статистики, теория статистических
испытаний или статистического моделирования, теория
выдвижения
и проверки
статистических
гипотез
статистическая
теория
распознавания
образов,
стохастическое
программирование,
ТМО,
теория
статистического анализа.

46.

ЛОГИЧЕСКИЕ МЕТОДЫ
Логические представления переводят реальную
систему и отношения в ней на язык одной из алгебр
логики (двузначной, многозначной), основанных на
применение алгебраических методов для выражения
законов
формальной
логики.
Наибольше
распространение получила алгебра логики Буля
(булева алгебра).
На базе математической логики созданы и развиваются теории логического анализа и синтеза, теория
автоматов. На основе логических представлений
начинали развиваться теории формальных языков.
Логические методы применяются при исследовании
новых структур систем разнообразной природы, в
которых характер взаимодействия между элементами
еще не настолько ясен, чтобы было возможно их
представление аналитическими методами.

47.

ТЕОРЕТИКО –МНОЖЕСТВЕННЫЕ МЕТОДЫ
Сложную систему можно отобразить в виде
совокупности разнородных множеств и отношений
между ними. В множестве могут быть выделены
подмножества. Из двух и более множеств или
подмножеств можно, установив отношения между их
элементами,
сформировать
новое
множество,
состоящее из элементов, качественно отличающихся
от элементов исходных множеств.
Теоретико-множественные
представления
допускают введение любых отношений. Благодаря
чему, эти представления служат хорошим языком, с
помощью которого облегчается взаимопонимание
между представителями различных областей
знаний.
Они
могут
являться
основой
для
возникновения новых научных направлений, для
создания
языков
моделирования,
языков
автоматизации проектирования.

48.

ЛИНГВИСТИЧЕСКИЕ МЕТОДЫ
Лингвистические
методы
возникли
и
развиваются в связи с потребностями анализа
текстов и языков, так же применяются для
отображения и анализа процессов в сложных
системах в тех случаях, когда не удается
применить аналитические, статистические или
методы формальной логики.
Лингвистические методы являются удобным
аппаратом для первого этапа постепенной
формализации задач принятия решений в плохо
формализуемых ситуациях. На их основе
разрабатывают
языки
моделирования,
автоматизации проектирования.

49.

ГРАФИЧЕСКИЕ МЕТОДЫ
К графическим методам относят любые
графики (диаграммы, гистограммы и т.д.)
и возникшие на основе графических
отображения – теории графов, сетевого
планирования и управления и т.д. Т.е.
все,
что
позволяет
наглядно
представить процессы, происходящие
в системах, и облегчить таким образом
их анализ для человека.
English     Русский Rules