Курсовой проект на тему: «Составить программу, которая находит среднее арифметическое элементов непустого однонаправленного
Анализ предметной области
Смежная дисциплина
Смежная дисциплина
Однонаправленные списки
Среднее Арифметическое
457.41K
Category: programmingprogramming

Программа для обработки однонаправленного списка вещественных чисел

1. Курсовой проект на тему: «Составить программу, которая находит среднее арифметическое элементов непустого однонаправленного

Федеральное агентство по рыболовству
Федеральное государственное бюджетное образовательное
учреждение высшего образования
«Астраханский государственный технический университет»
Система менеджмента качества в области образования, воспитания, науки и инноваций
сертифицирована
ООО «ДКС РУС» по международному стандарту ISO 9001:2015
Курсовой проект
на тему:
«Составить программу, которая находит среднее арифметическое элементов
непустого однонаправленного списка вещественных чисел, заменяет все
вхождения числа x на число y, меняет местами первый и последний
элементы списка, проверяет упорядочены ли числа в списке по возрастанию.
Результирующий массив записать в файл»
Выполнил: обучающийся группы ДИПРб-11
Осколков Дмитрий Артемович
Руководитель: доцент Евсина Елена Михайловна
Астрахань 2025

2. Анализ предметной области

Алгоритмы
и
Структуры
данных
Обработка
данных
Однонаправленные
списки
Разработка
Программного
обеспечения
2

3.

Актуальность курсового проекта
Рисунок 1: Затраты времени студентов. Ручной метод.
3

4. Смежная дисциплина

Алгоритмы
и структуры
данных
Дискретная
математика
Однонаправленные
списки
4

5. Смежная дисциплина

Алгоритмы
и структуры
данных
Дискретная
математика
Однонаправленные
списки
5

6.

Цель практической работы
Углубленное изучение материала по дисциплине «Основы алгоритмизации и
программирование», «Алгоритмы и структуры данных» и «Дискретная математика».
6

7.

ЗАДАЧИ КУРСОВОГО ПРОЕКТА
Для реализации поставленной цели, необходимо решить следующие задачи:
1. Анализ предметной области по теме: «Однонаправленные списки»
2. Изучение теоретического материала по дисциплинам «Дискретная математика» и «Основы
алгоритмизации и программирование».
3. Разработка технического проекта.
4. Разработка программного продукта, который предоставляет пользователю следующие возможности:
• указать кол-во элементов в списке;
• выбрать метод заполнения списка (ручной или случайный);
• расчет среднего арифметического;
• замена всех вхождений x на число y;
• замена местами первый и последний элементы списка;
• проверка порядка чисел в списке по возрастанию;
• запись результирующего массива в файл.
7

8. Однонаправленные списки

Однонаправленный список – это линейная структура данных, состоящая из узлов, где каждый узел
содержит данные и указатель на следующий узел. Эта структура позволяет динамически изменять
размер списка, что делает его более гибким по сравнению с массивами.
8

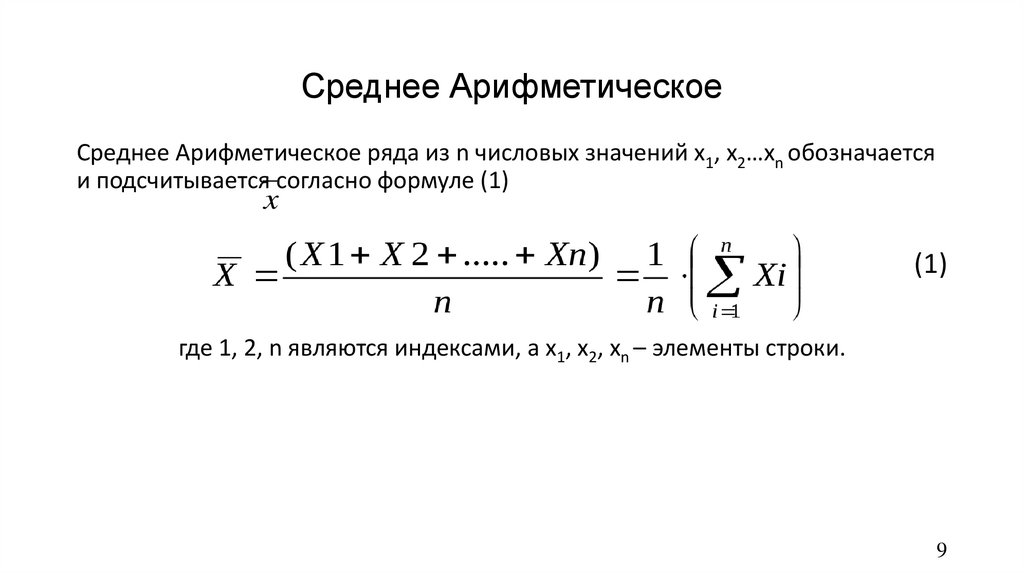
9. Среднее Арифметическое

Среднее Арифметическое ряда из n числовых значений x1, x2…xn обозначается
и подсчитывается согласно формуле (1)
x
(1)
где 1, 2, n являются индексами, а x1, x2, xn – элементы строки.
9

10.

Замена вхождений числа x на
число y
Например, для списка [1,2,1,4,2,1] при Х=1,
Y=0 результатом будет [0,2,0,4,2,0].
10
Блок-схема 1:Алгоритм замены вхождений числа x на число y

11.

Замена местами первого и
последнего элементов
Например, список [1,2,3,4,5] после
такой замены примет вид
[5,2,3,4,1].
Блок-схема 2: Алгоритм замены первого и последнего элементов
11

12.

Схема использования программного обеспечения
Рисунок 2: Схема использования ПО
12

13.

Среда разработки
Язык разработки: С++ (17)
Среда разработки: VS (2022)
13

14.

Интерфейс
Описание элементов интерфейса:
1.
Полезная информация о проекте
2.
Указание размерности списка
3.
Указание варианта заполнения списка: ручной
4.
Указание значений каждого элемента списка
5.
Вывод заполненного списка и его среднего
арифметического
6.
Указание параметров замены вхождений x на
число y
7.
Вывод списка после замены вхождений x на
число y
8.
Вывод списка после замены
последнего элементов списка
первого
Результат проверки
возрастание
списка
9.
полученного
и
Рисунок 3: Интерфейс
на
14

15.

Входные и выходные данные
Входные данные:
Кол-во элементов – значение из множества целых чисел [2, +∞).
Вариант заполнения списка – значение из множества целых чисел [1, 2].
Диапазон значений генерации – значения из множеств действительных чисел – R.
Заполнение списка – значение из множества действительных чисел – R.
Параметры замены – значение из множества действительных чисел – R.
Выходные данные:
Список.
Среднее Арифметическое (R- значение из множества действительных чисел).
Массив (замена вхождений x на y).
Массив (замена первого и последнего элемента).
Результат проверки массива на возрастание чисел его элементов.
Текстовый файл(.txt).
15

16.

Системные требования
Аппаратные требования:
Intel/Amd-совместимый процессор с тактовой частотой не менее 1,6 ГГц;
Не менее 8 ГБ ОЗУ;
Не менее 20 ГБ свободного места на жестком диске;
Операционная система: Windows 10 (x64).
16

17.

Функциональные ограничения
Программа имеет следующие функциональные ограничения:
• Минимальный размер списка – 1
• При заполнении списка случайным способом его элементы будут иметь
периодическое значение, тоесть будут иметь бесконечное кол-во чисел после
запятой. Следовательно такая запись не будут корректно отображаться в
программе, будут иметь краткую форму.
• При заполнении списка периодичными числами, невозможно произвести
замену вхождений числа x на число y, т.к. не получится указать такие значения
x. Программа просто проигнорирует такие введенные значения и выведет
список без замены.
17

18.

Заключение
В ходе выполнения курсового проекта была выполнена поставленная цель: углубленное изучение
материала по дисциплинам «Основы алгоритмизации и программирование».
Для реализации этой цели были выполнены следующие задачи:
1. Анализ предметной области;
2. Изучение теоретического материала по дисциплинам «Дискретная математика» и «Основы
алгоритмизации и программирование»;
3. Разработка программного продукта, который предоставляет пользователю следующие возможности:
указать кол-во элементов в списке;
заполнить список ручным или случайным подбором;
расчет среднего арифметического;
установить параметры замены всех вхождений x на число y и провести её;
провести замену первого и последнего элементов списка;
провести проверку порядка элементов списка по возрастанию;
записать полученный массив в файл.
18

19.

Заключение
Рисунок 4: Затраты времени студентов. Ручной и машинный метод
19

20.

Сведения о проекте
Количество файлов:
• Текстовый файл(.txt) - 1
Количество строк кода: 114
Документации: MS Word 2024
Презентация: Power Point 2024
20

21.

Спасибо за внимание!
21
English     Русский Rules