566.48K
Category: electronicselectronics

Определение схемных функций электронных цепей методом сигнальных графов. Лекция №15

1.

Дисциплина «Методы исследования
электронных цепей»
ЛЕКЦИЯ № 15:
«Определение схемных функций электронных цепей
методом сигнальных графов»
Легостаев Николай Степанович,
профессор кафедры «Промышленная электроника»

2.

Понятие и виды сигнальных графов
Исследование электронных схем зачастую сводится к решению
систем линейных уравнений. При этом существенный интерес
представляет аналитическое решение, поскольку только символьная
форма записи результата позволяет эффективно оценить влияние
внутренних
и
внешних
параметров
на
характеристики
анализируемой схемы. Получение решения в аналитической форме
алгебраическими методами связано со значительной затратой
времени и практически может быть достигнуто лишь в случаях
невысокого порядка систем уравнений. Никаких преимуществ при
решении систем уравнений не дает переход от скалярной формы
записи уравнений к матричной, поскольку все известные операции
матричной алгебры эффективны только в случае численного
представления элементов матриц.

3.

Понятие и виды сигнальных графов
Получение результата в аналитической форме значительно
упрощается при переходе к топологическим способам решения
систем линейных уравнений.
К топологическим способам (методам) анализа электронных
схем относятся методы, которые подразумевают представление
модели электронной схемы в виде графа и получение искомых
результатов на основе операций, применяемых непосредственно к
этому графу.

4.

Понятие и виды сигнальных графов
В зависимости от характера графов топологические методы
анализа электронных схем можно разделить на две большие группы:
● основанные на использовании взвешенных полюсных графов
электронных схем, дугам которых приписаны веса, определяемые
параметрами компонентов электронной схемы;
● основанные на использовании ориентированных графов,
отображающих систему линейных алгебраических уравнений,
описывающих электронную схему (сигнальных графов).
Сигнальным называют ориентированный граф, отображающий
систему линейных алгебраических уравнений, сформированную для
электронной схемы.
Наибольшее распространение при анализе электронных схем
получили сигнальные графы Мэзона и обобщенные сигнальные
графы.

5.

Понятие и виды сигнальных графов
В зависимости от характера искомых и задающих переменных
системы уравнений выделяют:
● гибридные сигнальные графы, переменными системы
уравнений для которых являются как токи, так и напряжения;
● сигнальные U-графы, искомыми переменными системы
уравнений для которых являются узловые потенциалы, а задающими
– задающие токи;
● сигнальные I-графы, искомыми переменными системы
уравнений для которых являются контурные токи, а задающими –
задающие ЭДС.
Примечание. При анализе электронных схем сигнальные I-графы практически
не используются.

6.

Способы формирования сигнальных графов электронных схем
Существует два основных способа формирования сигнальных
графов электронных схем:
● косвенный, который предполагает предварительную запись
системы линейных алгебраических уравнений в требуемой форме;
● прямой, который заключается в построении сигнального графа
непосредственно по схеме замещения электронной цепи, минуя этап
записи системы уравнений.

7.

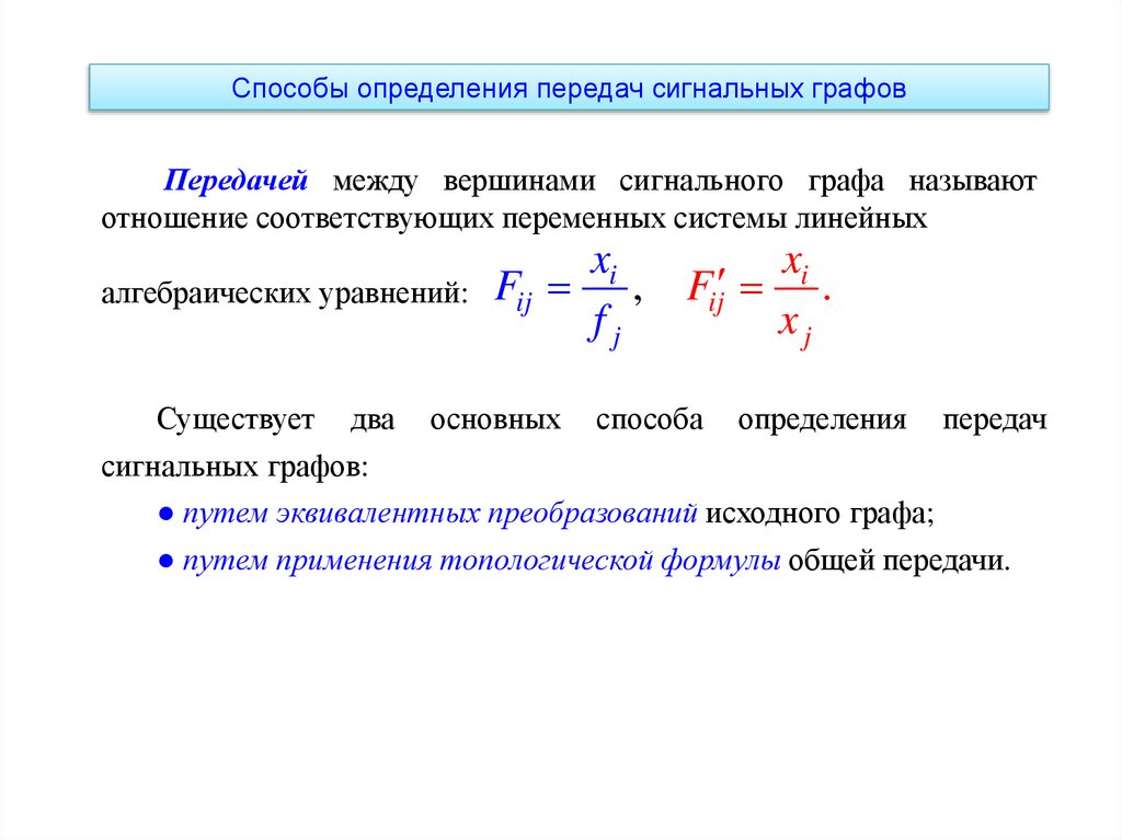
Способы определения передач сигнальных графов
Передачей между вершинами сигнального графа называют
отношение соответствующих переменных системы линейных
xi
xi
, Fij .
алгебраических уравнений: Fij
fj
xj
Существует два основных способа определения передач
сигнальных графов:
● путем эквивалентных преобразований исходного графа;
● путем применения топологической формулы общей передачи.

8.

Топологическая формула общей передачи.
x ,f
p
D
s
i
j
xi k 1 k
Fij
fj
D
где
D – определитель сигнального графа;
простого пути, направленного из вершины
k
xi , f j
p
k
,
– передача k-го
f j в вершину xi ;
Dk – величина дополнения k-го простого пути, направленного из вершины
f j в вершину xi .

9.

Пример определения схемных функций избирательного усилителя
методом сигнального U-графа Мэзона.
Схема избирательного усилителя.
E
R2
C2
вых.
C1
VT1
вх.
R1
R3
L1
C3
Рис. 1 – Схема избирательного усилителя.

10.

Пример определения схемных функций избирательного усилителя
методом сигнального U-графа Мэзона.
Этапы определения схемных функций избирательного
усилителя методом сигнального U-графа Мэзона:
● формирование схемы замещения по переменному току для
заданного диапазона частот;
● построение сигнального U-графа пассивной части электронной
схемы;
● выбор сигнального U-графа активного многополюсного
компонента;
● построение суммарного однородного сигнального U-графа;
● построение неоднородного сигнального U-графа электронной
схемы;
● определение передаточной схемной функции с использованием
топологической формулы общей передачи сигнального графа;
● расчет амплитудно-частотной и фазочастотной характеристик
для передаточной схемной функции.

11.

Пример определения схемных функций избирательного усилителя
методом сигнального U-графа Мэзона.
● Формирование схемы замещения избирательного усилителя для
полного диапазона частот.
1
1
g
;
g1 ; 2
R2
R1
gC1 pC1;
gC 2 pC2 ;
Рис. 2 – Схема замещения избирательного усилителя по
переменному току для полного диапазона частот.
1
1

.
1
R3 pL
1
pC2

12.

Пример определения схемных функций избирательного усилителя
методом сигнального U-графа Мэзона.
● Построение сигнального U-графа Мэзона пассивной части схемы
замещения избирательного усилителя.
Для построения сигнального U-графа Мэзона пассивной части схемы все узлы схемы
замещения, за исключением базисного (узел 0), представляем вершинами графа. В
каждой вершине формируем петлю с передачей
, где –
собственная проводимость i-го узла схемы замещения (без учета внутренней
проводимости источника сигнала), :

13.

Пример определения схемных функций избирательного усилителя
методом сигнального U-графа Мэзона.
● Построение сигнального U-графа Мэзона пассивной части схемы
замещения избирательного усилителя.
Рис. 3 – Сигнальный U-граф Мэзона пассивной части схемы замещения
избирательного усилителя.

14.

Пример определения схемных функций избирательного усилителя
методом сигнального U-графа Мэзона.
● Выбор сигнального U-графа активного многополюсного компонента.
Рис. 4 – Сигнальный U-граф Мэзона полевого транзистора.

15.

Пример определения схемных функций избирательного усилителя
методом сигнального U-графа Мэзона.
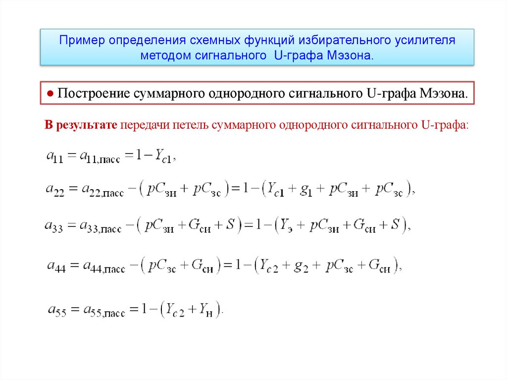
● Построение суммарного однородного сигнального U-графа Мэзона.
Для формирования суммарного однородного сигнального U-графа
избирательного усилителя совмещаем одноименные вершины сигнальных
графов рис. 3 и рис. 4. Петли при одноименных вершинах представляем
петлями с передачами
, где
– передача
петли при i-ой вершине сигнального графа пассивной части схемы,

передача петли при i-ой вершине сигнального графа полевого транзистора.

16.

Пример определения схемных функций избирательного усилителя
методом сигнального U-графа Мэзона.
● Построение суммарного однородного сигнального U-графа Мэзона.
В результате передачи петель суммарного однородного сигнального U-графа:

17.

Пример определения схемных функций избирательного усилителя
методом сигнального U-графа Мэзона.
● Построение суммарного однородного сигнального U-графа Мэзона.
Рис. 5 – Суммарный однородный сигнальный U-граф Мэзона
избирательного усилителя.

18.

Пример определения схемных функций избирательного усилителя
методом сигнального U-графа Мэзона.
● Построение неоднородного сигнального U-графа электронной схемы.
Рис. 6 – Неоднородный сигнальный U-граф Мэзона
избирательного усилителя.

19.

Пример определения схемных функций избирательного усилителя
методом сигнального U-графа Мэзона.
● Определение передаточной схемной функции с использованием
топологической формулы общей передачи сигнального графа.
Формула Мэзона, определяющая передачу сигнального графа из
вершины-истока
в смешанную вершину
:
Передачи сигнальных графов Мэзона между смешанными вершинами
определяются по формуле:

20.

Пример определения схемных функций избирательного усилителя
методом сигнального U-графа Мэзона.
● Определение передаточной схемной функции с использованием
топологической формулы общей передачи сигнального графа.
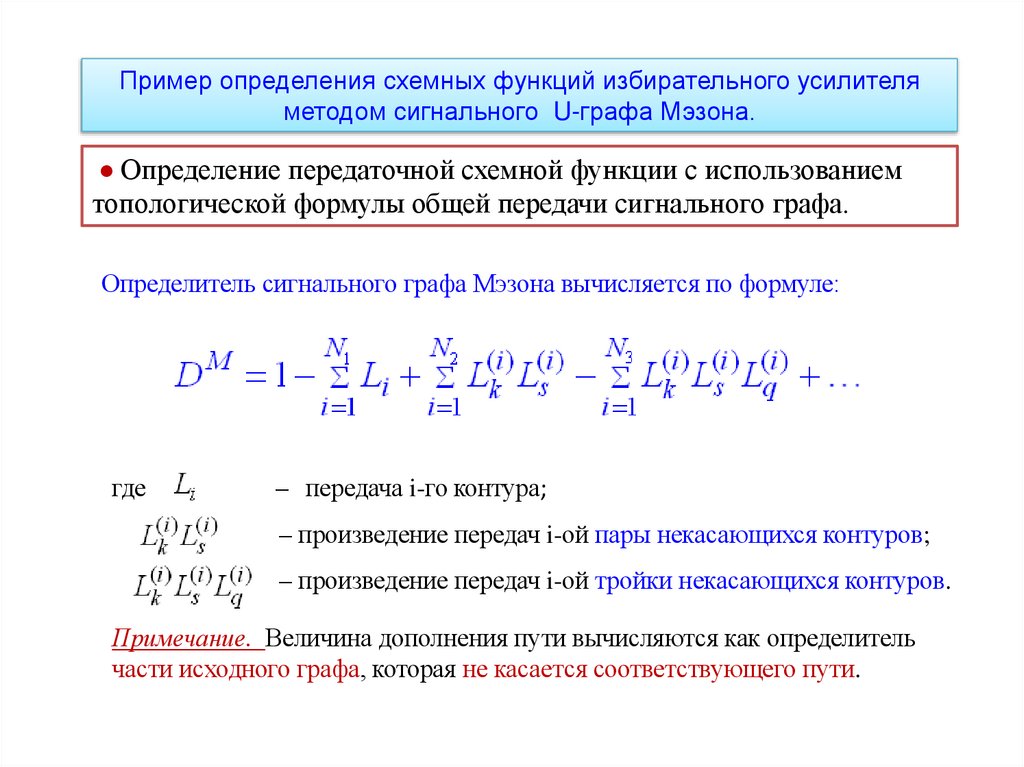
Определитель сигнального графа Мэзона вычисляется по формуле:
где
– передача i-го контура;
– произведение передач i-ой пары некасающихся контуров;
– произведение передач i-ой тройки некасающихся контуров.
Примечание. Величина дополнения пути вычисляются как определитель
части исходного графа, которая не касается соответствующего пути.

21.

Пример определения схемных функций избирательного усилителя
методом сигнального U-графа Мэзона.
● Определение передаточной схемной функции с использованием
топологической формулы общей передачи сигнального графа.
Петли ненормализованного неоднородного сигнального графа Мэзона
рис. 6 в процессе вычисления определителя и алгебраических дополнений
рассматриваются как контуры, поэтому с целью упрощения вычисления
определителя и дополнений путей граф рис. 6 целесообразно нормализовать
путем исключения петель.
Нормализованный неоднородный сигнальный U-граф Мэзона
избирательного усилителя приведен на рис. 7.

22.

Пример определения схемных функций избирательного усилителя
методом сигнального U-графа Мэзона.
● Определение передаточной схемной функции с использованием
топологической формулы общей передачи сигнального графа.
Рис. 7 – Нормализованный сигнальный U-граф Мэзона
избирательного усилителя.

23.

Пример определения схемных функций избирательного усилителя
методом сигнального U-графа Мэзона.
● Определение передаточной схемной функции с использованием
топологической формулы общей передачи сигнального графа.
Передачи дуг нормализованного графа рис. 7 определяются выражениями:

24.

Пример определения схемных функций избирательного усилителя
методом сигнального U-графа Мэзона.
● Определение передаточной схемной функции с использованием
топологической формулы общей передачи сигнального графа.

25.

Пример определения схемных функций избирательного усилителя
методом сигнального U-графа Мэзона.
● Определение передаточной схемной функции с использованием
топологической формулы общей передачи сигнального графа.
При определении передаточного сопротивления задающая переменная
предтавлена в графе вершиной-истоком, следовательно,
При определении коэффициента передачи по напряжению вершина,
соответствующая задающей переменной
вершиной, поэтому:
, является смешанной

26.

Пример определения схемных функций избирательного усилителя
методом сигнального U-графа Мэзона.
● Определение передаточной схемной функции с использованием
топологической формулы общей передачи сигнального графа.

27.

Пример определения схемных функций избирательного усилителя
методом сигнального U-графа Мэзона.
● Определение передаточной схемной функции с использованием
топологической формулы общей передачи сигнального графа.
Три пары не касающихся контуров:
Следовательно, в формуле для определителя сигнального графа рис. 6.7
,
:

28.

Пример определения схемных функций избирательного усилителя
методом сигнального U-графа Мэзона.
● Определение передаточной схемной функции с использованием
топологической формулы общей передачи сигнального графа.
Величины простых путей:

29.

Пример определения схемных функций избирательного усилителя
методом сигнального U-графа Мэзона.
● Определение передаточной схемной функции с использованием
топологической формулы общей передачи сигнального графа.
Величины дополнений простых путей:

30.

Определения схемных функций избирательного усилителя методом
сигнального U-графа Мэзона.
Задание 1. Определите количество контуров сигнального графа Мэзона.

31.

Определения схемных функций избирательного усилителя методом
сигнального U-графа Мэзона.
Решение задания 1. Определите количество контуров сигнального
графа Мэзона.
Контур – замкнутая
последовательность
одинаково
направленных дуг.
Правильный ответ для задания 1: 4

32.

Определения схемных функций избирательного усилителя методом
сигнального U-графа Мэзона.
Задание 2. Определите количество простых прямых путей сигнального
графа Мэзона из вершины I âõ в вершину 4.

33.

Определения схемных функций избирательного усилителя методом
сигнального U-графа Мэзона.
Решение задания 2. Определите количество простых прямых путей
сигнального графа Мэзона из вершины I âõ в вершину 4.
Простой прямой путь – последовательность одинаково направленных дуг
из одной вершины в другую.
Правильный ответ для задания 2: 1

34.

.
Вопросы для самоконтроля
1. Дайте определение сигнального графа.
2. Укажите основные виды сигнальных графов.
3. Назовите основные способы определения передач
сигнальных графов.
4. Дайте определение передачи между вершинами
сигнального графа.
5. Перечислите компоненты сигнального графа Мэзона.
6. В каком случае сигнальный граф является Мэзона
нормализованным.

35.

Вопросы для самоконтроля
7. Определите количество контуров сигнального
графа Мэзона.

36.

Вопросы для самоконтроля
.
8. Определите передачу сигнального графа Мэзона из
вершины φ1 в вершину φ2 .
f1
x2 .

37.

.
Вопросы для самоконтроля
9. Определите передачу сигнального графа Мэзона из
вершины f1 в вершину x2 .

38.

ЛЕКЦИЯ ОКОНЧЕНА.
БЛАГОДАРЮ ЗА ВНИМАНИЕ
English     Русский Rules