Магнитные материалы.
Магнитные материалы.
Петля гистерезиса
Максимальная магнитная индукция
Параметры магнитного материала
Параметры магнитного материала
Пермаллой
Пермаллой
Магнитодиэлектрик (сендаст)
Феррит
Параметры магнитного материала
Магнитные материалы
Статические потери
Динамические потери
Динамические потери
Общие потери в магнитопроводе
Общие потери в магнитопроводе
Вывод формулы
Вывод формулы
Вывод формулы
Вывод формулы
Вывод формулы
Коэффициент формы
Основная формула трансформаторной ЭДС
От чего зависит индуктивность
Первый путь изменения индуктивности
Второй путь изменения индуктивности
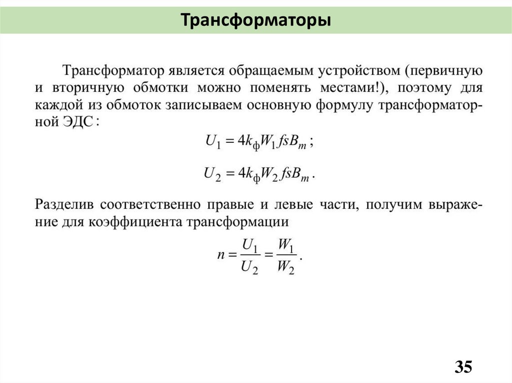
Трансформаторы
Трансформаторы
Трансформаторы: классификация
Трансформаторы: классификация
Трансформаторы: классификация
Трансформаторы: классификация
Трансформаторы: классификация
Трансформаторы: классификация
Трансформаторы: классификация
Трансформаторы: классификация
Режимы работы трансформатора
Режим холостого хода
Режим холостого хода
Рабочий режим
Режим короткого замыкания
Внешняя характеристика трансформатора
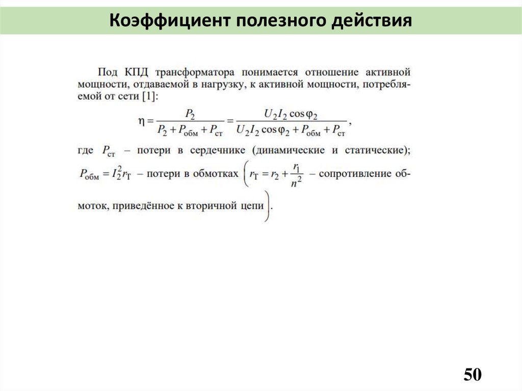
Коэффициент полезного действия
Коэффициент полезного действия
Мощность трансформатора
Мощность трансформатора
Мощность трансформатора
Мощность трансформатора
Мощность трансформатора
Трехфазные трансформаторы
Трехфазные трансформаторы
Трехфазные трансформаторы
Трехфазные трансформаторы
Трехфазные трансформаторы
Трехфазные трансформаторы
Трехфазные трансформаторы
Импульсные трансформаторы
Примеры задач
Примеры задач
Примеры задач
8.63M
Category: physicsphysics

Магнитные цепи

1.

МАГНИТНЫЕ ЦЕПИ
1

2.

Магнитные материалы.
2

3. Магнитные материалы.

Ферромагнитные материалы широко используются для изготовления сердечников
трансформаторов, дросселей, электрических машин, магнитных усилителей,
контакторов, датчиков и др.
Сердечники
3

4. Магнитные материалы.

К катушке подводится переменная
внешняя ЭДС с ес , W – число витков
в обмотке. При протекании тока i в
сердечнике создаётся магнитный
поток Ф, который в основном
замыкается по сердечнику.
При увеличении тока i, будет увеличиваться намагничивающаяся сила и
напряженность поля H.
4

5. Петля гистерезиса

Предположим, что сердечник
электромагнита ранее не был
намагничен. При увеличении тока i, будет
увеличиваться намагничивающаяся сила
и напряженность поля H. Величина
магнитной индукции В в сердечнике
будет также увеличиваться. (участок 0-1)
При уменьшении H до нуля
намагниченность уменьшается, но не до
нуля, а до остаточной
намагниченности Br​. (участок 1-2)
При приложении обратного поля −H намагниченность уменьшается до нуля
при значении коэрцитивной силы Hc. (участок 2-3)
При дальнейшем увеличении обратного поля материал намагничивается в
противоположном направлении, достигая насыщения. (участок 3-4)
При возвращении поля к нулю и последующем увеличении в положительном
направлении процесс повторяется, образуя замкнутую петлю. (участок 4-1)
5

6. Максимальная магнитная индукция

с
Увеличение ЭДС приводит к увеличению площади петли. (с петли b-d к петле a-c)
Индукция в сердечнике при напряжённости 5Hc называется максимальной
индукцией Bm .
Коэрцитивная сила (Hc​) — величина обратного магнитного поля, необходимого
для полного размагничивания материала.
6

7. Параметры магнитного материала

Абсолютная магнитная проницаемость:
Относительная магнитная проницаемость (безразмерная величина):
где
– магнитная проницаемость вакуума.
Коэффициент прямоугольности петли гистерезиса:
7

8. Параметры магнитного материала

Выделяются три области:
1 – линейная (почти!),
2 – область перегиба
3 – область насыщения.
В области 1 работают силовые
трансформаторы и дроссели
сглаживающих фильтров,
в области
2 – магнитные усилители, в области
3 – магнитные ключи (дроссели
насыщения).
Параметры сердечника определяются
свойствами магнитного материала и
весьма существенно – конструкцией
магнитопровода.
8

9. Пермаллой

Пермаллой – сталь с высоким процентным содержанием Cr, Ni, Mn, Co, Mo
(железоникелевый сплав). Используют его в виде пластин или лент толщиной
5…20 микрон.
Лентами наматывают тороидальные сердечники и помещают в специальные
немагнитные контейнеры для повышения механической прочности.
9

10. Пермаллой

10

11. Магнитодиэлектрик (сендаст)

Магнитодиэлектрик – мелкодисперсный ферромагнитный порошок,
формируемый в сердечники связующим материалом на основе полистирола.
Используется на высоких частотах (до 700 кГц). Это прессованный пермаллой –
прессперм и альсифер (за рубежом известен под названием «сендаст»).
Для получения высокочастотных сердечников порошок из альсифера смешивают
с изолирующей массой, и из этой смеси прессуют нужные детали
11

12. Феррит

Феррит – ферромагнитный порошок, спекаемый при высокой температуре
(~1200 °С) и давлении до 30 атм. Ферриты более технологичны и дешевле в
производстве, но в диапазоне температур от – 60 до +125 °С их индукция
изменяется на ±30 %, а у пермаллоя на ±5%.
12

13. Параметры магнитного материала

13

14. Магнитные материалы

14

15.

Потери в магнитопро́воде.
15

16. Статические потери

Потери в магнитопроводе разделяют на статические и динамические.
Статические потери – это потери на перемагничивание: магнитный поток,
проходя по сердечнику, разворачивает все домены то в одном, то в другом
направлении, при этом поле совершает работу, раздвигается кристаллическая
решётка, выделяется тепло и сердечник разогревается. Эти потери
пропорциональны площади петли (Sпетли), частоте (fс) и весу (G) сердечника:
16

17. Динамические потери

Динамические потери – это потери на вихревые токи. С увеличением частоты fc
начинает сказываться действие вихревых токов.
Потери на вихревые токи пропорциональны квадрату частоты, квадрату
толщины и весу сердечника:
Поэтому на высоких частотах используются очень тонкие материалы.
Наименьшими потерями обладает феррит – порошок ферромагнетика,
спекаемый при высокой температуре. Каждая крупинка изолирована окислом,
поэтому вихревые токи очень малы.
17

18. Динамические потери

Ферромагнетик (сталь) – хороший электропроводник, поэтому магнитный поток, проходя
по сердечнику, наводит в нём токи, которые охватывают каждую магнитную силовую
линию. Эти токи создают свои магнитные потоки, направленные навстречу основному
магнитному потоку. Результат сложения наведённых токов в толще магнитопровода такой,
что суммарный ток как бы «вытесняется» к краям массивного магнитопровода, как это
показано на рисунке, а, где силовые линии поля входят в сечение. Между силовыми
линиями токи к протекает только по периметру. Сталь имеет малое омическое
сопротивление, поэтому ток достигает значений сотен и тысяч ампер, вызывая разогрев
магнитопровода.
18

19. Общие потери в магнитопроводе

Общие потери в магнитопроводе
динамических потерь:
(Pст)
равны
сумме
статических
и
В справочниках на магнитные материалы потери Рг и Рв не разделяют, а
приводят суммарные потери на один килограмм материала – Руд [Bт/кг].
Итоговые потери находят простым умножением удельных потерь на вес
сердечника:
19

20. Общие потери в магнитопроводе

Если режим эксплуатации магнитопровода не соответствует режиму измерения
потерь, то потери можно пересчитать на требуемый режим работы по
эмпирической, но вполне пригодной формуле:
где α, β = 1,3…2 – эмпирические коэффициенты, которые с достаточной для
практики точностью можно принять равными 2; f0 , B0 – режим измерения, для
которого приводятся графики (или табличные справочные данные); , fx, Bx –
режим эксплуатации, для которого требуется найти потери.
Обычно вопрос о выборе материала для сердечника решается с точки
зрения наименьших потерь мощности.
20

21.

Основная формула
трансформаторной ЭДС.
21

22. Вывод формулы

22

23. Вывод формулы

23

24. Вывод формулы

Приложенное к катушке напряжение и наведённая ЭДС
уравновешивают друг друга. По второму закону Кирхгофа для
входной цепи можно записать:
24

25. Вывод формулы

Если напряжение сети гармоническое:
То формулу можно записать:
Из формулы моно получить выражение для магнитного потока:
Так как магнитопровод считаем линейным, в цепи протекает только
гармонический ток и нет постоянного магнита или постоянной составляющей, то
постоянная интегрирования с = 0.
Тогда дробь перед гармоническим множителем есть амплитуда магнитного
потока:
25

26. Вывод формулы

Выразим амплитуду входной ЭДС:
Ее действующее значение:
Преобразовав это выражение, учитывая связь магнитного потока с магнитной
индукцией, получим основную формулу трансформаторной ЭДС (для
гармонического сигнала):
26

27. Коэффициент формы

Выражение, полученное для гармонического сигнала, можно видоизменить
путем ввода коэффициента формы, равного отношению действующего
значения к среднему:
27

28. Основная формула трансформаторной ЭДС

Основная формула трансформаторной ЭДС:
English     Русский Rules