Микроскопия
Формирование изображения на сетчатке глаза
Оптическая микроскопия
Схематическое изображение оптического микроскопа (просвечивающего)
Съёмка в отражённом свете Металлографические микроскопы
Частично – кристаллические полимеры при съёмке в поляризованным микроскопом
Разрешающая способность микроскопа
Глубина резкости
Методы повышения разрешающей способности оптической микроскопии
Электронная микроскопия
Принципиальная схема растрового электронного микроскопа
Эффекты, возникающие при взаимодействии пучка электронов с веществом в электронном микроскопе
7.61M
Category: physicsphysics

Микроскопия. Лекция 7

1. Микроскопия

Формирование изображения на сетчатке глаза
Угол зрения
2

2. Формирование изображения на сетчатке глаза

Лупа
3

3.

Разрешающая способность различных устройств
Устройство
Разрешающая способность
миллиметры
Увеличение
микрометры
нанометры
-
Человеческий глаз
0,1
около 100
Лупа
Оптические
микроскопы
( видимого
диапазона длина
волн)
Сканирующая
ближнепольная
оптическая
микроскопия
Электронная
микроскопия
0,01
10
0,4—0,7
400—700
не более 12
20- 2000
100
~ 0,1
106
4

4.

Диапазон видимого света
В основе геометрической оптики лежат четыре основных закона.
•Закон независимости световых лучей.
•Закон прямолинейного распространения света.
•Закон отражения света.
- Падающий луч, отражённый луч и перпендикуляр к
отражающей поверхности, проведённый в точке падения,
лежат в одной плоскости.
- Угол отражения равен углу падения.
Закон преломления света
- Падающий луч, преломлённый луч и нормаль к поверхности,
проведённая в точке падения, лежат в одной плоскости.
- Отношение синуса угла падения к синусу угла преломления
равно показателю преломления среды: sin α/sin β=n
Геометрическая оптика отлично работает, когда
длина световой волны λ много меньше размеров объектов.
5

5.

Виды аберрации в оптических системах*
Хроматическая аберрация
Сферическая аберрацияи
* Аберра́ция оптической системы — ошибка или погрешность
изображения в оптической системе, вызываемая отклонением луча от того
направления, по которому он должен был бы идти в идеальной оптической
системе. Аберрацию характеризуют различного вида нарушения в структуре
пучков лучей, выходящих из оптической системы.
6

6.

Дисторсия
7

7.

Оптическая микроскопия
Схема формирования изображения в
оптическом микроскопе работающим в
режиме «на прохождение».
Предельное разрешение микроскопа
Глаз, камера,
1.22 λ/2n
λ – длина волны света;
n – показатель преломления.
Оптические микроскопы не могут
иметь разрешения менее полупериода
волны опорного излучения
(для видимого диапазона длина волн
0,4—0,7 мкм, или 400—700 нм)
Образец
С максимальным увеличением в 2000
раз
8

8. Оптическая микроскопия

Схематическое изображение оптического микроскопа
(просвечивающего)
1 - окуляр,
2 – объектив,
3 – исследуемый объект,
4 – конденсор,
5 -предметный столик,
6– осветительное зеркало
9

9. Схематическое изображение оптического микроскопа (просвечивающего)

Съёмка в отражённом свете
Металлографические микроскопы
1- осветитель;
2- полупрозрачное зеркало;
3 – объуктив;
4 – объект;
5 – линза;
6 – изображение.
10

10. Съёмка в отражённом свете Металлографические микроскопы

Поляризационные микроскопы
Частично – кристаллические полимеры при съёмке в
поляризованным микроскопом
11

11. Частично – кристаллические полимеры при съёмке в поляризованным микроскопом

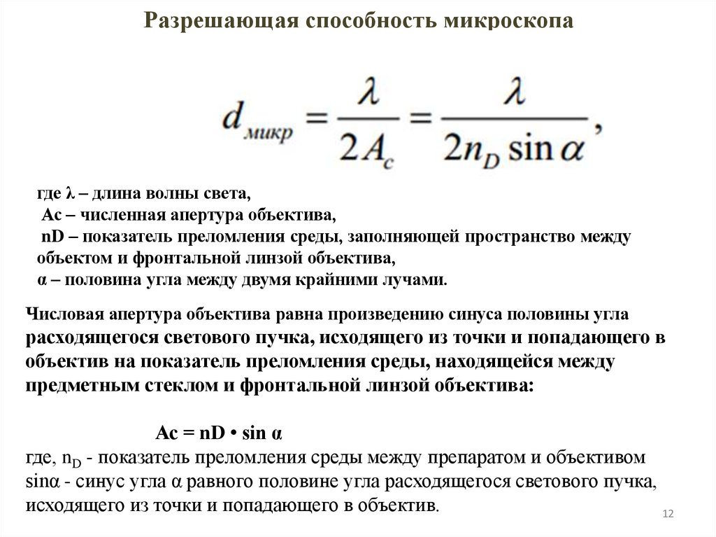
Разрешающая способность микроскопа
где λ – длина волны света,
Ас – численная апертура объектива,
nD – показатель преломления среды, заполняющей пространство между
объектом и фронтальной линзой объектива,
α – половина угла между двумя крайними лучами.
Числовая апертура объектива равна произведению синуса половины угла
расходящегося светового пучка, исходящего из точки и попадающего в
объектив на показатель преломления среды, находящейся между
предметным стеклом и фронтальной линзой объектива:
Ас = nD • sin α
где, nD - показатель преломления среды между препаратом и объективом
sinα - синус угла α равного половине угла расходящегося светового пучка,
исходящего из точки и попадающего в объектив.
12

12. Разрешающая способность микроскопа

13

13.

Глубина резкости
Глубина резкости светового микроскопа — это глубина резко изображаемого
пространства.
Глубина резкости— расстояние вдоль оптической оси объектива между
двумя плоскостями в пространстве предметов, в пределах которого объекты
отображаются резко. При определённой дистанции фокусировки – расстояния от
объектива
до образца абсолютно резко отображаются только объекты,
расположенные в одной плоскости предметного пространства.
14

14.

Глубина резкости
• Глубина резкости зависит от характеристик оптической системы:
фокусного расстояния объектива и относительного отверстия.
• - относительное отверстие объектива — отношение диаметра
входного зрачка объектива D к фокусному расстоянию f объектива
D/f. При съёмке с разными значениями относительного отверстия:
меняется качество изображения.
• Чем меньше относительное отверстие и фокусное расстояние
объектива, тем больше глубина резкости
Различие глубины резкости при съёмке с разными значениями
относительного отверстия: f/8 (слева) и f/2,8
Отверстие очень
маленького
диаметра
камера обскура
15

15. Глубина резкости

Определение размеров частиц с помощью оптического
микроскопа
Препарат в поле зрения окуляр
микроскопа с микрометрической сеткой
ОМП –объект –микрометр проходящего света
ОМО - –объект –микрометр для отраженного света
Шкала объекта-микрометра
1 мм
16

16.

Определение размеров частиц в помощью оптического
микроскопа
и подвижные перекрестеи
и индекс ,в виде биштриха
Неподвижная шкала
микрометрический винт
УСТРОЙСТВО И РАБОТА МИКРОМЕТРА
В фокальной плоскости окуляра расположены неподвижная шкала с делениями от 0 до 8
мм и подвижные перекрестие и индекс,в виде биштриха. Неподвижная шкала нанесена
на пластинке 1 подвижные перекрестие и индекс — на пластинке 2. При вращении
микрометрического винта перекрестие и биштрих перемещаются в поле зрения окуляра
относительно неподвижной шкалы. Шаг винта равен 1 мм. При повороте винта на один
оборот биштрих и перекрестие в поле зрения окуляра переместятся на одно деление
шкалы. Следовательно, неподвижная шкала в поле зрения служит для отсчета полных
оборотов барабана винта, т. е. целых миллиметров.
LOK - цена деления окуляр-микрометра,
nоб - количество делений объект-микрометра,
L0б - цена деления объект-микрометра,
nок-количество делений окуляр-микрометра, соответствующее n делений 17
объектмикрометра

17.

Методы повышения разрешающей способности
оптической микроскопии
Инфракрасная микроскопия
Инфракрасная микроскопия — метод исследования путём наблюдения
образцов через микроскоп в инфракрасном свете. Инфракрасная микроскопия
позволяет исследовать непрозрачные для видимого света и УФ-излучения
объекты путем поглощения их структурами света с длиной волны 750-1200 нм.
Этот вид микроскопии наиболее часто используют для изучения гиф и спор
некоторых видов грибов, семян растений. Он также нашел широкое
применение в зоологии и антропологии.
Метод предназначен для исследования образцов очень небольшого размера
(порядка микрометров. По своей конструкции ИК-микроскоп напоминает
обычный световой микроскоп: образец также размещается на предметном
столике и наблюдается в бинокуляр. Для работы методом инфракрасной
микроскопии на микроскоп вместо тубуса надевают инфракрасную насадку.
Благодаря электронно-оптическому преобразователю невидимое инфракрасное
изображение превращается в видимое. Освещение образца производится либо
снизу (для спектроскопии пропускания), либо сбоку (для спектроскопии
отражения). ИК-микроскопия используется для анализа образцов в очень
малом количестве (от 0,01 до 100 мкг) или малых размеров (от 10–1 до 10–3 мм),
а также концентрационных флуктуаций и включений.
18

18. Методы повышения разрешающей способности оптической микроскопии

Электронная микроскопия
Принципиальные схемы оптического и электронного просвечивающего микроскопа
19

19. Электронная микроскопия

20

20.

РАСТРОВАЯ МИКРОСКОПИЯ
Растровая (сканирующая) микроскопия
(РЭМ) - метод основан на зондировании
поверхности
изучаемого
образца
электронным зондом. Сущность метода
состоит в том, что поверхность
массивного образца облучается тонко
сфокусированным (диаметром до 5-10
нм)
пучком
электронов
так
называемым
электронным
зондом.
Пучок электронов совершает возвратнопоступательное движение по линии или
развертывается в растр - совокупность
близко расположенных параллельных
линий, вдоль которых пучок электронов
обегает выбранный для исследования
участок поверхности.
Схематическое изображение процесса сканирования. Направление прямого хода
сканера обозначено стрелками красного цвета. Обратный ход сканера обозначен
стрелками синего цвета.
21
Регистрация изображения происходит при прямом проходе

21.

Принципиальная схема растрового электронного
микроскопа
Электронная пушка состоит из:
-1 катода. При нагреве катода прямым
пропусканием тока происходит
термоэмиссия электронов. Электроны
ускоряются напряжением, приложенным
между катодом и анодом, которое можно
изменять от 1 до 50 кВ.
-3 анод. Который разгоняет электроны
Образец
22

22. Принципиальная схема растрового электронного микроскопа

Эффекты, возникающие при взаимодействии пучка
электронов с веществом в электронном микроскопе
1 - электронный пучок;
2 - образец;
3 - отраженные электроны;
4 - вторичные электроны;
5 - ток поглощенных электронов;
используют для получения изображения
поверхности образца
6 - катодолюминесценция;
7 - рентгеновское излучение;
8 - Оже-электроны;
9 - наведенный ток;
10 - прошедшие электроны
23

23. Эффекты, возникающие при взаимодействии пучка электронов с веществом в электронном микроскопе

Трудности при исследовании полимерных объектов с
помощью методов электронной микроскопии при
применении электронной микроскопии
-необходимость предварительного нанесения на поверхность
образца электропроводящего слоя металла для сканирующей
электронной микроскопии,
-невозможность изучения материалов, содержащих летучие
вещества, т.к. исследования проводят в высоком вакууме,
-подготовка очень тонких образцов, умение их нанесения на
тонкие медные сетки для туннельной микроскопии.
24

24.

Требования к образцам
Прежде всего, его поверхность должна быть электропроводящей, чтобы исключить помехи
за счет накопления поверхностного заряда при сканировании.
Подготовка образцов для исследования
- образцы для просвечивающей микроскопии готовят в виде ультратонких срезов (10100 нм) с помощью ультрамикротомов;
- метод реплик (прозрачная для электронов плёнка, структура которой воспроизводит
структуру поверхности изучаемого объекта);
- травление поверхности для выявления особенностей структуры.
25

25.

Атомно-силовая микроскопия
Принцип работы атомно-силового микроскопа
Атомно-силовой микроскоп (АСМ, англ. AFM - atomic-forcemicroscope) - сканирующий
зондовый микроскоп высокого разрешения. Используется для определения рельефа
поверхности с разрешением от десятков ангстрем вплоть до атомарного (и даже
субатомарного).
Принцип работы атомно-силового микроскопа основан на регистрации силового
взаимодействия между поверхностью исследуемого образца и зондом. В качестве зонда
используется наноразмерное остриё, располагающееся на конце упругой консоли,
называемой кантилевером. Сила, действующая на зонд со стороны поверхности,
приводит к изгибу консоли. Появление возвышенностей или впадин под остриём приводит
к изменению силы, действующей на зонд, а значит, и к изменению величины изгиба
кантилевера. Таким образом, регистрируя величину изгиба, можно получить изображение
рельефа поверхности. Под силами, действующими между зондом и образцом, в
первую
силы
очередь подразумевают
короткодействующие
силы
Ван-дер-Ваальса.
Эти
включают составляющие разного знака и на больших расстояниях обеспечивают
26

26.

Схема атомно-силового микроскопа
В момент соприкосновения иглы с образцом кантилевер меняет свое
первоначальное положение, одновременно изгибаясь в той или иной степени
в вертикальном и латеральных (боковых) направлениях в зависимости от
собственной жесткости, жесткости образца и свойств среды. Детектирование
результирующей силы, которую испытывает кантилевер в результате
действия сил притяжения или отталкивания между иглой и образцом,
регистрируется через отклонение лазерного луча, отраженного от верхней
поверхности кантилевера
27

27.

Платформа с образцом или кантилевер непосредственно связаны со сканером, что
определяет площадь сканирования вдоль осей абсцисс и ординат. Дополнительный
пьезоэлемент отвечает за перемещение в вертикальном направлении. В начале
эксперимента происходит вертикальное сближение образца и зонда до достижения
заданного уровня силового взаимодействия, или рабочей точки (setpoint). После чего
начинается латеральное сканирование, при котором значение этого взаимодействия
поддерживается на постоянном уровне (через систему обратной связи) путем
регулирования вертикального расстояния между поверхностью образца и иглой.
Один конец кантилевера жестко закреплен на кремниевом основании-держателе.
На другом конце консоли располагается собственно зонд в виде острой иглы. Радиус
закругления современных АСМ зондов составляет 1-5 нм в зависимости от типа
зондов и технологии их изготовления. Угол при вершине зонда - 10-20°.
28

28.

Режимы работы АСМ
Используются три режима работы атомно-силового микроскопа:
1) Контактный (англ. Contact mode)
2) «Полуконтактный» (англ. semi-contact mode или tapping mode)
3) Бесконтактный (англ. non-contact mode).
При работе в контактном режиме атомно-силовой микроскоп является аналогом
профилометра. Остриё кантилевера находится в непосредственном контакте между
образцом и поверхностью.
Сканирование осуществляется, как правило, в режиме постоянной силы, когда
система обратной связи поддерживает постоянной величину изгиба кантилевера.
При исследовании образцов перепадами высот порядка единиц ангстрем возможно
применять режим сканирования при постоянном среднем расстоянии между зондом и
поверхностью образца. В этом случае кантилевер движется на некоторой средней
высоте над образцом. Изгиб консоли ΔZ,пропорциональный силе, действующей на
зонд со стороны поверхности записывается для каждой точки. Изображение в таком
режиме представляет собой пространственное распределение силы взаимодействия
зонда с поверхностью.
Достоинства метода:
•Наибольшая, по сравнению с другими методами, помехоустойчивость
Недостатки метода:
•Возможно механическое повреждение как зонда, так и образца
•Практически непригоден для изучения объектов с малой механической жёсткостью
(органические материалы, биологические объекты)
29
•Наименьшее латеральное разрешение

29.

При работе в бесконтактном режиме пьезовибратором возбуждаются колебания зонда
на некоторой частоте (чаще всего, резонансной). Сила, действующая со стороны
поверхности, приводит сдвигу амплитудно-частотной и фазово-частотной
характеристик зонда (амплитуда и фаза изменяют значения).
Система обратной связи, поддерживает постоянной амплитуду колебаний зонда, а
изменение частоты и фазы в каждой точке записывается. Однако наличие обратной
связи, в результате чего образец находится на постоянном удалении от поверхности,
позволяет поддержания постоянной величины частоты или фазы колебаний.
Достоинства метода:
•Возможность достижения атомарного разрешения (в условиях вакуума)
•Обеспечивает наилучшую сохранность зонда и образца
Недостатки метода:
•Крайне чувствителен ко всем внешним шумам
•Попадание на кантилевер во время сканирования частички с поверхности образца
меняет его частотные свойства и настройки сканирования "уходят"
30

30.

При работе в полуконтактном режиме также возбуждаются колебания
кантилевера. В нижнем полупериоде колебаний кантилевер касается
поверхности образца. Такой метод является промежуточным между
полным контактом и полным бесконтактом.
31

31.

Основными областями приложения АСМ в применении к полимерным материалам
являются:
•исследование единичных макромолекул и их ансамблей на различных субстратах;
•получение композиционных карт в гетерогенных полимерных системах;
•зондирование локальных поверхностных физико-механических свойств;
•исследование структуры и ее изменений в различных средах и в широком
температурном интервале.
32

32.

Преимущества и недостатки метода АСМ
АСМ
является более универсальным методом, по сравнению с растровой
электронной микроскопией при тех же разрешения. АСМ позволяет
дифференцировать области с различными химическими и физическими свойствами.
Более того, возможность измерения межмолекулярных сил и сделали этот метод
уникальным по сравнению с другими модами микроскопии.
В целом, важными преимуществами АСМ в сравнении с другими
микроскопическими методами являются:
1) Получение с молекулярным разрешением трехмерного изображения
поверхностного рельефа, или топографической карты образца;
2) Зондирование локальных физико-механических свойств поверхности на
субмикронных шкалах;
3) Проведение структурных исследований на месте в широком температурном
диапазоне, в различных газовых и жидких средах;
4) Исследование при атмосферном давлении (нет необходимости применения
вакуума);
5) Значительно более простые процедуры приготовления образцов;
6) Меньшие капитальные вложений по сравнению с электронной микроскопией.
Перечислив все достоинства этой уникальной методики, тем не менее, следует
указать и на существующие недостатки.
•Невозможность получения одномоментной информации с большой площади образца,
что требует сбора статистических данных для получения наиболее репрезентативной
картины;
•Достаточно низкая эффективность метода, обусловленная невысокой скоростью,
33
составляющей в зависимости от площади и условий сканирования.
English     Русский Rules