Основной Государственный Экзамен
Расчетные задачи
354.05K
Category: physicsphysics

Основной государственный экзамен. Физика

1. Основной Государственный Экзамен

ФИЗИКА
27.05.2025

2. Расчетные задачи

№№20-21 КИМ ОГЭ
27.05.2025

3.

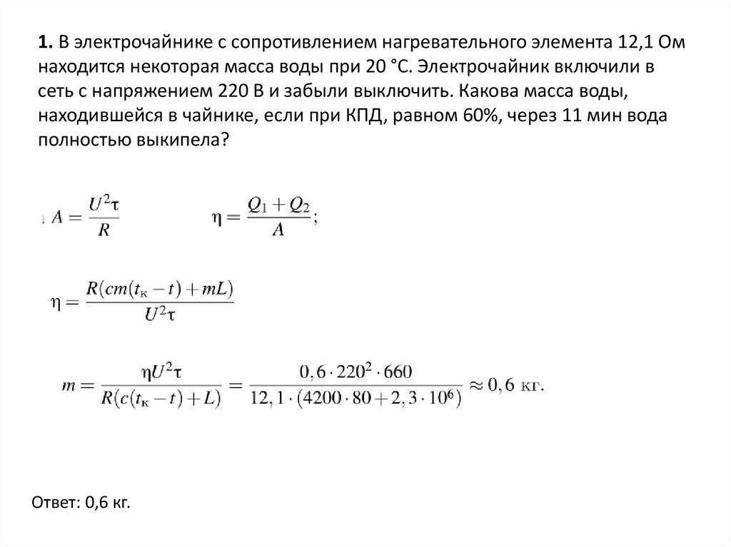
1. В электрочайнике с сопротивлением нагревательного элемента 12,1 Ом
находится некоторая масса воды при 20 °С. Электрочайник включили в
сеть с напряжением 220 В и забыли выключить. Какова масса воды,
находившейся в чайнике, если при КПД, равном 60%, через 11 мин вода
полностью выкипела?
Ответ: 0,6 кг.

4.

2. В электрочайнике с сопротивлением нагревательного элемента 12,1 Ом
находится 0,6 кг воды при 20 °C. Чайник включили в сеть с напряжением
220 В и забыли выключить. Через сколько времени вода полностью выкипит,
если КПД установки 60 %?
Ответ: 659 с

5.

3. Прямолинейный проводник, имеющий длину 50 см и массу 5 г, подвешен
горизонтально на двух проводниках в горизонтальном однородном
магнитном поле с индукцией 0,05 Тл (см. рис.). При пропускании через
проводник электрического тока натяжение вертикальных проводников
уменьшилось в два раза. Чему равна сила тока?
Ответ: 1 А.

6.

4. Определите напряжение на концах реостата, обмотка которого
выполнена из железной проволоки площадью поперечного сечения 2 мм2.
Масса проволоки равна 1,872 кг. Сила тока, проходящего через реостат, 4 А.
Ответ: 24 В.

7.

5. На прямолинейном участке пути в 2 км поезд, начиная движение из
состояния покоя, достиг скорости 72 км/ч. С каким ускорением двигался
поезд? Движение считать равноускоренным.
Ответ: 0,1 м/с2.
6. Шарик массой 0,3 кг падает с некоторой высоты с начальной
скоростью, равной нулю. Его кинетическая энергия при падении на
землю равна 27 Дж. С какой высоты упал шарик? Сопротивлением
воздуха пренебречь.
Ответ: 9 м.

8.

Ответы: 4600 кДж, 36%
English     Русский Rules