Требования ФЗ-123 к объектам защиты
Практическое внедрение параметров движения людских потоков
41.07M
Category: life safetylife safety

Общая концепция обеспечения пожарной безопасности высотных зданий

1.

Общая концепция обеспечения пожарной
безопасности высотных зданий
Докладчик
Парфёненко Александр Павлович
доцент, к.т.н.

2.

Обеспечение пожарной безопасности объектов защиты
1. Каждый объект защиты должен иметь систему обеспечения пожарной безопасности.
2. Целью создания системы обеспечения пожарной безопасности объекта защиты
является предотвращение пожара, обеспечение безопасности людей и защита имущества при
пожаре.
3. Система обеспечения пожарной безопасности объекта защиты включает в себя
систему предотвращения пожара, систему противопожарной защиты, комплекс
организационно-технических мероприятий по обеспечению пожарной безопасности.
4. Система обеспечения пожарной безопасности объекта защиты в обязательном порядке
должна содержать комплекс мероприятий, исключающих возможность превышения значений
допустимого пожарного риска, установленного Федеральным законом №123, и направленных
на предотвращение опасности причинения вреда третьим лицам в результате пожара.

3. Требования ФЗ-123 к объектам защиты

Система обеспечения пожарной безопасности
Система предотвращения
пожара - исключение условий
Система противопожарной защиты – защита людей и
имущества от ОФП и ограничение последствий пожара
возникновения пожара
Исключение
условий
образования
горючей
среды
- материалы
- технологии
Исключение
условий
образования
источников
зажигания
Снижение
динамики
ОФП
Эвакуация
людей в
безопасную
зону
- электрика
- УЗО
- молниезащита
- стат.
электричество
- конструкции
- отсеки
- секции
- ПДЗ
- материалы
- АУПТ
- количество
- протяженность
- пропускная
способность
- оповещение
Тушение пожара
- расстояния
- подъезды
- водоснабжение

4.

Система противопожарной защиты - комплекс организационных мероприятий и
технических средств, направленных на защиту людей и имущества от воздействия
опасных факторов пожара и (или) ограничение последствий воздействия опасных
факторов пожара на объект защиты (продукцию).
Система предотвращения пожара - комплекс
организационных мероприятий и технических средств,
исключающих возможность возникновения пожара на объекте
защиты.
Система противодымной защиты - комплекс
организационных
мероприятий,
объемнопланировочных решений, инженерных систем и
технических
средств,
направленных
на
предотвращение или ограничение опасности
задымления зданий и сооружений при пожаре, а
также воздействия опасных факторов пожара на
людей и материальные ценности.

5.

Параметры, определяющие пожарную опасность здания
Назначение
(функциональная
пожарная опасность)
Допустимая
площадь
пожарного
отсека
Высота и этажность
Наличие или
отсутствие
АУПТ
Вместимость (для
театров, кинотеатров,
клубов, детских садов,
школ, ВУЗов)
Степень
огнестойкости
(требуемая)
Категория
производства (для
производственных,
складских,
сельскохозяйственных
зданий и зданий
автостоянок)
Фактическая
площадь
пожарного
отсека
Пределы
огнестойкости
строительных
конструкций
(материал,
сечение, арматура,
защитный слой)
Степень
огнестойкости
(фактическая)
Классы пожарной
опасности
строительных
конструкций
(размер
повреждения,
наличие теплового
эффекта и
горения,
горючесть,
воспламеняемость
, дымообразующая
способность)

6.

Условия соответствия объекта защиты требованиям пожарной
безопасности (Ст. 6 ФЗ №123)
Пожарная безопасность объекта защиты считается обеспеченной при выполнении в
полном объеме требований пожарной безопасности, установленных Федеральным законом
№123-ФЗ, а также одного из следующих условий:
выполнены обязательные и
добровольные ТПБ
А) выполнены обязательные
ТПБ;
Б) пожарный риск не превышает
допустимых значений
Исследования, расчёты, испытания
СТУ
СТО

7.

Идентификация объектов защиты
Идентификация здания, сооружения, производственного объекта проводится путем
установления их соответствия следующим существенным признакам:
1) класс функциональной пожарной опасности;
2) степень огнестойкости, класс конструктивной пожарной опасности;
3) категория наружных установок по пожарной опасности, категория зданий,
сооружений и помещений по пожарной и взрывопожарной опасности (для
производственных объектов).
Классификация зданий, сооружений и помещений по пожарной и взрывопожарной опасности
применяется
для
установления
требований
пожарной
безопасности,
направленных
на
предотвращение возможности возникновения пожара и обеспечение противопожарной защиты
людей и имущества в случае возникновения пожара в зданиях, сооружениях и помещениях.

8.

Согласно Федеральному закону №123-ФЗ «Технический регламент о
требованиях пожарной безопасности» в зависимости от происходящих
процессов, все здания с точки зрения их пожарной опасности делятся на пять
функциональных групп: Ф1, Ф2, Ф3, Ф4, Ф5.
Ф1 – здания, предназначенные для постоянного проживания и временного
пребывания людей;
Ф2 – здания зрелищных и культурно-просветительных учреждений;
Ф3 – здания организаций по обслуживанию населения;
Ф4 – здания научных и образовательных учреждений, научных и проектных
организаций, органов управления учреждений;
Ф5–здания производственного или складского назначения.

9.

Пожарно-техническая классификация зданий, сооружений и пожарных отсеков
Классификация зданий, сооружений и пожарных отсеков осуществляется с учетом следующих
критериев:
1) степень огнестойкости;
2) класс конструктивной пожарной опасности;
3) класс функциональной пожарной опасности.
Классификация зданий, сооружений и пожарных отсеков по степени огнестойкости
1. Здания, сооружения и пожарные отсеки по степени огнестойкости подразделяются на здания,
сооружения и пожарные отсеки I, II, III, IV и V степеней огнестойкости.
2. Порядок определения степени огнестойкости зданий, сооружений и пожарных отсеков
устанавливается статьей 87 Федерального закона №123-ФЗ.

10.

Классификация зданий, сооружений и пожарных отсеков по конструктивной
пожарной опасности
1. Здания, сооружения и пожарные отсеки по конструктивной пожарной опасности
подразделяются на классы С0, С1, С2 и С3.
2. Порядок определения класса конструктивной пожарной опасности зданий,
сооружений и пожарных отсеков устанавливается статьей 87 Федерального закона №123ФЗ.
Классификация строительных конструкций по пожарной опасности
Строительные конструкции по пожарной опасности подразделяются на следующие классы:
1) непожароопасные (K0);
2) малопожароопасные (K1);
3) умереннопожароопасные (K2);
4) пожароопасные (K3).
Численные значения критериев отнесения строительных конструкций к определенному
классу пожарной опасности определяются в соответствии с методами, установленными
нормативными документами по пожарной безопасности.

11.

Классификация строительных конструкций по огнестойкости
1. Строительные конструкции зданий и сооружений в зависимости от их способности
сопротивляться воздействию пожара и распространению его опасных факторов в условиях
стандартных испытаний подразделяются на строительные конструкции со следующими
пределами огнестойкости:
1) ненормируемый;
2) не менее 15 минут;
3) не менее 30 минут;
4) не менее 45 минут;
5) не менее 60 минут;
6) не менее 90 минут;
7) не менее 120 минут;
8) не менее 150 минут;
9) не менее 180 минут;
10) не менее 240 минут;
11) не менее 360 минут.

12.

2. Пределы огнестойкости строительных конструкций определяются в условиях
стандартных испытаний. Наступление пределов огнестойкости несущих и ограждающих
строительных конструкций в условиях стандартных испытаний или в результате расчетов
устанавливается по времени достижения одного или последовательно нескольких из
следующих признаков предельных состояний:
1) потеря несущей способности (R);
2) потеря целостности (E);
3) потеря теплоизолирующей способности вследствие повышения температуры на
необогреваемой поверхности конструкции до предельных значений (I) или достижения
предельной величины плотности теплового потока на нормируемом расстоянии от
необогреваемой поверхности конструкции (W).
3. Предел огнестойкости для заполнения проемов в противопожарных преградах
наступает при потере целостности (E), теплоизолирующей способности (I), достижении
предельной величины плотности теплового потока (W) и (или) дымогазонепроницаемости
(S).

13.

Статья 87. Требования к огнестойкости
сооружений и пожарных отсеков
и
пожарной
опасности
зданий,
1. Степень огнестойкости зданий, сооружений и пожарных отсеков должна
устанавливаться в зависимости от их этажности, класса функциональной пожарной
опасности, площади пожарного отсека и пожарной опасности происходящих в них
технологических процессов.
2. Пределы огнестойкости строительных конструкций должны соответствовать
принятой степени огнестойкости зданий, сооружений и пожарных отсеков. Соответствие
степени огнестойкости зданий, сооружений и пожарных отсеков и предела огнестойкости
применяемых в них строительных конструкций приведено в таблице 21 приложения к
Федеральному закону №123-ФЗ.
3. Пределы огнестойкости заполнения проемов (дверей, ворот, окон и люков), а также
фонарей, в том числе зенитных, и других светопрозрачных участков настилов покрытий не
нормируются, за исключением заполнения проемов в противопожарных преградах.
4. На незадымляемых лестничных клетках типа Н1 допускается предусматривать
лестничные площадки и марши с пределом огнестойкости R15 класса пожарной опасности
К0.
5. Класс конструктивной пожарной опасности зданий, сооружений и пожарных отсеков
должен устанавливаться в зависимости от их этажности, класса функциональной пожарной
опасности, площади пожарного отсека и пожарной опасности происходящих в них
технологических процессов.

14.

6. Класс пожарной опасности строительных конструкций должен соответствовать
принятому классу конструктивной пожарной опасности зданий, сооружений и пожарных
отсеков. Соответствие класса конструктивной пожарной опасности зданий, сооружений и
пожарных отсеков классу пожарной опасности применяемых в них строительных конструкций
приведено в таблице 22 приложения к Федеральному закону №123-ФЗ.
9. Пределы огнестойкости и классы пожарной опасности строительных конструкций
должны определяться в условиях стандартных испытаний по методикам, установленным
нормативными документами по пожарной безопасности.
10. Пределы огнестойкости и классы пожарной опасности строительных конструкций,
аналогичных по форме, материалам, конструктивному исполнению строительным
конструкциям, прошедшим огневые испытания, могут определяться расчетно-аналитическим
методом, установленным нормативными документами по пожарной безопасности.

15.

Соответствие степени огнестойкости и предела огнестойкости строительных
конструкций зданий, сооружений и пожарных отсеков
Степень
огнестойкости
зданий,
сооружений и
пожарных
отсеков
Предел огнестойкости строительных конструкций
Несущие
стены,
колонны и
другие
несущие
элементы
Наружные
ненесущие
стены
Перекрытия Строительные конструкции Строительные конструкции
междуэтажные бесчердачных покрытий
лестничных клеток
(в том числе
настилы (в
фермы,
внутренние
марши и
чердачные и
том числе с
балки,
стены
площадки
над
утеплителем)
прогоны
лестниц
подвалами)
I
R 120
E 30
REI 60
RE 30
R 30
REI 120
R 60
II
R 90
E 15
REI 45
RE 15
R 15
REI 90
R 60
III
R 45
E 15
REI 45
RE 15
R 15
REI 60
R 45
IV
R 15
E 15
REI 15
RE 15
R 15
REI 45
R 15
V
не
нормируется
не
нормируется
не
нормируется
не
не
не
не
нормируется нормируется нормируется нормируется
Примечание. Порядок отнесения строительных конструкций к несущим элементам
здания и сооружения устанавливается нормативными документами по пожарной
безопасности.

16.

Соответствие класса конструктивной пожарной опасности и класса пожарной
опасности строительных конструкций зданий, сооружений и пожарных отсеков
Класс
конструктивной
пожарной
опасности здания
Класс пожарной безопасности строительных конструкций
Несущие
стержневые
элементы
(колонны,
ригели,
фермы)
Наружные
стены с
внешней
стороны
Стены, перегородки,
перекрытия и
бесчердачные
покрытия
Стены лестничных
клеток и
противопожарные
преграды
Марши и
площадки
лестниц в
лестничных
клетках
С0
К0
К0
К0
К0
К0
С1
К1
К2
К1
К0
К0
С2
К3
К3
К2
К1
К1
С3
не
нормируется
не нормируется
не нормируется
К1
К3

17.

Классификация противопожарных преград
1. Противопожарные преграды в зависимости от способа предотвращения
распространения опасных факторов пожара подразделяются на следующие типы:
1) противопожарные стены;
2) противопожарные перегородки;
3) противопожарные перекрытия;
4) противопожарные разрывы;
5) противопожарные занавесы, шторы и экраны (экранные стены);
6) противопожарные водяные завесы;
7) противопожарные минерализованные полосы;
8) зона, свободная от пожарной нагрузки.
Отнесение противопожарных преград к тому или иному типу в зависимости от пределов
огнестойкости элементов противопожарных преград и типов заполнения проемов в них
осуществляется в соответствии со статьей 88 Федерального закона №123-ФЗ.

18.

Противопожарные стены, перегородки и перекрытия, заполнения проемов в
противопожарных преградах (противопожарные двери, ворота, люки, клапаны, окна,
шторы, занавесы) в зависимости от пределов огнестойкости их ограждающей части, а
также тамбур-шлюзы, предусмотренные в проемах противопожарных преград в
зависимости от типов элементов тамбур-шлюзов, подразделяются на следующие типы:
1) стены
1-й или 2-й тип;
2) перегородки
1-й или 2-й тип;
3) перекрытия
1, 2, 3 или 4-й тип;
4) двери, ворота, люки, клапаны, экраны, шторы
1, 2 или 3-й тип;
5) окна
1, 2 или 3-й тип;
6) занавесы
1-й тип;
7) тамбур-шлюзы
1-й или 2-й тип;
8) противопожарные водяные завесы.

19.

СИСТЕМА ПРЕДОТВРАЩЕНИЯ ПОЖАРОВ
Статья 48. Цель создания систем предотвращения пожаров
1. Целью создания систем предотвращения пожаров является исключение условий
возникновения пожаров.
2. Исключение условий возникновения пожаров достигается исключением условий
образования горючей среды и (или) исключением условий образования в горючей среде
(или внесения в нее) источников зажигания.
3. Состав и функциональные характеристики систем предотвращения пожаров на
объекте защиты устанавливаются настоящим Федеральным законом. Правила и методы
исследований (испытаний и измерений) характеристик систем предотвращения пожаров
определяются в соответствии с нормативными документами по пожарной безопасности.

20.

СИСТЕМЫ ПРОТИВОПОЖАРНОЙ ЗАЩИТЫ
Статья 51. Цель создания систем противопожарной защиты
1. Целью создания систем противопожарной защиты является защита людей и
имущества от воздействия опасных факторов пожара и (или) ограничение его
последствий.
2. Защита людей и имущества от воздействия опасных факторов пожара и (или)
ограничение его последствий обеспечиваются снижением динамики нарастания опасных
факторов пожара, эвакуацией людей и имущества в безопасную зону и (или) тушением
пожара.
3. Системы противопожарной защиты должны обладать надежностью и
устойчивостью к воздействию опасных факторов пожара в течение времени,
необходимого для достижения целей обеспечения пожарной безопасности.
4. Состав и функциональные характеристики систем противопожарной защиты
объектов устанавливаются нормативными документами по пожарной безопасности.

21.

Статья 52. Способы защиты людей и имущества от воздействия опасных
факторов пожара
Защита людей и имущества от воздействия опасных факторов пожара и (или)
ограничение последствий их воздействия обеспечиваются одним или несколькими из
следующих способов:
1) применение объемно-планировочных решений и средств, обеспечивающих
ограничение распространения пожара за пределы очага;
2) устройство эвакуационных путей, удовлетворяющих требованиям безопасной
эвакуации людей при пожаре;
3) устройство систем обнаружения пожара (установок и систем пожарной
сигнализации), оповещения и управления эвакуацией людей при пожаре;
4) применение систем коллективной защиты (в том числе противодымной) и
средств индивидуальной защиты людей от воздействия опасных факторов пожара;

22.

Статья 53. Пути эвакуации людей при пожаре
1. Каждое здание или сооружение должно иметь объемно-планировочное решение
и конструктивное исполнение эвакуационных путей, обеспечивающие безопасную
эвакуацию людей при пожаре. При невозможности безопасной эвакуации людей
должна быть обеспечена их защита посредством применения систем коллективной
защиты.
2. Для обеспечения безопасной эвакуации людей должны быть:
1) установлены необходимое количество, размеры и соответствующее конструктивное
исполнение эвакуационных путей и эвакуационных выходов;
2) обеспечено беспрепятственное движение людей по эвакуационным путям и через
эвакуационные выходы;
3) организованы оповещение и управление движением людей по эвакуационным путям
(в том числе с использованием световых указателей, звукового и речевого оповещения).
3. Безопасная эвакуация людей из зданий и сооружений при пожаре считается
обеспеченной, если интервал времени от момента обнаружения пожара до завершения
процесса эвакуации людей в безопасную зону не превышает необходимого времени
эвакуации людей при пожаре.

23.

Статья 54. Системы обнаружения пожара, оповещения и управления эвакуацией
людей при пожаре
1. Системы обнаружения пожара (установки и системы пожарной сигнализации),
оповещения и управления эвакуацией людей при пожаре должны обеспечивать
автоматическое обнаружение пожара за время, необходимое для включения систем
оповещения о пожаре в целях организации безопасной (с учетом допустимого
пожарного риска) эвакуации людей в условиях конкретного объекта.
2. Системы пожарной сигнализации, оповещения и управления эвакуацией людей при
пожаре должны быть установлены на объектах, где воздействие опасных факторов пожара
может привести к травматизму и (или) гибели людей. Перечень объектов, подлежащих
оснащению указанными системами, устанавливается нормативными документами по
пожарной безопасности.

24.

Система противодымной защиты
1. Система противодымной защиты здания, сооружения должна обеспечивать защиту
людей на путях эвакуации и в безопасных зонах от воздействия опасных факторов
пожара в течение времени, необходимого для эвакуации людей в безопасную зону, или
всего времени развития и тушения пожара посредством удаления продуктов горения и
термического разложения и (или) предотвращения их распространения.
2. Система противодымной защиты должна предусматривать один или несколько из
следующих способов защиты:
1) использование объемно-планировочных решений зданий и сооружений для борьбы
с задымлением при пожаре;
2) использование конструктивных решений зданий и сооружений для борьбы с
задымлением при пожаре;
3) использование приточной противодымной вентиляции для создания избыточного
давления воздуха в защищаемых помещениях, тамбур-шлюзах и на лестничных клетках;
4) использование устройств и средств механической и естественной вытяжной
противодымной вентиляции для удаления продуктов горения и термического разложения.

25.

Статья 80. Требования пожарной безопасности при проектировании, реконструкции
и изменении функционального назначения зданий и сооружений
1. Конструктивные, объемно-планировочные и инженерно-технические решения зданий и
сооружений должны обеспечивать в случае пожара:
1) эвакуацию людей в безопасную зону до нанесения вреда их жизни и здоровью
вследствие воздействия опасных факторов пожара;
2) возможность проведения мероприятий по спасению людей;
3) возможность доступа личного состава подразделений пожарной охраны и доставки
средств пожаротушения в любое помещение зданий и сооружений;
4) возможность подачи огнетушащих веществ в очаг пожара;
5) нераспространение пожара на соседние здания и сооружения.
2. В зданиях и сооружениях помещения категорий А и Б по взрывопожарной и пожарной
опасности должны размещаться у наружных стен, а в многоэтажных зданиях и сооружениях на верхних этажах, за исключением случаев, указанных в технических регламентах для данных
объектов.
3. При изменении функционального назначения зданий, сооружений или отдельных
помещений в них, а также при изменении объемно-планировочных и конструктивных решений
должно быть обеспечено выполнение требований пожарной безопасности, установленных в
соответствии с настоящим Федеральным законом применительно к новому назначению этих
зданий, сооружений или помещений.

26.

Статья 81. Требования к функциональным характеристикам систем обеспечения
пожарной безопасности зданий и сооружений
1. Функциональные характеристики систем обеспечения пожарной безопасности зданий
и сооружений должны соответствовать требованиям, установленным Федеральным законом.
2. Величина индивидуального пожарного риска в зданиях и сооружениях с
массовым пребыванием людей, зданиях и сооружениях повышенной этажности, а
также в зданиях и сооружениях с пребыванием детей и групп населения с
ограниченными возможностями передвижения должна обеспечиваться в первую
очередь системой предотвращения пожара и комплексом организационно-технических
мероприятий.
3. Системы противопожарной защиты зданий и сооружений должны обеспечивать
возможность эвакуации людей в безопасную зону до наступления предельно
допустимых значений опасных факторов пожара.
4. Функциональные характеристики систем обеспечения пожарной безопасности зданий
и сооружений, а также инженерного оборудования зданий и сооружений определяются в
соответствии с техническими регламентами для данных объектов, принятыми в соответствии
с Федеральным законом "О техническом регулировании", для данных объектов и (или)
нормативными документами по пожарной безопасности.

27.

Статья 82. Требования пожарной безопасности к электроустановкам зданий и
сооружений
1. Электроустановки зданий и сооружений должны соответствовать классу
пожаровзрывоопасной зоны, в которой они установлены, а также категории и группе горючей
смеси. Для обеспечения бесперебойного энергоснабжения систем противопожарной защиты,
установленных в зданиях класса функциональной пожарной опасности Ф1.1 с круглосуточным
пребыванием людей, должны предусматриваться автономные резервные источники
электроснабжения.
2. Кабельные линии и электропроводка систем противопожарной защиты, средств
обеспечения деятельности подразделений пожарной охраны, систем обнаружения
пожара, оповещения и управления эвакуацией людей при пожаре, аварийного
освещения на путях эвакуации, аварийной вентиляции и противодымной защиты,
автоматического пожаротушения, внутреннего противопожарного водопровода,
лифтов для транспортировки подразделений пожарной охраны в зданиях и
сооружениях должны сохранять работоспособность в условиях пожара в течение
времени, необходимого для выполнения их функций.
3. Кабели от трансформаторных подстанций резервных источников питания до вводнораспределительных устройств должны прокладываться в раздельных огнестойких каналах
или иметь огнезащиту.

28.

Статья 85. Требования к системам противодымной защиты зданий и сооружений
1. В зависимости от объемно-планировочных и конструктивных решений системы приточновытяжной противодымной вентиляции зданий и сооружений должны выполняться с
естественным или механическим способом побуждения. Независимо от способа побуждения
система приточно-вытяжной противодымной вентиляции должна иметь автоматический и
дистанционный ручной привод исполнительных механизмов и устройств противодымной
вентиляции. Объемно-планировочные решения зданий и сооружений в совокупности с системой
противодымной защиты
должны
обеспечивать
предотвращение
или ограничение
распространения продуктов горения за пределы помещения и (или) пожарного отсека, секции
для обеспечения безопасной эвакуации людей.
3. Использование приточной противодымной вентиляции для создания избыточного
давления воздуха в защищаемых помещениях, тамбур-шлюзах, лифтовых шахтах и на
лестничных клетках без устройства естественной или механической вытяжной противодымной
вентиляции не допускается.
6. Конструктивное исполнение и характеристики элементов противодымной защиты зданий
и сооружений в зависимости от целей противодымной защиты должны обеспечивать исправную
работу систем приточно-вытяжной противодымной вентиляции в течение времени,
необходимого для эвакуации людей в безопасную зону, или в течение всей продолжительности
пожара.

29.

Статья 88. Требования к ограничению распространения пожара в зданиях,
сооружениях, пожарных отсеках
1. Части зданий, сооружений, пожарных отсеков, а также помещения различных
классов функциональной пожарной опасности должны быть разделены между собой
ограждающими конструкциями с нормируемыми пределами огнестойкости и классами
конструктивной пожарной опасности или противопожарными преградами. Требования к
таким ограждающим конструкциям и типам противопожарных преград устанавливаются с
учетом классов функциональной пожарной опасности помещений, величины пожарной
нагрузки, степени огнестойкости и класса конструктивной пожарной опасности здания,
сооружения, пожарного отсека.
2. Пределы огнестойкости и типы строительных конструкций, выполняющих функции
противопожарных преград, соответствующие им типы заполнения проемов и тамбуршлюзов приведены в таблице 23 приложения к Федеральному закону №123-ФЗ.
3. Пределы огнестойкости для соответствующих типов заполнения проемов в
противопожарных преградах приведены в таблице 24 приложения к Федеральному закону
№123-ФЗ.

30.

Статья 89. Требования пожарной безопасности к эвакуационным путям,
эвакуационным и аварийным выходам
1. Эвакуационные пути в зданиях и сооружениях и выходы из зданий и сооружений
должны обеспечивать безопасную эвакуацию людей. Расчет эвакуационных путей и
выходов производится без учета применяемых в них средств пожаротушения.
2. Размещение помещений с массовым пребыванием людей, в том числе детей и групп
населения с ограниченными возможностями передвижения, и применение пожароопасных
строительных материалов в конструктивных элементах путей эвакуации должны
определяться техническими регламентами, принятыми в соответствии с Федеральным
законом "О техническом регулировании".

31.

3. Выходы являются эвакуационными,
если они ведут:
1) из помещений первого, подвального
или цокольного этажа наружу:
а) непосредственно;
б) через коридор;
в) через вестибюль (фойе);
г) через лестничную клетку;
д) через коридор и вестибюль (фойе);
е) через коридор, холл (рекреационную
площадку) и лестничную клетку/

32.

2) из помещений любого этажа, кроме
первого, подвального и цокольного:
а) непосредственно на лестничную
клетку
при
условиях,
установленных
нормативными документами по пожарной
безопасности;
б) непосредственно
лестницу 3-го типа;
наружу
или
на
в) в коридор, ведущий непосредственно
либо через холл (рекреационную площадку)
на лестничную клетку или на лестницу 3-го
типа;
г) в холл (на рекреационную площадку),
фойе, имеющие выход непосредственно на
лестничную клетку или на лестницу 3-го
типа;
д) на эксплуатируемую кровлю или
специально оборудованный участок кровли,
который ведет на лестничную клетку или на
лестницу 3-го типа, в том числе через

33.

34.

35.

СХЕМА ПУТЕЙ ЭВАКУАЦИИ
ПОМЕЩЕНИЕ
ПОМЕЩЕНИЕ
КОРИДОР
(ХОЛЛ, ВЕСТИБЮЛЬ)
ЛЕСТНИЦА,
ЛЕСТНИЧНАЯ КЛЕТКА

36.

37.

38.

39.

При дверях, открывающихся из
помещений в коридоры, за ширину
эвакуационного пути по коридору
следует принимать ширину коридора,
уменьшенную:
на половину ширины дверного
полотна - при одностороннем
расположении дверей;
на ширину дверного полотна при двустороннем расположении
дверей

40.

Эвакуация людей при пожаре в высотных зданиях
Движение людей по лестницам в лестничных клетках является наиболее
длительным и травмоопасным этапом эвакуации из высотных зданий.
Для этого этапа неизбежным является процесс многочисленных слияний
людских потоков, спускающихся по лестнице и выходящих с этажей на
поэтажные лестничные площадки. Для более детального исследования
этого процесса
были проведены специальные экспериментальные
исследования, которые подтвердили корректность установленных и
используемых в нормативных документах общих закономерностей
слияния и переформирования людских потоков. Они также показали и
необходимость увеличения расчётной протяжённости пути эвакуации по
лестнице на 30%, исходя из выявленной в результате этих экспериментов
эргономики движения людей по лестнице при высокой плотности потока.

41.

Результаты моделирования и анализ одновременной эвакуации людей из высотных зданий,
показал возможность образования в лестничных клетках скоплений людей, при которых плотность
потока достигает 9 чел/ м2, а скорость движения снижается до 6 – 7 м/мин.
В результате скоплений с максимальной плотностью, образующихся на лестнице, люди не могут
своевременно выйти и с этажей, что ведёт к нарушению требования своевременности эвакуации: (tнэ + tр) >
0,8 tбл, а задержка движения возрастает в десятки раз.

42.

Анализ проектных решений высотных зданий позволяют выявить общие проблемы
организации процесса эвакуации людей:
1. Процесс движения в потоке высокой плотности (7-8 чел/м2) является смертельно опасным, т.к.
возможна гибель людей от компрессионной асфиксии.
2. Эвакуация людей с физическими ограничениями представляет собой не решенную задачу, т.к.
идти по лестнице многие из них не в состоянии,
3. Продолжительность эвакуации: низкая скорость движения ведет к высокому значению времени
эвакуации людей (более 2-х часов).
4. Высокие требования к физической подготовке людей, не имеющих нарушений функций
организма: для выхода людей из высотного здания, требуется пройти по узким лестницам от 300
метров
до расстояний, превышающих 1 км, в потоке высокой плотности, что является тяжёлой
нагрузкой на организм. Большинство людей «испытывают сильную усталость после 5 минут спуска» и
при спуске приблизительно с 18 этажа «страдают от усталости».

43.

Минимальное время эвакуации высотного офисного здания
Ширина марша:
Проектная/
Минимальное время эвакуации высотного офисного
здания (мин) в зависимости от количества человек
эвакуирующихся через 1 лестницу
500
1000
2000
3000
4000
5000
6000
7000
1078/900
9
17
33
50
66
83
99
115
1372/1200
7
13
25
36
48
60
72
84
1666/1500
6
10
19
29
38
48
57
66
эффективная*
*Примечание. Под эффективной шириной понимается ширина марша лестницы в свету: проектная ширина марша минуc ширина перил и т.п.

44.

ПРИМЕР
Многофункциональный современный комплекс «Лахта Центр 2»
«Пожарная безопасность проектируемого Объекта, эффективность принимаемых мероприятий по
обеспечению безопасности людей при пожаре, в том числе геометрические параметры, использование технических
средств ограничения распространения опасных факторов пожара, пропускная способность эвакуационных
выходов и путей эвакуации, количество эвакуационных выходов должны быть подтверждены расчётом пожарного
риска, выполненным в соответствии с утвержденным в соответствующем порядке МЧС России методиками, с
учетом:
- превышения длины пути эвакуации здания между лестничными клетками не более 110 м, а также
тупиковых путей не более 85 м;
- ширины лестничных площадок менее ширины лестничных маршей, но не менее 0,5 метра с одной из
сторон, при этом ширина пути эвакуации в свету в лестничной клетке не менее ширины лестничного марша;
- ширины горизонтальных участков путей эвакуации в подземной автостоянке из помещений (помещений
технического назначения и т.д.) при расположении их в группе не более пяти не менее 0,7 м;
- ширины горизонтальных участков путей эвакуации в подземной автостоянке, ведущих к лестничным

45.

- ширины выхода из лестничной клетки наружу (пожарные отсеки № 1, 11, 12) менее ширины
марша лестницы, но не менее 1,2 м;
- ширины пути эвакуации в технических помещениях без постоянных рабочих мест не менее
0,7 м;
- устройства не рассредоточенных эвакуационных выходов в автостоянке, технических,
административных и общественных помещениях, при этом максимальное значение расстояний между
наиболее близкими гранями не менее 5 метров;
-
устройства эвакуационных выходов из надземных этажей стилобата (Пожарный отсек №1),
стилобатных зданий (Пожарный отсек № 11 и № 12) и башни (Пожарные отсеки № 2 - 10) на
покрытие стилобата, являющееся благоустроенной территорией с возможностью свободного
рассредоточения людей;
-
устройства в высотной части объекта зальных помещений с числом мест от 150 до 445
человек на высоте не более 28 метров, а также помещений с расчетным числом людей более 100, но не
более 450 человек на высоте более 50 метров;

46.

- устройства одного эвакуационного выхода с части этажа, расположенной на высоте не более 20 м,
отделённой от других частей здания противопожарными перегородками 1-го типа, площадью не
более 300 м2 с численностью не более 20 человек и при оборудовании выхода на лестничную клетку
с этажа, а также с нижележащих этажей, противопожарными дверями 1-го типа;
-
устройства доступа к одному эвакуационному выходу для технических помещений и помещений
категории В4 и Д, находящихся на этаже (в части этажа) ;
-
устройства одного эвакуационного выхода с части технического этажа, расположенной на высоте
более 600 м, отделённой от других частей здания противопожарными перегородками 1-го типа,
площадью не более 300 м2 с численностью не более 20 человек и при оборудовании выхода на
лестничную клетку с этажа, а также с нижележащих этажей, противопожарными дверями 1-го
типа;
-
устройства ширины тамбуров и тамбур-шлюзов, расположенных на путях эвакуации, больше
ширины дверных проемов менее чем 0,5 м, но не менее 0,1 м, а глубину – более ширины дверного
полотна менее чем 0,5 м, но не менее чем 0,1 м .

47.

Расчётные обоснования в области пожарной
безопасности

48.

49.

50.

Условия соответствия объекта защиты требованиям
пожарной безопасности (Ст. 6 ФЗ №123)
выполнены
обязательные и
добровольные
ТПБ
А) выполнены
обязательные ТПБ;
Б) пожарный риск
не превышает
допустимых
значений
Исследования, расчёты,
испытания
СТУ
СТО

51.

пожарный риск - инструмент для
измерения пожарной опасности;
Единица измерения –чел/год
Есть ПБ
Rф Rн
Нет ПБ

Rчел/год

52.

Расчет величины индивидуального пожарного риска
Определение величины индивидуального пожарного риска
осуществляется в соответствии с Приказом МЧС России от 14.11.2022 №
1140 «Об утверждении методики определения расчётных величин
пожарного риска в зданиях, сооружениях и пожарных отсеках различных
классов функциональной пожарной опасности», зарегистрированного в
Минюсте России 20.03.2023 № 72633.
R Rнорм ,
Расчетная величина индивидуального пожарного риска для j-й группы
эвакуируемого контингента при реализации i-го сценария пожара
рассчитывается по формуле:
Ri,j = Qп,i · (1 - Kап,i)·Pпр,i·(1 - Pэ,i,j)·(1 - Kп.з,i)
Для получения исходных данных, необходимых для проведения расчетов, предусмотренных
Методикой, следует использовать нормативные документы, проектную и иную
документацию здания, а также научные статьи, монографии, справочники, методические
рекомендации, учебники, пособия, материалы конференций, диссертации, авторефераты
диссертаций, отчеты о научно-исследовательских работах, отчеты об опытноконструкторских работах (далее - справочные источники информации).

53.

Qп,i - частота возникновения пожара в здании
в течение года, которая определяется на
основании
статистических
данных,
приведенных в приложении N 3 к Методике.
При отсутствии статистической информации,
а также в случаях, когда отнесение здания к
одному из перечисленных типов не является
очевидным, допускается принимать Qп,i = 4 ·
10-2

54.

Kап,i - коэффициент, учитывающий соответствие установок автоматического
пожаротушения (далее - АУП) требованиям нормативных документов по пожарной
безопасности. Значение параметра Kап,i принимается равным Kап,i = 0,9, если выполняется
хотя бы одно из следующих условий:
здание оборудовано системой АУП, соответствующей требованиям нормативных
документов по пожарной безопасности;
оборудование здания системой АУП не требуется в соответствии с требованиями
нормативных документов по пожарной безопасности;
эффективность системы подтверждена в соответствии с условием соответствия
здания требованиям пожарной безопасности, предусмотренным пунктом 5 части 1
статьи 6 Федерального закона N 123-ФЗ.
В остальных случаях Kап,i принимается равной нулю;

55.

Коэффициент, учитывающий соответствие системы противопожарной защиты,
направленной на обеспечение безопасной эвакуации людей при пожаре, требованиям
нормативных документов по пожарной безопасности, Kп.з рассчитывается по формуле:
Kп.з,i = 1 - (1 - Kобн,i ·KСОУЭ,i) ·(1 - Kобн,i·KПДЗ,i)
где Kобн,i - коэффициент, учитывающий соответствие системы пожарной сигнализации
требованиям нормативных документов по пожарной безопасности;
KСОУЭ,i - коэффициент, учитывающий соответствие системы оповещения людей о
пожаре и управления эвакуацией людей, требованиям нормативных документов по
пожарной безопасности;
KПДЗ,i - коэффициент, учитывающий соответствие системы противодымной защиты
требованиям нормативных документов по пожарной безопасности.
Значение параметра Kобн,i принимается равным Kобн,i = 0,8 в случае, если выполняется
хотя бы одно из следующих условий:
здание оборудовано системой пожарной сигнализации, соответствующей требованиям
нормативных документов по пожарной безопасности;
оборудование здания системой пожарной сигнализации не требуется в соответствии с
требованиями нормативных документов по пожарной безопасности;
эффективность системы подтверждена в соответствии с условием соответствия здания
требованиям пожарной безопасности, предусмотренным пунктом 5 части 1 статьи 6
Федерального закона N 123-ФЗ.
В остальных случаях значение параметра Kобн,i принимается равным нулю.

56.

Значение параметра KСОУЭ,i принимается равным KСОУЭ,i = 0,8 в случае, если
выполняется хотя бы одно из следующих условий:
здание оборудовано системой оповещения и управления эвакуацией людей при
пожаре, соответствующей требованиям нормативных документов по пожарной
безопасности;
оборудование здания системой оповещения и управления эвакуацией людей при
пожаре не требуется в соответствии с требованиями нормативных документов по
пожарной безопасности;
эффективность системы подтверждена в соответствии с условием соответствия здания
требованиям пожарной безопасности, предусмотренным пунктом 5 части 1 статьи 6
Федерального закона N 123-ФЗ.
В остальных случаях значение параметра KСОУЭ,i принимается равным нулю.
Значение параметра KПДЗ,i принимается равным KПДЗ,i = 0,8 в случае, если выполняется
хотя бы одно из следующих условий:
здание оборудовано системой противодымной защиты, соответствующей требованиям
нормативных документов по пожарной безопасности;
оборудование здания системой противодымной защиты не требуется в соответствии с
требованиями нормативных документов по пожарной безопасности;
эффективность системы подтверждена в соответствии с условием соответствия здания
требованиям пожарной безопасности, предусмотренным пунктом 5 части 1 статьи 6
Федерального закона N 123-ФЗ.
В остальных случаях значение параметра KПДЗ,i принимается равным нулю.

57.

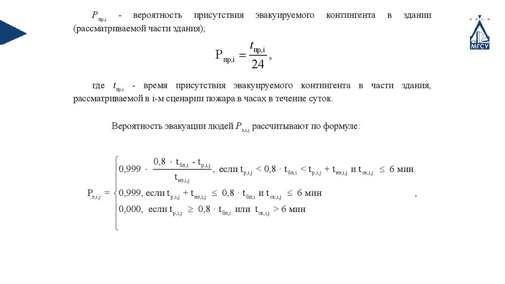
Pпр,i - вероятность присутствия
(рассматриваемой части здания);
Р пр,i
эвакуируемого
tпр,i
24
контингента
в
здании
,
где tпр,i - время присутствия эвакуируемого контингента в части здания,
рассматриваемой в i-м сценарии пожара в часах в течение суток.
Вероятность эвакуации людей Pэ,i,j рассчитывают по формуле:
0,8 t бл,i - t p,i,j
0,999
, если t p,i,j < 0,8 · t бл,i < t p,i,j + t нэ,i,j и t ск,i,j 6 мин
t
нэ,i,j
Pэ,i,j = 0,999, если t p,i,j + t нэ,i,j 0,8 · t бл,i и t ск,i,j 6 мин
,
0,000, если t p,i,j 0,8 · t бл,i или t ск,i,j > 6 мин

58.

где tр,i,j - расчетное время эвакуации людей j-й группы эвакуируемого контингента
при реализации i-го сценария пожара, мин;
tбл,i - время от начала пожара до блокирования эвакуационных путей в результате
распространения на них ОФП, имеющих предельно допустимые для людей значения
(время блокирования путей эвакуации), при реализации i-го сценария пожара, мин;
tск,i,j - время существования скоплений людей на участках пути (плотность
людского потока на путях эвакуации превышает значение 0,5 м 2/м2) при определении
вероятности эвакуации j-й группы эвакуируемого контингента при реализации i-го
сценария пожара, мин;
tнэ,i,j - время начала эвакуации j-й группы эвакуируемого контингента (интервал
времени от возникновения пожара до начала эвакуации людей) при реализации i-го
сценария пожара, мин. Определяется в соответствии с приложением N 4 к Методике;
tр,i,j - расчетное время эвакуации j-й группы эвакуируемого контингента, мин.
Определяется в соответствии с приложением N 5 к Методике;
tск,i - время существования скоплений людей на участках пути (плотность
людского потока на путях эвакуации превышает значение 0,5 м2/м2), мин.
Вероятность эвакуации рассчитывается для каждой из рассматриваемых групп
людей.

59.

Своевременность
эвакуации
tр+ tнэ<0,8tбл
Беспрепятственность
эвакуации
t ск
Nf
q приD 0,9 bi 1

60.

МАТЕМАТИЧЕСКИЕ МОДЕЛИ РАСЧЕТА ДИНАМИКИ
ОПАСНЫХ ФАКТОРОВ ПОЖАРА
ИНТЕГРАЛЬНЫЕ
ЗОННЫЕ
ПОЛЕВЫЕ
(ДИФФЕРЕНЦИАЛЬНЫЕ)

61.

Интегральная модель пожара
Интегральная модель – прогноз средних значений
параметров состояния среды в помещении для любого
момента развития пожара.

62.

Зонная модель пожара
Зонная
модель

прогноз
размеров
характерных
пространственных зон, возникающих при пожаре в помещении
и средних значений параметров состояния среды в этих
зонах для любого момента развития пожара. Примеры зон
– припотолочная область, восходящий на очагом горения
поток нагретых газов и область незадымленной холодной
зоны.

63.

Полевая модель пожара
FD
S
Полевая модель – прогноз пространственно-временного
распределения температур и скоростей газовой среды в
помещении, концентраций компонентов среды, давлений и
плотностей в любой точке помещения.

64.

Модели пожара и критерии их выбора
интегральный метод:
- для зданий, содержащих развитую систему помещений малого объема простой геометрической
конфигурации;
- для помещений, где характерный размер очага пожара соизмерим с характерными размерами
помещения и размеры помещения соизмеримы между собой (линейные размеры помещения отличаются не
более чем в 5 раз);
- в рассматриваемых помещениях система противодымной вентиляции отсутствует или не
учитывается при расчете;
зонный (зональный) метод:
- для помещений и систем помещений простой геометрической конфигурации, линейные размеры
которых соизмеримы между собой (линейные размеры помещения отличаются не более чем в 5 раз);
- для рабочих зон, расположенных на разных уровнях в пределах одного помещения (например,
наклонный зрительный зал кинотеатра, антресоли, балконы);
- в рассматриваемых помещениях система противодымной вентиляции отсутствует или не
учитывается при расчете;
полевой метод применим во всех случаях, в том числе:
- для помещений сложной геометрической конфигурации, а также помещений с большим
количеством внутренних преград (например, атриумы с системой галерей и примыкающих коридоров,
многофункциональные центры со сложной системой вертикальных и горизонтальных связей);
- для помещений, в которых один из геометрических размеров гораздо больше (меньше) остальных;
- для иных случаев, когда применимость или информативность зонных и интегральных моделей
вызывает сомнение (например, уникальные сооружения, распространение пожара по фасаду здания,
необходимость учета работы систем противопожарной защиты, способных качественно изменить картину
пожара).

65.

В зависимости от особенностей здания могут рассматриваться сценарии пожара:
в помещениях, характеризующихся присутствием наибольшего количества людей;
в системах помещений, в которых из-за распространения ОФП возможно быстрое
блокирование путей эвакуации (коридоров, эвакуационных выходов и так далее). При этом очаг
пожара, как правило, выбирается в помещении малого объема вблизи от одного из эвакуационных
выходов либо в помещении с большим количеством горючей нагрузки, характеризующейся
высокой скоростью распространения пламени;
сопровождающиеся распространением ОФП через обычные лестничные клетки;
в помещениях и системах помещений атриумного типа;
в системах помещений, в которых из-за недостаточной пропускной способности путей
эвакуации возможно возникновение продолжительных скоплений людских потоков.
В случаях, когда перечисленные типы сценариев не отражают всех особенностей здания,
возможно рассмотрение иных сценариев пожара.
В помещении, имеющем два и более эвакуационных выхода, очаг пожара следует размещать
вблизи выхода, имеющего наибольшую пропускную способность. При этом данный выход
считается блокированным с первых секунд пожара и при определении расчетного времени
эвакуации не учитывается.
В помещении с одним эвакуационным выходом время блокирования выхода определяется
расчетом.
Сценарии пожара, не реализуемые при нормальном режиме эксплуатации здания
(теракты, поджоги, хранение горючей нагрузки, не предусмотренной назначением здания и
так далее), не рассматриваются.

66.

ПОРЯДОК ОПРЕДЕЛЕНИЯ РАСЧЕТНОГО
ВРЕМЕНИ ЭВАКУАЦИИ

67.

Методология нормирования эвакуационных путей и выходов
V
м/мин
Эмпирические зависимости
скорости движения людского
потока по горизонтальному пути от
его плотности в зданиях различного
функционального назначения и по
территории их комплексов
D, чел/м2
Вид зданий: театры, кинотеатры - 1,
5; университеты – 2;
производственные– 3; транспортные –
4,13,14; спортивные– 6;другого
назначения–7;торговые – 8;
школы: старшая группа– 9, средняя
группа – 10, младшая группа – 11;
Улицы: торговые центры– 12;
транспортно-коммуникационные узлы
– 15, 16, 18;
промышленные узлы - 19;
Станции метрополитена: 20, 21;
Эксперимент: 22, 23.

68.

Скорость движения людского потока как случайная величина
Зависимость между скоростью и плотностью людского потока
(Закономерность связи между параметрами людских потоков. – Диплом № 24-S автор Холщевников В.В.) описывается формулой:
D
V DЭj V0Эj 1 а j ln i
D0 j

69. Практическое внедрение параметров движения людских потоков

СНиП II-2-80 «Противопожарные нормы проектирования здания и сооружения»
СНиП 2.08.02-89* «Общественные здания и сооружения»
МГСН 4.19-2005 «Временные нормы и правила проектирования многофункциональных
высотных зданий и зданий-комплексов »
СНиП 31-06-2009 «Общественные здания и сооружения»
СП 1.13130.2009 «Системы противопожарной защиты. Эвакуационные пути и выходы»
СП 118.13330.2012 «Общественные здания и сооружения»
СП 1.13130.2020 «Системы противопожарной защиты. Эвакуационные пути и
выходы»

70.

Упрощенная аналитическая модель движения людского потока
История: СНиП 2-II-80 >> ГОСТ 12.1.004-91*>> Методики расчета рисков
- плотность;
-интенсивность;
-интенсивность
при слиянии;
Слияние людских
потоков
Пересечение границ участков пути
Аналогия >>>

71.

Интенсивность и скорость движения людского потока на разных
участках путей эвакуации в зависимости от плотности
Плотност
ь потока
D, м2/м2
Горизонтальный путь
Дверной
Лестница вниз
Лестница вверх
проем,
скорость V, интенсивнос
скорость V, интенсивн скорость V, м/мин. интенсивность q,
интенсивнос
м/мин.
ть q, м/мин
м/мин.
ость q,
м/мин.
ть q, м/мин
м/мин.
0,01
100
1,0
1,0
100
1,0
60
0,6
0,05
100
5,0
5,0
100
5,0
60
3,0
0,10
80
8,0
8,7
95
9,5
53
5,3
0,20
60
12,0
13,4
68
13,6
40
8,0
0,30
47
14,1
16,5
52
15,6
32
9,6
0,40
40
16,0
18,4
40
16,0
26
10,4
0,50
33
16,5
19,6
31
15,6
22
11,0
0,60
28
16,3
19,05
24,5
14,1
18,5
10,75
0,70
23
16,1
18,5
18
12,6
15
10,5
0,80
19
15,2
17,3
13
10,4
13
10,4
0,90 и
более
15
13,5
8,5
8
7,2
11
9,9
Примечание - интенсивность движения в дверном проеме при плотности потока 0,9 и более, равная 8,5 м/мин.,

72.

Пример расчёта
Расчетная схема эвакуации

73.

Имитационно-стохастическая модель движения людских
потоков (модель ADLPV)
Изменения в последовательные моменты времени
М ом е н т в р ем е н и t
t
t
t
D i 0 = N i 0 / b i l
N 0
i
V
bi - 1
t
0
i- 1
= (D
t
i-1
N
t0
D
0
D
i- 1
)
t0
i+ 1
V
i-1
i
i+ 1
t0
l
t
0
i- 1
= (D
t
0
i-1
)
t0
N
i-1
bi + 1
i+ 1
l
t0
t0
t0
D j , V j = ( D j )
Nj
j
D
1
i
i
1
-N
t
1
+N
t
1
V
A
m ax
t
N 0
i,i+ 1
i- 1 ,i
C
A
0
Ni - 1 , i = Ni - 1 VA
t
0
j,i
t
1
)/ b l ; V
V
t
i
1
= ( D
B
bj VC
t
0
i
j
i- 1
j
i+ 1
i,i+ 1
t
C
0
=
t
t
V j 0 , е сли D i 0 < D q
i
t
i- 1
i- 1
i- 1
m ax
t
t
V 0 , е сли D 0 > D q
Д о л я уч а с ти я п р и о бр а зова н и и с коп л ен и я на у ч аст ке i
t
t
t
t
t
t
t t
1
1
1
1
1
1
1
1
N
/ N = P
/P = D
V
b /D V b
i-1
bi l
Скорость перехода на следующий
участок:
)
t
N 1
i
t / l ; N j , i = D j
0
1
i+ 1
C
V
t
t
t
t
V i 0 , е с ли D i0+ 1 < D q
t
m ax
V 0=
t
t
B
V 0 , е с ли D 0
>D q
C
B
t
t
t
t
N i 0 - N i , 1i - 1 = N i 0 (1 - V B 0 t / l );
t
1
B
N j,i
1
t
V
i- 1 ,i
t
+N
i
A
t
t
V i -0 1 , е сли D i 0 < D q
t
m ax
V 0=
t
t
A
V 0 , е с ли D 0 > D q
i
= (N
N it0 N it,1i 1 N it 1 1,i N tj1, j
N it,1i 1 Dito biVпер t
М ом е н т в р ем е н и t 1 = t 0 + t
t
Dit0
Количество людей переходящих на
следующий участок:
bj
t
Основные расчетные формулы
0
j
j
j
m ax
m ax
Vi t0 , если ...Dit 01 Dqma ;
Vcr t
t
Vi 01 , если ...Di 01 Dqma ;
Время перехода на следующий
участок:
t пер
l
Vi t0

74.

75.

Пример моделирования эвакуации людей из автотранспортного тоннеля при ЧС
Условные обозначения:
Цвет Плотность, чел/м2

76.

Модель индивидуально-поточного движения
а
Х
3
5
b
4
1
6
7
2
0
Х1
Х2
Х3
Х4
Х5 Х6
Х7
Х
В основе расчетов лежит возможность учета координат каждого
человека, движущегося со скоростью, определяемой локальной
плотностью.

77.

Пример моделирования эвакуации людей с этажа здания

78.

ПОРЯДОК РАСЧЕТА АЛГОРИТМА ПОЭТАПНОЙ ЭВАКУАЦИИ

79.

ПРИМЕР РАСЧЕТА АЛГОРИТМА ПОЭТАПНОЙ ЭВАКУАЦИИ
Этаж
пож
ара
Время начала эвакуации с этажа, мин
113
113
112
111
110
109
108
107
106
105
104
103
102
101
100
99
98
97
96
95
94
0
0
0
0
9,0
9,0
9,0
9,0
17,6
17,6
17,6
17,6
25,9
25,9
25,9
25,9
33,9
33,9
33,9
33,9
0
0
0
0
9,0
9,0
9,0
9,0
17,6
17,6
17,6
17,6
25,9
25,9
25,9
25,9
33,9
33,9
33,9
33,9
0
0
0
0
9,0
9,0
9,0
9,0
17,6
17,6
17,6
17,6
25,9
25,9
25,9
25,9
33,9
33,9
33,9
33,9
0
0
0
0
9,0
9,0
9,0
9,0
17,6
17,6
17,6
17,6
25,9
25,9
25,9
25,9
33,9
33,9
33,9
33,9
8,9
0
0
0
0
8,9
8,9
8,9
17,9
17,9
17,9
17,9
26,2
26,2
26,2
26,2
34,2
34,2
34,2
34,2
8,8
8,8
0
0
0
0
8,8
8,8
17,8
17,8
17,8
17,8
26,1
26,1
26,1
26,1
34,1
34,1
34,1
34,1
8,7
8,7
8,7
0
0
0
0
8,7
17,7
17,7
17,7
17,7
26,0
26,0
26,0
26,0
34,0
34,0
34,0
34,0
8,6
8,6
8,6
8,6
0
0
0
0
17,6
17,6
17,6
17,6
25,9
25,9
25,9
25,9
33,9
33,9
33,9
33,9
25,5
8,6
8,6
8,6
8,6
0
0
0
0
17,5
17,5
17,5
17,5
25,5
25,5
25,5
34,5
34,5
34,5
34,5
25,5
25,5
8,5
8,5
8,5
8,5
0
0
0
0
17,3
17,3
17,3
17,3
25,5
25,5
34,5
34,5
34,5
34,5
25,2
25,2
25,2
8,4
8,4
8,4
8,4
0
0
0
0
17,1
17,1
17,1
17,1
25,2
34,2
34,2
34,2
34,2
24,9
24,9
24,9
24,9
8,3
8,3
8,3
8,3
0
0
0
0
16,9
16,9
16,9
16,9
33,9
33,9
33,9
33,9
24,7
24,7
24,7
24,7
33,7
8,2
8,2
8,2
8,2
0
0
0
0
16,8
16,8
16,8
16,8
33,7
33,7
33,7
24,5
24,5
24,5
24,5
33,5
33,5
8,2
8,2
8,2
8,2
0
0
0
0
16,7
16,7
16,7
16,7
33,5
33,5
24,3
24,3
24,3
24,3
33,3
33,3
33,3
8,1
8,1
8,1
8,1
0
0
0
0
16,5
16,5
16,5
16,5
33,3
24,0
24,0
24,0
24,0
33,0
33,0
33,0
33,0
8,0
8,0
8,0
8,0
0
0
0
0
16,3
16,3
16,3
16,3
16,1
24,1
24,1
24,1
24,1
33,0
33,0
33,0
33,0
7,9
7,9
7,9
7,9
0
0
0
0
16,1
16,1
16,1
16,0
16,0
24,0
24,0
24,0
24,0
32,2
32,2
32,2
32,2
7,8
7,8
7,8
7,8
0
0
0
0
16,0
16,0
Пояснения.
пожар
произошел
на 110-м
пожара,
на0этажи
15,9
15,9 Например,
15,9
23,9
23,9
23,9
23,9
32,6этаже.
32,6По обнаружению
32,6
32,6
7,8
7,8сигнал
7,8 о начале
7,8 эвакуации
0
0 подается
0
15,9
15,7
15,7
15,7 Блока
24,7 №2,
24,7этажи
24,770-73
24,7
33,3
7,7 этажи
7,7 30-33
7,7 Блока
7,7 №5,0 этажи0 10-330Блока0
110-113
Блока15,7
№1, 90-93
Блока
№3, 33,3
этажи33,3
50-53 33,3
Блока №4,
112
111
110
109
108
107
106
105
104
103
102
101
100
99
98
97
96
95
94
№6. Затем, спустя 9 мин. – на этажи 106-109 Блока №1, этажи 86-89 Блока №2, этажи 66-69 Блока №3, этажи 46-49 Блока №4,
этажи 26-29 Блока №5, этажи 6-9 Блока №6. Спустя 17.6 мин. после начала пожара команда к началу эвакуации подается на
этажи 102-105 Блока №1, 82-85 Блока №2, 62-65 Блока №3, 42-45 Блока №4, 22-25 Блока №5, 2-5 Блока №6. Спустя 25.9 мин.
после начала пожара команда к началу эвакуации подается на этажи 98-101 Блока №1, этажи 78-81 Блока №2, этажи 58-61 Блока
№3, этажи 38-41 Блока №4, этажи 18-21 Блока №5, на этаж 1 Блока №1. Спустя 33.9 мин. после начала пожара команда к
началу эвакуации подается на этажи 94-97 Блока №1, этажи 74-77 Блока №2, этажи 54-57 Блока №3, этажи 34-37 Блока №4,
этажи 14-17 Блока №5 и т.д.

80.

КЛАССИФИКАЦИЯ ЛЮДСКИХ ПОТОКОВ И
ПАРАМЕТРЫ ИХ ДВИЖЕНИЯ

81.

Группы контингента без ограничения
мобильности
Однородные
группы
Неоднородны
е группы
Общие характеристики людей групп
мобильности
М0-1
Дети и подростки (7 - 18 лет)
М0-2
Молодежь (18 - 25 лет)
М0-3
Люди трудоспособного возраста (18 - 60
лет)
М0-4
Группа, состоящая из детей дошкольного и
школьного возраста и людей
трудоспособного возраста
М0-5
Группа, состоящая из детей дошкольного и
школьного возраста, людей
трудоспособного возраста и активных
людей пожилого возраста
М0-6
Группа, состоящая из людей
трудоспособного возраста и активных
людей пожилого возраста
М0-7
Группа, состоящая из людей с грудными
детьми, детей дошкольного и школьного
возраста, людей трудоспособного
возраста, активных людей пожилого
возраста

82.

Группы
мобильности
Общие характеристики людей групп мобильности
М1
Люди, не имеющие инвалидности, со сниженной мобильностью (пожилые люди
(старше 60 лет), дети дошкольного возраста, беременные женщины), а также
глухие и слабослышащие
М2
Пожилые немощные люди (имеющие инвалидность
заболевания), слепые и слабовидящие люди
М3
Люди трудоспособного возраста с поражением опорно-двигательного аппарата
М4
Инвалиды, передвигающиеся на креслах-колясках
НМ
Немобильные граждане (люди, не имеющие возможности передвигаться
самостоятельно, например, люди с травмами опорно-двигательного аппарата).
Людей, передвигающихся несамостоятельно на кресле-коляске, следует
относить к группе НМ.
НТ
Нетранспортабельные люди (Люди, действия по транспортировке которых
являются недопустимыми вследствие прямой угрозы жизни, вызванной такой
транспортировкой.)
НО
Люди с ограниченной степенью свободы, в том числе люди с психическими
отклонениями (Порядок эвакуации людей, относящихся к группе НО,
определяется инструкцией о мерах пожарной безопасности для конкретного
здания.)
или
хронические

83.

N п/п
КФО
Назначение здания
1.
Здания дошкольных образовательных организаций
Ф1.1
Спальные корпуса образовательных организаций с наличием интерната и детских организаций
Специализированные дома престарелых (неквартирные)
Специализированные дома инвалидов (неквартирные)
Здания медицинских организаций, предназначенные для оказания медицинской помощи в
стационарных условиях (круглосуточно) (далее - больницы)
2.
Ф1.2
Гостиницы, общежития (за исключением общежитий квартирного типа), спальные корпуса
санаториев и домов отдыха общего типа, кемпингов
Ф1.3
Многоквартирные жилые дома, в том числе общежития квартирного типа
Ф1.4
Одноквартирные жилые дома, в том числе блокированные
3.
4.
5.
Театры для детей и цирки
6.
Ф2.1,
Ф2.3
Театры (для взрослых), кинотеатры, концертные залы, клубы, спортивные сооружения с
трибунами
7.
Ф2.1
Библиотеки
Минимальное расчетное количество людей, относящихся к различным
группам мобильности, %
М1
(дошкольники)
Суммарное количество
М2, М3, М4 - 2%
М0-1
Суммарное количество М2, М3, М4 - 2%
М2 - 100%
В соответствии с документацией на здание
В соответствии с таблицей П7.4
М0-5
Суммарное количество М2, М3, М4 - 3% общей вместимости здания, но
не менее 1 места
М0-7
Суммарное количество М2, М3, М4 - определяется заданием на
проектирование, но не менее 1 человека на этаж (этаж секции) при
площади не более 550 М2. При большей площади - в соответствии с
пунктом 2 настоящей таблицы
М0-7
М2 - 1 человек
М0-4
Суммарное количество М2, М3, М4 - 3% общей вместимости
сооружений плюс 1 место на каждые 100 мест при вместимости свыше
1000 зрителей
М0-5
Суммарное количество М2, М3, М4 - 3% общей вместимости
сооружений плюс 1 место на каждые 100 мест при вместимости свыше
1000 зрителей
М0-2
Суммарное количество М2, М3, М4 - 3% общей вместимости
сооружений плюс 1 место на каждые 100 мест при вместимости свыше
1000 читателей

84.

Эвакуируемый контингент для различных отделений больниц
Отделения больниц
Терапевтическое отделение
Расчетное количество людей, относящихся к
различным группам мобильности, %
М0-6 - 27
М2 - 56
М3 - 11
М4 - 6
Неврологическое отделение
М0-6 - 15
М2 - 50
М3 - 9
М4 - 7
НМ - 17
НТ - 2

85.

Минимальное расчетное количество людей в здании должно составлять не менее:
для танцевальных залов - 1 человек на 1,35 м 2 площади зала;
для магазинов - 1 человек на 3 м2 площади торгового зала, включая площадь, занятую оборудованием;
для рынков - 1 человек на 1,6 м 2 площади торгового зала рыночной торговли, включая площадь, занятую
оборудованием;
для предприятий бытового обслуживания - 1 человек на 1,35 м 2 площади помещения для посетителей, включая
площадь, занятую оборудованием;
для административных помещений - 1 человек на 6 м 2 суммарной площади офисных помещений;
для стоянок автомобилей - 1 человек на 1 машиноместо;
для предприятий общественного питания - 1 человек на 1 посадочное место, при организации танцевальных
площадок - 1 человек на 2 м2 площади зала, не занятой оборудованием;
для зданий жилых многоквартирных - не менее количества комнат в квартире плюс два человека на каждую
квартиру;
для внеквартирных кладовых зданий жилых многоквартирных - 1 человек на 1 кладовую;
для молельных залов культовых зданий с расчетным числом посетителей - не менее количества сидячих мест плюс
количество людей, определенное из расчета 0,8 м 2 площади молельного зала на одного человека, не занятой
оборудованием;
для молельных залов культовых зданий с нерасчетным числом посетителей - из расчета 0,5 м 2 площади молельного
зала на одного человека, включая площадь, занятую оборудованием;
для алтаря культовых зданий - из расчета 5 м 2 площади алтаря на одного человека, включая площадь, занятую
оборудованием.
В случае, если общее количество людей, составляет менее минимального, количество людей следует принимать
равным минимальному расчетному количеству, за исключением случаев, когда численность людей ограничена в рамках
дополнительных мероприятий по обеспечению пожарной безопасности.
Минимальное расчетное количество людей, относящихся к группам мобильности М2, М3, М4 следует определять из
соотношения: 0,25/0,6/0,15.

86.

ПОРЯДОК ОПРЕДЕЛЕНИЯ ВРЕМЕНИ НАЧАЛА ЭВАКУАЦИИ
Значение времени начала эвакуации tНЭ (с) для помещения очага пожара следует
определять по формуле:
tНЭ = 5 + 0,01 · Fпом
где Fпом - площадь помещения, м2.
Время начала эвакуации для зданий, оборудованных системой пожарной сигнализации (или
автоматическими установками пожаротушения, выполняющими функцию системы пожарной
сигнализации) и системой оповещения и управления эвакуацией при пожаре, определяется по
формуле:
обн
СОУЭ
н . э.
пор
инерц
задерж
предв
t =t
+t
+t
+t
, (П4.2)
tпор - время достижения порогового значения срабатывания пожарного извещателя, с;
обн
- время задержки, связанное с инерционностью системы обнаружения пожара, с
tинерц
(20 с);
СОУЭ
t задерж
- время задержки, связанное с задержкой оповещения людей при пожаре, с.
Принимается равным нулю при одновременном оповещении людей в здании или
определяется алгоритмом оповещения при поэтапном оповещении;
tпредв - время проведения предварительных действий, предшествующих началу
эвакуации. Принимается равным:
60 с - для зданий класса функциональной пожарной опасности Ф1;
30 с - для других зданий.

87.

Оценка времени срабатывания пожарного извещателя (дымовой)
Пороговые значения параметров, воздействующих на пожарные извещатели, следует
принимать в соответствии с технической документацией. При отсутствии данных пороговые
значения допускается принимать равными:
для точечных дымовых оптико-электронных пожарных извещателей: оптическая плотность
μ пор = 0,2 Дб/м = 0,023 Нп/м

88.

Время достижения порогового значения для точечных дымовых оптикоэлектронных пожарных извещателей
2
5
3
3 L
Н
пор
(2 H )
дым
tпор =
1
2
2, 04 A- 3 Dm 3

p 3
2p
p 3
+ tфр3
3
p 3
, (П11.2)

89.

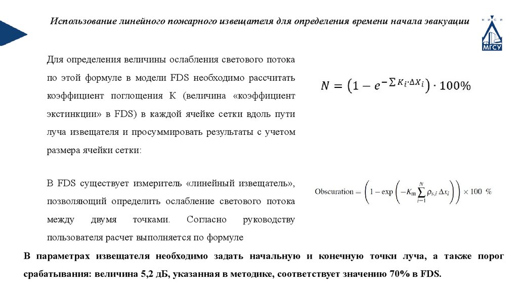
Использование линейного пожарного извещателя для определения времени начала эвакуации
Для определения величины ослабления светового потока
по этой формуле в модели FDS необходимо рассчитать
коэффициент поглощения К (величина «коэффициент
экстинкции» в FDS) в каждой ячейке сетки вдоль пути
луча извещателя и просуммировать результаты с учетом
размера ячейки сетки:
В FDS существует измеритель «линейный извещатель»,
позволяющий определить ослабление светового потока
между
двумя
точками.
Согласно
руководству
пользователя расчет выполняется по формуле
В параметрах извещателя необходимо задать начальную и конечную точки луча, а также порог
срабатывания: величина 5,2 дБ, указанная в методике, соответствует значению 70% в FDS.

90.

91.

N п/п Класс функциональной пожарной опасности зданий и характеристика контингента
людей
1.
2.
3.
4.
5.
Здания дошкольных образовательных организаций, специализированных домов
престарелых и инвалидов (неквартирные), спальные корпуса образовательных
организаций с наличием интерната и детских организаций, здания медицинских
организаций, предназначенные для оказания медицинской помощи в стационарных
условиях (круглосуточно); многоквартирные жилые дома, в том числе общежития
квартирного типа; одноквартирные жилые дома, в том числе блокированные (Ф1.1,
Ф1.3, Ф1.4). Люди могут находиться в состоянии сна, но знакомы со структурой
эвакуационных путей и выходов.
Время начала
эвакуации tНЭ, мин
6,0
Гостиницы, общежития, спальные корпуса санаториев и домов отдыха общего типа,
кемпингов, мотелей и пансионатов (Ф1.2). Жильцы могут находиться в состоянии
сна и не достаточно знакомы со структурой эвакуационных путей и выходов.
6,0
Здания зрелищных и культурно-просветительных учреждений; здания организаций
по обслуживанию населения (Ф2, Ф3). Люди находятся в бодрствующем состоянии,
но могут быть не знакомы со структурой эвакуационных путей и выходов
3,0
Здания научных и образовательных учреждений, научных и проектных
организаций, органов управления учреждений (Ф4). Люди находятся в
бодрствующем состоянии и хорошо знакомы со структурой эвакуационных путей и
выходов.
3,0
Здания класса Ф5 - в части стоянок легковых автомобилей, без технического
обслуживания и ремонта, а также помещений класса функциональной пожарной
опасности Ф5 (за исключением помещений категорий А и Б), входящих в состав
зданий классов функциональной пожарной опасности Ф1, Ф2, ФЗ и (или) Ф4.
3,0

92.

93.

Принцип оценки возможности использования спринклерной АУП
Методика предназначена для оценки возможности применения спринклерной АУП или
спринклерной АУП с принудительным пуском, проектируемой для защиты помещения от пожара
класса A.
Использование спринклерной АУП допускается при выполнении следующих условий:
- к моменту активации первого спринклерного оросителя площадь пожара S п не превышает
площади Sлик, защищаемой одним оросителем Sп < Sлик;
- время активации tакт.орос оросителя меньше времени, соответствующего развитию пожара на
площади Sлик
tакт.орос tлик ( S лик / )0,5 / V .(В.2)
Если к моменту активации первого
спринклерного
оросителя
условия
не
выполняются,
то
использование
спринклерной
АУП
может
оказаться
неэффективным и целесообразно использовать
другие
способы
защиты,
например,
дренчерную АУП или спринклерную АУП с
принудительным пуском.

94.

Расчёт эффективности и инерционности автоматической установки пожаротушения
(пример)
Исходные данные
Для оценки эффективности АУП использовался полевой метод моделирования динамики развития
опасных факторов пожара. Очаг пожара находится между оросителями, расположенными согласно
проектной документации. Принимается, что в расчетный период времени (600 сек.) количество
нагрузки достаточно, и выгорание нагрузки не происходит, за счет чего заданная мощность пожара не
снижается. Также принимается, что горение происходит при достаточном количестве кислорода.
Параметр
Типовая горючая нагрузка
h — Коэффициент полноты
горения
Q — Низшая теплота сгорания
y F— Удельная массовая скорость
выгорания
v — Линейная скорость
распространения пламени
LO2 — Удельный расход кислорода
Dm — Дымообразующая
способность горящего материала
Макс. выход CO2
Макс. выход CO
Макс. выход HCl
Параметры пожарной
нагрузки:
Ед. изм.
Значение
Тара:
древесина+картон+полистирол
(0,5+0,25+0,25)
0.97
МДж/кг
кг/(м2·с)
20.71
0.018
м/с
0.01
кг/кг
1.52
Нп·м2/кг
155
кг/кг
кг/кг
кг/кг
0.97
0.094
0.0046

95.

Характеристика оросителей:
для защиты здания пожарных отсеков с 1-го по 10-ый при высоте складирования грузов
более 5,5 м и с системой АПТ в межстеллажном пространстве приняты оросители:
• под перекрытием здания - "Tyco", ЕС-25 (TY9128), К=363, 740С, розеткой вниз:
-интенсивность орошения защищаемой площади не менее 0.3 л/(с*м2);
-расстояние между оросителями - 2.4-3.1 м;
-расстояние от покрытия до центра теплового замка спринклерного оросителя в
пределах 102-600 мм.
• в межстеллажном пространстве - оросители "Tyco", TY4251, К=115, 680С, розеткой
вниз:
-интенсивность орошения не менее 0,32л/(с*м2);
-расстояние между оросителями -1.5-3.0 м;
-расстояние от покрытия до центра теплового замка спринклерного оросителя в
пределах 80-600 мм.

96.

Компьютерная модель
Компьютерная модель
График изменения температуры
термочувствительного элемента теплового замка
оросителей

97.

1. К моменту активации первого спринклерного оросителя площадь пожара
Sп не превышает площади Sлик, защищаемой одним оросителем:
Sлик=9 м2;
Таким образом, при наихудшем сценарии пожара площадь пожара в момент
срабатывания первого спринклерного оросителя равна: Sп = 3,14·(0,01·65)2=1,33 м2
Условие выполняется
2. Время активации tакт.орос оросителя меньше времени, соответствующего
развитию пожара на площади Sлик.
tлик=(9/3,14)0,5/0,01 = 169,3 с.
Сравнение времени активации оросителя Tакт.орос., полученного в результате
расчета полевым методом развития пожара со временем, соответствующим развитию
пожара на площади tлик. :
Tакт.орос = 65 с < tлик =169,3 с
Условие выполняется

98.

Заключение
Критерием оценки эффективности системы АУП является сравнительный
анализ времени вскрытия термочувствительного элемента теплового замка
спринклерных оросителей и площади распространения пожара за пределы
площади орошения при требуемой интенсивности орошения. Расчет методом
полевого моделирования показал, что в рассмотренных сценариях площадь пожара
во время расчетного времени вскрытия термочувствительных элементов теплового
замка, при рассматриваемых условиях, не распространяется за пределы площади
орошения спринклерного оросителя при требуемой интенсивности орошения.
Условия методики оценки возможности использования спринклерной
АУП,
проектируемой
(Приложение
В
СП
для
защиты
помещения
485.1311500.2020)
от
пожара
выполняются.
использование спринклерной АУП на объекте эффективно.
класса
A
Следовательно,

99.

Обогатительная фабрика филиала ОАО "УК " Кедровый угольный разрез"
Условная вероятность реализации
ветви дерева событий DAnj, связанной с
эффективным срабатыванием АУП при
реализации j-ого сценария пожара в n-ом
помещении, определяется по формуле:

100.

101.

Контрольная
точка
Время
блокирования
путей
эвакуации tбл,
сек.
Время начала
эвакуации tнэ,
сек.
Расчётное
время
эвакуации tр,
сек.
Время
эвакуации
tэ=tн.э.+tр, сек.
Вероятность
эвакуации En
45.5
0.999
01
125.33
Сценарий №1
30.0
15.5
02
139.99
30.0
12.0
42.0
0.999
03
175.72
30.0
10.6
40.6
0.999
04
168.25
30.0
11.8
41.8
0.999
05
174.62
41.5
0.999
01
27.16
30.0
11.5
Сценарий №2
-
-
-
02
110.83
30.0
47.4
77.4
0.999
03
143.68
30.0
20.8
50.8
0.999
04
471.40
120.0
30.8
150.8
0.999
05
>480
120.0
12.1
132.1
0.999
06
>480
120.0
16.2
136.2
0.999
07
>480
120.0
28.2
148.2
0.999
08
>480
120.0
14.0
134.0
0.999
09
363,50
120.0
15.1
135.1
0.999
Эффективность автоматической установки пожаротушения подтверждена в соответствии с условием
0.999
120.0
13.1
133.1
437,81
соответствия10здания требованиям
пожарной безопасности, предусмотренным пунктом 5 части 1 статьи 6
0.999
120.0
12.8
132.8
440,23
Федерального11закона N 123-ФЗ.

102.

103.

Расчёт эффективности системы дымоудаления был выполнен с целью подтверждения требований п. 2.1
специальных
технических
условий
на
проектирование
противопожарной
защиты
объекта:
«Многофункциональный общественно - деловой и гостиничный комплекс по адресу: г. Москва, пос.
Московский, ул. Хабарова, д. 2», в котором «- двух и трехсветное пространство (атриум), в котором
расположены эскалаторы, между 1-м, 2-м и 1-м,2-м,3-м этажами торговых центров, по всему периметру
должно отделяться на каждом этаже от общего объема здания противопожарными перегородками 1-го типа или
шторами с пределом огнестойкости EI 60, опускающимися до уровня пола, с размещением на расстоянии 0,5
метра от штор спринклерных оросителей карнизного типа, установленных на расстоянии не более 2-х метров
друг от друга;
- опускание противопожарных штор предусмотреть с задержкой от сигнала, сформированного установкой
АПС;
- предусмотреть дымоудаление из верхней части открытого двух- и трехсветного пространства (атриума).
Вместо указанных противопожарных перегородок 1-го типа допускается применение ненормируемых
перегородок или светопрозрачных перегородок из закаленного стекла толщиной не менее 6 мм с защитой
спринклерными оросителями системы автоматического пожаротушения с параметрами установок
пожаротушения не менее чем по I группе помещений, расположенными со стороны защищаемых помещений
и коридоров на расстоянии не более 0,5 м от перегородок с шагом не более 2 м. Допускается не
предусматривать устройство штор, при условии подтверждения эффективности системы по удалению
образующегося при пожаре дымового слоя».

104.

ЗАКЛЮЧЕНИЕ
Проведенный
сопоставительный
анализ
результатов
моделирования
распространения дыма и эвакуации людей показал, что критические значения
опасных факторов пожара не достигают предельных значений в течении всего
времени моделирования – 720 секунд (с учётом коэффициента безопасности
0.8), а время эвакуации людей составит 585 секунд, что подтверждает
выполнение критериев безопасной эвакуации людей и эффективность
существующей системы вытяжной противодымной вентиляции из атриумов без
устройства противодымных экранов (штор).

105.

РАСЧЕТ ЭФФЕКТИВНОСТИ РАБОТЫ
СИСТЕМЫ ВЫТЯЖНОЙ ПРОТИВОДЫМНОЙ ВЕНТИЛЯЦИИ ПОДВАЛЬНОГО ЭТАЖА
Общественно-культурный центр по адресу: г. Москва, г. Троицк, Академическая
площадь, д. 5
Моделирование распространения опасных факторов пожара
производилось
по
полевой
модели
с
использованием
программного продукта PyroSim для двух сценариев:
1 расчет: клапана дымоудаления запроектированы ниже
верхнего уровня дверных проёмов;
2 расчет: клапана дымоудаления запроектированы выше
верхнего уровня дверных проёмов.
Расчет эффективности системы вытяжной противодымной вентиляции в подвальном
этаже был выполнен на основании требований п. 11.4 Специальных технических условий
на проектирование и строительство, в части обеспечения пожарной безопасности,
объекта: Общественно-культурный центр, расположенный по адресу: г. Москва, г. Троицк,
Академическая площадь, д.5, согласно которому «Допускается установка дымоприемных
устройств системы дымоудаления в коридоре подвала ниже уровня дверного проема, при
расчетном
обосновании,
подтверждающем
эффективность
работы
системы
противодымной защиты при запроектированных показателях системы».

106.

ЗАКЛЮЧЕНИЕ
В соответствии ч. 1 статьи 56 Федерального закона № 123 от 22. 07. 2008 г. «Технический
регламент о требованиях пожарной безопасности» «Система противодымной защиты здания,
сооружения должна обеспечивать защиту людей на путях эвакуации и в безопасных зонах от
воздействия опасных факторов пожара в течение времени, необходимого для эвакуации людей
в безопасную зону, или всего времени развития и тушения пожара посредством удаления
продуктов горения и термического разложения и (или) предотвращения их распространения».
Результаты проведённых расчётов и обработка полученных данных позволяют заключить
следующее:
в подвальном этаже обеспечивается безопасная эвакуация людей при принятых
проектных решениях, что не противоречит требованиям ст. 53 ФЗ №123-ФЗ. При этом
расположение клапанов дымоудаления ниже и выше верхнего уровня дверных проёмов не
влияет на условие безопасной эвакуация людей в случае возникновения пожара.
• расхождение между критическими значениями опасных факторов пожара по потере
видимости в расчетных точках измерения, при запроектированных клапанах дымоудаления в
соответствии с нормами и отступлениями от них (п. 7.8 СП 7.13130.2013), не превышает 11%,
что подтверждает эффективность существующей системы вытяжной противодымной
вентиляции в подвальном этаже.

107.

Оформление отчета по определению индивидуального
пожарного риска
Свод Правил 505.1311500.2021
«Расчёт пожарного риска. Требования к оформлению».

108.

109.

110.

111.

112.

113.

114.

Типичные нарушения в расчете пожарного риска
1. Не соответствие порядка проведения расчета пожарного риска, а также оформления отчета,
постановлению Правительства Российской Федерации от 22 июля 2020 г. № 1084 «О порядке
проведения расчетов по оценке пожарного риска», которым утверждены «Правила проведения
расчетов по оценке пожарного риска»;
2. В качестве основания для проведения расчета пожарного риска указываются нарушения
требований пожарной безопасности, которые не допускается обосновывать расчетом пожарного
риска;
3. Использование методов математического моделирования пожара без учета области их
применения;
4. Не учитывается наличие маломобильных групп населения (МГН) в здании, а также особенности
их эвакуации;

115.

5. При приведении расчета эвакуации учитываются пути эвакуации, не соответствующие
требованиям Федерального закона;
6. Расчет эвакуации проводится не для всего здания целиком, а только для области, которая
рассматривается при проведении расчета ОФП, в то время как в соответствии с Методикой расчет
пожарного риска, проводится для здания, сооружения или пожарного отсека;
7. Выбор места нахождения первоначального очага пожара и задание расчетной области проводится
без учета наихудших последствий для находящих в здании людей;
8. Несоответствие объемно-планировочных решений, рассматриваемых в расчетных сценариях, и
архитектурных решений объекта;
9. При проведении расчета ОФП рассматривают только потерю видимости, не учитывая другие
ОФП;
10. Эвакуация людей рассматривается только до входа в объем незадымляемых лестничных клеток;
11. При проведении расчета ОФП не учитывается возможность блокирования лестничных клеток
(типа Л1 или Л2) ОФП.

116.

КОРРЕКТНОСТЬ МОДЕЛИРОВАНИЯ
ИНДИВИДУАЛЬНОГО ПОЖАРНОГО РИСКА

117.

РУЧНАЯ ПРОВЕРКА:
tск
N f
qпри D 0.9 bi 1
tск.=260.7 сек.
tск.=218.7 сек.

118.

N=60 чел.
N=60 чел.
Результаты моделирования:
С учетом
максимальн
ой плотности
в
лестничной
клетке
Без учета
максимально
й плотности в
лестничной
клетке (по
умолчанию)
Максимальная
плотность потока на
лестничных маршах не
превышала D=6 чел/м2
Максимальная
плотность потока
на лестничных
маршах D=15
чел/м2
Сценарии:
1. С учетом
Dлк=6 чел/м2
2. Без учета
Dлк =6 чел/м2

119.

Обоснование принятых противопожарных расстояний между
зданиями и сооружениями
Противопожарные расстояния между жилыми, общественными зданиями и сооружениями допускается уменьшать при условии
подтверждения предотвращения распространения пожара в соответствии с Приложением А. Указанное уменьшение должно проводиться
с учетом требований к параметрам проездов и подъездов для пожарной техники. Для случаев, не подпадающих под область применения
Приложения А, уменьшение противопожарных расстояний допускается при разработке дополнительных противопожарных мероприятий
с подтверждением предотвращения распространения пожара на основании результатов исследований, испытаний или расчетов по
апробированным методикам.
Степень огнестойкости здания
Класс конструктивной
пожарной опасности
Минимальные расстояния при степени огнестойкости и классе
конструктивной пожарной опасности жилых и общественных зданий, м
I, II, III
С0
II, III
С1
IV
С0, С1
IV, V
С2, С3
Жилые и общественные
I, II, III
С0
6
8
8
10
II, III
С1
8
10
10
12
IV
С0, С1
8
10
10
12
IV, V
С2, С3
10
12
12
15
I, II, III
С0
10
12
12
12
II, III
С1
12
12
12
12
IV
С0, С1
12
12
12
15
IV, V
С2, С3
15
15
15
18
Производственные и складские

120.

Обоснование принятых противопожарных расстояний между
зданиями и сооружениями
Приложение А
(рекомендуемое)
Методика
определения безопасных противопожарных разрывов (расстояний) между жилыми, общественными зданиями, сооружениями
А.1 Общие положения
А.1.1 Методика определения безопасных противопожарных разрывов (расстояний) между жилыми, общественными зданиями,
сооружениями (далее - Методика) предназначена для расчетной оценки возможности сокращения противопожарных расстояний
(разрывов) между жилыми, общественными зданиями и сооружениями и в конкретных случаях может применяться для обоснования
сокращения значений, указанных в таблице 1 настоящего свода правил, но не менее чем 6 м, а до (от) зданий и сооружений IV степени
огнестойкости класса C2 - C3 и V степени огнестойкости - не менее чем 10 м.
Абзац исключен с 1 декабря 2022 года. - Приказ МЧС России от 15.06.2022 N 610.
Положения Методики не применимы для обоснования сокращения противопожарных расстояний:
- до зданий и сооружений, относящихся к классам функциональной пожарной опасности Ф1.1 и Ф4.1;
- до зданий и сооружений предприятий торговли, специализирующихся на продаже веществ, материалов и изделий, упомянутых
в пункте 5.1.3;
- до стен жилых и общественных зданий со стороны пристроенных котельных, трансформаторных, а также до стен с наружным
размещением газового оборудования и газопроводов;
- до зданий и сооружений, имеющих открытые террасы или эксплуатируемую кровлю с размещением функциональной пожарной
нагрузки (автостоянки, кафе и т.п.).
А.1.2 Методика должна применяться к объектам, имеющим систему обеспечения пожарной безопасности в соответствии с [2], а
также действующими нормативными документами.
Полученные расчетные значения безопасных противопожарных расстояний справедливы только для конкретных объектов с
учетом их размещения и принятых пожарно-технических характеристик (степень огнестойкости, класс функциональной и
конструктивной пожарной опасности), объемно-планировочных решений, материалов (наружных стен, фасадных систем, кровли и т.д.).
Указанные обстоятельства следует также учитывать при проведении ремонта, реконструкции и технического перевооружения
объектов защиты.
При расчетном обосновании сокращения противопожарных расстояний рассматриваются только аспекты предотвращения
распространения пожара между объектами защиты без учета требований строительной, санитарной и экологической безопасности.
Внедрение результатов должно проводиться при обязательном соблюдении требований к устройству проездов и подъездов для
пожарной техники.

121.

Обоснование принятых противопожарных
расстояний между зданиями и сооружениями

122.

Обоснование принятых противопожарных
расстояний между зданиями и сооружениями
Материалы
А.3.3 Для каждого горючего материала поверхности
наружных конструкций соседнего здания, сооружения (стен,
фасадных систем, материала заполнения проемов, наружной
отделки и облицовки, кровельного покрытия и т.п.), которые
могут подвергнуться тепловому воздействию от расчетного
пожара, определяется критическая плотность теплового
потока qкрит, при которой возможно его воспламенение. При
комбинации материалов с различными значениями qкрит
расчет ведется по материалу с наименьшим значением.
Величины
критических
потоков
для
воспламенения
некоторых
горючих
материалов
приведены
в
таблице А.1.
Допускается
также
использование
справочных
данных,
результатов
испытаний или экспериментальных исследований,
опубликованных в научно-технической литературе по
пожарной безопасности. При отсутствии данных, для
горючего материала допускается принимать qкрит = 8
кВт/м2.
Воздействие теплового излучения на горючие
материалы, находящиеся за остекленными оконными
проемами, при расчете допускается учитывать как
воздействие на проем, заполненный материалом с qкрит = 15
кВт/м2.
1
w
h
h
w
Fq
arctg
arctg
2
2
2
2
2
2
2 w2 r 2
w r
h r
h r
Древесина (сосна влажностью 12%)
qкрит, кВт/м2
13,9
Древесно-стружечные плиты (плотностью 417 кг/м3)
8,3
Плита древесно-волокнистая
13,0
Плита древесно-стружечная
12,0
Картон серый
Декоративный бумажно-слоистый пластик
10,8
19,0 - 24,0
Полистирол
15,0
Полипропилен
13,0
Нейлон
10,0
Полиэтилен
15,0
Поликарбонат
15,0
ПВХ-панели
17,0
ПВХ листовой
15,0
Пенополиуретан (панели)
13,0
Пенополистирол (панели)
10,0
Полиэстер
8,0
Вискоза
14,0 - 17,0
Стеклопластик
15,3
Стеклопластик на полиэфирной основе
14,0
Пергамин
17,4
Рулонная кровля (битумная)
17,4
Резина
Металлопласт
Лакокрасочные покрытия
14,8
24,0 - 27,0
25,0

123.

ПРИМЕР Обоснования противопожарных
расстояний между зданиями и сооружениями

124.

ПРИМЕР Обоснования противопожарных
расстояний между зданиями и сооружениями

125.

ПРИМЕР Обоснования противопожарных
расстояний между зданиями и сооружениями

126.

ПРИМЕР Обоснования противопожарных
расстояний между зданиями и сооружениями

127.

Разработка отчета о проведении предварительного планирования действий пожарных
подразделений по тушению пожара и проведению аварийно-спасательных работ, связанных с
тушением пожаров на объекте защиты.
Генеральный план объекта
1
Lдв
п

Sпр
1
Lдв
п
Lп
2
Lдв
п
2
Lдв
п
Lпр
дв
Lпер
Lпер

128.

129.

7.3. Число выходов на кровлю (но не менее чем один выход) и их расположение следует предусматривать в зависимости от
класса функциональной пожарной опасности и размеров здания и сооружения:
- на каждые полные и неполные 100 метров длины здания и сооружения с чердачным покрытием и не менее чем один выход
на каждые полные и неполные 1000 квадратных метров площади кровли здания и сооружения с бесчердачным покрытием для
зданий классов Ф1, Ф2, Ф3 и Ф4;
- по пожарным лестницам через каждые 200 метров по периметру зданий и сооружений класса Ф5.
7.5. На чердаках зданий и сооружений, за исключением зданий класса Ф1.4, следует предусматривать выходы на кровлю,
оборудованные стационарными лестницами, через двери, люки или окна размером не менее 0,6 x 0,8 метра.
7.6. Выходы с лестничных клеток на кровлю или чердак предусматриваются по лестничным маршам с площадками перед
выходом через противопожарные двери 2-го типа размером не менее 0,75 x 1,5 метра.
7.10. В местах перепада высоты кровли (в том числе для подъема на кровлю светоаэрационных фонарей) более 1 метра должны
предусматриваться пожарные лестницы П1 или П2
7.15. В каждом пожарном отсеке зданий класса функциональной пожарной опасности Ф1.1 высотой более 10 м, зданий класса
функциональной пожарной опасности Ф1.3 высотой более 50 м, зданий и сооружений иных классов функциональной пожарной
опасности высотой более 28 м, подземных автостоянок, имеющих более двух этажей, должны предусматриваться лифты для
транспортировки подразделений пожарной охраны.
Допускается не предусматривать лифты для транспортировки подразделений пожарной охраны для зданий и
сооружений класса функциональной пожарной опасности Ф5 высотой более 28 м при одновременном выполнении следующих
условий:
отсутствие постоянных рабочих мест в зданиях и сооружениях на отметках выше 28 м;
устройство сухотруба с выведенными наружу патрубками для подключения мобильных средств пожаротушения, а также
патрубками на отметках выше 28 м, к которым обеспечивается беспрепятственный доступ пожарно-спасательных подразделений,
удобство присоединения и прокладки (без изломов и перегибов) напорных пожарных рукавов, а также их запас, необходимый для
целей пожаротушения;
подтверждение достаточности решений для обеспечения деятельности пожарно-спасательных подразделений в
документах предварительного планирования действий по тушению пожаров и проведению аварийно-спасательных работ.

130.

8. Проходы, проезды и подъезды к зданиям и сооружениям
8.1. Проходы, проезды и подъезды к жилым и общественным зданиям, сооружениям классов функциональной пожарной
опасности Ф1 - Ф4
8.1.1. Подъезд пожарных автомобилей к жилым и общественным зданиям, сооружениям должен быть обеспечен по всей длине:
а) с двух продольных сторон - к многоэтажным зданиям и сооружениям класса функциональной пожарной опасности Ф1.3
высотой 28 м и более, классов функциональной пожарной опасности Ф1.2, Ф2.1, Ф2.2, Ф3, Ф4.2, Ф4.3, Ф.4.4 высотой 18 м и более;
б) с одной продольной стороны - к одноэтажным зданиям и сооружениям вышеуказанных классов, а также к многоэтажным
зданиям и сооружениям вышеуказанных классов с меньшей высотой при выполнении одного из следующих условий:
оконные проемы всех помещений или квартир выходят на сторону пожарного подъезда, либо все помещения или квартиры
имеют двустороннюю ориентацию;
при устройстве со стороны здания, где пожарный подъезд отсутствует, наружных открытых лестниц, связывающих лоджии и
балконы смежных этажей между собой;
при устройстве наружных лестниц 3-го типа при коридорной планировке зданий;
в) со всех сторон - к зданиям и сооружениям классов функциональной пожарной опасности Ф1.1, Ф4.1.
К зданиям с площадью застройки более 10000 м2 или шириной более 100 м подъезд пожарных автомобилей должен быть
обеспечен со всех сторон.
8.1.3. При невозможности выполнения требований нормативных документов в части устройства пожарных проездов,
подъездов и обеспечения доступа подразделений пожарной охраны для тушения пожара и проведения аварийно-спасательных
работ, возможность обеспечения деятельности подразделений пожарной охраны на объекте защиты должна подтверждаться в
документах предварительного планирования действий по тушению пожаров и проведению аварийно-спасательных работ.

131.

132.

133.

134.

135.

136.

137.

138.

139.

140.

141.

142.

143.

Расчет
проветривания
фасадов
и
незадымляемых лестничных клеток типа Н1.

144.

Расчет проветривания фасадов и
незадымляемых лестничных клеток типа Н1.

145.

Расчет проветривания фасадов и
незадымляемых лестничных клеток типа Н1.

146.

Расчет проветривания фасадов и
незадымляемых лестничных клеток типа Н1.

147.

Расчет проветривания фасадов и
незадымляемых лестничных клеток типа Н1.

148.

Расчет категорий помещений по
взрывопопожарной и пожарной опасности

149.

Расчет категорий помещений по
взрывопопожарной и пожарной опасности

150.

Расчет категорий помещений по
взрывопопожарной и пожарной опасности
Категории помещений по взрывопожарной и пожарной опасности
Категория помещения
Характеристика веществ и материалов, находящихся (обращающихся) в помещении
А
повышенная
взрывопожароопасность
Горючие газы, легковоспламеняющиеся жидкости с температурой вспышки не более 28 °C в таком количестве, что могут образовывать
взрывоопасные парогазовоздушные смеси, при воспламенении которых развивается расчетное избыточное давление взрыва в помещении,
превышающее 5 кПа, и (или) вещества и материалы, способные взрываться и гореть при взаимодействии с водой, кислородом воздуха или друг с
другом, в таком количестве, что расчетное избыточное давление взрыва в помещении превышает 5 кПа
Б взрывопожароопасность
Горючие пыли или волокна, легковоспламеняющиеся жидкости с температурой вспышки более 28 °C, горючие жидкости в таком количестве, что
могут образовывать взрывоопасные пылевоздушные или паровоздушные смеси, при воспламенении которых развивается расчетное избыточное
давление взрыва в помещении, превышающее 5 кПа
В1 - В4
пожароопасность
Г
умеренная пожароопасность
Горючие и трудногорючие жидкости, твердые горючие и трудногорючие вещества и материалы (в том числе пыли и волокна), вещества и
материалы, способные при взаимодействии с водой, кислородом воздуха или друг с другом только гореть, при условии, что помещения, в
которых они находятся (обращаются), не относятся к категории А
или Б
Негорючие вещества и материалы в горячем, раскаленном или расплавленном состоянии, процесс обработки которых сопровождается
выделением лучистого тепла, искр и пламени, и (или) горючие газы, жидкости и твердые вещества, которые сжигаются или утилизируются в
качестве топлива
Д
Негорючие вещества и материалы в холодном состоянии
пониженная пожароопасность
Примечания:
1. Методы определения категорий помещений А и Б устанавливаются в
соответствии с приложением А.
2. Отнесение помещения к категории В1, В2, В3 или В4 осуществляется в зависимости от количества и способа размещения пожарной нагрузки в указанном
помещении и его объемно-планировочных характеристик, а также от пожароопасных свойств веществ и материалов, составляющих пожарную нагрузку. Разделение
помещений на категории В1 - В4 регламентируется положениями в соответствии с приложением Б.

151.

Расчет категорий помещений по взрывопопожарной
и пожарной опасности

152.

Описание и обоснование пределов огнестойкости
строительных конструкций здания
на стадии проектирования

153.

Огнестойкость строительной конструкции:
способность строительной конструкции сохранять несущие и
(или) ограждающие функции в условиях пожара.
Предел
огнестойкости
строительной
конструкции - промежуток времени от
начала огневого воздействия в условиях
стандартных испытаний до наступления
одного из нормированных для данной
конструкции предельных состояний.

154.

Пределы огнестойкости строительных конструкций определяются в условиях
стандартных испытаний. Наступление пределов огнестойкости несущих и
ограждающих строительных конструкций в условиях стандартных испытаний или в
результате расчетов устанавливается по времени достижения одного или
последовательно нескольких из следующих признаков предельных состояний:
1) потеря несущей способности (R);
2) потеря целостности (E);
3) потеря теплоизолирующей способности вследствие повышения температуры на
необогреваемой поверхности конструкции до предельных значений (I) или
достижения предельной величины плотности теплового потока на нормируемом
расстоянии от необогреваемой поверхности конструкции (W).
Предел огнестойкости для заполнения проемов в противопожарных преградах
наступает при потере целостности (E), теплоизолирующей способности (I),
достижении предельной величины плотности теплового потока (W) и (или)
дымогазонепроницаемости (S).

155.

Соответствие степени огнестойкости и предела огнестойкости строительных
конструкций зданий, сооружений и пожарных отсеков
Степень
огнестойкост Несущие
и зданий,
стены,
сооружений и колонны и
пожарных
другие
отсеков
несущие
элементы
I
II
III
IV
V
Предел огнестойкости строительных конструкций
Наружные Перекрытия
Строительные
Строительные
ненесущие междуэтажны
конструкции
конструкции лестничных
стены
е (в том числе бесчердачных покрытий
клеток
чердачные и
настилы (в
фермы,
внутренние
марши и
над
балки,
стены
площадки
подвалами) том числе с
утеплителем прогоны
лестниц
)
R 120
E 30
REI 60
RE 30
R 30
REI 120
R 60
R 90
E 15
REI 45
RE 15
R 15
REI 90
R 60
R 45
E 15
REI 45
RE 15
R 15
REI 60
R 45
R 15
E 15
REI 15
RE 15
R 15
REI 45
R 15
не
не
не
не
не
не
не
нормируется нормируется нормируется нормируется нормируется нормируется нормируется

156.

Пределы огнестойкости заполнения проемов в противопожарных преградах
Пределы огнестойкости противопожарных
преград
Наименовани
е
противопожар
ных преград
Тип
противопо
жарных
преград
Предел
огнестойкост
и
противопож
арных
преград
Тип
заполнения
проемов в
противопож
арных
преградах
Тип тамбуршлюза
1
REI 150
1
1
2
REI 45
2
2
1
EI 45
2
1
2
EI 15
3
2
Светопрозрач
ные
перегородки с
остеклением
площадью
более 25
процентов
1
EIW 45
2
1
2
EIW 15
3
2
Перекрытия
1
REI 150
1
1
2
REI 60
2
1
3
REI 45
2
1
4
REI 15
3
2
Стены
Перегородки
Наименование элементов
заполнения проемов в
противопожарных преградах
Тип заполнения проемов в
противопожарных преградах
Предел огнестойкости
Двери (за исключением дверей с
остеклением более 25 процентов и
дымогазонепроницаемых дверей),
ворота, люки, клапаны, шторы и
экраны
1
2
3
EI 60
EI 30
EI 15
Двери с остеклением более 25
процентов
1
2
3
1
2
3
EIW 60
EIW 30
EIW 15
EIS 60
EIS 30
EIS 15
Дымогазонепроницаемые двери с
остеклением более 25 процентов,
шторы и экраны
1
2
3
EIWS 60
EIWS 30
EIWS 15
Двери шахт лифтов (при условии, что
к ним устанавливаются требования
по пределам огнестойкости)
2
EI 30 (в зданиях высотой не более 28
метров предел огнестойкости дверей
шахт лифтов принимается E 30)
1
2
3
1
E 60
E 30
E 15
EI 60
Дымогазонепроницаемые двери (за
исключением дверей с остеклением
более 25 процентов)
(в ред. Федерального закона от 29.07.2017 N 244-ФЗ)
(см. текст в предыдущей редакции)
Окна
Занавесы

157.

Трагические последствия несоответствие предела огнестойкости строительных
конструкций зданий

158.

Ст. 87. ч. 9, 10 ФЗ №123-ФЗ
«9. Пределы огнестойкости и классы пожарной опасности строительных
конструкций должны определяться в условиях стандартных испытаний по
методикам, установленным нормативными документами по пожарной
безопасности.»
«10. Пределы огнестойкости и классы пожарной опасности строительных
конструкций, аналогичных по форме, материалам, конструктивному исполнению
строительным конструкциям, прошедшим огневые испытания, могут
определяться расчетно-аналитическим методом, установленным нормативными
документами по пожарной безопасности.»
СП 2.13130.2020, п. 5.2.1 Предел огнестойкости строительных конструкций
определяется в условиях стандартных испытаний или в результате расчетов
по времени (в минутах) от начала огневого испытания или расчетного воздействия
при стандартном температурном режиме до наступления одного или
последовательно нескольких нормируемых для данной конструкции предельных
состояний по огнестойкости.

159.

Методы определения пределов огнестойкости
1. Огневые испытания
2. Расчетно-аналитический
Значительным недостатком действующих стандартных расчетных методов связан с тем, что они
основаны на устаревших опытных данных. Они учитывают результаты стандартных испытаний на
огнестойкость и часто не отражают реалистичную огнестойкость элементов конструкции. Проведение
математических расчетов по стандартной методике во многих случаях не позволяет учесть
характеристики новых строительных материалов и особенности поведения строительной конструкции.
3. Пособие к СНиП 2-II-80 «Пособие по определению пределов огнестойкости конструкций, пределов
распространения огня по конструкциям и групп возгораемости материалов »
4. Моделирование
Для оценки предела огнестойкости и выявления узких мест в конструкции.

160.

Сравнительный анализ результатов испытания и моделирования плиты перекрытия
Figure 1. Зависимость среднеобъемной температуры (Треальная) в огневой камере печи от
времени теплового воздействия на Образец (τ) (Стандартный температурный режим по ГОСТ
30247.0-94).
В соответствии с требованиями ГОСТ 30247.1-94 предельным состоянием по потере несущей
способности (R) является максимальное значение прогиба – L/20 мм, где L – пролет конструкции,
что в данном случае составляет 300 мм. Предельное состояние по потере теплоизолирующей
способности (I) - повышение температуры на необогреваемой поверхности конструкции в среднем
более чем на 140 oC или в любой точке этой поверхности более чем на 180 oC в сравнении с
температурой конструкции до испытания. В данной ситуации критическим значением является
температура 201 oC. Время достижения предельного значения прогиба в результате
испытаний составляет 135 минут, время достижения предельного значения температуры
составляет 120 минут, соответственно предел огнестойкости конструкции составляет 120
минут.
Моделирование огнестойкости показали результат 128 минут.
Заключение
На основании проведенного анализа и исследования результатов оценки пределов огнестойкости различными путями можно
заключить, что в настоящее время одной из важных задач в настоящее время является оптимизация расчетных методов с учетом
особенностей современных строительных материалов и конструкций. На текущий момент одним из наиболее эффективных
способов оценки пределов огнестойкости является использование компьютерного моделирование с использованием
специализированных программных комплексов. Их использование позволяет оптимизировать эксплуатационные характеристики
конструкций с дальнейшим их подтверждением экспериментальными методами.

161.

Огневые испытания по определению предела огнестойкости по потере несущей способности,
потере теплоизолирующей способности и потере целостности несущего железобетонного
перекрытия
Перекрытие перед
началом проведения
огневых испытаний
Визуальное наблюдение
прогиба конструкции
Трещины на
перекрытии после
проведения
огневых испытаний

162.

Огневые испытания по определению предела огнестойкости по потере несущей
способности, потере теплоизолирующей способности и потере целостности несущего
железобетонного перекрытия

163.

Огневые испытания по определению предела огнестойкости по потере несущей
способности, потере теплоизолирующей способности и потере целостности несущего
железобетонного перекрытия

164.

Испытания по определению класса пожарной опасности с пределом
огнестойкости R 120 внутренней стеновой панели
Плита перед
началом
проведения
огневых
испытаний
Температура на
необогреваемой
поверхности внутреннего
слоя панели в различных
точках
Выступление влаги
на вертикальных
трещинах на
необогреваемой
поверхности плиты
(время испытания 30:27)
Тепловизионная
съемка
необогреваемой
поверхности
плиты

165.

Испытания наружной ненесущей трехслойной стеновой панели,
армированной гибкими связями из базальтопластика
Температура на необогреваемой
поверхности внутреннего слоя
панели в различных точках
Проведение
испытания
(нагружение панели
и огневое
воздействие на
внутренний слой
панели в течение 30
мин.)
Панель после нагружения
в течение 24 часов

166.

Испытания на огнестойкость образца воздуховода с огнезащитным
покрытием в соответствии с требованиями ГОСТ Р 53299-2009
Вид образца
Вид
необогреваемой воздуховода
в огневом
поверхности
пространств
образца
воздуховода е печи перед
проведением
перед
испытания
проведением
испытания
Вид
необогреваемой
поверхности
образца
воздуховода
после
проведения
испытаний
Вид образца
воздуховода в
огневом
пространстве
печи после
проведения
испытаний

167.

Испытание огнестойких стекол
Полное вспучивание
огнезащитного геля
(20-я минута испытаний)
График температурного режима в огневой
камере печи при испытании образца
Обрушение остекления в правом верхнем
углу – потеря целостности

168.

Испытание противопожарных дверей на огнестойкость в
соответствии с ГОСТ Р 53307-2009

169.

Испытание противопожарных дверей на огнестойкость

170.

Испытание дымозащитной автоматической шторы на предел
огнестойкости Е 120
До начала
проведения огневых
испытаний
После проведения
огневых испытаний

171.

Огневое испытание дымозащитной автоматической шторы непрошедшей испытание

172.

Испытания на огнестойкость. Клапан противопожарный
Трещины, образовавшихся между
поворотными лопатками образца клапана
противопожарного
Изменение
температуры
на
теневой
поверхности конструкции образца клапана
противопожарного в процессе огневого
воздействия

173.

Испытания блок-конструктивный элемент обделки
тоннеля (тюбинга) в соответствии с ГОСТ 30247.1-94

174.

Испытания перегородки

175.

СП 2.13130.2020, п. 5.2.5 Эффективность средств огнезащиты определяется в соответствии с ГОСТ Р 53292 и
ГОСТ Р 53295.
Перед испытаниями средства огнезащиты (огнезащитного состава) должна быть проведена его идентификация
методом термического анализа в соответствии с ГОСТ Р 53293. Для средств огнезащиты стальных конструкций,
одновременно с испытаниями по определению огнезащитной эффективности должны проводиться испытания по
контрольному методу в соответствии с разделом 6 ГОСТ Р 53295.
Пределы огнестойкости несущих строительных конструкций с огнезащитой определяют одним из следующих
методов:
- испытаниями строительных конструкций с нанесенной огнезащитой, при воздействии нагрузки, в
соответствии с ГОСТ 30247.1;
- расчетно-аналитическим методом, включающим совместное решение прочностной задачи, с учетом заданных
условий нагружения и опирания конструкции, и теплотехнической задачи с использованием экспериментальных
данных по огнезащитной эффективности средства огнезащиты. При этом для стальных конструкций
дополнительно должно быть проведено огневое испытание образца стальной колонны или горизонтальной балки
с учетом приложения к ним статической нагрузки в соответствии с методами, указанных в приложениях Б и В
ГОСТ Р 53295.

176.

СПАСИБО ЗА ВНИМАНИЕ!
English     Русский Rules