Акустика. Звук. УЗ
Характеристики слухового ощущения. Звуковые измерения
Закон Вебера – Фехнера:
Физические основы звуковых методов исследований в клинике.
Волновое сопротивление. Отражение звуковых волн.
177.51K
Category: physicsphysics

Акустика. Звук. УЗ

1. Акустика. Звук. УЗ

• Звуковые волны и колебания –
частный случай механических
волн и колебаний.
• Различают следующие звуки:
простые и сложные тоны, шум
и звуковой удар.

2.

• Тоном называют звук, являющийся
периодическим процессом. Если этот
процесс гармонический, то тон
называется простым или чистым, а
соответствующая плоская звуковая
волна описывается уравнением:
• S = Acos [ω(t-х/υ)]
• Основной характеристикой тона
является частота.

3.

• Шумом называют звук,
отличающийся сложной
повторяющейся временной
зависимостью.
• Звуковой удар – это
кратковременное звуковое
воздействие.

4.

• Энергетической характеристикой звука
как механической волны является
интенсивность.
• На практике для оценки звука удобнее
использовать не интенсивность, а
звуковое давление, дополнительно
возникающее при прохождении
звуковых волн в жидкости или
газообразной среде.

5.

• Для плоской волны
интенсивность связана со
звуковым давлением
зависимостью:
I = p2/(2ρc) (1)
• где p – средняя амплитуда звукового
давления;
• ρ – плотность среды;
• с – скорость звука.

6.

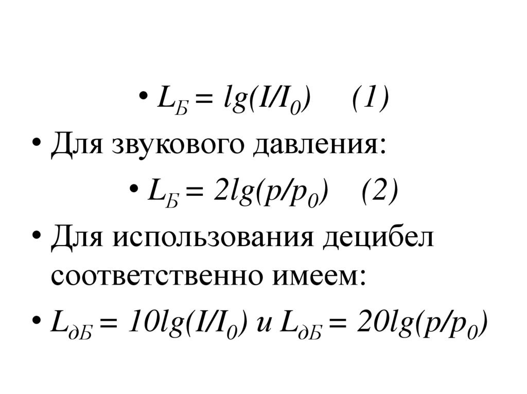
• LБ = lg(I/I0) (1)
• Для звукового давления:
• LБ = 2lg(p/p0) (2)
• Для использования децибел
соответственно имеем:
• LдБ = 10lg(I/I0) и LдБ = 20lg(p/p0)

7. Характеристики слухового ощущения. Звуковые измерения

• Высота – субъективная
характеристика, обусловленная
частотой основного тона. В меньшей
степени высота зависит от сложности
тона и его интенсивности: звук
большей интенсивности
воспринимается как звук более низкого
тона.

8.

• Тембр звука определяется
спектральным составом.
• Громкость – характеризует уровень
звукового ощущения. Не смотря на
субъективность, громкость может быть
оценена количественно путем
сравнения слухового ощущения от
двух источников.

9. Закон Вебера – Фехнера:

• если увеличивать раздражение в
геометрической прогрессии (т.е. в
одинаковое число раз), то
ощущение этого раздражения
возрастает в арифметической
прогрессии (т.е. на одинаковую
величину).

10.

• На основании этого закона
громкость связана с
интенсивностью следующим
образом:
• Е = klg(I/I0)
(2)
где k – некоторый коэффициент
пропорциональности, зависящий
от частоты и интенсивности.

11.

• Условно считают, что на частоте 1 кГц
шкалы громкости и интенсивности
звука полностью совпадают, т.е. k = 1
и
• ЕБ = lg(I/I0),
(3)
• или
• ЕФ = 10lg(I/I0)
(4)
• Для отличия от шкалы интенсивности
в шкале громкости децибелы
называют фонами (фон).

12.

• Рис. 3.1. Кривые равной громкости.

13.

• Метод измерения остроты слуха
называют аудиометрией.

14. Физические основы звуковых методов исследований в клинике.

• - аускультация (выслушивание), для этого
метода диагностики используют стетоскоп и
фонендоскоп.
• - фонокардиография – для диагностики
сердечной деятельности. Метод заключается в
графической регистрации тонов и шумов
сердца и их диагностической интерпретации.
• - перкуссия – выслушивание звучания
отдельных частей тела при простукивании их.

15. Волновое сопротивление. Отражение звуковых волн.

• Звуковое давление p зависит от скорости υ
колеблющихся частиц среды. Вычисления
показывают, что:
p
c или p c (5)
• где p – плотность среды;
• с – скорость волны в среде.
• Произведение ρ·с называют удельным
акустическим импедансом, для плоской
волны его называют также волновым
сопротивлением.

16.

• Волновое сопротивление – важнейшая
характеристика среды, определяющая
условие отражения и преломления
волн на ее границе.
• Назовем
• β = I2/I1
(6)
• коэффициентом проникновения
звуковой волны.

17.

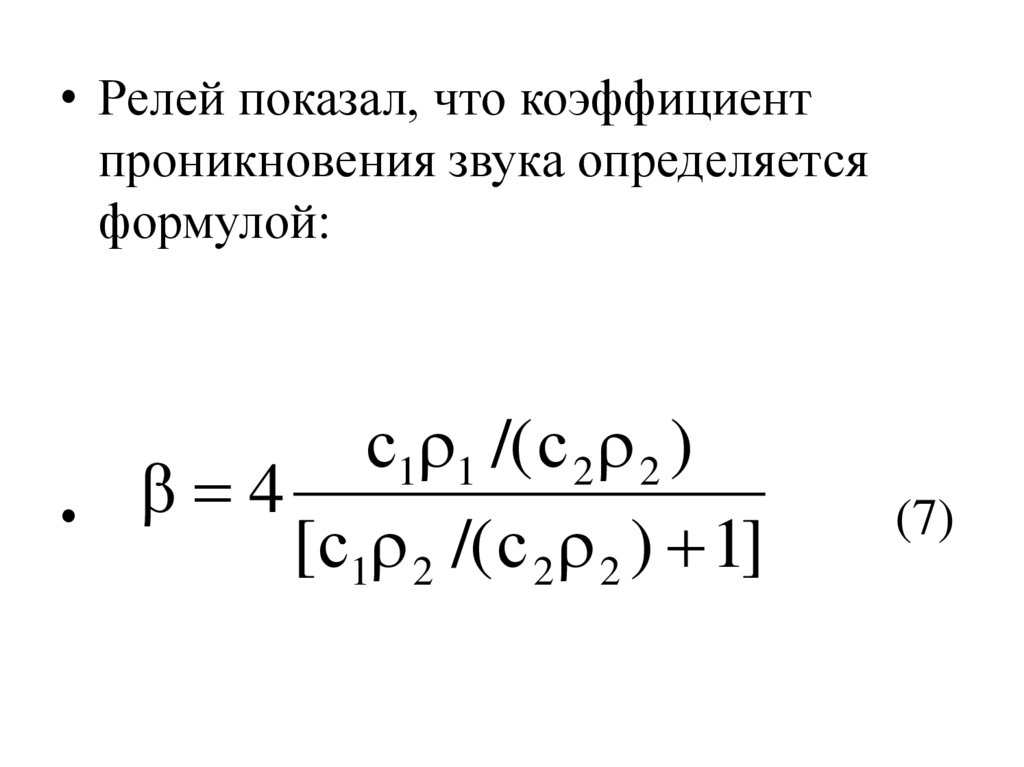
• Релей показал, что коэффициент
проникновения звука определяется
формулой:
с1 1 /( с 2 2 )
4
[с1 2 /( с 2 2 ) 1]
(7)

18.

• наибольшее значение β равно 1.
• Из (7) получаем, что
• β = 1 при с1ρ1=с2ρ2, следовательно, при
нормальном падении, при равных
волновых сопротивлениях, звуковая
волна пройдет границу раздела без
отражения.
• Если с1ρ1>>с2ρ2, то вместо (7) имеем:
• β ≈ 4с1ρ1/(с2ρ2)

19.

• Во всяком закрытом помещении
отраженный от стен, потолков, мебели и
т.д. звук падает на другие предметы, вновь
отражается и поглощается и постепенно
угасает. Поэтому, даже после того, как
источник звука прекратит действие, в
помещении все еще имеются звуковые
волны, которые создают гул. Процесс
постепенного затухания звука в закрытом
помещении после выключения источника
называется реверберацией.
English     Русский Rules