170.75K
Categories: physicsphysics electronicselectronics

Измерение неэлектрических величин

1.

Измерение неэлектрических величин
Измерительные преобразователи
Прежде чем приступить к рассмотрению методов и средств измерений неэлектрических величин остановимся на
возможностях и принципах преобразования неэлектрических величин в электрические. Это позволит при рассмотрении
вопросов измерения конкретных величин не вдаваться в подробности такого преобразования, ограничиваясь упоминанием
используемого эффекта.
Достоинствами применения средств электрических измерений при измерении неэлектрических величин являются:
1.Удобство осуществления дистанционных измерений.
2.Широкие возможности для автоматизации процесса измерений, обработки результатов измерений, выполнения
математических операций, введения поправок.
3.Легкая интеграция приборов в системы автоматического управления.
4.Возможность регистрации как медленно, так и быстро меняющихся величин.
Использование электроизмерительных приборов для измерения неэлектрических величин предполагает введение в
измерительную цепь измерительных преобразователей неэлектрического сигнала измерительной информации в
электрический сигнал.
Рис. 37. Структурная схема устройства для измерения неэлектрических величин: ПП – первичный преобразователь; ИЦ
– измерительная цепь; ОУ – отсчетное устройство; Х – неэлектрическая величина; Y – электрическая величина;
Не всякий неэлектрический сигнал может быть преобразован в
электрический. В этом случае используют дополнительное (иногда
неоднократное) преобразование сигнала измерительной
информации для приведения его к удобному виду. Варианты таких преобразований и преобразователей будут
рассмотрены при изложении методов и средств измерений конкретных неэлектрических величин.
Измерительные преобразователи неэлектрических величин в электрические разделяют на параметрические (пассивные)
и генераторные (активные).

2.

Параметрические преобразователи. В параметрических преобразователях выходной величиной является параметр
электрической цепи (сопротивление, емкость, индуктивность, взаимоиндуктивность). При их использовании для
получения сигнала измерительной информации необходим дополнительный источник энергии.
Резистивные преобразователи. Принцип действия.
Чувствительным элементом является резистор, сопротивление которого при температуре 20 0С рассчитывается по
формуле
R=ρ·l /S= l /(σ · S),
где l – длина проводника; S – его сечение; ρ – удельное электрическое сопротивление материала проводника; σ –
удельная электрическая проводимость при температуре 20 0С.
При температуре t, отличной от нормальной 20 0С, значение сопротивления изменится в соответствии с формулой
R=R20[1+α·(t-20)],
где α – температурный коэффициент сопротивления.
При непосредственном физическом воздействии на чувствительный резистивный элемент можно изменить его
сопротивление за счет механической силы (изменение длины l или сечения S), путем изменения длины l участка,
включенного в цепь, влиянием на удельную электрическую проводимость изменением температуры или оптического
излучения.
Аналоговые резистивные чувствительные элементы могут быть реализованы на основе проводников, полупроводников
и проводящих жидкостей.

3.

Реостатные преобразователи. В реостатных преобразователях входным сигналом измерительной информации
является угловое или линейное перемещение движка реостата, приводящее к изменению длины резистивного элемента l
и, как следствие, его сопротивления. Схематические варианты некоторых конструкций реостатных преобразователей
показаны на рис. Форма каркаса, на который наматывают проволоку (сплав платины с иридием, константан, манганин,
нихром, фехраль), зависит от характера измеряемого перемещения (линейное или угловое), от вида функции
преобразования (линейная, нелинейная), и других факторов и может иметь форму цилиндра, призмы, тора и др.
Реостатные преобразователи, применяемые для получения нелинейной функции преобразования, называют
функциональными.
В преобразователях, показанных на
рис. 38, при перемещении щетки
сопротивление изменяется ступенчато с шагом,
равным сопротивлению одного витка. Это
вызывает погрешность преобразования
(γ=ΔR/R). В преобразователях, называемых
реохордными, эта погрешность отсутствует, так Рис.38. Реостатные преобразователи для угловых (а), линейных (б)
как щетка у них скользит вдоль оси проволоки. перемещений и для функционального преобразования линейных
перемещений (в)
К достоинствам преобразователей относятся: простота конструкции, значительные по уровню выходные
сигналы, возможность получения высокой точности (0,05…0,02%).
Недостаток – наличие трущегося контакта.
Выходной параметр реостатных ИП – сопротивление – измеряется методами и средствами измерения электрических
сопротивлений (часто с помощью мостовой схемы с логометром в измерительной диагонали
Применяются реостатные преобразователи для измерения сравнительно больших перемещений и других величин
(давление, усилие и др.), которые могут быть преобразованы в перемещение.

4.

Тензочувствительные преобразователи (тензорезисторы). Работа тензорезисторов основана на изменении активного
сопротивления проводника (полупроводника) при его деформации. Так при растяжении проволоки относительное
изменение её сопротивления ΔR/R прямо пропорционально относительному удлинению Δl/l
ΔR/R
= S Δl/l,
где S
- коэффициент тензочувствительности.
Изменение сопротивления проволоки обусловлено как изменением длины и диаметра, так и изменением удельного
сопротивления материала. Тензочувствительные преобразователи, широко применяемые в настоящее время (рис. 8.7.)
представляют собой тонкую проволоку (диаметр проволоки 0,02…0,05 мм), уложенную зигзагообразно (проволочную
решетку) и приклеенную к полоске бумаги (подложке) 1. Преобразователь наклеивается на исследуемую деталь так,
чтобы направление деформации совпадало с продольной осью проволочной решетки.
Применяются также фольговые и пленочные тензорезисторы,
отличающиеся, в основном, технологией изготовления.
Тензопреобразователи выпускаются различных размеров в зависимости
от назначения. Наиболее часто используются преобразователи с длиной
решетки l (базой) от 5 до 50 мм, имеющие сопротивление 50-200 Ом. Для
устранения влияния температуры на величину сопротивления
тензорезистора обеспечивают равенство коэффициентов линейного
расширения материалов тензорезистора и детали, на которую он
наклеивается, а также применяют различные схемы компенсации.
Рис.39. Тензочувствительный
Наклеенный тензочувствительный преобразователь невозможно снять с
проволочный преобразователь: 1 –
одной детали и поставить на другую. Поэтому для определения функции
подложка, 2 – проволочная решетка, 3 –
преобразования (коэффициента S) применяют выборочную градуировку
выводы для подключения.
преобразователей.

5.

Погрешности измерения для наклеиваемых тензорезисторов могут достигать 1%. Основная погрешность
термопреобразователей во многом определяется точностью градуировки. При индивидуальной градуировке, проводимой
непосредственно на исследуемой детали, основную погрешность можно уменьшить до 0,2…0,5% и даже менее.
Достоинство этих преобразователей: линейность функции преобразования, малые габариты и масса, простота
конструкции. Недостаток – малая чувствительность.
Высокой чувствительностью обладают полупроводниковые тензопреобразователи (S>100), однако воспроизводимость
их характеристик плохая.
Для измерения выходного параметра тензорезисторов применяют мостовые схемы.
С помощью тензорезисторов измеряют силы, давления, моменты и пр.

6.

Терморезисторы (термочувствительные преобразователи).
Принцип действия терморезисторов основан на зависимости электрического сопротивления некоторых проводников
электричества и полупроводниковых материалов от температуры.
Для изготовления терморезисторов используют платину (до 1200 0С), медь (до 200 0С), иногда никель. Зависимость
сопротивления от температуры в рабочем диапазоне для медного преобразователя определяется формулой
R t=R 0·(1+4,26·10 -3·t)..
Для преобразователей, выпускаемых серийно, градуировочные характеристики преобразователей и их допустимые
отклонения устанавливаются стандартами.
Основным преимуществом полупроводниковых термосопротивлений – термисторов является их большой
отрицательный коэффициент сопротивления – в 8..10 раз выше, чем у металлов - (высокая чувствительность): при
повышении температуры на один градус сопротивление уменьшается на 3…5%. Их достоинствами также являются
простота устройства и исключительно малые габариты. Однако термисторам присуща повышенная нестабильность
характеристик, что ограничивает их применение исследовательскими целями.
Терморезисторы применяют в средствах измерений температуры, давления (в вакуумметрах), состава газовых смесей
(меняется теплопроводность в зависимости от состава смеси или её количества в объеме – с.317, А.В. Фремке).
Резистивными
преобразователями
являются
электролитические преобразователи, основанные на
зависимости электрического сопротивления участка цепи
между
двумя
электродами,
погруженными
в
электролитический раствор, от концентрации раствора. В
определенном
диапазоне
изменения
концентрации
зависимость электрической проводимости (сопротивления)
от концентрации однозначна (рис. 40) и может быть
использована для определения последней.

7.

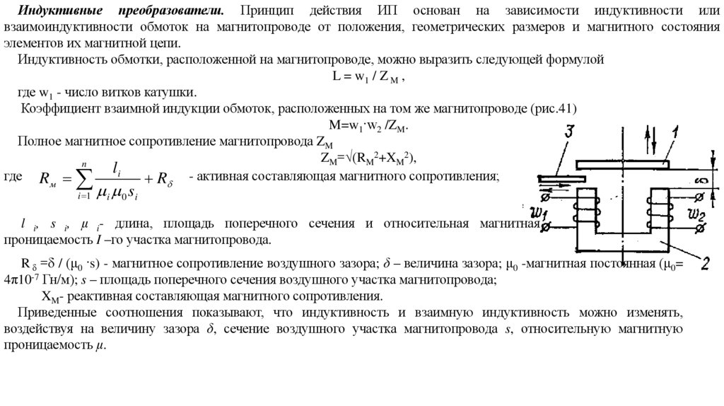
Индуктивные преобразователи. Принцип действия ИП основан на зависимости индуктивности или
взаимоиндуктивности обмоток на магнитопроводе от положения, геометрических размеров и магнитного состояния
элементов их магнитной цепи.
Индуктивность обмотки, расположенной на магнитопроводе, можно выразить следующей формулой
L = w1 / Z M ,
где w1 - число витков катушки.
Коэффициент взаимной индукции обмоток, расположенных на том же магнитопроводе (рис.41)
M=w1·w2 /ZM.
Полное магнитное сопротивление магнитопровода ZM
ZM=√(RM2+XM2),
n
li
где R
R - активная составляющая магнитного сопротивления;
м
s
i 1
i
0 i
l i, s i, μ i- длина, площадь поперечного сечения и относительная магнитная
проницаемость I –го участка магнитопровода.
R δ =δ / (μ0 ·s) - магнитное сопротивление воздушного зазора; δ – величина зазора; μ0 -магнитная постоянная (μ0=
4π10-7 Гн/м); s – площадь поперечного сечения воздушного участка магнитопровода;
XM- реактивная составляющая магнитного сопротивления.
Приведенные соотношения показывают, что индуктивность и взаимную индуктивность можно изменять,
воздействуя на величину зазора δ, сечение воздушного участка магнитопровода s, относительную магнитную
проницаемость μ.

8.

На рис. 42 показаны различные типы индуктивных преобразователей. Преобразователи с переменной длиной
воздушного зазора (а) применяются при перемещениях якоря 0,01 … 5 мм, с переменным сечением воздушного зазора (б)
– при перемещениях до 10…15 мм. Дифференциальные преобразователи (в,г,д) в сочетании с мостовой схемой имеют
более высокую чувствительность, дают возможность уменьшить нелинейность функции преобразования, испытывают
меньшее влияние внешних факторов. Мостовая цепь с дифференциальным преобразователем (рис. 42в) показана на
рис.43.
В дифференциальных ИП трансформаторного типа (рис. 42г) две секции первичной обмотки включены согласно, а две
секции вторичной обмотки – встречно. При питании первичной обмотки переменным током и при симметричном
положении якоря относительно электромагнитов э.д.с. на выходных зажимах равна нулю. При перемещении якоря
возникает сигнал рассогласования, пропорциональный величине смещения.
Для преобразования сравнительно больших перемещений (до 100 мм) применяют индуктивные преобразователи с
незамкнутой магнитной цепью (рис. 42 д).
Рис. 42. Индуктивные преобразователи: а – с
изменяющимся зазором; б – с изменяющимся сечением
зазора; в – дифференциальный; г – дифференциальный
трансформаторный; д - дифференциальный
трансформаторный с разомкнутой магнитной цепью; е –
магнитоупругий.

9.

Принцип действия магнитоупругого преобразователя (рис. 42е)
основан на изменении магнитной проницаемости μ материала сердечника
при его деформации внешней силой. Вследствие этого изменяется
магнитное сопротивление цепи, а также индуктивность и взаимная
индуктивность обмоток.
Для измерения выходных параметров индуктивных преобразователей
используются мостовые и компенсационные схемы.
Индуктивные преобразователи применяются для преобразования
перемещения и характеризуются (достоинство) значительными по
мощности выходными сигналами, простотой и надежностью в работе.
Недостатком их является наличие обратного воздействия
преобразователя на измеряемый объект (электромагнита на якорь) и
влияние инерции якоря на частотную характеристику прибора.
Промышленность выпускает индуктивные и трансформаторные
преобразователи для измерения перемещений от нескольких микрометров
до 500 миллиметров. Они находят применение в микрометрах,
толщиномерах, а также в приборах для измерения усилий, моментов,
давлений и других величин, которые могут быть преобразованы в
линейное или угловое перемещение.

10.

Емкостные преобразователи. Работа емкостных преобразователей основана на зависимости электрической емкости
конденсатора от размеров, взаимного расположения его обкладок и от диэлектрической проницаемости среды между
ними.
Для двухобкладочного плоского конденсатора электрическая емкость
C=ε 0 ·ε·s / δ,
где ε 0 -диэлектрическая постоянная (ε 0 =8,85 ·10-12 Ф/м);
ε –относительная диэлектрическая проницаемость среды между обкладками;
s – активная площадь обкладок;
δ –расстояние между обкладками.
Физическими воздействиями можно влиять на значения ε, s и δ.
Преобразователи с изменяемым расстоянием между пластинами δ используют
для измерения малых перемещений (до 1 мм). При больших линейных
перемещениях и для измерения угловых перемещений применяют ЕП с
переменной активной площадью s.
Преобразователи с зависимостью ёмкости от диэлектрической проницаемости ε
находят применение при измерении уровня жидкостей, влажности веществ,
толщины изделий из диэлектриков и т.д. (Ёмкость между электродами,
опущенными вертикально в сосуд с жидкостью, зависит от уровня жидкости.)
Для измерения выходного параметра преобразователя применяют мостовые схемы и схемы с применением
резонансных контуров.
Достоинства: простота устройства, высокая чувствительность и возможность
получения малой инерционности преобразователя.
Недостатки – влияние внешних электрических полей, паразитных емкостей,
температуры, влажности, относительная сложность схем включения,
необходимость в специальных источниках питания повышенной частоты.

11.

Генераторные преобразователи. Генераторные преобразователи не требуют дополнительных источников энергии, так
как в них происходит преобразование неэлектрической энергии в электрическую, характеризуемую величиной э.д.с. или
электрического заряда.
Термоэлектрические преобразователи. Их действие основано на использовании термоэлектрического эффекта,
возникающего при нагревании места соединения двух проводников из неоднородных металлов или сплавов. Проводники
в этом случае называют термоэлектродами, а место их соединения называют спаем. Два соединенных термоэлектрода
образуют термопару. Суть термоэлектрического эффекта состоит в том, что при нагревании спая в электрической цепи,
показанной на рис. , возникает электрический ток, величина которого определяется материалами термоэлектродов и
разностью температур спая t и свободных концов термоэлектродов t0. Напряжение (термоэлектродвижущая сила) между
свободными концами спая U=k(t - t0), где k – коэффициент, определяемый материалами проводников, образующих спай.
На рисунке 44
показана принципиальная схема термоэлектрической
измерительной цепи. Для поддержания температуры свободного (холодного)
спая 3 постоянной (термостатирование спая), он помещен в сосуд 1 с двойными
стенками, заполненный тающим льдом 2; причем спай может быть погружен в
воду, находящуюся в пробирке 4.
В качестве материалов термоэлектродов используют следующие
металлы и сплавы: хромель, алюмель, железо, медь, платинородий,
платину, константан, копель.
Термо-э.д.с. измеряют милливольтметром или потенциометром.
Схема
термопары
(а)
и
термоэлектрической измерительной
цепи (б)

12.

Индукционные преобразователи. ИП (рис. 45) основаны на использовании закона электромагнитной индукции,
согласно которому э.д.с, индуктированная в катушке, равна
e=- w dФ/dt,
где w – число витков катушки;
dФ/dt – скорость изменения магнитного потока, сцепленного с катушкой.
Датчики могут исполняться с подвижной катушкой или с подвижным
постоянным магнитом.
Индукционные преобразователи применяются для измерения скорости
линейных и угловых перемещений. С помощью дополнительных
электрических устройств сигнал измерительной информации может быть
проинтегрирован или продифференцирован, что позволяет также получить
значения перемещений или ускорений.
Наибольшее применение индукционные преобразователи получили в
приборах для измерения угловой скорости (тахометрах) и в приборах для
измерения параметров вибраций (в виброметрах и акселерометрах).
Индукционные преобразователи для тахометров представляют собой небольшие (1…100 Вт)
Устройство
генераторы постоянного тока или переменного тока обычно с независимым возбуждением от
индукционного
постоянного магнита, ротор которых механически связан с испытуемым валом. При использовании
преобразователя: 1 –
генератора постоянного тока об угловой скорости судят по э.д.с. генератора, а в случае генератора
катушка;
3

переменного тока угловую скорость можно определить по значению э.д.с. или её частоте.
постоянный магнит;
Достоинства: простота конструкции, надежность работы, высокая чувствительность.
2 – магнитопровод.
Недостатки: ограниченный частотный диапазон измеряемых величин.
Погрешности ИП определяются главным образом изменением магнитного поля с течением времени и при изменении
температуры, а также температурными изменениями сопротивления обмотки. Значения погрешностей находятся в
пределах 0,2…0,5%.

13.

Пьезоэлектрические преобразователи. Пьезоэлектрический эффект заключается в появлении электрических зарядов
на поверхности некоторых кристаллов при их деформации.
В пьезоэлектрических преобразователях применяют главным образом кварц, у которого пьезоэлектрические свойства
сочетаются с высокой механической прочностью и высокими изоляционными качествами, а также с независимостью
пьезоэлектрической характеристики от температуры в широких пределах.
Из кристалла кварца (рис. 46) вырезается пластина (прямоугольный
параллелепипед), грани которой должны быть перпендикулярны
оптической оси
Oz, механической оси Oy и электрической оси Ox
кристалла. Под действием усилия FX на пластину вдоль электрической
оси на гранях x появятся заряды: QX=k·FX (где k – пьезоэлектрический
коэффициент/модуль). Под действием усилия FY вдоль механической оси
на тех же гранях x возникают заряды
QX = - k·FY ·a/b, где a и b – размеры граней пластины. Механическое
воздействие вдоль оптической оси не вызывает появления зарядов.
Для измерения электрических зарядов грани кварцевой пластины покрывают металлическим слоем, образуя
конденсатор. Размеры пластин и их число выбирают из конструктивных соображений и требуемого значения заряда.
Заряд, возникающий в пьезоэлектрическом преобразователе, «стекает» по изоляции и входной цепи измерительного
прибора. Поэтому приборы, измеряющие разность потенциалов на пьезоэлектрических преобразователях, должны иметь
высокое входное сопротивление (1012…1015 Ом), что практически обеспечивается применением электронных усилителей
с высоким входным сопротивлением.
Из-за «стекания» заряда эти преобразователи используются только для измерения быстро меняющихся величин
(переменных усилий, давлений, параметров вибраций, ускорений и т.д.). При температуре более 500 0С пьезоэффект
исчезает (t = 537 0С – точка Кюри).
Погрешность пьезопреобразователей 1…3% от верхнего диапазона измерений.
Недостатки: непригодность для статических измерений.

14.

Ионизационные ИП. В основе их работы явления ионизации газа или люминесценции некоторых веществ под
действием ионизирующего излучения. Применяются для измерения плотности и состава газа, геометрических размеров
изделий и т.д.
Фотоэлектрические ИП. Базируются на преобразовании энергии светового потока в электрическую энергию с помощью
фотоэлементов.
В фотоэлементах с внешним фотоэффектом световой поток действует на катод вакуумной или газонаполненной
лампы, вызывая появление фототока.
В фотоэлементах с внутренним фотоэффектом под действием светового потока меняется сопротивление
полупроводника, называемого в этом случае фоторезистором.
Цепь с фотоэлементом не нуждается в дополнительном питании.
Значения выходных величин большинства первичных преобразователей – термопар, терморезисторов,
ионизационных преобразователей, газоанализаторов и других незначительны и находятся в диапазоне 10 –6…10 -2 В и 10
–10…10 -5 А. Без предварительного усиления столь малые токи и напряжения невозможно ни измерить показывающими
электроизмерительными приборами, ни передать по линии связи без существенных погрешностей. Для усиления
электрических сигналов применяют усилители постоянного тока, переменного тока, усилители на несущей частоте,
операционные усилители.
English     Русский Rules