8.77M
Category: ConstructionConstruction

Железобетонные конструкции. Тема 11. Основания и фундаменты (часть 1)

1.

НОВОСИБИРСКИЙ ГОСУДАРСТВЕННЫЙ УНИВЕРСИТЕТ
АРХИТЕКТУРЫ, ДИЗАЙНА И ИСКУССТВ им. А.Д. Крячкова
ЖЕЛЕЗОБЕТОННЫЕ
КОНСТРУКЦИИ
Тема 11. Основания и фундаменты (часть 1)

2.

Для изучения темы 11, рекомендуется следующая литература (находится на
портале в электронном виде в папке «Литература»):
1. Байков В.Н. «Железобетонные конструкции». Общий курс. Учебник
для вузов. – М.: Стройиздат., 1991 г. (стр. 334-369).
2. Кудзис А.П. «Железобетонные и каменные конструкции». Учебник
для строительных специальностей вузов. Часть 2. – М.: Высш.шк., 1988 г.
(стр. 133-164).
3. Герасимов Е.П. «Железобетонные конструкции». Учебное пособие.
(стр. 84-100).

3.

Фундамент – подземная конструкция, предназначенная для передачи
давления на грунты, лежащие на некоторой глубине.
Основание – напластование грунтов, воспринимающие давления от
сооружения.

4.

Классификация грунтов основания
1. Крупнообломочные грунты:
- валунные;
- галечниковые;
- щебеночные.
2. Песчаные грунты:
- гравелистые;
- крупнозернистые;
- среднезернистые;
- мелкозернистые;
- пылеватые.
3. Глинистые грунты:
- супеси;
- суглинки;
- глины.

5.

Классификация фундаментов
1. По глубине заложения:
-
фундаменты мелкого заложения.
Для устройства фундаментов
мелкого заложения необходимо
отрывать котлован.
- фундаменты глубокого заложения.
Для устройства фундаментов
глубокого заложения отрывать
котлован не требуется.

6.

2. По пространственной работе тела фундамента:
-
жесткие фундаменты.
Тело жесткого фундамента
под действием нагрузки не
изгибается.
- гибкие фундаменты.
Тело гибкого фундамента
под действием нагрузки
может изгибаться в одной
или двух плоскостях.

7.

3. По материалу:
- железобетонные (бетонные)
- деревянные
- каменные (бутовые)
- металлические

8.

4. По способу возведения (для бетонных и железобетонных фундаментов):
- сборные.
Возводят из сборных
элементов.
- монолитные.
Возводят на месте.

9.

Выбор глубины заложения фундамента
1. Инженерно-геологические условия площадки строительства.
Классификация грунтов площадки
«Надежные»
«Слабые»

10.

2. Климатические факторы.
Грунт до промерзания
Грунт после промерзания
Пучиноопасные грунты:
Не пучиноопасные грунты:
- пылевато-глинистые;
- пески средней крупности;
- пылеватые пески;
- крупные и гравелистые пески;
- мелкие пески.
- гравий, галька и скальные грунты.

11.

Карта нормативной глубины промерзания грунта РФ

12.

Подошва фундамента выше
глубины промерзания грунта
Подошва фундамента ниже
глубины промерзания грунта

13.

Назначение глубины подошвы
фундаментов при пучиноопасных
грунтах.
Hф d f
d f kn c d f .n
kn – коэффициент влияния теплового
режима;
γс – коэффициент условия работы;
df.n

нормативная
промерзания грунта.
глубина
Для непучиноопасных грунтов глубина подошвы фундаментов не зависит от
глубины промерзания грунтов.

14.

3. Особенности сооружения.
К особенностям сооружений относятся:
- наличие подвальных помещений;
- наличие приямков;
- наличие глубоких фундаментов под оборудование;
- примыкание к фундаментам ранее построенных сооружений;
- особенности самого фундамента.

15.

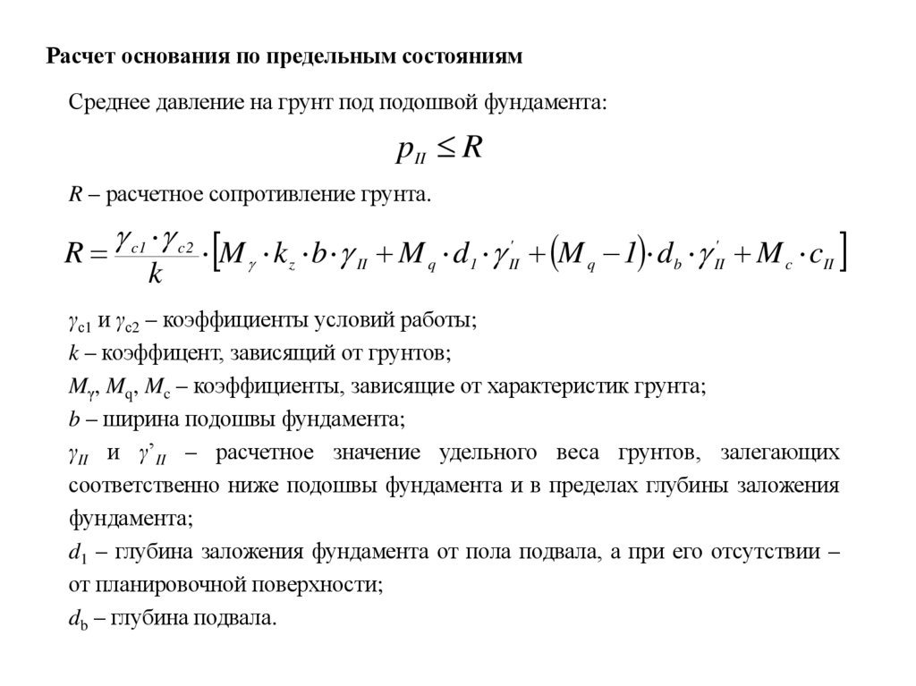
Расчет основания по предельным состояниям
Среднее давление на грунт под подошвой фундамента:
pII R
R – расчетное сопротивление грунта.
R
c1 c 2 M k b M d ' M 1 d ' M c
z
II
q
1
II
q
b
II
c
II
k
γс1 и γс2 – коэффициенты условий работы;
k – коэффицент, зависящий от грунтов;
Mγ, Mq, Mc – коэффициенты, зависящие от характеристик грунта;
b – ширина подошвы фундамента;
γII и γ’II – расчетное значение удельного веса грунтов, залегающих
соответственно ниже подошвы фундамента и в пределах глубины заложения
фундамента;
d1 – глубина заложения фундамента от пола подвала, а при его отсутствии –
от планировочной поверхности;
db – глубина подвала.

16.

Отдельные фундаменты.
Представляют собой ряд отдельных опор, устанавливаемых под стойками или
колоннами.
Ширина плитной части может достигать 7,2 м, высота фундамента – до 4,2 м.
Монолитный отдельный фундамент под
железобетонную колонну.
Бетон: В15. Арматура: А400,
А500, В500, Вр500

17.

Сборный отдельный фундамент под
железобетонную колонну.
Монолитный отдельный фундамент под
металлическую колонну.

18.

Расчет фундамента
Виды расчетов:
- расчет по прочности нормальных
и наклонных сечений;
- расчет на продавливание;
- расчет на раскалывание.

19.

Армирование фундаментов
Монолитный фундамент под
железобетонную монолитную
колонну.
Сборный фундамент под
железобетонную сборную колонну.
Монолитный фундамент под
металлическую колонну.

20.

Схема устройства фундаментов
Фундамент под железобетонную колонну.

21.

Фундамент под металлическую колонну.

22.

Ленточный фундамент
По профилю ленточные фундаменты могут быть:
прямоугольными трапецеидальными ступенчатыми прямоугольными с подушкой.
По способу изготовления (возведения):
сборный
монолитный

23.

Сборный ленточный фундамент состоит из сборных элементов: блоков и плит.

24.

Элементы сборного фундамента
Фундаментные блоки, тип ФБС.
Основные размеры блока, мм
Длина
Ширина
Высота
2380
300, 400, 500, 600
580
1180
400, 500, 600
280, 580
880
300, 400, 500, 600
580
Фундаментные блоки, тип ФБП.
Основные размеры блока, мм
Длина
Ширина
Высота
2380
400, 500, 600
580
Бетон: В7,5, В12,5.
Арматура: А240, А400

25.

Элементы сборного фундамента
Плиты железобетонные ленточных фундаментов.
Основные размеры плит, мм
Ширина
Длина
Толщина
600, 800
1180, 2380
300
1000,
1200,
1400,
1600
780, 1180, 2380,
2980
300
2000,
2400
780, 1180, 2380,
2980
500
2800
780, 1180, 2380
500
3200
780, 1180
500
Бетон: В10 – В25.
Арматура: А400, А500

26.

Расчет фундамента

27.

Армирование фундамента
Сборная плита
железобетонных ленточных
фундаментов
Монолитный
железобетонный ленточный
фундамент

28.

Устройство фундамента
Из сборных блоков

29.

Монолитный

30.

Детали фундамента

31.

32.

Фундаментные балки

33.

Сплошной фундамент
Сплошной фундамент устраивается в
виде монолитной плиты под всей
площадью здания.
Область применения:
- при значительных нагрузках;
- при наличии слабых грунтов;
- при высоком уровне грунтовых вод.

34.

Виды сечений сплошных фундаментов
Гладкие
Безбалочные
Ребристые
Коробчатые
Общая высота фундамента (h) может достигать 3 м.

35.

Схема устройства сплошных фундаментов
Армирование сплошных гладких фундаментов

36.

Армирование сплошных безбалочных фундаментов
Армирование сплошных ребристых фундаментов

37.

Массивные фундаменты
Фундамент под
дымовую трубу
Фундамент под
промышленное
оборудование
English     Русский Rules