Тема 3.2. Логика предикатов
Логические операции (связки) над предикатами
1. Отрицание
2. Конъюнкция предикатов
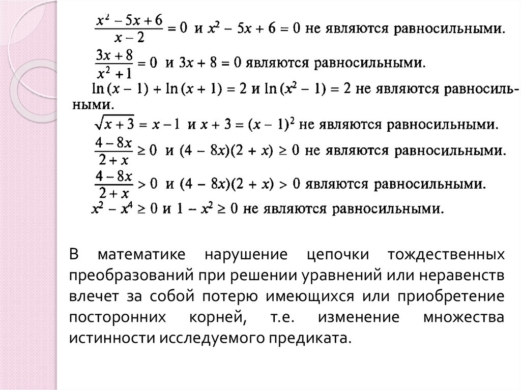
Примеры.
Примеры.
3. Дизъюнкция предикатов
Примеры.
4. Импликация предикатов
Пример.
5. Эквиваленция предикатов
6. Следование и эквиваленция
2.11M
Category: mathematicsmathematics

Логика предикатов. Тема 3.2

1. Тема 3.2. Логика предикатов

«Результат считается красивым,
если из малого числа условий удается
получить общие заключения,
относящиеся к широкому кругу объектов»
Б. Гнеденко
С помощью формальных теорий можно описать
обширный класс высказываний, называемых
предикатами.

2.

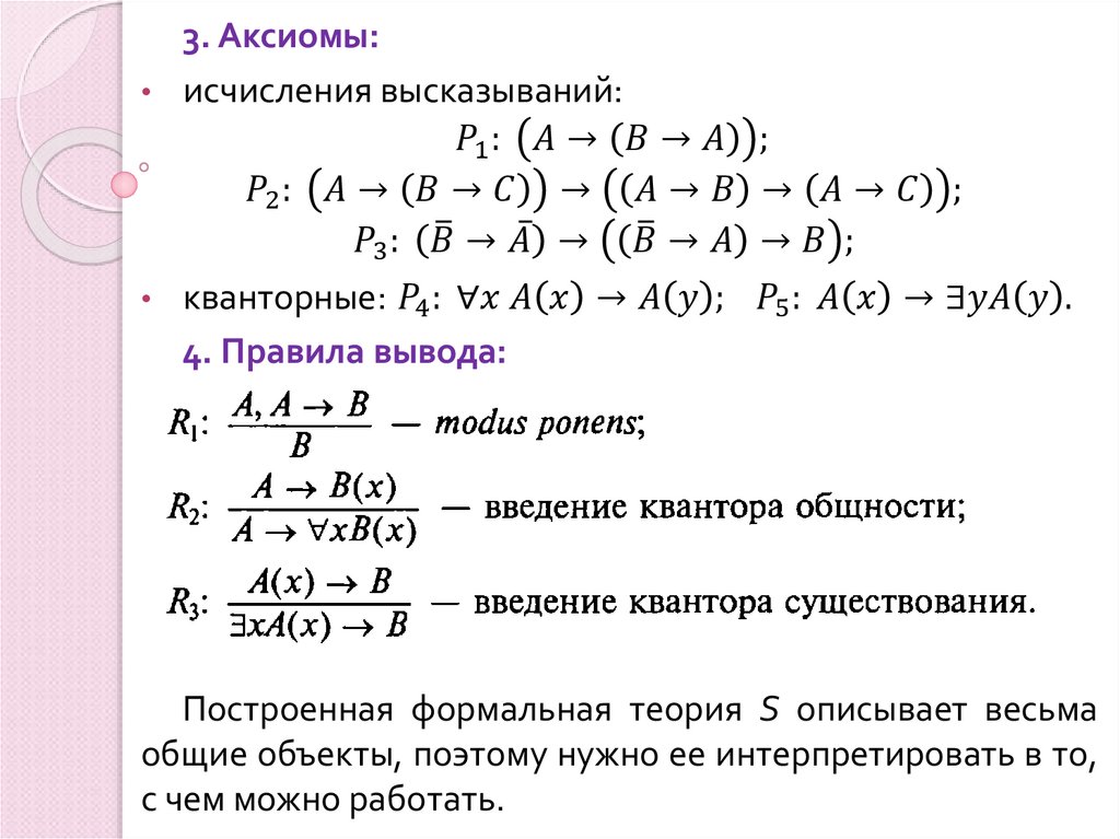
Формальная теория
English     Русский Rules