2. Сечения взаимодействия
1. Микроскопические сечения взаимодействия
1. Микроскопические сечения взаимодействия
1. Микроскопические сечения взаимодействия
2. Дифференциальные сечения.
2. Дифференциальные сечения.
2. Дифференциальные сечения
2. Дифференциальные сечения
3. Преобразование сечений
3. Преобразование сечений
4. Вычисление средних величин
4. Вычисление средних величин
4. Вычисление средних величин
5. Макроскопические сечения
5. Макроскопические сечения
5. Макроскопические сечения.
5. Макроскопические сечения.
6. Ослабление пучка, коэффициенты ослабления
6. Ослабление пучка, коэффициенты ослабления
7. Тормозные способности, пробеги
7. Тормозные способности, пробеги
389.50K
Category: physicsphysics

Сечения взаимодействия (Тема 2)

1. 2. Сечения взаимодействия

1. Микроскопические сечения
взаимодействия.
2. Дифференциальные сечения.
3. Преобразование сечений.
4. Вычисление средних величин.
5. Макроскопические сечения.
6. Ослабление пучка, коэффициенты
ослабления.
7. Тормозные способности, пробеги.
1

2. 1. Микроскопические сечения взаимодействия

V
r
р
центр
взаимодействия
налетающая
частица
р - прицельный параметр
r – радиус действия сил
Прицельный
параметр

расстояние
между
рассеивающим
силовым
центром и линией движения
частицы до взаимодействия
Взаимодействие с рассеивающим силовым центром
испытают те движущиеся
частицы,
у
которых
прицельный
параметр
меньше радиуса действия
соответствующих сил
2

3. 1. Микроскопические сечения взаимодействия

• Опр.1.
Пусть поток из Ф частиц (в шт./см2) падает на
мишень. N частиц из них испытают взаимодействие с
центром.
Микроскопическим сечением взаимодействия
(т.е. взаимодействия частицы с одним центром)
называется отношение количества частиц N из всего
потока, провзаимодействовавших
с
заданным
центром, к общему количеству частиц, упавших на
мишень:
= N/Ф.
3

4. 1. Микроскопические сечения взаимодействия

Опр. 2. В геометрическом смысле микроскопическое
сечение – это площадь круга, центром которого
является центр взаимодействия, попадая в который
движущаяся частица испытает взаимодействие
обязательно
Часто называют
взаимодействия
эффективным
сечением
● В СИ размерность сечения – в м2 или см2. Часто
используют
внесистемную
единицу
барн
(1 барн = 10-24 см2).
4

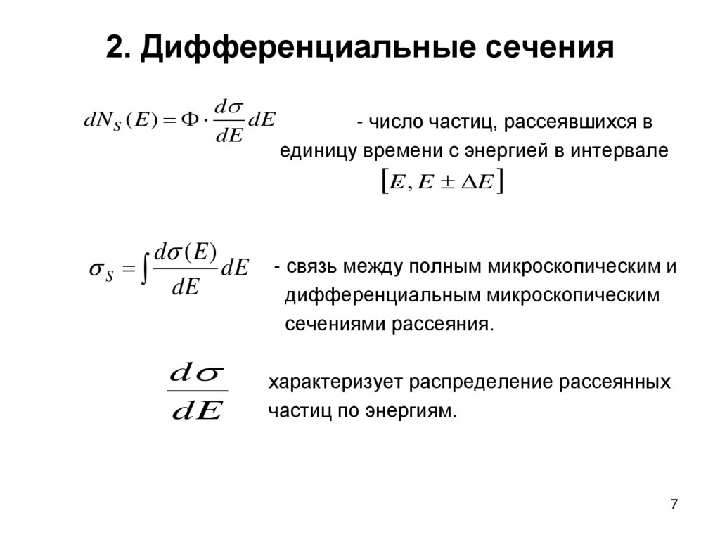
5. 2. Дифференциальные сечения.

● N Si ( E Ei ) - количество частиц
в интервале Ei, имеющих после
рассеяния энергию Еi.
● N S N Si ( Ei Ei )
i
- всего
рассеянных частиц.
Пусть начальная энергия
частицы была Е0. После
рассеяния она может быть
любой
из
интервала
[Emin,E0].
NS
1
S N Si ( Ei E )
i
(1)
полное
микроскопическое
сечение рассеяния
5

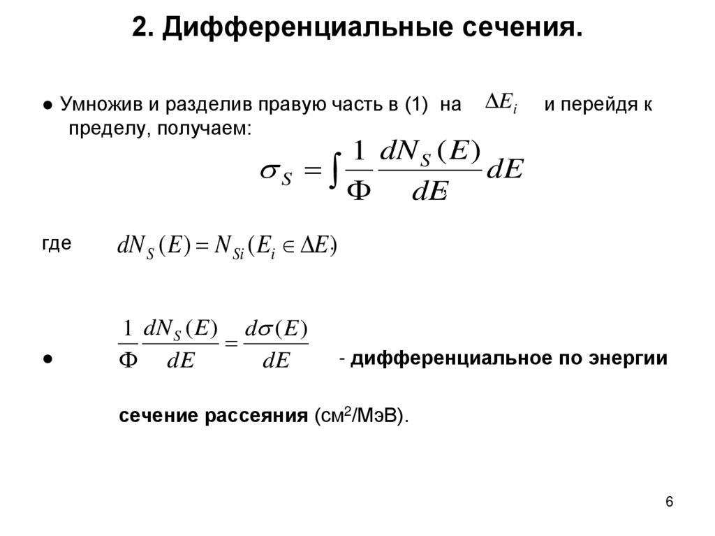
6. 2. Дифференциальные сечения.

● Умножив и разделив правую часть в (1) на
пределу, получаем:
E i
и перейдя к
1 dN S ( E )
S
dE
dE,
где
dN S ( E ) N Si ( Ei E .)
1 dN S ( E ) d ( E )
dE
dE
- дифференциальное по энергии
сечение рассеяния (см2/МэВ).
6

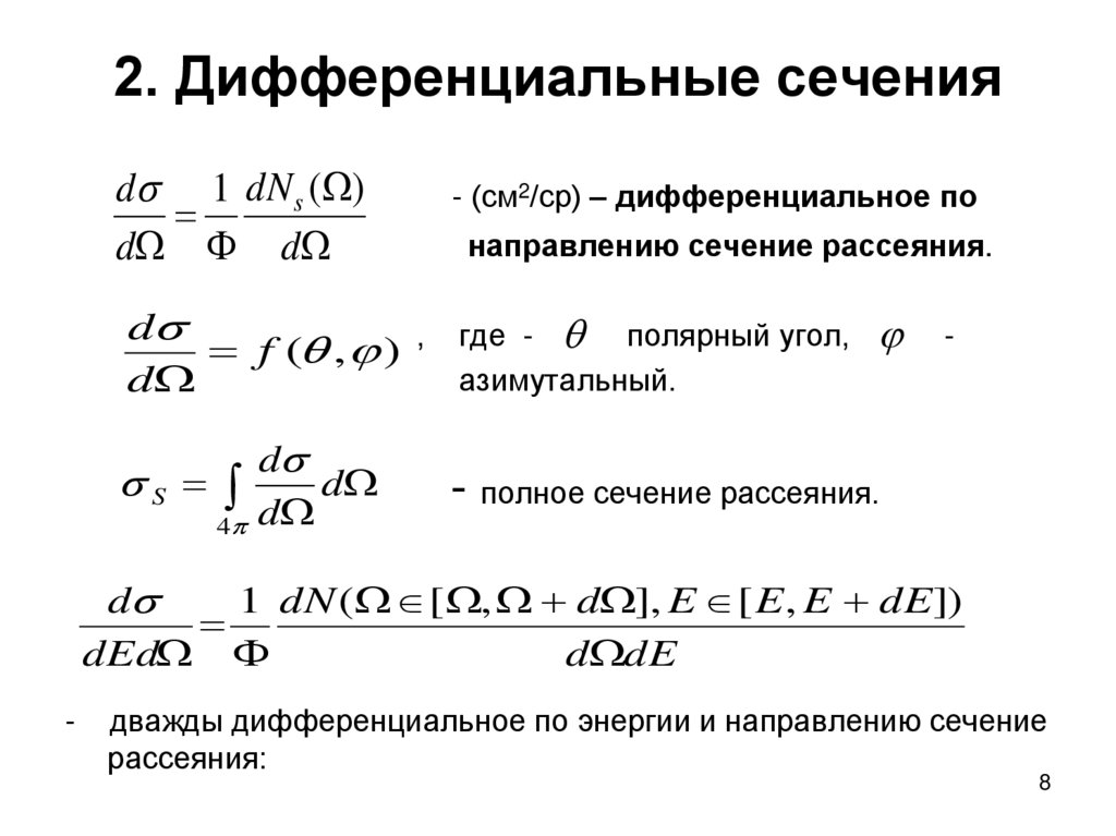
7. 2. Дифференциальные сечения

dN S ( E )
d
dE
dE
d ( E )
S
dE
dE
d
dE
- число частиц, рассеявшихся в
единицу времени с энергией в интервале
E. , E E
- связь между полным микроскопическим и
дифференциальным микроскопическим
сечениями рассеяния.
характеризует распределение рассеянных
частиц по энергиям.
7

8. 2. Дифференциальные сечения

d 1 dN s ( )
d d
- (см2/ср) – дифференциальное по
направлению сечение рассеяния.
d
f ( , ) , где - полярный угол,
азимутальный.
d
d
d
4 d
S
-
- полное сечение рассеяния.
d
1 dN ( [ , d ], E [ E , E dE])
dEd
d dE
-
дважды дифференциальное по энергии и направлению сечение
рассеяния:
8

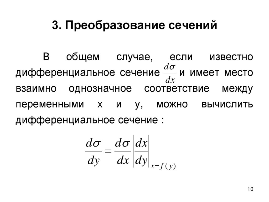
9. 3. Преобразование сечений

● N (Q dQ) N ( ) - имеется
однозначное соответствие по числу
рассеянных частиц;
● по определению дифф. сечения:
d 1
N (Q dQ) 1
N ( d )
lim
lim
dQ Q 0
Q
Q 0
Q
Типичная
зависимость
переданной энергии Q от
величины
прицельного
параметра , которая
соответствует
потерям
энергии
при
упругих
столкновениях частиц.
(2)
● умножим и разделим (2) на и перейдем
к пределу 0, Q 0
, то получим:
d d d
d
2
dQ d dQ
dQ (Q )
9

10. 3. Преобразование сечений

В
общем
случае,
если
известно
d
дифференциальное сечение
и имеет место
dx
взаимно
однозначное
переменными
x
и
соответствие
y,
можно
между
вычислить
дифференциальное сечение :
d d dx
dy dx dy x f ( y )
10

11. 4. Вычисление средних величин

● Средняя энергия рассеянных частиц равна:
1
E
N S ( Ei Ei ) Ei
NS i
(3)
● Умножим и разделим (3) на плотность потока частиц Ф и на
ширину интервала Ei и, перейдя к пределу Ei 0, получим:
E0
1
1 dN S ( E )
E
E dE
NS
dE
0
d
E
E
dE
S 0
dE
1
E0
- выражение для вычисления
средней энергии частиц после рассеяния
11

12. 4. Вычисление средних величин

1 d
d
dE S , значит
(E)
● Так как
dE
S dE
0
E0
- плотность
вероятности распределения частиц по энергиям после рассеяния.
E0
● E E ( E )dE
- среднее значение энергии частицы после
0
рассеяния
E
1 0
d
Q
(
E
E
)
dE
0
S
dE
0
- среднее значение переданной
энергии частицы при столкновении
12

13. 4. Вычисление средних величин

● cos 1 cos d d
S
d
( )
d
d
S
- средний косинус полярного угла
рассеяния
- плотность распределения
рассеянных частиц по направлениям (углам
рассеяния), или индикатрисса упругого рассеяния
13

14. 5. Макроскопические сечения


( х х) ( x) W ( х)
-
плотность потока частиц,
прошедших слой
.
х
● W ( x) ( x) n0 x
- число
частиц, испытавших
взаимодействие на квадратном
сантиметре толщиной х в
единицу времени.
n0

ядерная
вещества мишени.
плотность
n 0
макроскопическое сечение
взаимодействия (1/см).
14

15. 5. Макроскопические сечения

- дифференциальное по энергии макроскопическое сечение
рассеяния:
d
d
n0
dE
dE
(среднее число столкновений частицы на единице длины пути, когда
в каждом столкновении энергия частицы изменяется с Е0 на Е);
- дифференциальное по направлению макроскопическое сечение
рассеяния:
d
d
n0
d
d
- дважды дифференциальное по энергии и по направлению
макроскопическое сечение рассеяния:
d 2
d 2
n0
dEd
dEd
15

16. 5. Макроскопические сечения.

• Если
j

микроскопическое
сечение
процесса j, то
Σj = n 0 j
- вероятность процесса j на единице длины
пути
частицы
или
макроскопическое
сечение взаимодействия типа j.
n0 – ядерная плотность вещества.
16

17. 5. Макроскопические сечения.


Полное макроскопическое рассеяние

вероятность взаимодействия на единице
длины пути:
j n0 j
- количество столкновений одной
частицы на единице длины пути.
1
- средний пробег частицы между
столкновениями,
или длина свободного пробега.
17

18. 6. Ослабление пучка, коэффициенты ослабления

Пусть Ф(x) – плотность потока нерассеянных
частиц на глубине х, Ф0 – исходная плотность
потока частиц. Тогда:
( x) 0 exp( x)
-
закон ослабления нерассеянного излучения
(среднее количество частиц, не испытавших ни
одного взаимодействия в слое толщиной x).

макроскопическое
взаимодействия.
сечение
18

19. 6. Ослабление пучка, коэффициенты ослабления

● Скорость ослабления числа нерассеянных
частиц определяется величиной .
● Чем больше , тем сильнее ослабление
пучка нерассеянных частиц слоями веществ
одинаковой толщины.
- линейный коэффициент ослабления
(1/см).
- массовый коэффициент ослабления
(см2/г)
19

20. 7. Тормозные способности, пробеги

Если Q (Q, E ) - средняя энергия, потерянная частицей
на единице длины пути в столкновениях,
характеризующихся передачей энергии Q,
то при учете столкновений с любыми потерями энергии
получим:
dE
dx
Qmax
( E, Q)
Q Q dQ
0
(МэВ/см),
линейную тормозную способность вещества,
которая равна средней потерянной энергии частицы
на единице пути в веществе во всех столкновениях. 20

21. 7. Тормозные способности, пробеги

Если энергия частицы при движении в веществе
изменяется от начальной Е0 до 0, то
E0
dE
R0 ( E0 )
dE
0
dx
- средний пробег частицы с начальной энергией Е0 в
веществе.
21
English     Русский Rules