Тема 22. Расчёт штучного времени
Штучное время Т_шт - время, затрачиваемое на выполнение операции. Формула расчёта штучного времени:
2. Формула расчёта оперативного времени:
Вспомогательное время - это часть штучного времени, затрачиваемая на выполнение приёмов, необходимых для обеспечения
Вспомогательное время включает в себя: - Время на установку и снятие детали Т_уст - Время на измерения и контроль Т_конт -
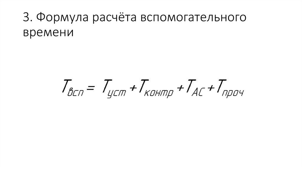
3. Формула расчёта вспомогательного времени
4. Время на обслуживание рабочего места и личные потребности принимается в процентном соотношении от оперативного времени:
190.26K
Categories: economicseconomics industryindustry

Расчёт штучного времени (Тема 22)

1. Тема 22. Расчёт штучного времени

2. Штучное время Т_шт - время, затрачиваемое на выполнение операции. Формула расчёта штучного времени:

Штучное время Тшт - время, затрачиваемое на
выполнение операции.
Формула расчёта штучного времени:
где Топ - Оперативное время, мин
Тобс - время обслуживания рабочего места, мин
Тотд - время на личные потребности, мин.

3. 2. Формула расчёта оперативного времени:

где То - Основное время, мин
Твсп - Вспомогательное время, мин

4. Вспомогательное время - это часть штучного времени, затрачиваемая на выполнение приёмов, необходимых для обеспечения

непосредственного
воздействия на заготовку.

5. Вспомогательное время включает в себя: - Время на установку и снятие детали Т_уст - Время на измерения и контроль Т_конт -

Вспомогательное время включает в себя:
- Время на установку и снятие детали Туст
- Время на измерения и контроль Тконт
- Время работы автоматики станка ТАС (смена инструмента,
время работы барфидера...)
- Иное время необходимое для обеспечения работы
станка. Тпроч = 5% от (Туст + Тконт + ТАС )

6. 3. Формула расчёта вспомогательного времени

7. 4. Время на обслуживание рабочего места и личные потребности принимается в процентном соотношении от оперативного времени:

English     Русский Rules