6.72M
Category: physicsphysics

Действие магнитного поля на движущиеся заряды и токи

1.

Санкт-Петербургский государственный
архитектурно-строительный университет
кафедра строительной физики и химии
Действие магнитного поля на
движущиеся заряды и токи
Рогожина Татьяна Сергеевна
к.ф.-м.н., доцент

2.

2
ДЕЙСТВИЕ МАГНИТНОГО ПОЛЯ НА ДВИЖУЩИЕСЯ
ЗАРЯДЫ И ТОКИ
1. Закон Ампера. Взаимодействие параллельных токов
2. Действие магнитного поля на движущийся заряд. Сила
Лоренца
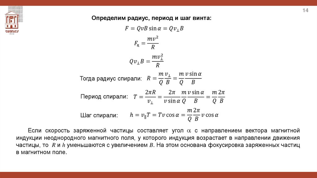
3. Движение заряженных частиц в магнитном поле
4. Ускорители заряженных частиц
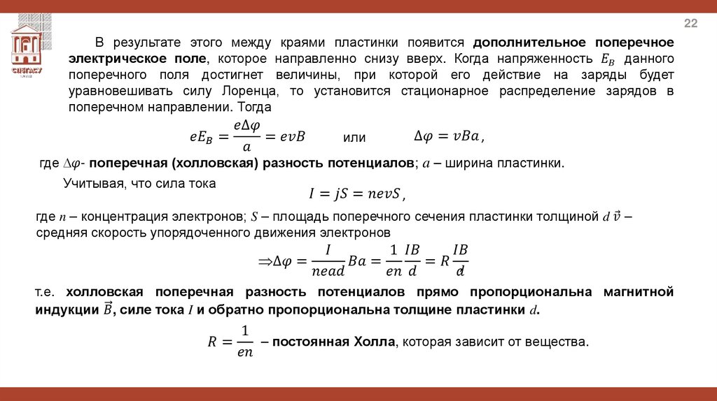
5. Эффект Холла
6. Работа по перемещению проводника и контура с током в
магнитном поле

3.

3
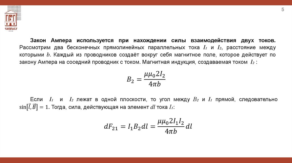
1. Закон Ампера. Взаимодействие параллельных токов
Магнитное поле оказывает на рамку с током ориентирующее действие. Значит, вращающий
момент, который испытывает рамка, является результатом действия сил на отдельные ее элементы.
Обобщая результаты исследования действия магнитного поля на различные проводники с током,
Ԧ с которой магнитное поле действует на элемент проводника
English     Русский Rules