Экспериментальная механика 6В05403- Механика лекция 6 Краткий конспект лекции 6 Лекция 6 Давление. Способы измерения давления.
Методы измерения давления в экспериментальной аэродинамике
Измерение статического давления
Влияние головной части и державки на погрешности измерения статического давления
Влияние угла скоса на показания насадка Прандтля
Методы измерения полного давления
Схема трубки Пито
328.00K
Category: mechanicsmechanics

Давление. Способы измерения давления. Статическое и полное давление. Приемники давления

1. Экспериментальная механика 6В05403- Механика лекция 6 Краткий конспект лекции 6 Лекция 6 Давление. Способы измерения давления.

Статическое и полное давление. Приемники давления
Широкое использование давления в научных исследованиях и в различных отраслях
промышленности вызывает необходимость применения большого числа средств измерения давления
и разности давлений, различных по принципу их действия, устройству, назначению и точности. При
измерении давления нас могут интересовать абсолютное, избыточное и вакууметрическое
давления.
Под термином абсолютное давление, подразумевается полное давление, под которым
находится жидкость, газ или пар. Оно равно сумме давлений избыточного Ри и атмосферногоPa :
Р=Ри+Ра. Из этого уравнения : Ри=Р-Ра, т.е. избыточное давление, равно разности между
абсолютным давлением, большим атмосферного, и атмосферным давлением. Под термином
вакууметрическое давление (разрежение или вакуум) подразумевается разность между
атмосферным давлением и абсолютным давлением, меньшим атмосферного : Рв=Ра-Р.
Прибор, измеряющий атмосферное давление, называют барометром, отсюда атмосферное
давление - барометрическим. Прибор, предназначенный для измерения абсолютного давления,
называют манометром абсолютного давления. Прибор, измеряющий избыточное или
вакууметрическое давление, - соответственно манометры избыточного давления и вакууметром.
Прибор измеряющий малое избыточное давление (например, давление воздуха, подаваемого в топку
котла) и разрежение газа (например в газоходе котла) называются соответственно напоромером и
тягомером. Прибор предназначенный для измерения вакууметрического и избыточное давлений,
называют мановакууметром, а для измерений малых давлений и разрежений газа (например, в топке
котла) тягонапромером. Прибор, измеряющий очень малые давления (ниже и выше
барометрического) и незначительные разности давлений называют микроманометром, прибор,
предназначенный для измерения разности давлений, - дифференциальным манометром.
Единицы давления. В между системе – СИ. [Па] Паскаль – давление силы в один ньютон на
площадь в один квадратный метр. (Н/м2). Единица давления системы МКГСС килограмм – сила на
квадратный метр (кг с м-2) и внесистемные единицы давления: килограмм-сила на квадратный
сантиметр (кг с см-2), которую часто называют технической атмосферой (ат), миллиметр ртутного
столба (мм рт.ст).

2. Методы измерения давления в экспериментальной аэродинамике


Наиболее важными параметрами, определяемыми при аэродинамических
экспериментах, являются давление, температура, скорость и направление
потока.
Давление обычно определяется как сила, действующая на единицу
поверхности. С физической точки зрения давление совершенного газа на
твердую стенку есть результат столкновения молекул газа со стенкой.
Измерение давления имеет большое значение в экспериментальной
аэродинамике не только для определения состояния газа, можно определить
действующие на тело силы, а измерив давление в соответствующих точках
поверхности тела или стенки аэродинамической трубы, можно определить
местную скорость и скорость невозмущенного потока. При изучении движения
жидкости важное значение имеют понятия статического и полного давления.
Статическое давление в невозмущенном потоке можно определить как
давление которое действовало бы на стенку тела, движущегося вместе с
потоком.
Полным давлением называется давление изоэнтропически заторможенного
газа.

3. Измерение статического давления


Измерение давления при помощи прибора, движущегося вместе с потоком, практически не
осуществимо, и статическое давление обычно измеряют при помощи неподвижного по
отношению к потоку насадка. Для этой цели, на стенке обтекаемого тела в такой его точки,
где линии тока не искривлены и параллельны линиям тока невозмущенного потока, сверлят
нормально к поверхности отверстие, которое сообщают с манометром. Если не учитывать
небольших возмущений, вносимых отверстием, то воспринимаемое манометром давление
равно статическому давлению в невозмущенном потоке.
Статическое давление в потоке может изменяться от точки к точке в направлении,
нормальном к скорости невозмущенного потока лишь в том случае если линии тока имеют
кривизну. Если линии тока являются прямыми, то поперечные градиенты скорости не
изменяют статического давления. Поэтому наилучшие условия измерения статического
давления невозмущенного потока имеют место при течении вдоль стенки с
прямолинейными образующими (рис 1.а), где все линии тока прямые (если не учитывать
возмущении, вызываемых пограничным слоем). Наличие тонкого пограничного слоя на
криволинейной стенке с практически постоянным давлением поперек слоя не препятствует
проникновению статического давления в приемные отверстия извне пограничного слоя.
Измерение статического давления набегающего потока в аэродинамической трубе часто
производится при помощи отверстии на плоской или цилиндрической стенке в начале
рабочей части.
Если просверлить отверстие нормально к стенке, обтекаемой вдоль криволинейной
образующей (рис. 1.б) то отверстие воспримет местное статическое давление, в общем
случае отличающееся от давления точках в нормали, находящихся в потоке.
Если статическое давление по сечению аэродинамической трубы не постоянно то для его
измерения во внутренних точках потока в трубе применяют приемник статического
давления, представляющий собой помещенное в поток тело, в определенных точках
которого просверлены приемные отверстия, сообщенные с манометром.
В передней части тела любой формы линии тока всегда искривлены. В критической точке
передней части тела поток полностью тормозится, и давление в этой точке равно полному
давлению или давлению торможения. Давления в других точках поверхности тела в
общем случае отличается как от полного, так и от статического давления в невозмущенном
потоке.

4.

Приемники статического давления можно разбить на две группы:
к первой группе относятся приемники в виде насадков небольшой протяженности в
направлении потока. У таких насадков приемные отверстия располагают в точках где
давление близко к статическому, но где имеется существенной градиент давления
вдоль поверхности круглого цилиндра с осью, перпендикулярной к потоку, такие точки
расположены под углом около к направлению потока.
Характеристикой приемника статического давления является определяемая тарировкой
величина
H 2
H
или
,
V
2
где - истинное значение статического давления в невозмущенном потоке, H
давление измеренное манометром, соединенным с приемником.
У насадков первой группы и обычно подвержены значительному влиянию чисел
Re и М. Кроме того недостатком этих насадков является то, что небольшие ошибки в
положении приемных отверстий существенно влияют на величину тарировочных
коэффициентов. Поэтому они редко используются для измерения статического
давления набегающего потока в аэродинамических трубах. Но благодаря небольшим
поперечным размерам эти насадки часто комбинируют с приемниками для измерения
полного давления в условиях сильно возмущенных потоков и ограниченного
пространства.

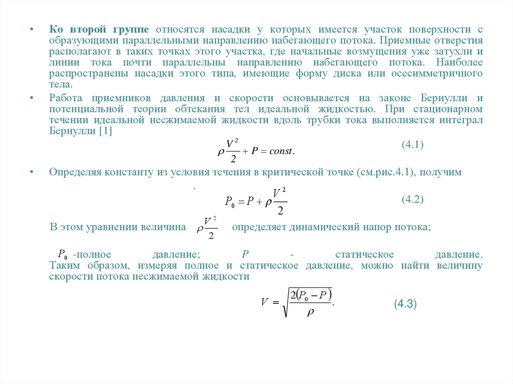
5.


Ко второй группе относятся насадки у которых имеется участок поверхности с
образующими параллельными направлению набегающего потока. Приемные отверстия
располагают в таких точках этого участка, где начальные возмущения уже затухли и
линии тока почти параллельны направлению набегающего потока. Наиболее
распространены насадки этого типа, имеющие форму диска или осесимметричного
тела.
Работа приемников давления и скорости основывается на законе Бернулли и
потенциальной теории обтекания тел идеальной жидкостью. При стационарном
течении идеальной несжимаемой жидкости вдоль трубки тока выполняется интеграл
Бернулли [1]
V2
(4.1)
P const .
2
Определяя константу из условия течения в критической точке (см.рис.4.1), получим
.
V2
(4.2)
P0 P
В этом уравнении величина
V2
2
2
определяет динамический напор потока;
P0 -полное
давление;
P
статическое
давление.
Таким образом, измеряя полное и статическое давление, можно найти величину
скорости потока несжимаемой жидкости
V
2 P0 P
.
(4.3)

6.

V
D
3 8 D
1, V, P
2, V=0, P=P0
Рис. 4.1. Обтекание тела потенциальным потоком
(8 20 )D
На некотором расстоянии от головки
статическое давление стабилизируется,
т.е. начальные возмущения затухают и
линии
тока
почти
параллельны
направлению потока.
Рис. 4.2. Схема трубки Прандтля
Статическое давление во внутренних
точках потока в аэродинамических трубах
малых дозвуковых скоростей измеряют
цилиндрическим насадком Прандтля.
Насадок
Прандтля
имеет
форму
осесимметричного тела с закрученной
головкой. Трубка состоит из головной
части и державки ( рис. 4.2).

7. Влияние головной части и державки на погрешности измерения статического давления


( PH P )
Державка, служит для крепления насадка
и вывода давления к манометру.
Державка подтормаживает поток и
вызывает
местное
повышение
статического давления вблизи приемных
отверстий. Там, где влияние головки и
державки компенсируются, располагают
приемные отверстия (см. рис. 4.3).
Статическое давление передается внутрь
трубки через приемные отверстия.
V 2
(
)
2
%
2
4
0
4
20
12
12
20
4
L2 D
L1 D
-2
Влияние
вязкости
жидкости,
проявляющееся в пограничном слое у
стенки, приводит к погрешностям при
измерении
статического
давления,
которое определяется выражением:
P
C Re 4
0
1
(4.4)
e
0.1
d
Рис. 4.3. Влияние головной части и
державки на погрешности
измерения статического давления.

8. Влияние угла скоса на показания насадка Прандтля


Трубка Прандтля чувствительна к углам
скоса, линии тока искажаются вблизи
приемных отверстий, и насадок измеряет
давление, отличающееся от истинного.
Поэтому
важной
характеристикой
насадка
является
зависимость
угол скоса потока. f ( ),
Для
уменьшения
чувствительности
насадка к углам скоса потока делают
несколько приемных отверстий.
Для
уменьшения
чувствительности
насадка к углам скоса потока делают
несколько приемных отверстий.
Обычно на насадке делают (2 D
4)
приемных отверстий, диаметром - 10 ,
где D – диаметр трубки.
При наличии нескольких отверстий, давление
внутри
насадка
осредняется,
что
уменьшает влияние угла скоса (рис. 4.4)
Наименьшую погрешность имеет насадок
с двумя отверстиями, расположенными в
плоскости скоса, так как при косой
обдувке повышение давления в одном
отверстии
уравновешивается
разрежением в другом отверстии.
PH P
%
PH
1
1
12
4
8
4
4
4
0
-4
4
4
2
3
4
10
2
4
3
4
Рис. 4.4. Влияние угла скоса на показания насадка
Прандтля
Каждый насадок имеет свои особенности,
вызванные неточностями при
изготовлении, поэтому для учета
индивидуальных характеристик насадка
вводит коэффициент тарировки.
Коэффициент тарировки определяется
путем тарирования насадка в
аэродинамической трубе.

9. Методы измерения полного давления


Торможение частицы газа вдоль линии тока, проходящей через
критическую точку тела, происходит настолько быстро, что теплопередача и
потери на трение в этом процессе практически отсутствует. Поэтому в
дозвуковом потоке частицы газа на этой линии претерпевают лишь
изэнтропические изменения, и полное давление в критической точке, где
скорость равна нулю, почти точно равно первоначальному давлению
торможения в форкамере аэродинамической трубы. Последнее связано со
статическим давлением невозмущенного потока.
Потери на трение имеют место лишь в пограничном слое на поверхности
тела, за критической точкой. Вследствие трения скорость жидкости на
поверхности тела также равна нулю, но здесь процесс уже не является
изэнтропическим.
Для измерения полного давления применяются насадки в виде
цилиндрической трубки с отверствием, обращенным против потока (трубка
Пито). Форма головной части насадка и отношение диаметра приемного
отверстия к наружному диаметру насадка при совпадении оси трубки с
направлением потока не влияют на измерения полного давления в широком
диапазоне скоростей. Поэтому в большинстве случаев применяют насадок в
виде трубки с тупым концом (рис 4.5.). Такой насадок не чувствителен к углам
скоса потока в пределах 10 0 [ 1,2].

10. Схема трубки Пито


V
При сверхзвуковых скоростях потока перед
головкой насадка образуется прямой скачок
уплотнения, за которым газ тормозится и течет
уже при дозвуковой скорости и насадок
измеряет давление, равное полному давлению
за скачком и отличающееся от давления до
скачка на величину потерь механической
энергии в скачке. Потери полного давления в
скачках
уплотнения
при
скоростях,
превосходящих скорости звука не более чем на
25%, не превышают 1%, и если такая
погрешность допустима, полное давление
можно определить по показаниям насадка.
Влияние вязкости на показания насадка
незначительно в очень широком диапазоне
изменения числа Рейнольдса. При обычных
аэродинамических
экспериментах
влияние
вязкости пренебрежимо мало, так как оно может
проявляться
в
условиях
нормального
атмосферного
давления
при
скоростях
значительно
меньших 1м/с, и с ним надо
считаться лишь при изучении пограничного слоя
у твердой стенки. По опытным данным поправка
на влияние вязкости для цилиндрического
насадка равна
P0 P
5,6
1
,
2
Re
V
2
где Re = - радиус приемного отверстия,
скорость потока.
V
D
Рис. 4.5. Схема трубки Пито
-
d=0.5
При измерении полного давления в
сильно градиентных течениях (например,
течение в пограничном слое) трубкой
Пито возникает ошибка, вызванная
смещением геометрической оси насадка
с точкой замера. Учет этой погрешности
проводится коэффициентом Дэвиса:
б
d
0,131 0,082 .
D
D
Особенности изготовления насадка Пито
характеризуется
коэффициентом
тарировки, который определяется путем
тарировки в аэродинамической трубе.
English     Русский Rules