Закупочная логистика
Лекция № 3
Важность закупочной деятельности определяется следующими моментами:
Закупки имеют 2 составляющих: тактическую и стратегическую с доминированием последней.
Задачи закупочной логистики и последствия их невыполнения
Задачи закупочной логистики и последствия их невыполнения
Закупочная деятельность — это деятельность, объединяющая два функционала: управление закупками (рurchasing) и управление
Вопрос 1. Определение потребности в материальных ресурсах
Вопрос 1. Определение потребности в материальных ресурсах
Методы определения потребности в ресурсах
Вопрос 2. Задача «Сделать или купить» («Make or Buy» – MOB)
Вопрос 2. Задача «Сделать или купить» («Make or Buy» – MOB)
Вопрос 2. Задача «Сделать или купить» («Make or Buy» – MOB)
Вопрос 2. Задача «Сделать или купить» («Make or Buy» – MOB)
Вопрос 2. Задача «Сделать или купить» («Make or Buy» – MOB)
Графики годовых затрат на аренду автомобильного крана и эксплуатацию собственного козлового крана с точкой безубыточности
Вопрос 3. Выбор форм и методов закупок
В настоящее время существует 3 основных типа организации закупок материальных ресурсов в зависимости от продолжительности и
Основными методами закупок являются:
Формы возможной организации закупочной деятельности можно сгруппировать в виде трех основных систем корпоративного снабжения:
Централизованная система снабжения – когда управление снабжением осуществляется через единую службу предприятия, которая
Комбинированная (смешанная) система снабжения подразумевает, что подразделения компании могут осуществлять закупочную
Современные закупки базируются на информационных технологиях. В плане информационной поддержки управление поставщиками вылилось
Современные закупки базируются на информационных технологиях.
ОПРЕДЕЛЕНИЕ ОПТИМАЛЬНОЙ ВЕЛИЧИНЫ ПАРТИИ ЗАКУПАЕМЫХ ТМЦ
Вопрос 4. Оценка эффективности закупочной логистики и основные показатели эффективности
ОСНОВНЫЕ ПОКАЗАТЕЛИ ЭФФЕКТИВНОСТИ УПРАВЛЕНИЯ ЗАКУПОЧНОЙ ДЕЯТЕЛЬНОСТЬЮ
Эффективность работы службы снабжения/закупок организации, часто оценивается следующими показателями:
Показатели эффективности закупочной деятельности
Сбалансированная матрица оценки эффективности снабжения
Комплекс показателей оценки уровня использования материальных ресурсов
Способы повышения эффективности закупок
СПАСИБО ЗА ВНИМАНИЕ!
6.58M
Category: managementmanagement

Закупочная логистика

1. Закупочная логистика

к.э.н, доцент кафедры логистики
Трухан Юлия Леонардовна

2. Лекция № 3

Стратегические аспекты и оптимизация
закупочной деятельности в
логистических системах
Вопросы:
1. Определение потребности в
материальных ресурсах
2. Задача «Сделать или купить» («Make
or Buy» – MOB)
3. Выбор форм и методов закупок
4. Оценка эффективности закупочной
логистики и основные показатели
эффективности

3. Важность закупочной деятельности определяется следующими моментами:

1) обеспечивает связи с рынком на «входе» в
логистическую систему;
2) обеспечивает информацией компанию.
3)
оказывает
влияние
на
стабильность
функционирования компании на рынке;
4) закупки влияют на важнейшие конкурентные
характеристики предприятия:
5) поддерживает общекорпоративную стратегию и
стратегии других подразделений;

4. Закупки имеют 2 составляющих: тактическую и стратегическую с доминированием последней.

Снабжение (закупки) в тактическом, оперативном плане –
ежедневные операции, традиционно связанные с закупками и
направленные на избежание дефицита, отсутствие
материальных ресурсов или готового продукта.
Стратегическая сторона закупок – непосредственно сам процесс
управления закупками, связи и взаимодействия с другими
отделами предприятия, поставщиками, потребностями и
запросами конечного потребителя, планирование и разработка
новых закупочных схем и методов и т.п.

5. Задачи закупочной логистики и последствия их невыполнения

Задачи
1. Обеспечение непрерывного потока
поставок сырья и материалов – борьба с
дефицитом сырья, поставки «точно
вовремя»
2. Управление запасами – снижение
уровня запасов, уменьшение стоимости
запасов
3. Контроль и обеспечение качества
сырья и материалов
Последствия невыполнения
Остановка производства, дополнительные
затраты, падение продаж, потеря клиентов
Избыток оборотных средств, уменьшение
оборачиваемости инвестиций, ухудшение
финансовых показателей
Исправление дефектов, ремонт изделий на
поздних стадиях производства или после
продажи – большие затраты, падение имиджа
компании
4. Работа с поставщиками – поиск, анализ Низкое качество поставок, срывы и сбои,
и выбор компетентного поставщика,
высокие цены, конфликты – имеет
совместная работа, решение проблем и комплексные негативные последствия для
конфликтов
всего бизнеса
5. Стандартизация – приобретение
Дополнительные затраты на работу с
товаров, отвечающих требованиям
нестандартными материалами, уменьшение
стандартов
качества и надежности изделий

6. Задачи закупочной логистики и последствия их невыполнения

Задачи
6. Снижение затрат и себестоимости
изделий
Последствия невыполнения
Проигрыш в закупочной цене оборачивается
резким снижением прибыльности и
рентабельности производства
7. Улучшение конкурентоспособности –
повышение качества и скорости
обслуживания внутренних и внешних
клиентов, внедрение новых
логистических и производственных
технологий
8. Налаживание отношений с другими
функциональными подразделениями
компании – производственный отдел,
отдел маркетинга/продаж, отдел
финансов/бухгалтерия, отдел R&D
9. Снижение административных расходов
– зарплата, телефонные и почтовые
расходы, компьютеры и Интернет,
командировочные, другие накладные
расходы
Отставание от конкурентов по затратам,
качеству, скорости выполнения
потребительских заказов, падение продаж,
утрата имиджа компании как надежного
партнера
Не удается отследить потребности в сырье и
материалах, проблемы в расчетах с
поставщиками, несвоевременные поставки
продукции клиентам
Рост административных и накладных
расходов или снижение эффективности
работы отдела при сохранении расходов,
ухудшение финансовых показателей

7.

По оценкам американских специалистов, для увеличения прибыли
компании на 100 %:
объем продаж должен возрасти на 100 %;
цена товаров — возрасти на 15%;
заработная плата и оклады — снизиться на 25 %;
накладные расходы — снизиться на 33 %;
затраты на закупки — снизиться на 8,5 %.
Таким образом, на каждый процент снижения затрат на закупки
приходятся 12% роста прибыли — лучший результат.

8. Закупочная деятельность — это деятельность, объединяющая два функционала: управление закупками (рurchasing) и управление

поставщиками (supplier management).
≪Управление закупками — это обеспечение организации
продукцией заданного качества и количества из правильного
источника, доставленной вовремя, в нужное место по правильной
цене≫
Под ≪управлением поставщиками понимается аспект закупочной
деятельности, относящийся к рационализации базы поставщиков, их
отбору, координированию их работы, оцениванию показателей их
функционирования и наращиванию потенциала их деятельности≫

9. Вопрос 1. Определение потребности в материальных ресурсах

Общая потребность в ресурсах складывается:
- из потребности в ресурсах, необходимых для выполнения планов
производства и поставок продукции;
- потребности на создание и поддержание переходящих запасов
на конец планового периода;
- потребности в ресурсах на осуществление прочих видов
деятельности предприятия.
Расчет потребности производится с учетом норм расхода, планов
развития производственно-технологической базы и расширения
производства и сопровождается планированием источников (и
средств) ее покрытия. Источники покрытия подразделяются на
собственные (собственная производственная деятельность, отходы
собственного производства) и сторонние (поставщики-изготовители и
посредники, продукция и услуги сторонних организаций)

10. Вопрос 1. Определение потребности в материальных ресурсах

Методы определения потребности в материальных ресурсах:
1. На основе данных об использовании материалов в прошлом
2. Методы экстраполяции динамических рядов
3. Нормативный подход
4. МRP - системы

11. Методы определения потребности в ресурсах

1. Стохастический - определение развития будущего на основе показателей
прошедшего периода. Это приводит к неизбежным погрешностям, поэтому
прогнозные расчеты должны использоваться как базисная основа при
определении потребности в материальных ресурсах и дополняться
эмпирическими оценками, вытекающими из наблюдений состояния рынков
сбыта и закупок, а также знаний и опыта специалистов.
Порядок расчетов при определении потребности в материальных ресурсах
стохастическими методами приведен ниже.
Шаг 1. Определение типа модели потребления - постоянное,
пропорциональное увеличение или уменьшение, сезонное.

12.

Шаг 2. Выбор методов стохастического определения потребности аппроксимация средних значений, экспоненциальное сглаживание и т. п.
Оценка адекватности используемой модели.
Шаг 3. Определение прогнозных значений потребности в
материальных ресурсах.

13.

2. Детерминированный - определение потребности в материальных
ресурсах на основе данных о планируемом выпуске продукции или о
физическом объеме работ и нормах расхода материальных ресурсов.
Расчет потребности в материальных ресурсах на производство
продукции при детерминистском подходе основывается, как правило, на
методе прямого счета. Метод прямого счета применяется для определения
потребности в сырье, основных материалах, покупных полуфабрикатах
(включая комплектующие изделия), во вспомогательных материалах,
топливе и энергии.
Метод основывается на использовании показателей объемов
производства продукции (выполняемых работ) и норм расхода
материальных ресурсов на единицу продукции (работы). Разновидностями
метода прямого счета являются поиздельный и подетальный методы,
методы определения потребности на основе аналогов или типовых
представителей.

14.

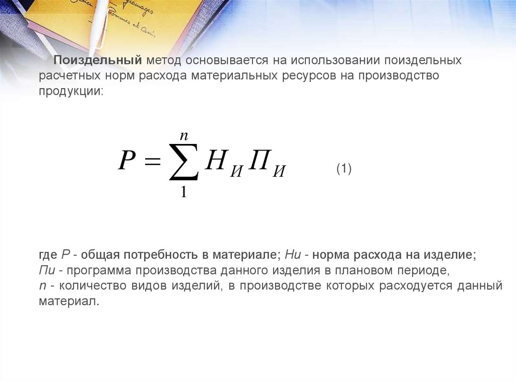
Поиздельный метод основывается на использовании поиздельных
расчетных норм расхода материальных ресурсов на производство
продукции:
n
P Н И ПИ
(1)
1
где Р - общая потребность в материале; Ни - норма расхода на изделие;
Пи - программа производства данного изделия в плановом периоде,
n - количество видов изделий, в производстве которых расходуется данный
материал.

15.

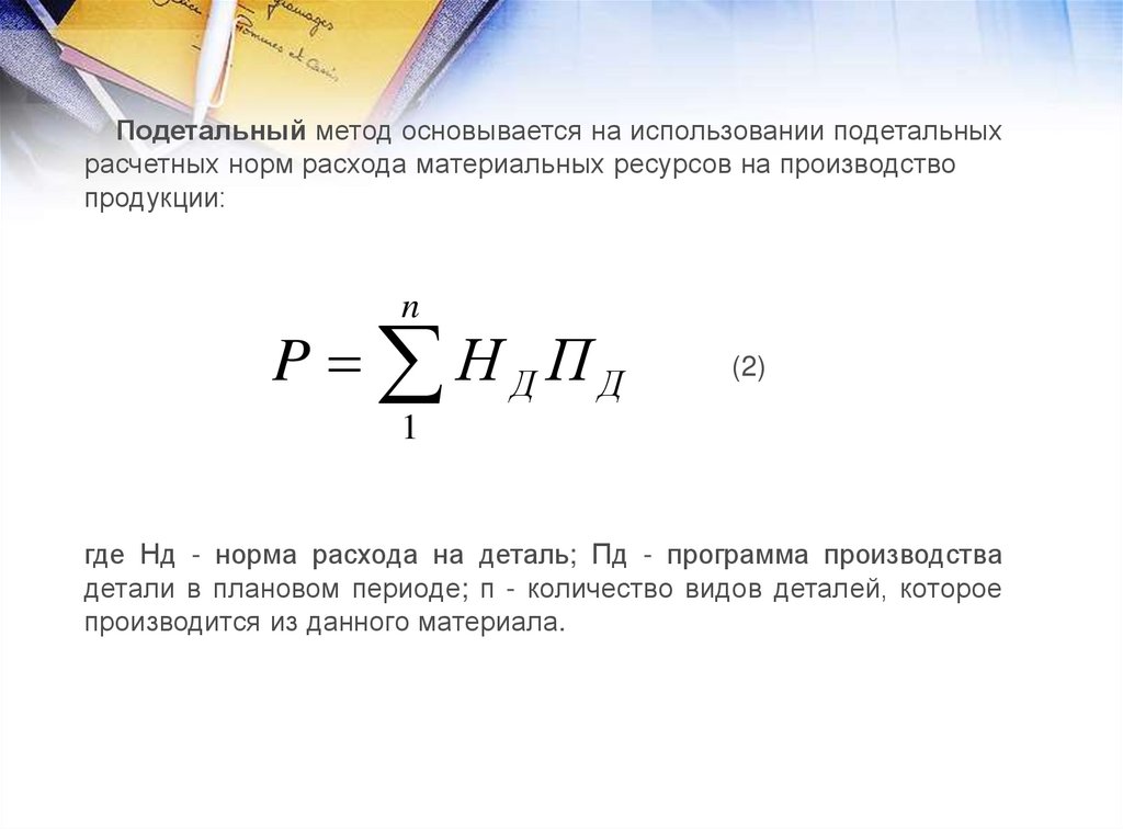
Подетальный метод основывается на использовании подетальных
расчетных норм расхода материальных ресурсов на производство
продукции:
n
P Н Д ПД
(2)
1
где Нд - норма расхода на деталь; Пд - программа производства
детали в плановом периоде; п - количество видов деталей, которое
производится из данного материала.

16.

Метод аналогии предусматривает использование с определенной
поправкой известных норм расхода материальных ресурсов на
производство аналогичной продукции (в условиях отсутствия расчетных
норм для искомого вида материальных ресурсов):
P Н АИ ПК
(3)
где Наи - норма расхода материала на изготовление базового изделия
(аналога); П - программа производства данного изделия; К коэффициент, учитывающий особенности потребления материала в
производстве данного изделия по сравнению с аналогом.
Ориентировочно коэффициент устанавливается как отношение веса
данного изделия к весу базового изделия.

17.

P Н ТИП ПОБЩ
Метод расчета по типовым представителям предусматривает
использование норм расхода на изготовление типичного представителя
производимой продукции. Этот метод применяется в условиях широкой
номенклатуры планируемой к производству однотипной продукции:
P Н ТИП ПОБЩ
(4)
где Нтип - норма расхода материалов на изготовление типового
представителя; Побщ -общая программа производства изделий
данной группы.

18.

В ряде отраслей промышленности продукция изготавливается из
нескольких разновидностей сырья и материалов по разработанным
рецептурам, в которых указывается вес каждого компонента в общем
количестве исходных материалов. Разработка рецептур позволяет получать
продукцию с заранее заданными техническими характеристиками и
определенным качеством. Рецептуры разрабатываются в черной и цветной
металлургии при изготовлении литья черных и цветных металлов, в
промышленности строительных материалов, пищевой промышленности.
Расчет потребности по рецептурам предполагает определение потребного
количества всех материалов для запланированного выпуска продукции (с
учетом отходов и потерь) с последующим определением потребности в
каждом материале по его удельному весу:
n
PГОТ В П
(5)
1
где Ргот - потребность в готовой продукции; В - черновой вес одной детали или
изделия; П - программа производства деталей для выполнения плана
реализации; п - количество наименований изделий, изготавливаемых из смеси
одной рецептуры;

19.

РГОТ
PОПТ
К ОБЩ
(6)
где Ротп - общее количество материалов, которое должно быть
отпущено в производство с учетом потерь в технологическом процессе;
Коб - интегральный коэффициент выхода готовой продукции,
учитывающий потери на всех стадиях технологического процесса;
PМ РОПТ КУД
(7)
где Рм - потребность в каждом материале; Куд - удельный вес
каждого материала в общем составе для изготовления изделия по
рецепту.

20.

В отраслях химической промышленности для расчета потребности
в исходном сырье и материалах пользуются формулами химических
реакций, молекулярными весами материалов и готовой продукции,
содержанием чистого вещества в исходном материале и готовом
продукте, данными о потерях материалов в технологическом процессе.
Н а о с н о в е ф о р м у л х и м и ч е с к и х р е а к ц и й
М М К ГП 100
PМ П
М ГП К М (100 К П )
(8)
где Мм - молекулярный вес материала (сырья); Мт - молекулярный
вес готового продукта; Km - содержание чистого вещества в готовом
продукте, %; Км - содержание чистого вещества в исходном
материале, %; Kп - суммарное количество потерь в процессе
изготовления готовой продукции.

21.

Метод динамических коэффициентов (статистический метод)
основывается на использовании данных о фактическом расходе
материальных ресурсов в прошлом периоде с учетом изменений плана
(структуры и объемов) производства продукции предприятием, а также
норм расхода ресурсов, обусловленных использованием новой техники и
технологии, совершенствованием организации производства:
PМ РФ I П I Н
(9)
где Рф - фактический расход материалов за прошлый период; Iп индекс изменения производственной программы; Iн - индекс
изменения норм расхода материалов в плановом периоде.

22. Вопрос 2. Задача «Сделать или купить» («Make or Buy» – MOB)

Внешние поставки
Причины осуществления
Сокращение расходов
Сокращение персонала
Сокращение числа процессов деятельности
предприятия до уровня ключевой компетенции
Связанные с ними риски
Потеря контроля над поставками
Непредвиденные дополнительные расходы
Сложность
предприятия
проведения
реорганизации
Сервисный риск:
-низкое качество обслуживания вследствие
сосредоточенности поставщика на своей ключевой
компетенции
-непригодность поставщика вследствие неучета им
особенностей бизнеса покупателя
Сокращение логистического цикла производства
Сложность количественного определения выгоды
Использование инновационных технологий
Значительные конверсионные расходы
Повышение эффективности логистики закупок
Разрыв между ожиданиями предприятия
реальной выгодой от использования инноваций
и

23. Вопрос 2. Задача «Сделать или купить» («Make or Buy» – MOB)

Решение о выгодности закупок может быть принято в случае,
если:
• потребность в комплектующих невелика;
• отсутствуют необходимые для производства мощности;
• отсутствуют кадры необходимой квалификации.
Решение о выгодности собственного производства может быть
принято в случае, если
• потребность в комплектующих стабильна и достаточно велика;
• комплектующее изделие может быть изготовлено на имеющемся
оборудовании.
При равных возможностях отдается предпочтение «купить»,
т.к. при этом расширяются производственные
возможности предприятия

24. Вопрос 2. Задача «Сделать или купить» («Make or Buy» – MOB)

Принятие решений по проблеме "сделать или купить" (MOB –
Make-or-Buy Problem) решается 3 методами:
1) метод ресурсно-ориентированного подхода (RBV),
заключающегося в определении границ компетентности
компании- качественный метод.
Для этого происходит оценка внешних (рыночных ) и внутренних
факторов.
Оценка факторов позволяет принять 3 решения:
-фирма пытается развить внутренние возможности фирмы;
-фирма ищет другую фирму, которая уже имеет искомые
возможности;
-фирма может все необходимое закупить у внешнего поставщика

25. Вопрос 2. Задача «Сделать или купить» («Make or Buy» – MOB)

2) метод транзакционной стоимости (TCE) предполагает
сопоставление затрат на закупку и на собственное
производство.
В целом затраты на закупку определяются ценой поставщика, но при этом
включают затраты на:
оформление заказа;
транспортировку;
страхование;
упаковку;
складирование;
обработку (переработку, сортировку и т. п.);
оплату персонала, связанного с закупками.
Затраты на собственное производство состоят из:
затрат на производство: стоимость сырья, энергии, рабочей силы, хранения,
накладных расходов;
возможных капитальных затрат на организацию требуемого производства (покупка,
доставка, монтаж оборудования, обучение рабочих).

26. Вопрос 2. Задача «Сделать или купить» («Make or Buy» – MOB)

3) Данную задачу также можно решить на основе метода определения
порога рентабельности продукции:
О= Спост/ (Ц-Спер)
где О – количество изделий, необходимых для выпуска запланированного
объема продукции;
Спост – постоянные расходы предприятия;
Ц – цена покупки одного изделия;
Спер – переменные расходы предприятия на одно изделие.
Если объем выпуска изделия будет превышать заданное
количество, то выгодно производить, если будет меньше
указанного количества, то предприятию выгодно закупать
изделия у поставщика.

27. Графики годовых затрат на аренду автомобильного крана и эксплуатацию собственного козлового крана с точкой безубыточности

28. Вопрос 3. Выбор форм и методов закупок

Формы снабжения предприятия материальными ресурсами:
транзитная форма поставок – когда
материальные ресурсы поступают
непосредственно со склада
поставщика на склад предприятияпотребителя;
складская форма поставок – когда
материальные ресурсы поступают на
предприятие потребитель через
промежуточный склад.

29. В настоящее время существует 3 основных типа организации закупок материальных ресурсов в зависимости от продолжительности и

сложности:
- постоянные закупки;
- модифицированные закупки (в которых
меняется или поставщик или параметры
закупаемых ресурсов);
- новые закупки, вызванные новыми
потребностями.

30. Основными методами закупок являются:

оптовые закупки (закупка товара одной
партией);
регулярные закупки мелкими партиями;
закупки по мере необходимости;
различные комбинации перечисленных
методов.

31. Формы возможной организации закупочной деятельности можно сгруппировать в виде трех основных систем корпоративного снабжения:

– централизованная система снабжения;
– децентрализованная система снабжения;
– комбинированная (смешанная) система
снабжения

32. Централизованная система снабжения – когда управление снабжением осуществляется через единую службу предприятия, которая

собирает от
подразделений заявки на закупку
материально-технических ресурсов и
размещает консолидированные заказы у
поставщиков (производителей)
При децентрализованной системе
снабжения управление осуществляется
подразделениями компании
самостоятельно и независимо друг от
друга.

33. Комбинированная (смешанная) система снабжения подразумевает, что подразделения компании могут осуществлять закупочную

Комбинированная (смешанная) система снабжения подразумевает, что подразделения компании могут
осуществлять закупочную деятельность как самостоятельно, так и через единую службу снабжения холдинга.
Реализация данной концепции дает право подразделениям компании осуществлять самостоятельные закупки
ресурсов, не являющихся стратегически важными для компании (например, канцелярские принадлежности)
или являющихся уникальными ресурсами для данного подразделения. При этом центральное подразделение
осуществляет закупку стратегически важных ресурсов (сырье, энергия и пр.), дорогостоящих средств
производства (оборудование), однородных ресурсов (мебель, компьютерная техника и программное
обеспечение) или сырья и материалов, необходимых нескольким подразделениям в достаточно больших
объемах, по заявкам от подразделений компании. В таких случаях достигаются эффекты, присущие
концепциям централизованного и децентрализованного снабжения

34.

МЕХАНИЗМ ФУНКЦИОНИРОВАНИЯ
ЗАКУПОЧНОЙ ЛОГИСТИКИ
• Традиционная система снабжения
• Cистема Канбан (карточка) - система «Точно в срок» (JIT)
• Система планирования производственных ресурсов МРП
(MRP)

35. Современные закупки базируются на информационных технологиях. В плане информационной поддержки управление поставщиками вылилось

в активно
развивающиеся сегодня технологии:
• SRM (SupplierRelationships Management) —
управление взаимоотношениями с поставщиками;
• VMI (Vendor Managed Inventory) — управление
поставщиком запасами потребителя;
• ≪Open-to-Buy≫ — инструмент планирования
закупок, размещения заказов и оптимизации
уровней товарных запасов в цепи поставок.

36. Современные закупки базируются на информационных технологиях.

MRP (Materials Requirements planning ) – информационный
программный модуль, предназначенный для планирования
потребностей в материалах.
Система анализирует известный или прогнозируемый спрос на
готовую продукцию, состояние запасов, график производства,
нормы расхода материалов
Определяется брутто-потребность в материалах
Определяется нетто-потребность в материалах, как бруттопотребность «минус» наличный запас, «минус» заказанные
материалы.
Формируется план заказов и график поставок

37. ОПРЕДЕЛЕНИЕ ОПТИМАЛЬНОЙ ВЕЛИЧИНЫ ПАРТИИ ЗАКУПАЕМЫХ ТМЦ

38. Вопрос 4. Оценка эффективности закупочной логистики и основные показатели эффективности

Факторы эффективности закупок

39. ОСНОВНЫЕ ПОКАЗАТЕЛИ ЭФФЕКТИВНОСТИ УПРАВЛЕНИЯ ЗАКУПОЧНОЙ ДЕЯТЕЛЬНОСТЬЮ

40. Эффективность работы службы снабжения/закупок организации, часто оценивается следующими показателями:

• сокращение издержек на закупки в структуре общих логистических
издержек;
• допустимые уровни брака закупаемой продукции;
• доля закупок, совершенных вовремя;
• число ситуаций, когда нужных материальных ресурсов / готовой
продукции не оказалось на складе, что повлекло сбои в графике
производства или выполнения заказа клиента;
• число изменений, внесенных в заказы по вине службы закупок (учет
по каждой причине внесения изменений);
• число полученных и обслуженных заявок;
• доля транспортных издержек в структуре общих затрат на закупки.

41. Показатели эффективности закупочной деятельности

KPI для
контроля,
анализа и
совершенствован
ия бизнеспроцессов
KPI для процесса
снабжения в
целом (основные
показатели)
KPI для
планирования
закупок
KPI для
выполнения
складских
операций и
доставки
заказчикам
KPI для выбора
поставщика
KPI для ведения
договоров с
поставщиками

42. Сбалансированная матрица оценки эффективности снабжения

Параметры измерения
Удовлетворение потребностей
производства / качество
материальных ресурсов
Время
Результат
Совершенный заказ
Удовлетворение
производственных потребностей
Оценочный показатель
Своевременная доставка
Издержки, рентабельность, скидки в
гарантийном обслуживании
Качество материальных ресурсов Время реакции на претензии
и производственных услуг
потребителей
Продолжительность цикла логистики
снабжения от поступления заказа до его
Продолжительность исполнения
исполнения
заказа на поставки материальных
Время реакции сети поставок
ресурсов
Выполнение плана снабжения
Издержки
Активы
Общие издержки цепи поставок
Производительность создания
добавленной стоимости
Цикл оборота
Достоверность прогнозов в отношении
производственного потребления
Срок до пополнения
производственных
запасов
Эффективность использования
активов
Устаревание производственных запасов
Загрузка логистических мощностей в
сфере снабжения

43. Комплекс показателей оценки уровня использования материальных ресурсов

44. Способы повышения эффективности закупок


Совершенствование планирования потребности и нормирование
расхода материальных ресурсов для производственных
подразделений предприятия;
Устранение потерь от брака в производстве и потерь
материальных ресурсов при доставке от поставщиков;
Максимальное сокращение отходов производства и эффективное
использование вторичных материальных ресурсов;
Исключение, по возможности, промежуточного складирования
материальных ресурсов при доставке от поставщиков;
Доставка материальных ресурсов от поставщиков как можно
большими партиями с максимальным использованием
грузовместимости транспортных средств и минимальными
тарифами;
Минимизация уровней запасов материальных ресурсов во всех
звеньях складской системы и др.

45. СПАСИБО ЗА ВНИМАНИЕ!

English     Русский Rules