Изучение принципа работы гидравлических систем
Гидравлика является научной основой при изучении гидросистем, и одним из разделов физики, который изучает свойства и поведение
Способность жидкости передавать давление по всем направлениям без изменения была положена в основу устройства гидравлических и
Гидравлические системы широко применяются в различных областях. Например, они используются для передачи механической силы и
Спасибо за внимание
8.74M
Category: physicsphysics

Изучение принципа работы гидравлических систем

1. Изучение принципа работы гидравлических систем

Выполнил:
Оберемок С.Д.
учащийся 9М класса
МБОУ гимназии им. Героя РФ А.В. Катериничева
Руководитель Крупин В.Ю.
учитель физики
МБОУ гимназии им. Героя РФ А.В. Катериничева
Гурьевск, 2025

2.

Содержание:
Введение
3
1. Гидравлика
4
1.1 Гидравлический пресс и процесс его работы
9
2. Гидростатика
8
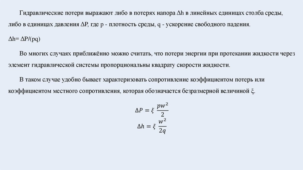
3. Гидравлические сопротивления
11
Заключение
13
Список литературы
14
Приложение
15

3.

Сегодня гидравлические системы являются неотъемлемой частью современной
инженерии. Они получили широкое распространение в дорожной и строительной технике,
до авиации и тяжелой промышленности. Потому что они универсальны и эффективны в
работе. Использование гидравлических систем постоянно увеличивается. Нужно знать
главные законы физики, чтобы понять, как действует современная техника.
В основе гидравлики лежат
фундаментальные физические принципы, один
из основных законов физики - Закон Паскаля. Он
нашел огромное применение в современном
мире.

4.

Гидравлика – это прикладная техническая наука, использующая жидкости под давлением для
выполнения работы высокотехнологичных гидравлических систем. Для инженерных расчетов при
проектировании гидротехнических сетей и сооружений, таких как плотины, мосты, каналы,
отстойники, системы водоснабжения и канализации, осушения и орошения, при конструировании
фильтров, трубопроводов, турбин, насосов и других гидравлических машин нужно знать главные
принципы гидравлики.
Она сыграла ключевую роль в улучшении качества жизни человечества и развитии технологий,
который гласит, что давление, оказываемое на заключенную жидкость, передается равномерно во
всех направлениях.
Несмотря на кажущуюся простоту, гидравлика объединяет в себе сложные научные и
инженерные концепции, требующие глубокого понимания для эффективного проектирования и
эксплуатации.

5. Гидравлика является научной основой при изучении гидросистем, и одним из разделов физики, который изучает свойства и поведение

жидкостей под
Блез Паскаль
(19.06.1623 – 19.08.1662)
Французский математик, физик и
философ
воздействием сил.
Она включает в себя исследование законов,
принципов и уравнений, которые описывают
давление, объем, плотность и скорость
жидкости.
Если воздействовать на жидкость в какойлибо точке, то это воздействие будет
передано одинаково во всех направлениях. В
этом и заключается основной закон
гидростатики — жидкость передаёт
оказываемое на неё давление одинаково во
всех направлениях. Этот закон назван
законом Паскаля.

6. Способность жидкости передавать давление по всем направлениям без изменения была положена в основу устройства гидравлических и

пневматических устройств. На основе закона
Паскаля построены гидравлические прессы, гидравлические
подъёмники, агрегаты

7. Гидравлические системы широко применяются в различных областях. Например, они используются для передачи механической силы и

управления
движением в грузовых лифтах, строительных кранах, управления
самолетами, автокранах, тормозных системах автомобилей и т.д.

8.

Другим важным понятием
в гидравлике является
площадь поршня.
Увеличения площади поршня
позволяет увеличить
давление жидкости, и
наоборот.
Этот принцип используется при проектировании гидравлических
цилиндров, прессов и других устройств.
Важно отметить, что гидравлические системы могут быть использованы
не только для усиления силы, но и для передачи сигналов или управления.

9.

Гидравлический пресс — это механизм,
который использует гидравлическую систему для
создания давления и применения силы к объекту.
Он широко применяется в промышленности для
выполнения различных операций, таких как
сжатие,
вытягивание,
материалов.
изгиб
и
формовка

10.

Процесс работы гидравлического пресса обычно состоит из следующих этапов:
1. Заполнение гидравлической системы: вначале необходимо заполнить гидравлическую систему рабочей жидкостью,
которая обычно состоит из масла или воды. Эта жидкость заполняет гидравлический цилиндр и создает давление.
2. Перемещение поршня: когда давление внутри гидравлического цилиндра достигает определенного уровня, поршень
начинает двигаться. Поршень может двигаться вверх, вниз или горизонтально, в зависимости от конструкции пресса.
3. Применение силы: при движении поршня создается сила, которая применяется к рабочему объекту. Эта сила может
быть очень велика, что позволяет гидравлическому прессу выполнять задачи с большой силой.
4. Выполнение операции: во время применения силы гидравлическим прессом, он выполняет операцию над рабочим
объектом. Например, если это сжатие, гидравлический пресс может сжимать и формировать материал в заданную форму.
5. Отпуск силы и возврат поршня: после завершения операции гидравлический пресс отпускает силу и поршень
возвращается в свое исходное положение. Давление в гидравлической системе снижается, и цикл может быть повторен
для следующей операции.

11.

Устройства, в которых применяется сжатый воздух, называются пневматическими.
Например, сжатый воздух используется в подводной лодке для ее подъема с глубины. При
погружении специальные цистерны внутри подводной лодки заполняются водой. Масса лодки
увеличивается, и она погружается. Для подъема лодки в эти цистерны закачивается сжатый воздух,
который вытесняет воду. Масса лодки уменьшается, и она всплывает
Использование воздушных систем на транспорте связано с тем, что даже в случае утечки
воздуха из системы он будет восполняться за счет работы компрессора и система будет исправно
работать.

12.

На законе Паскаля основана и работа экскаватора, где применяются гидравлические цилиндры для
приведения в движение его стрел и ковша.
Гидравлический домкрат — это стационарное, переносное или передвижное грузоподъемное
устройство, предназначенное для тяжелых предметов. Применяется при выполнении ремонтно-строительных
работ и в составе кранов, прессов, подъемников.
Подъемные механизмы с гидравлическим приводом от двигателя автомобиля предназначен для
обеспечения разгрузки кузова путем его опрокидывания и последующего возвращения в исходное положение.
Наибольшее распространение получили гидравлические подъемные механизмы, привод которых
осуществляется от двигателя автомобиля. Эти механизмы компактны, надежны, безопасны в работе,
обладают плавностью и быстротой действия, имеют большой срок службы.

13.

Гидравлический насос — это оборудование, посредством которого механическая энергия
преобразовывается в гидравлическую: из вырабатываемого двигателем крутящего момента образуется
подача либо давление.
Гидравлический подъемник – это устройство, которое встречается практически в каждом СТО и
автосервисе. Благодаря использованию данной установки можно быстро и качественно выполнить
работы по обслуживанию транспортного средства. Однако, помимо этого есть гидравлический
подъемник, используемый в коммунальных целях и в строительстве.
Гидравлические краны – это краны, приводимые в действие напорной водой. Положительными
качествами гидравлических кранов являются: безопасность, легкая приспособляемость к различным
условиям, надежность работы. Различные операции (подъем, горизонтальное перемещение и поворот)
обыкновенно выполняются отдельными гидравлическими цилиндрами с независимым друг от друга
управлением.

14.

Гидростатическое давление действует на всякую часть плоскости, ограничивающей жидкость,
с силой Р, пропорциональной величине w этой поверхности, и направленной по нормали к ней.
Отношение Pw, то есть давление р на поверхность равную единице, называется гидростатическим
давлением.
P = pw
Оно служит для точного вычисления давления на данную поверхность сосуда, газов и
капельных жидкостей, находящихся при таких условиях, что часть давления, зависящая от
собственного веса жидкостей, ничтожно мала по сравнению с давлением, передаваемым им извне.
Сюда относятся почти все случаи давлений газов и расчеты давлений воды в гидравлических
прессах и аккумуляторах.

15.

Основным законом гидростатики называется уравнение, где p - гидростатическое давление
(абсолютное или избыточное) в произвольной точке жидкости, р- плотность жидкости, q ускорение свободного падения, z - высота точки над плоскостью сравнения (геометрический
напор), H - гидростатический напор.
р
+
English     Русский Rules