Семинар 2
Одночастичные уровни в оболочечном потенциале
Примеры задач
Примеры
Примеры
Пример
Задачи для самостоятельного решения
1.54M
Category: physicsphysics

Семинар 2. Модели атомных ядер

1. Семинар 2

Модели атомных ядер

2. Одночастичные уровни в оболочечном потенциале

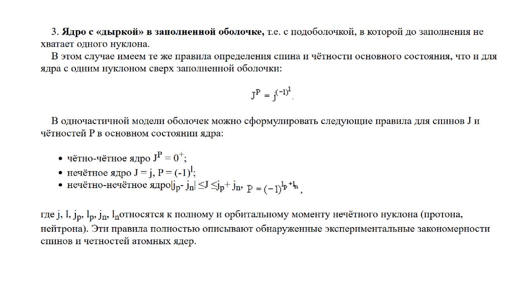
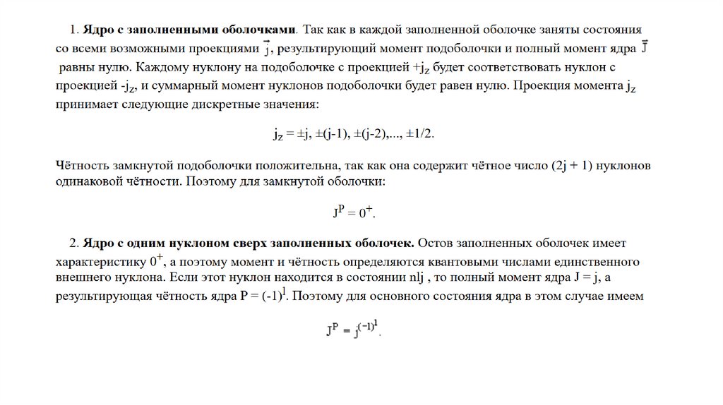
3.

4.

5.

6.

Спиновые гиромагнитные отношения для протона 5.586, для нейтрона -3.826.
Орбитальные гиромагнитные отношения для протона 1, для нейтрона 0.

7. Примеры задач

8. Примеры

9. Примеры

10. Пример

11. Задачи для самостоятельного решения

43
87
203
27
1 На основании модели ядерных оболочек определить спины основных состояний ядер
English     Русский Rules