1.25M
Category: physicsphysics

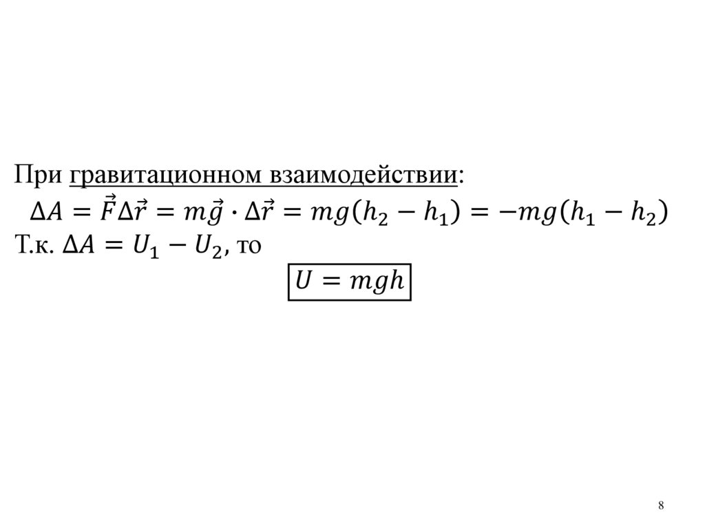
Консервативные силы

1.

Консервативные силы
Кроме контактных взаимодействий, наблюдаются
взаимодействия между телами, удаленными друг от
друга посредством физических полей. Каждое тело
создает вокруг себя силовое поле.
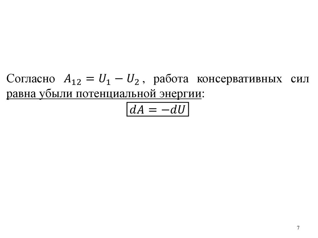
Работа, совершаемая над частицей силами поля, может
зависеть лишь от начального и конечного положений
частицы и не зависеть от пути. Такие силы называются
консервативными.
1

2.

Работа консервативных сил на замкнутом пути равна
нулю:
English     Русский Rules