ФИЗИЧЕСКИЕ СВОЙСТВА И ХАРАКТЕРИСТИКИ ГРУНТОВ
Суглинки
Супеси
Пески
Гранулометрический состав, т. е. процентное содержание по весу частиц различной крупности: гальки (40 мм), гравия (2—40 мм),
1. Плотность грунта (природная плотность естественной ненарушенной структуры) – это отношение массы образца в природном
2. Плотность минеральной части грунта (плотность твердых частиц) – отношение массы твердых частиц грунта к его объему.
3. Естественная (природная, весовая) влажность – отношение массы воды, которая содержится в грунте, к массе этого объема, д. е.
откуда:
5. Удельный вес грунта – отношение веса грунта к занимаемому объему
6. Удельный вес твердых частиц – отношение веса твердых частиц к занимаемому объему
7. Удельный вес сухого грунта – отношение веса сухого грунта к занимаемому объему
8. Пористость грунта (n) – отношение объема пор в образце к объему самого образца. Отношение объема твердых частиц грунта к
Так как объем рассматриваемого образца равен 1см3, то величины n и m будут соответственно объемами пор и твердых частиц в
Коэффициент пористости (е) – отношение объема пор к объему твердых частиц.
10. Удельный вес взвешенного в воде грунта – вес объема грунта, который расположен ниже уровня грунтовых вод
11. Число пластичности – разность между влажностями на границе текучести и границе раскатывания, то есть это долевое или
12. Показатель консистенции (текучести) – отношение разности влажностей, соответствующих двум состояниям грунта: естественному
По показателю консистенции IL различают следующие состояния для глин и суглинков: твердое IL<0 (W<WР) ; полутвердое 0≤ IL≤0,25;
13. Коэффициент водонасыщения (Sr) – степень влажности, показатель степени наполнения пор грунта водой
Коэффициент водонасыщения (Sr ) Коэффициент водонасыщения (Sr) – отношение естественной влажности грунта W к влажности,
РАСЧЕТНЫЕ ФОРМУЛЫ ОСНОВНЫХ ФИЗИЧЕСКИХ ХАРАКТЕРИСТИК ГРУНТОВ
Характеристики физических свойств грунтов
МЕХАНИЧЕСКИЕ СВОЙСТВА И ХАРАКТЕРИСТИКИ ГРУНТОВ
Выводы по механическим компрессионным свойствам грунтов
Выводы по механическим компрессионным свойствам грунтов
Водопроницаемость грунтов
Водопроницаемость грунтов
Закон ламинарной фильтрации
Выводы по механическим и компрессионным свойствам грунтов
8.08M
Category: geographygeography

Физические свойства и характеристики грунтов

1. ФИЗИЧЕСКИЕ СВОЙСТВА И ХАРАКТЕРИСТИКИ ГРУНТОВ

1

2.

3. Суглинки

4. Супеси

5. Пески

6.

ФИЗИЧЕСКИЕ СВОЙСТВА И ХАРАКТЕРИСТИКИ ГРУНТОВ
• Грунт (нем. Grund — основа, почва) — горные породы,
почвы, техногенные образования, представляющие собой
многокомпонентную и многообразную геологическую
систему и являющиеся объектом инженерно-хозяйственной
деятельности человека.
• Скальные и полускальные грунты — монолитные грунты с
жёсткими структурными связями;
• Дисперсные грунты — раздельно-зернистые грунты без
жёстких структурных связей: связные — глинистые, и
несвязные — песчаные и крупнообломочные.
Грунты могут быть использованы в качестве оснований
зданий и различных инженерных сооружений, материала
для сооружений (дорог, насыпей, плотин), среды для
размещения подземных сооружений (тоннелей,
трубопроводов, хранилищ) и др.
6

7.

ФИЗИЧЕСКИЕ СВОЙСТВА И ХАРАКТЕРИСТИКИ ГРУНТОВ
• Дисперсные грунты состоят из твердых минеральных
частиц («скелет» грунта), воды и воздуха и, таким
образом, представляют собой (при положительной
температуре) трехфазную систему. Все грунты
различаются между собой многими признаками. Для
механики грунтов наиболее важными являются их
физические и механические свойства.
7

8.

ФИЗИЧЕСКИЕ СВОЙСТВА И ХАРАКТЕРИСТИКИ ГРУНТОВ
• Физические свойства грунтов — это свойства, обусловленные
действием физических полей различной природы.
В соответствии с этим выделяют:
плотностные свойства грунтов, как следствие гравитационного поля;
гидрофизические — гидравлического поля;
газофизические — поля газового давления;
теплофизические — термического поля;
электрические и электрокинетические — электрического поля;
магнитные — магнитного поля;
радиационные — радиационного поля.
• Физические характеристики количественно оценивают cвойства
грунтов в естественном состоянии,
• механические – под воздействием нагрузки.
8

9.

ФИЗИЧЕСКИЕ СВОЙСТВА И ХАРАКТЕРИСТИКИ ГРУНТОВ
Две основные группы характеристик свойств грунтов:
1) Основные – определяемые
полевыми или лабораторными
исследованиями;
2) Расчетные (производные)
– характеристики,
определяемые расчетом.
9

10.

Основные характеристики:
0. Гранулометрический состав
1. Плотность грунта
2. Плотность твердых частиц
3. Естественная влажность
Производные характеристики:
4. Плотность сухого грунта
5. Удельный вес грунта
6. Удельный вес твердых частиц
7. Удельный вес сухого грунта
8. Пористость
9. Коэффициент пористости
10. Удельный вес взвешенного в воде грунта
11. Число пластичности
12. Показатель консистенции (текучести)
13. Степень влажности
10

11.

ФИЗИЧЕСКИЕ СВОЙСТВА И ХАРАКТЕРИСТИКИ ГРУНТОВ
В виртуальной лаборатории на одном из столов в разобранном
состоянии находится прибор для определения гранулометрического
состава грунта (набор сит, дно, крышка), весы электронные, мерная
чаша. Каждое сито имеет массу от большого до меньшего с
одинаковым уменьшением от 200 до 120 г. Слева на столе рядом
находятся 3 ящика с различными грунтами. Справа на столе находится
ящик для отработанного грунта.
Прибор для определения
гранулометрического состава грунта,
весы электронные, мерная чаша.
Ящики с грунтами для замеров
11

12.

Режущие кольца
пробоотборники
Стакан
лабораторный
Весы лабораторные
электронные
режущее
кольцо
нож
режущее
кольцо
á)
à)
Отбор проб грунта методом режущего кольца
Пикнометр лабораторный

13. Гранулометрический состав, т. е. процентное содержание по весу частиц различной крупности: гальки (40 мм), гравия (2—40 мм),

песка (0,25—2 мм),
песчаной пыли (0,05— 0,25 мм), пылеватых частиц (0,005—0,05 мм) и глинистых
частиц (менее 0,005 мм).
2 мм
1 мм
0,5 мм
0,25 мм
0,1 мм
0,05
< 0,05 мм

14.

Гранулометрический состав грунта
Грунт
Крупнообломочный:
Валуны (окатанные) и глыбы (угловатые)
Галька (окатанная) и щебень (угловатый)
Гравий (окатанный) и дресва (угловатая)
Песок:
Гравелистый
Крупный
Средней крупности
Мелкий
Пылеватый
Размер частиц,
мм
Масса частиц, % от
массы воздушносухого грунта
200
10
2
50
50
50
2
0,5
0,25
25
50
50
≥ 0,1
0,1
≥ 75
75

15.

ФИЗИЧЕСКИЕ СВОЙСТВА И ХАРАКТЕРИСТИКИ ГРУНТОВ
• Гранулометрический состав характеризует содержание по массе групп
частиц (фракций) грунта различной крупности по отношению к общей
массе абсолютно сухого грунта. В зависимости от содержания в грунте
частиц разных размеров определяют степень неоднородности
гранулометрического состава.
15

16.

ФИЗИЧЕСКИЕ СВОЙСТВА И ХАРАКТЕРИСТИКИ ГРУНТОВ
Различают 3 основные физические характеристики:
- плотность грунта ρ естественной (ненарушенной)
структуры, равную отношению массы образца грунта
к его объему, [г/см3]; [ т/м3]; [кг/м3];
- плотность твердых частиц грунта ρS , равную
отношению массы твердых частиц к их объему,
[г/см3]; [ т/м3]; [кг/м3];
- природную весовую влажность грунта W, равную
отношению массы содержащейся в нем (грунте) воды
к массе твердых частиц, [% или д. е. ]
16

17.

ФИЗИЧЕСКИЕ СВОЙСТВА И ХАРАКТЕРИСТИКИ ГРУНТОВ
g1 g 2
V1 V2
- плотность грунта естественной
(ненарушенной) структуры (г/см3);
g1
s
V1
- плотность твердых частиц
грунта (г/см3);
g2
W
g1
- природная весовая влажность
грунта (д. е или %).
17

18.

ФИЗИЧЕСКИЕ СВОЙСТВА И ХАРАКТЕРИСТИКИ ГРУНТОВ
Изобразим схему 1 см3 грунта (3х фазная система).
m2 (V2)
0
m1 (V1)
m1 – масса твердых частиц грунта;
V1 – объем твердых частиц грунта;
m2 – масса воды в порах (массу воздуха не
учитываем);
V2 – объем пустот (заполненных водой и воздухом).
18

19. 1. Плотность грунта (природная плотность естественной ненарушенной структуры) – это отношение массы образца в природном

состоянии к занимаемому им объему.
Определяют
в лабораторных
условиях методом
режущего кольца.
19

20. 2. Плотность минеральной части грунта (плотность твердых частиц) – отношение массы твердых частиц грунта к его объему.

ФИЗИЧЕСКИЕ СВОЙСТВА И ХАРАКТЕРИСТИКИ ГРУНТОВ
2. Плотность минеральной части грунта
(плотность твердых частиц) – отношение массы
твердых частиц грунта к его объему.
Определяют в лабораторных условиях методом
гидростатического взвешивания в мерной колбе –
пикнометре.
20

21. 3. Естественная (природная, весовая) влажность – отношение массы воды, которая содержится в грунте, к массе этого объема, д. е.

или %.
Определяют в лабораторных
условиях методом сушки пробы
грунта (весовым способом).
Анализатор влажности
21

22.

ФИЗИЧЕСКИЕ СВОЙСТВА И ХАРАКТЕРИСТИКИ ГРУНТОВ
Плотность грунта определяют взвешиванием по образцу,
отобранному в режущее кольцо, методом лунки, иногда
парафинированием.
22

23.

ФИЗИЧЕСКИЕ СВОЙСТВА И ХАРАКТЕРИСТИКИ ГРУНТОВ
Плотность твердых частиц определяют пикнометрическим методом, при этом методе
вес (масса) твердых частиц в некотором объеме грунта, вычисляется как разность весов
пикнометра (стеклянной колбы с уширением) вместе с помещенным его V сухого грунта
и пустого пикнометра.
Влажность грунта устанавливают взвешиванием образца естественной влажности до и
после высушивания (до постоянной массы).
Все три основные характеристики определяются только экспериментальным путем и
служат для расчета других характеристик.
23

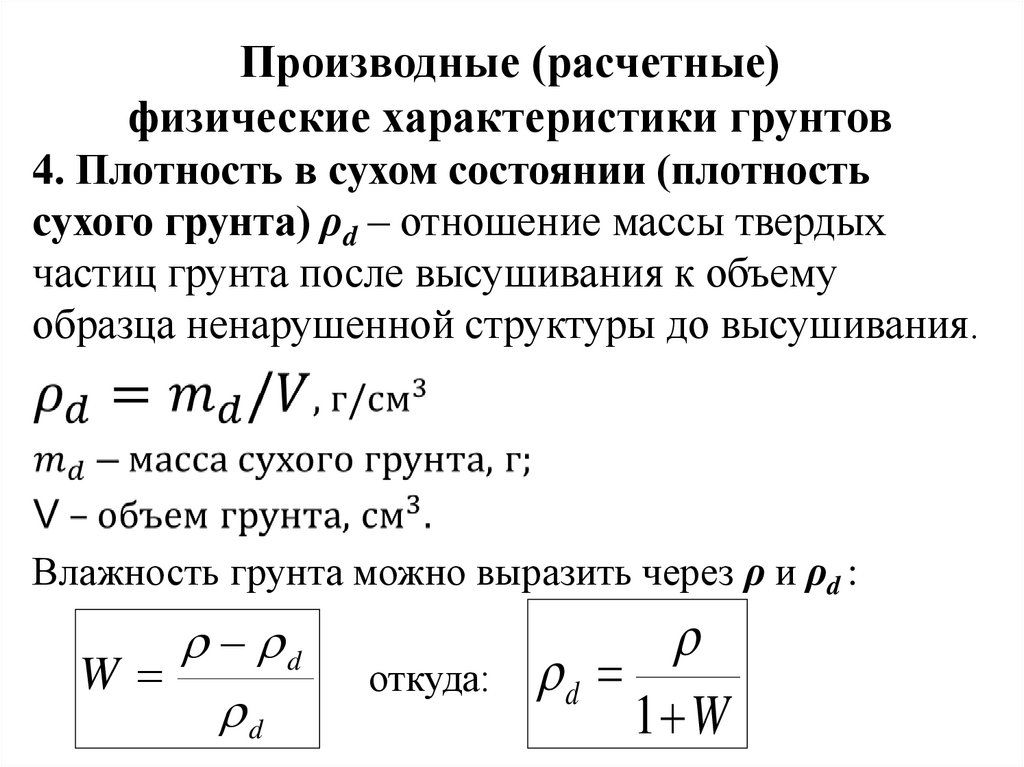
24. откуда:

Производные (расчетные)
физические характеристики грунтов
4. Плотность в сухом состоянии (плотность
сухого грунта) ρd – отношение массы твердых
частиц грунта после высушивания к объему
образца ненарушенной структуры до высушивания.
Влажность грунта можно выразить через ρ и ρd :
d
W
d
откуда:
d
1 W
24

25. 5. Удельный вес грунта – отношение веса грунта к занимаемому объему

ФИЗИЧЕСКИЕ СВОЙСТВА И ХАРАКТЕРИСТИКИ ГРУНТОВ
5. Удельный вес грунта – отношение веса грунта
к занимаемому объему
25

26.

ФИЗИЧЕСКИЕ СВОЙСТВА И ХАРАКТЕРИСТИКИ ГРУНТОВ
Объемный вес зависит от
минералогического состава, пористости
и влажности грунта. Чем больше
влажность грунта, тем больше его
объемный вес. Максимального значения
при данной пористости объемный вес
грунта достигает при полном заполнении
пор водой.
Прибор для определения объемного веса грунта
26

27. 6. Удельный вес твердых частиц – отношение веса твердых частиц к занимаемому объему

ФИЗИЧЕСКИЕ СВОЙСТВА И ХАРАКТЕРИСТИКИ ГРУНТОВ
6. Удельный вес твердых частиц – отношение
веса твердых частиц к занимаемому объему
27

28. 7. Удельный вес сухого грунта – отношение веса сухого грунта к занимаемому объему

ФИЗИЧЕСКИЕ СВОЙСТВА И ХАРАКТЕРИСТИКИ ГРУНТОВ
7. Удельный вес сухого грунта – отношение
веса сухого грунта к занимаемому объему
28

29.

ФИЗИЧЕСКИЕ СВОЙСТВА И ХАРАКТЕРИСТИКИ ГРУНТОВ
5. Удельный вес грунта
(кН/м3)
g
6. Удельный вес грунта
в сухом состоянии
d d g
7. Удельный вес
твердых частиц
s s g
29

30. 8. Пористость грунта (n) – отношение объема пор в образце к объему самого образца. Отношение объема твердых частиц грунта к

объему
образца (m).
n m 1
n 1 m
V1
V2
m
n
V1 V2
V1 V2
30

31. Так как объем рассматриваемого образца равен 1см3, то величины n и m будут соответственно объемами пор и твердых частиц в

единице объема грунта.
Величины n и m можно получить из выражений:
d
m
s
d
n 1
s
Оборудование для определения пористости и распределения31 пор

32. Коэффициент пористости (е) – отношение объема пор к объему твердых частиц.

n
По определению е
m
d
1
s s d
1 m
e
d
m
d
s
32

33.

Коэффициент пористости
33

34. 10. Удельный вес взвешенного в воде грунта – вес объема грунта, который расположен ниже уровня грунтовых вод

34

35.

ФИЗИЧЕСКИЕ СВОЙСТВА И ХАРАКТЕРИСТИКИ ГРУНТОВ
Удельный вес с учетом взвешивающего действия воды:
s w
sb
s w 1 n
1 e
35

36. 11. Число пластичности – разность между влажностями на границе текучести и границе раскатывания, то есть это долевое или

процентное содержание воды, которое придется добавить в
грунт, чтобы он из пластичного состояния перешел в текучее. Эта
характеристика отражает способность грунтов удерживать воду.
По числу пластичности устанавливается наименование
грунта. Если число пластичности равно 0,01-0,07 – это
супесь; >0,17 – глина.
36

37.

WL – влажность грунта, при которой
стандартный конус погружается в образец на
глубину 10 мм (верхний предел пластичности);
Конус
Васильева
за 5 с на
глубину 10мм
37

38.

Wр – влажность грунта, при которой он теряет
способность раскатываться в шнур диаметром
2…3 мм (нижний предел пластичности).
Жгут диаметром 3мм
на кусочки 3…10 мм
38

39. 12. Показатель консистенции (текучести) – отношение разности влажностей, соответствующих двум состояниям грунта: естественному

и на границе
раскатывания, к числу пластичности
39

40. По показателю консистенции IL различают следующие состояния для глин и суглинков: твердое IL<0 (W<WР) ; полутвердое 0≤ IL≤0,25;

По показателю консистенции IL различают
следующие состояния для глин и суглинков:
твердое
IL<0 (W<WР) ;
полутвердое
0≤ IL≤0,25;
тугопластичное
0,25< IL≤0,50 ;
мягкопластичное
0,50< IL ≤0,75 ;
текучепластичное 0,75< IL ≤1 ;
текучее
IL>1 (W>WL).
Для супеси:
40

41. 13. Коэффициент водонасыщения (Sr) – степень влажности, показатель степени наполнения пор грунта водой

41

42. Коэффициент водонасыщения (Sr ) Коэффициент водонасыщения (Sr) – отношение естественной влажности грунта W к влажности,

соответствующей полному заполнению пор водой (без
пузырьков воздуха), т. е. к полной влагоемкости Wsat .
W
Sr
W sat
(*)
42

43.

n
w
Согласно определению: W
sat
m s
или
Wsat
e w
s
где ρw – плотность воды (ρw =1 г/см3).
Подставив значение Wsat в выражение (*), найдем:
W s W s
Sr
e w
e w
43

44.

ФИЗИЧЕСКИЕ СВОЙСТВА И ХАРАКТЕРИСТИКИ ГРУНТОВ
По коэффициенту водонасыщения различают
грунты:
- малой степени водонасыщения 0< Sr ≤0,5;
- средней степени водонасыщения 0,5< Sr ≤0,8;
- насыщенные водой 0,8< Sr ≤1.
44

45.

В зависимости от влажности для глинистых грунтов
К.Терцаги ввел три консистенции: твердую,
пластичную и текучую. Для определения
консистенции находят характерные влажности,
соответствующие границе текучести WL и границе
раскатывания (пластичности) Wр .
WL – влажность грунта, при которой стандартный
конус погружается в образец на глубину 10 мм
(верхний предел пластичности);
Wр – влажность грунта, при которой он теряет
способность раскатываться в шнур диаметром 2…3
мм (нижний предел пластичности).
Разность между этими влажностями называется
числом пластичности Iр:
I p WL W p
45

46.

По числу пластичности можно определить вид грунта:
супесь
(0,01) 1% ≤ Ip ≤ 7% ( 0,07)
суглинок
(0,07) 7% < Ip ≤ 17% (0,17)
глина
Ip > 17% (0,17)
Показатель текучести:
W WP W WP
IL
WL WP
IP
IL характеризуется степенью взаимной подвижности
твердых частиц в грунте естественного сложения. Чем
больше подвижность, тем больше величина IL.
46

47.

Для супесей (вследствие малой точности
определения значений WL и WР)
различают только три состояния:
твердое
IL<0
пластичное 0≤ IL ≤1
текучее
IL>1.
47

48.

Id – показатель плотности сложения.
Плотность песков может быть установлена путем
сравнения коэффициента пористости природного
сложения с коэффициентом пористости в рыхлом и
плотном состоянии.
emax e
Id
emax emin
е - коэффициент пористости природного сложения;
emax- коэффициент пористости в рыхлом состоянии;
emin- коэффициент пористости в плотном состоянии.
48

49.

Классификация песков:
рыхлые
средней плотности
плотные
0≤ Id ≤0,33
0,33< Id≤ 0,67
0,67< Id ≤1
49

50. РАСЧЕТНЫЕ ФОРМУЛЫ ОСНОВНЫХ ФИЗИЧЕСКИХ ХАРАКТЕРИСТИК ГРУНТОВ

50

51.

ВЫВОДЫ
Физические свойства и характеристики (их численные
параметры) определяют не только физическое
состояние грунтов, но и их состояние при
проявлениях природных воздействий
(замачивании, температурных колебаниях,
низких отрицательных температурах), но и
впрямую связаны с механическими
(прочностными и деформационными)
характеристиками.
51

52. Характеристики физических свойств грунтов

Плотность грунта
ρ = mгр /Vгр
Плотность твердой
(минеральной ) части
Плотность скелета
грунта
Удельный вес грунта
ρs = ms /Vs
ρd = ms/Vгр = ρ/ (1 + 0,01W)
γ = ρg
Удельный вес твердой
(минеральной ) части
γs = ρsg
Удельный вес скелета
грунта
γd = ρdg
Удельный вес грунта с учётом взвешивающего воздействия воды
γsb= (γs - γw)/(1+e)
Влажность весовая
W = (ρ - ρd )/ρd
Влажность объемная
W0 = Wρd
Полная влагоемкость (влагоемких грунтов) или полная водоемкость (невлагоемких)
Коэффициент водонасыщения
Пористость
Коэффициент пористости
Коэффициент пористости грунта, насыщенного водой
Wn = n/ ρs(1-n)
Sr = W/Wn = Wρs/ еρw
n = 1-m = 1 - ρd/ρ
e = n/ (1-n ) = (ρ - ρd)/ρd
e = Wρ
Объем пор в 1 см грунта
n = e/(1+e) = 1-m
Объем минеральной части в 1 см3 грунта
m = 1/(1+e) = 1-n
Предел пластичности глинистого грунта
Wp
Предел текучести глинистого грунта
WL
Число пластичности
Показатель консистенции
Iр = WL - Wр
IL = (W-Wp)/Iр
Коэффициент относительной плотности песка
Id = (emax – e0)/(emax - emin)
Коэффициент уплотненности песчаного грунта
U = (emax - emin)/emin
23

53. МЕХАНИЧЕСКИЕ СВОЙСТВА И ХАРАКТЕРИСТИКИ ГРУНТОВ

53

54.

МЕХАНИЧЕСКИЕ СВОЙСТВА И ХАРАКТЕРИСТИКИ ГРУНТОВ
Под механическими свойствами понимают способность грунтов
сопротивляться изменению объема и формы в результате
силовых (поверхностных и массовых) и физических (изменение
влажности, температуры и т. п.) воздействий.
Характеристики механических свойств грунтов необходимо
знать для расчетов деформаций, оценки прочности и
устойчивости грунтовых массивов и оснований. Так как грунты
строительной площадки формировались в течение длительного
периода времени и испытывали различные воздействия, поэтому
характеристики их механических свойств не могут быть
назначены в зависимости от физического состава и состояния, а
должны определяться экспериментально, за исключением
случаев, приведенных в СП 22.13330-2011 (актуализированная
редакция СНиП 2.02.01—83.) Основания и фундаменты.
54

55.

МЕХАНИЧЕСКИЕ СВОЙСТВА И ХАРАКТЕРИСТИКИ ГРУНТОВ
Механические свойства грунтов зависят от их состава
(минерального и гранулометрического), физического
состояния (плотности, влажности, температуры) и
структурных особенностей.
Характеристики механических свойств грунтов
используются для расчетов деформаций, оценки прочности
и устойчивости грунтовых массивов и оснований.
55

56.

МЕХАНИЧЕСКИЕ СВОЙСТВА И ХАРАКТЕРИСТИКИ ГРУНТОВ
механические характеристики грунтов делят на 3 группы:
• I гр. – для оценки деформативных свойств:
• mо – коэффициент сжимаемости основания см2/кг, МПа-1;
• mv– приведенный коэффициент сжимаемости основания;
• Е0 – модуль общей деформации кг/см2, МПа.
• II гр. – для оценки фильтрационных свойств:
• Kф– коэффициент фильтрации см/с; м/сут;
• Ј – гидравлический градиент.
• III гр. – для оценки прочностных свойств:
• φ – угол внутреннего трения (град.);
• С – коэффициент сцепления кг/см2, МПа.
56

57.

МЕХАНИЧЕСКИЕ СВОЙСТВА И ХАРАКТЕРИСТИКИ ГРУНТОВ
Свойство
Сжимаемость
Водопроницаемость
Характеристики
Закон уплотнения Коэффициент
уплотнения
Закон ламинарной Коэффициент
фильтрации
фильтрации
Закономерность
Контактная
Предельное
сопротивляемость сопротивление
сдвигу
сдвигу.
Условие
прочности
Коэффициент
внутреннего
трения и
сцепление
Практические
приложения
Расчет осадок
фундаментов
Прогноз скорости
осадок
водонасыщенных
грунтовых
оснований
Расчеты предельной
прочности,
устойчивости и
давления на
ограждения
СтруктурноПринцип общей и Модули
Определение
фазовая
линейной
деформируемо напряжений и
деформируемость деформируемости сти
деформаций грунтов
57

58.

МЕХАНИЧЕСКИЕ СВОЙСТВА И ХАРАКТЕРИСТИКИ ГРУНТОВ
1.1. Сжимаемость грунтов
Сжимаемостью грунтов называется их способность
уменьшаться в объеме (давать осадку) под действием
внешнего давления.
Основными характеристиками сжимаемости грунтов
являются:
- модуль деформации Е (кгс/см2, МПа);
- коэффициент относительной сжимаемости а;
- коэффициент поперечного бокового расширения ν;
- коэффициент бокового давления ξ.
58

59.

МЕХАНИЧЕСКИЕ СВОЙСТВА И ХАРАКТЕРИСТИКИ ГРУНТОВ
1.1. Сжимаемость грунтов
Характеристики сжимаемости грунта определяется:
1) в компрессионных приборах;
2) в стабилометре;
3) в приборе трехосного сжатия;
характеристики сжимаемости грунтового основания:
1) штампом;
2) прессиометрическим методом;
3) в приборе трехосного сжатия
4) по таблицам СП 22.13330-2016 (акт. редакция СНиП
2.02.01—83.) «Основания зданий и сооружений».
59

60.

МЕХАНИЧЕСКИЕ СВОЙСТВА И ХАРАКТЕРИСТИКИ ГРУНТОВ
1.1.1. Компрессионный
метод испытаний грунта на
сжимаемость в условиях
недопущения бокового
расширения
1.1.2. Компрессионный
метод испытаний грунта на
сжимаемость в условиях
трехосного сжатия
60

61.

МЕХАНИЧЕСКИЕ СВОЙСТВА И ХАРАКТЕРИСТИКИ ГРУНТОВ
1.1.3. Штамповый метод испытаний по системе
«штамп – основание» (ближе к реальным условиям).
61

62.

МЕХАНИЧЕСКИЕ СВОЙСТВА И ХАРАКТЕРИСТИКИ ГРУНТОВ
1.1.4. Прессиометрический метод испытаний грунта для
определения его механических характеристик.
Прессиометр – резиновый цилиндрический баллон,
заполненный жидкостью.
62

63.

МЕХАНИЧЕСКИЕ СВОЙСТВА И ХАРАКТЕРИСТИКИ ГРУНТОВ
Закон уплотнения (закон компрессии) грунта формулируется
так: изменение коэффициента пористости грунта прямо
пропорционально изменению давления.
∆е = –tgα∆Р,
в дифференциальной форме: dе = –tgα dР
В этой формуле знак (–) означает, что с увеличением
нагрузки α – уменьшается.
63

64.

МЕХАНИЧЕСКИЕ СВОЙСТВА И ХАРАКТЕРИСТИКИ ГРУНТОВ
h
h
- относительная деформация.
График компрессионной зависимости
64

65.

при
МЕХАНИЧЕСКИЕ СВОЙСТВА И ХАРАКТЕРИСТИКИ ГРУНТОВ
Коэффициент сжимаемости основания mо см2/кг, МПа-1;
приведенный коэффициент сжимаемости основания mv
е
е1
А
е
e1 e 2
m0
P
В
е2
Р1
m0

1 e0
Р
Р2
Р, кПа
. Определение параметров
компрессионной кривой
где mо– коэффициент уплотнения или относительной
сжимаемости; е1, е2 – коэффициенты пористости грунта
65

66.

МЕХАНИЧЕСКИЕ СВОЙСТВА И ХАРАКТЕРИСТИКИ ГРУНТОВ
Закон уплотнения в дифференциальной форме:
dе = –tgα dР;
где tgα = mо (коэф. сжимаемости основания, МПа-1),
и тогда
de = –mоdP – основная математическая форма
закона компрессии.
где mо– коэффициент уплотнения или относительной
сжимаемости;
dP =(р2 - р1) – разность давлений (удельных
нагрузок на грунт);
е1 и е2 – коэффициенты пористости,
соответствующие давлениям р1 и р2.
66

67.

МЕХАНИЧЕСКИЕ СВОЙСТВА И ХАРАКТЕРИСТИКИ ГРУНТОВ
При некоторых средних по величине давлениях
порядка 0,2 0,3 МПа грунты по сжимаемости
подразделяют следующим образом:
mо меньше 0,0005 1/МПа – малосжимаемые;
mо = 0,0005-0,005 1/МПа – среднесжимаемые;
mо больше 0,005 1/МПа – сильносжимаемые.
67

68. Выводы по механическим компрессионным свойствам грунтов

МЕХАНИЧЕСКИЕ СВОЙСТВА И ХАРАКТЕРИСТИКИ ГРУНТОВ
Выводы по механическим компрессионным
свойствам грунтов
1. При изысканиях отбирают пробы грунта, строят
график к. к. и определяют mo – это делают обычно
инженеры-геологи, а строители оценивают свойства
грунта по показателям, полученным от геологов.
2. Основной расчет оснований – по II предельному
состоянию (деформациям). В формулу расчета
осадки S=hmvP входит величина коэффициента
относительного сжатия грунта
68

69. Выводы по механическим компрессионным свойствам грунтов

МЕХАНИЧЕСКИЕ СВОЙСТВА И ХАРАКТЕРИСТИКИ ГРУНТОВ
Выводы по механическим компрессионным
свойствам грунтов
Таким образом, mо является той характеристикой, которая, как правило,
решает выбор основания: можно строить или нельзя (тогда возникает
необходимость перехода на искусственное основание).
В России существует еще одна характеристика сжатия грунта: Е0 – модуль
общей деформации грунта.
69

70.

МЕХАНИЧЕСКИЕ СВОЙСТВА И ХАРАКТЕРИСТИКИ ГРУНТОВ
1.2. Модуль общей деформации (Е, кгс/см2, МПа)
Модуль деформации Е характеризует сумму
(упругих + остаточных) деформаций (эти деформации
не разделяют, так как для здания это не имеет
значения).
Модуль общей деформации в общем виде равен
отношению нормальных напряжений к
относительной деформации; а на практике его
определяют по формуле:
где μ – коэффициент Пуассона (бокового расширения
грунта).
70

71.

МЕХАНИЧЕСКИЕ СВОЙСТВА И ХАРАКТЕРИСТИКИ ГРУНТОВ
1.2. Модуль общей деформации (Е, кгс/см2, МПа)
E W d 1
2
p
S
где W – коэффициент, принимаемый для круглых
жестких штампов W =0,8;
d – диаметр штампа;
ν – коэффициент поперечного бокового расширения;
∆p – приращение среднего давления по подошве штампа
в пределах интересующих нас изменений давления на
участке линейной зависимости между S и p;
∆S – приращение осадки штампа при изменении
давления на ∆p.
71

72.

МЕХАНИЧЕСКИЕ СВОЙСТВА И ХАРАКТЕРИСТИКИ ГРУНТОВ
Коэффициент поперечного бокового расширения ν
Ed
Eh
h
Eh
h
d
Еd
d
ν – коэффициент бокового расширения грунта;
Еh и Ed – модули относительной деформации грунта,
кгс/см2 или МПа
72

73. Водопроницаемость грунтов

Водопроницаемостью называется свойство
водонасыщенного грунта под действием разности напоров
пропускать через свои поры сплошной поток воды. Она
зависит от пористости, гранулометрического и минерального
состава грунта, а также от передающегося на воду давления, в
том числе нагрузкой от сооружения.
73

74. Водопроницаемость грунтов

• Знание водопроницаемости необходимо во всех расчетах объемов
притока или откачки воды. Поскольку уплотнение грунта связано с
отжатием из пор воды, то скорость уплотнения также зависит от
водопроницаемости.
• Хозяйственная деятельность при больших ее масштабах может
приводить к существенному изменению гидрогеологических условий
территории. Вследствие нарушения естественного динамического
равновесия в водном балансе последней может произойти подтопление
участков освоенных земель, поселков, городов.
• Возможно и обратное явление, когда исчезают большие водоемы–
накопители в результате движения воды сквозь грунтовую толщу.
74

75. Закон ламинарной фильтрации

МЕХАНИЧЕСКИЕ СВОЙСТВА И ХАРАКТЕРИСТИКИ ГРУНТОВ
Закон ламинарной фильтрации
Экспериментально ученым Дарси было установлено, что скорость
фильтрации прямо пропорционально разности напоров
и обратно пропорциональна длине пути фильтрации L:
где i – гидравлический градиент (градиент напора);
k– коэффициент фильтрации (основная фильтрационная
характеристика грунта).
Закон ламинарной фильтрации Дарси:
скорость движения воды в грунте прямо
пропорциональна гидравлическому градиенту.
75

76.

МЕХАНИЧЕСКИЕ СВОЙСТВА И ХАРАКТЕРИСТИКИ ГРУНТОВ
Изменение свойств грунтов в связи с их обводнением
Таблица 4.1 - Изменение основных физико-механических
показателей суглинков (по данным 63 определений)
Угол
Модуль
Число
Удельное внутренн
Наименова Природная
Плотность, деформа
пластично
сцепление
его
ции,
ние грунта влажность
т/м³
трения,
сти
, МПа
МПа
град.
До начала
строительс
тва
После
подтоплен
ия
0,16±0,03
0,12±0,01
1,62±0,04
4,1±3,1
0,41±0,04
26,2±3,1
0,25±0,02
0,15±0,02
1,76±0,03
3,6±1,8
0,24±0,03
24,7±2,6
76

77.

МЕХАНИЧЕСКИЕ СВОЙСТВА И ХАРАКТЕРИСТИКИ ГРУНТОВ
Изменение свойств грунтов в связи с их обводнением
При обводнении на застроенных территориях начинают
проявляться просадочные свойства лессовых и набухание
глинистых грунтов; повышается их коррозионная
активность; происходит размокание и проявляются
негативные свойства, которыми раньше данные грунты не
обладали.
В процессе изысканий и проектирования важно дать
прогноз изменения физико-механических свойств грунтов
и их поведения в тех или иных условиях эксплуатации.
Качество прогноза всегда зависит от исходных данных,
поэтому изучению свойств грунтов при инженерногеологических изысканиях инженер-строитель должен
уделять особое внимание.
77

78.

МЕХАНИЧЕСКИЕ СВОЙСТВА И ХАРАКТЕРИСТИКИ ГРУНТОВ
• 5. Связность (взаимное сцепление частиц) — способность грунта
сопротивляться разделению на отдельные частицы под
действием внешних нагрузок. Типичным представителем
связных грунтов являются глина, несвязных грунтов — сухие
пески.
78

79.

• 6. Пластичность — свойство грунта
изменять свою форму под действием
внешних сил и сохранять эту форму
после удаления внешних сил.
Наибольшей пластичностью
отличаются влажные глины; песок и
промытый гравий — материалы
непластичные.
• Предназначен для лабораторного
определения физических
характеристик грунтов:
границы текучести (верхний предел
пластичности); границы раскатывания
(нижнего предела пластичности).
79

80.

Конусный пенетрометр80

81.

• 8. Сопротивление сдвигу. Сопротивление грунтов сдвигу является их
важнейшим прочностным показателем. Оно необходимо для расчета
устойчивости и прочности оснований, оценки устойчивости откосов, расчета
давления грунтов на подпорные стенки и других инженерных расчетов.
• Определение сопротивления грунтов сдвигу производится методами:
• - консолидированного (медленного) сдвига, при котором до приложения
сдвигающего усилия образец уплотняют соответствующим вертикальным
давлением. Испытание проводится в условиях свободного оттока воды
(дренирования). Метод применяется для исследования грунтов в условиях
уплотненного состояния и дает возможность оценить прочность основания
построенного сооружения;
• - неконсолидированного (быстрого) сдвига, при котором сдвигающее
усилие прикладывается без предварительного уплотнения образца в
условиях отсутствия дренирования. Метод применяется для исследования
грунтов в условиях нестабилизированного состояния (для суглинков и глин
при степени влажности Sr і 0,85 и показателе текучести JL і 0,5).
81

82.

Наиболее простым и
распространённым является
способ испытания образца на
прямой сдвиг (срез).
Сдвиговой прибор в виде кольца,
разрезанного по горизонтальной
плоскости
N – сжимающая сила; T –
сдвигающая сила; Площадь
поперечного сечения образца - A
1. Цилиндрический образец грунта
помещается в «срезыватель» так, чтобы
одна его половина оставалась
неподвижной, а другая могла перемещаться
горизонтально под действием
горизонтальной сдвигающей нагрузки;
2. К образцу прикладывается нормальная к
поверхности среза сжимающая нагрузка N;
3. Сдвигающую нагрузку T прикладывают к
срезывателю ступенями до тех пор, пока не
произойдёт срез и скольжение одной части
грунта по другой;
4. Одновременно с приложением нагрузки и
во время испытания производятся замеры
горизонтальных деформаций грунта δ
5. Проводят несколько испытаний на срез (i
штук) при различных значениях
вертикальной (сжимающей) нагрузки N. То
есть каждой ступени нагрузки σi будет
соответствовать своё сопротивление
сдвигу τi.
6. Данные опытов наносят на график
зависимости между нормальными σ и
82
касательными напряжениями τ.

83.

83

84.

84

85.

85

86.

86

87.

• Для определения угла естественного откоса песчаного грунта в
воздушно-сухом состоянии используют прибор УВТ, под водой — ВИА .
Прибор УВТ-2: 1 — шкала; 2 —
резервуар; 3 — мерительный
столик; 4 — обойма; 5 — опора;
6 — образец песка
Прибор ВИА: 1 — ящик ВИА; 2 —
образец песка; 3 — емкость с водой;
4 — транспортир; 5 — ось вращения;
6— пьезометр; 7— штатив
87

88.

Грунт
Галька
Гравий
Глина жирная
Грунт насыпной
Грунт
растительный
Песок крупный
Песок средний
Песок мелкий
Суглинок легкий
Суглинок, глина
легкая
Песок с гравием и
галькой
Супесь полутвердая
Щебень
Камен. наброска
Относительная влажность грунта
сухой
влажный
мокрый
градусы отношение градусы отношение градусы отношение
высоты к
высоты к
высоты к
заложению
заложению
заложению
35
1:1,5
45
1:1
25
1:2,25
40
1:1,25
40
1:1,25
35
1:1,5
45
1:1
35
1:1,5
15
1:3,75
35
1:1,5
45
1:1
27
1:2
40
1:1,25
35
1:1,5
25
1:2,25
30
28
25
40
50
1:1,75
1:2
1:2,25
1:1,25
1:0,75
32
35
30
30
40
1:1,5
1:1,5
1:1,75
1:1,75
1:1,25
27
25
20
20
30
1:2
1:2,25
1:2,75
1:2,75
1:1,75
35
1:1,5
40
1:1,25
30
1:1,75
40
1:1,25
30
1:1,75
15
1:3,5
40
40
1:1,25
1:1,25
45
45
1:1
1:1
-
-88

89.

• 10. Сопротивление грунта вдавливанию.
Статическое зондирование, применяемое с 30-х гг. XX века,
является одним из наиболее эффективных методов
испытания грунтов в условиях их естественного залегания.
В нашей стране метод статического зондирования стал
широко применяться с начала 60-х гг., когда начали
осваивать участки со слабыми и специфическими грунтами,
ранее считавшиеся непригодными для строительства. В
таких условиях широкое распространение получили
свайные фундаменты. Для получения характеристик,
необходимых для расчета несущей способности свай, а
также для определения показателей свойств грунтов в
естественном залегании.
Испытание грунта методом статического зондирования
проводят с помощью специальной установки,
обеспечивающей вдавливание зонда в грунт. При
статическом зондировании по данным измерения
сопротивления грунта определяют удельное
сопротивление грунта под наконечником (конусом) зонда и
удельное сопротивление грунта на участке боковой
поверхности (муфте трения) зонда. Общее сопротивление
зондированию включает сопротивление грунта конусу
зонда и сопротивление грунта по муфте трения зонда.
89

90.

• 11. Абразивность (от латинского слова abrasio — соскабливать) —
способность материала оказывать истирающее действие на другой
материал. Абразивность грунтов из горных пород в значительной
степени определяет износ рабочих органов землеройных машин.
Имеются различные методы оценки абразивности, однако все они пока
еще являются относительными, так как износ зависит от удельных
давлений, скорости взаимного перемещения и прочностных
показателей. При одних и тех же прочностных показателях величина
износа может быть различной. Коэффициент трения грунта о сталь
зависит от состояния поверхности стали и физико-механических свойств
грунта.
Наибольшей абразивностью обладают мерзлые пески, минимальной —
глины. При бурении в абразивных грунтах возникает значительный износ
режущих кромок бурильного инструмента и соответственно их
затупление, что приводит к повышению сопротивления его внедрению и
резанию.
Процесс бурения скважины состоит из двух основных фаз: разрушения
грунта на забое скважины и транспортирования его на поверхность.
90

91.

Под действием усилия подачи Pр бур внедряется в грунт, а под
действием окружного усилия Рокр частицы грунта отделяются от
забоя. При одновременном и непрерывном приложении к буру
этих усилий грунт разрушается и отделяется от забоя в виде
спиральных стружек. Забурник, врезаясь в грунт, образует в нем
направляющее отверстие и обеспечивает первоначальное
центрирование всего бура. Затем вступают в работу резцы,
расположенные на траверсах бура, и срезают грунт каждый по
своему следу пути вращения. Срезанные частицы грунта
увлекаются во вращение силами трения о поверхность бура и
попадают на нижние витки шнека (лопасти).
Под действием центробежной силы частицы грунта,
вращающиеся вместе с буром, стремятся прижаться к стенке
скважины. За счет сил трения между частицами грунта в
движение вовлекается вся выбуриваемая масса. Движущиеся по
поверхности шнека частицы грунта при длине шнека, равной или
большей глубины скважины, достигают ее устья, разбрасываются
под действием центробежной силы на небольшое расстояние и
образуют вокруг устья валик. При длине шнека, меньшей
глубины скважины (или лопастном буре), частицы грунта
скапливаются на шнеке (лопасти), затем при его заполнении бур
извлекается на поверхность, ему сообщают ускоренное
вращение и за счет центробежной силы грунт сбрасывается с
бура.
91

92.

• 13. Разрыхляемость определяется как отношение объема
разрыхленного грунта Vp к объему V первоначальному (в плотном
теле).
• Первоначальное разрыхление — это разрыхление, наблюдаемое сразу
после отделения грунта от массива; остаточное разрыхление
наблюдается через некоторое время после укладки грунта в отвал или
насыпь, где происходит его самоуплотнение без трамбования.
• Копание и резание грунтов.
• Копание — совокупность процессов отделения грунта от массива,
включающих резание грунта, перемещение его по рабочему органу и
впереди последнего, а в отдельных случаях и перемещение внутри
рабочего органа (в частности, в ковшах экскаваторов).
• Резание — процесс отделения грунта от массива при помощи режущей
части рабочего органа, обычно имеющей вид клина.
92

93.

В России существует еще одна характеристика сжатия
грунта: Е0 – модуль общей деформации грунта.
Модуль деформации Е0 характеризует
упругие + остаточные деформации (эти деформации не
разделяются, так как в большинстве случаев для здания
это не имеет никакого значения). Модуль общей
деформации может быть определен выражением:
μ – коэффициент Пуассона (бокового расширения грунта).
93

94.

94

95. Выводы по механическим и компрессионным свойствам грунтов

1. При изысканиях отбирают пробы грунта, строят
график к.к. и определяют mo – это делают обычно
инженеры-геологи, а строители оценивают свойства
грунта по показателям, полученным от геологов.
2. Основной расчет оснований по II предельному
состоянию – по деформациям. В формулу расчета
осадки S = hmvP входит величина коэффициента
относительного сжатия грунта
95

96.

Таким образом, mо является той характеристикой, которая, как
правило, решает выбор основания: можно строить или нельзя (тогда
возникает необходимость перехода на искусственное основание).
96
English     Русский Rules