6.62M
Category: physicsphysics

Измерение скорости потока воды: методы, устройства и реализация

1.

Измерение скорости потока
воды : методы , устройства
и реализация
Исследование методов измерения скорости потока воды. В данной
презентации мы рассмотрим различные подходы к измерению
гидродинамических параметров, проанализируем существующие
технологии, а также предложим практическое решение на базе Arduino и
датчика YF-S201.
Наш проект нацелен на создание доступного и эффективного устройства
для измерения скорости потока, которое может быть использовано как в
учебных, так и в производственных целях. Мы также представим
экономический анализ различных решений.
df

2.

Цели и задачи проекта
Разработка и сборка
устройства
Создание функционального
Использование
Arduino R 3 и датчика
YF-S201
устройства для точного
Интеграция
измерения скорости потока
микроконтроллера Arduino
воды с использованием
R3 с датчиком расхода воды
доступных компонентов и
YF-S201 для получения
материалов
надежных и точных
измерений
Экономический анализ
Проведение расчета стоимости материалов и сравнительный анализ
различных вариантов решения задачи для выбора оптимального
подхода

3.

Классиф икация методов измерения скорости
течения воды
Методы прямого измерения
Непосредственная регистрация параметров потока
Методы косвенного измерения
Определение скорости через другие физические параметры
Методы дистанционного измерения
Бесконтактное определение скорости потока
Существует множество методов измерения скорости течения воды, каждый из которых имеет свои преимущества и ограничения. Все методы
можно разделить на три основные категории в зависимости от принципа работы и способа взаимодействия с измеряемой средой. Правильный
выбор метода зависит от конкретных условий применения, требуемой точности и бюджетных ограничений.

4.

Метод регистрации оборотов лопастного винта
Принцип работы
Данный метод основан на пропорциональной зависимости
Прибор ИСВП-ГР-21М1 является ярким представителем этой
между скоростью потока и частотой вращения лопастного
категории, обеспечивая высокую точность измерений в
винта, помещенного в поток. Электронная система
широком диапазоне условий эксплуатации.
регистрирует число оборотов винта, которое затем
пересчитывается в скорость потока.

5.

Метод регистрации скоростного напора
Принцип измерения
Математический расчет
Трубка напорная Пито измеряет
Скорость определяется по формуле,
разницу между динамическим и
связывающей скоростной напор с
статическим давлением
Экономичность
Стоимость от 24.000 руб., одно из
самых доступных решений
плотностью жидкости
Применение
Широко используется в
гидродинамических исследованиях и
промышленности
Трубка Пито представляет собой простую и надежную конструкцию, подходящую для различных условий эксплуатации. Однако
метод имеет ограничения при работе с жидкостями низкой вязкости или в условиях турбулентного потока, где точность измерений
может значительно снижаться.

6.

Метод электромагнитной индукции
Создание магнитного поля
Поток воды пересекает магнитное поле
Генерация ЭДС
Возникающая ЭДС пропорциональна скорости потока
Регистрация и анализ сигнала
Преобразование сигнала в показатели скорости
Расходомер ТOLIL-MAG 200C, работающий по принципу электромагнитной индукции, обеспечивает высокую точность измерений
независимо от изменений вязкости, температуры и давления жидкости. Отсутствие механических частей минимизирует износ и
повышает долговечность прибора. Стоимость таких устройств варьируется от 80 000 до 150 000 рублей. Основной недостаток –
необходимость работы с проводящими жидкостями.

7.

Специализированные методы измерения
Метод
Принцип работы
Применение
Ультразвуковой
Измерение времени прохождения ультразвуковых волн
Чистые жидкости, большие трубопроводы
через поток
Тепловой
Измерение скорости охлаждения нагретого элемента
Малые скорости течения
Эффект Доплера
Измерение изменения частоты отраженных волн
Жидкости с включениями
Ионный паводок
Отслеживание концентрации введенного электролита
Открытые водоемы, природные потоки

8.

Сравнительный анализ промышленных решений
ИСВП-ГР-21М1
TOLIL-MAG 200C
Трубка Пито
Arduino + YF-S201
Представленный график демонстрирует значительную разницу в стоимости между промышленными решениями и предлагаемым нами вариантом на базе Arduino. Промышленные
устройства, несомненно, обладают более высокой точностью и надежностью, но их стоимость может быть неоправданно высокой для учебных или экспериментальных целей.
Решение на базе Arduino и датчика YF-S201 представляет собой оптимальный баланс между функциональностью и доступностью.

9.

Предлагаемое решение на базе Arduino
Компоненты
Arduino R3, датчик расхода YF-S201, полипропиленовые трубы, проводка и дополнительные элементы крепежа
Принцип работы
Датчик YF-S201 генерирует импульсы при вращении лопасти под воздействием потока воды, Arduino регистрирует импульсы и рассчитывает скорость
Сборка
Монтаж датчика в трубу, подключение к Arduino, калибровка и программирование микроконтроллера
Обработка данных
Программное преобразование частоты импульсов в показатели скорости потока с возможностью вывода на дисплей или компьютер
Наше решение обладает рядом преимуществ: низкая стоимость (2000-4000 рублей), возможность самостоятельной сборки, простота эксплуатации и гибкость конфигурации. При этом точность
измерений несколько ниже, чем у промышленных аналогов, а долговечность ограничена при работе с агрессивными средами.

10.

Экономический анализ и выводы
211 920.00 ₽
~6000 ₽
Промышленное решение
Решение Arduino
Стоимость ИСВП-ГР-21М1
Средняя стоимость сборки
35x
Экономия
Коэффициент снижения затрат
Проведенное исследование показывает, что для учебных и исследовательских целей решение на
базе Arduino R3 и датчика YF-S201 является оптимальным с точки зрения соотношения
цена/качество. Оно позволяет проводить практические измерения скорости потока воды с
приемлемой точностью при минимальных затратах.
Рекомендуем использовать данное устройство для учебных лабораторий, где важна наглядность
принципа работы и возможность модификации системы. Для критических промышленных
применений, требующих высокой точности и надежности, следует рассмотреть профессиональные
решения.

11.

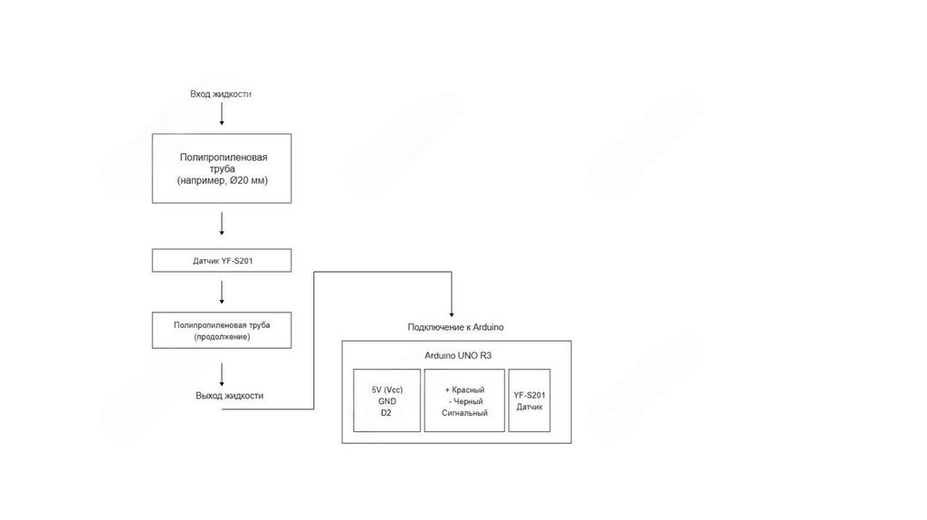
Принцип работы устройства
Устройство представляет собой погружную измерительную конструкцию, собранную из
полипропиленовой трубы. На её конце установлен датчик расхода воды YF-S201,
подключённый к микроконтроллеру Arduino Uno R3.
Измерение
При погружении конца устройства с датчиком в поток жидкости, вода проходит через
крыльчатку внутри YF-S201.
Крыльчатка вращается под действием потока, а встроенный геркон фиксирует
количество оборотов, формируя импульсы.
Считывание данных
Импульсы поступают на цифровой вход Arduino, где программа подсчитывает их
количество за единицу времени.
Схема предлагаемого технического решения
Расчёт расхода
Зная коэффициент датчика (например, ~7.5 импульсов на литр), Arduino рассчитывает
текущий расход жидкости в литрах в минуту.
Вывод данных
Полученные значения можно:
отобразить на экране (OLED/LCD),
сохранить во внутреннюю память/SD-карту,
передать через Bluetooth/USB на компьютер.
Завершение измерения
После завершения замера устройство вытаскивается, данные сохраняются для
дальнейшего анализа.
Жидкость
English     Русский Rules