Законы постоянного тока.
Электрический ток
Условия, необходимые для существования электрического тока:
Действия тока:
Задание на урок: Заполни таблицу
Сила тока
Единица измерения
Плотность тока
Прибор для измерения
Напряжение
Постоянный ток
Закон Ома для участка цепи
Сопротивление
Сопротивление проводника
Найти общее сопротивление
1.82M
Category: physicsphysics

Законы постоянного тока. 10 класс

1. Законы постоянного тока.

10 класс

2. Электрический ток

Электрическим током
называется всякое
упорядоченное
движение носителей
зарядов.
За направление тока
принимают направление
движения положительно
заряженных частиц.
F
F
Е

3. Условия, необходимые для существования электрического тока:

наличие свободных заряженных частиц;
наличие электрического поля, действующего на
заряженные частицы с силой F qE , создающего и
поддерживающего их упорядоченное движение.
(свободные электроны по инерции , без действия
силы, перемещаться не могут из-за тормозящего
воздействия на них кристаллической решетки).

4. Действия тока:

проводник, по которому течет ток, нагревается( кроме
сверхпроводников);
- проявляется только у электролитов, на электродах
выделяются вещества, входящие в состав электролита (ток
может изменить химический состав проводника);
ток оказывает силовое воздействие на соседние токи и
намагниченные тела.
Действия тока
Тепловое
Химическое
Магнитное

5. Задание на урок: Заполни таблицу

Физическая
величина
Сила тока
Напряжен
Сопротивл.
Удельное
сопртивл.
З-н Ома для
участка цепи
Обозначение
Формула
Единица
измерения
Физический
смысл
Дополнитель
ный материал

6. Сила тока

Сила тока – это физическая величина, численно равная
отношению заряда, прошедшего через поперечное
сечение проводника за некоторый промежуток времени
к значению этого промежутка.
q
I
t
Для измерения используют амперметр
Подключение: последовательно, «+» клемму
амперметра с «+» полюсом источника тока
А

7.

Сила тока
S
t
I q0 nS
q
I
t
q q 0 N
N nV
V S t

8.

+
F
Е
-
I q n S

0
I сила тока
q заряд каждой частицы
0
N
n концентрация частиц
V
скорость частиц
S площать поперечного сечения

9. Единица измерения

1 Ампер (А) равен силе постоянного тока, при котором через
любое конечное сечение проводника за 1с протекает 1Кл
электричества.
Кл
I
1A
с
Работа с формулой

10. Плотность тока

I
j q n
0
S
j
A
м
2

11. Прибор для измерения

Амперметр
На схеме
А
Амперметр включается в
цепь последовательно с
тем прибором, силу тока
в котором нужно
измерить.
А

12. Напряжение

Электрическое поле совершает работу, заставляя
заряженные частицы перемещаться по проводнику,
следовательно оно совершает работу.
Напряжение - физическая величина равная
отношению работы поля по перемещению
электрического заряда к значению этого заряда.
Для измерения используют Вольтметр.
Подключение: параллельное, к тем точкам цепи,
между которыми надо измерить напряжение.
V

13.

Вольт-амперная характеристика
А
1
2
V
Для каждого проводника – твердого, жидкого,
газообразного – существует определённая зависимость
силы тока от напряжения. Эта зависимость называется
вольт - амперной характеристикой проводника
Впервые эту зависимость установил немецкий уч. Георг Ом
I
I
1
2
0
U
0
R

14. Постоянный ток

Ток называется постоянным, если сила тока и его
направление не изменяется с течением времени.
I
t

15. Закон Ома для участка цепи

В 1826 году немецкий физик Георг Ом экспериментально
установил:
А
V
U
I
R
Сила тока в участке цепи прямо пропорциональна
напряжению на концах этого участка и обратно
пропорциональна его сопротивлению

16. Сопротивление

Проводник имеет сопротивление в 1 Ом, если при
разности потенциалов 1В сила тока в нем 1А.
U
R
I
В
R Ом
А

17.

Сопротивление
Сопротивление металлов зависит от:
• Вида металла (различные кристаллические решетки)
• Длины проводника
• Площади поперечного сечения проводника

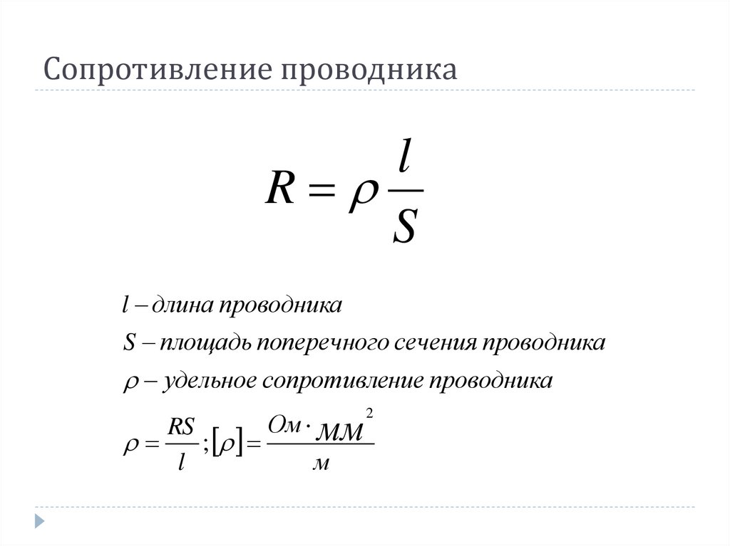
18. Сопротивление проводника

l
R
S
l длина проводника
S площадь поперечного сечения проводника
удельное сопротивление проводника
Ом мм
RS
;
l
м
2

19.

Последовательное соединение
проводников
1
2
I общ I1 I 2 I 3 ...
3
q0 N
I
t
U общ U1 U 2 U 3 ... U Ed
Rобщ R1 R2 R3 ...
U общ
I
U1 U 2 U 3
...
I
I
I

20.

Последовательное соединение
проводников
1
2
3
если R1 R2 R3 ..., то Rобщ NR
N число резисторов

21.

Параллельное соединение
проводников
1
2
3
I общ I1 I 2 I 3 ...
U общ U1 U 2 U 3 ...
q0 N
I
t
U Ed
1
1
1
1
... I общ I1 I 2 I 3 ...
Rобщ R1 R2 R3
U
U U U

22.

Параллельное соединение
проводников
1
2
3
R
если R1 R2 R3 ..., то Rобщ
N
N число резисторов

23. Найти общее сопротивление

24.

Измерение силы тока
амперметр
А
А
R
R
I
U
IR
R
I
А
R
U
IR I A
IA
U
IA
R RA
I R I A , если RA R

25.

Измерение силы тока
I
R


А

Если предел измерения амперметра недостаточен для измерения силы тока на
участке цепи, используется шунт – резистор, включенный в цепь параллельно
амперметру. (Шунт предназначен для расширения предела измерения
амперметра).
I nI A
I IШ IА
I Ш RШ I А R A
IA
IA
RA
RШ R A
RA

I I A n 1

26.

Измерение напряжения
вольтметр
V
R
U R U V
V
R
IR
IV
R
V
I
UR I R
RRV
U V I IV R I
R RV
U R UV , если RV R

27.

Измерение напряжения
R
V
RD
Если предел измерения вольтметра недостаточен для измерения напряжения на
участке цепи, используется добавочное сопротивление – резистор, включенный в
цепь последовательно с вольтметром. (Добавочное сопротивление предназначено
для расширения предела измерения вольтметра).
U nU V
U U D UV
UV U D
RV RD
U UV
UD
RD RV
RV
n 1 RV
UV
UV

28.

Работа тока
A qU
A IUt
U
A I Rt
2
2
A Q
Q I Rt
2
U
A
t
R
q It
U
I
R

29.

Мощность тока
A
P
t
Р Вт
2
U
P IU I R
R
2

30.

Электродвижущая сила


Характеристики
источника тока:
•Электродвижущая
сила (ЭДС)
Fст

Aст
q
В
•Внутреннее сопротивление
r Ом

31.

Закон Ома для полной цепи
,r
Aст q
q I t
R
Aст I t
I
R r
Q I R t I r t
IR Ir
Aст Q
IR U
U Ir
2
2
I t I R t I r t
IR Ir
2
2

32.

Закон Ома для полной цепи
0
0
1 , r1
R1
2 , r2
R3
R2
3 , r3
1 1 2 2 3 3
II
RR11 RR22 RR33 rr11 rr22 rr33

33.

Закон Ома для полной цепи
•Если I>0, то направление тока совпадает с направлением обхода
•Если I<0, то направление тока противоположно направлению обхода
English     Русский Rules