11.39M
Category: programmingprogramming

Циклы for и while

1.

Циклы for и
while
Циклы — это конструкции,
которые позволяют
выполнять один и тот же
блок кода несколько раз. Это
особенно полезно, когда
нужно повторять действия с
различными данными или
выполнять операции до тех
пор, пока не будет
выполнено определенное
условие.

2.

Цикл for
Определение: Цикл for используется для перебора элементов
последовательности (например, списка, строки или диапазона)
и выполнения блока кода для каждого элемента.
Синтаксис:
for элемент in последовательность:
# действия
• элемент: переменная, которая принимает значение каждого элемента
последовательности по очереди.
• последовательность: может быть списком, строкой, кортежем,
множеством или объектом, поддерживающим итерацию.

3.

Рассмотрим примеры:
Вывод на экран
чисел от 0 до 5
Чтобы вывести на экран числа
от 0 до (n - 1), можно
использовать цикл for вместе с
функцией range().
В качестве n может
использоваться числовая
константа или переменная. Если
значение n равно нулю или
отрицательное, то тело цикла не
выполнится ни разу.

4.

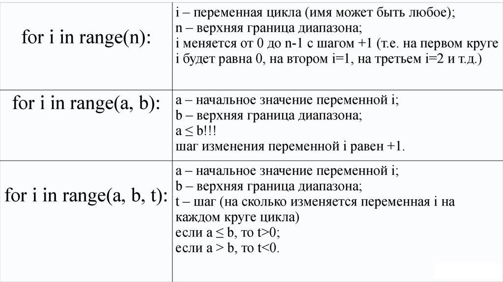
for i in range(n):
for i in range(a, b):
i – переменная цикла (имя может быть любое);
n – верхняя граница диапазона;
i меняется от 0 до n-1 с шагом +1 (т.е. на первом круге
i будет равна 0, на втором i=1, на третьем i=2 и т.д.)
a – начальное значение переменной i;
b – верхняя граница диапазона;
a ≤ b!!!
шаг изменения переменной i равен +1.
a – начальное значение переменной i;
b – верхняя граница диапазона;
for i in range(a, b, t): t – шаг (на сколько изменяется переменная i на
каждом круге цикла)
если a ≤ b, то t>0;
если a > b, то t<0.

5.

Цикл for

6.

Цикл for

7.

Задачи:
1.Вводятся два целых числа A и B , не превосходящие 200 (A ≤ B).
Выведите все числа от A до B включительно.
2.Даны два целых числа A и B. Выведите все числа от A до B
включительно в порядке возрастания, если A<B, или в порядке
убывания в противном случае.
3.На вход программы подаётся целое 10-значное число. Выведите все
цифры этого числа в обратном порядке по одной.
4.По данному натуральному n ≤ 100 вычислите сумму квадратов

8.

Операторы
• a /= b — деление с остатком;
• a //= b — целочисленное деление (вычисление целой части);
• a %= b — вычисление остатка от деления, где a — делимое,b — делитель.
Код:
k = 17
n=7
print(k / n)
Вывод:
2.4285714285714284
Код:
k = 17
n=7
print(k // n)
Вывод:
2
Код:
k = 17
n=7
print(k % n)
Вывод:
3

9.

Задачи:
Используем условный оператор if
5. Напишите программу, которая находит сумму положительных
чисел и произведение отрицательных чисел в ряду: -5, -4, -3, ..., 9.
6. Задумано трёхзначное число, которое при делении на 15 даёт в
остатке 11, а при делении на 11 даёт в остатке 9. Найдите все такие
числа.
7. Найдите все пятизначные числа, которые при делении на 133 дают
в остатке 125, а при делении на 134 дают в остатке 111.
English     Русский Rules