ТЕМА № 1. Основы пожарной безопасности применения электроустановок
Вопросы лекции
Итоговый контроль и промежуточная аттестация
Распределение пожаров и ущерба от них в зависимости от причин возникновения пожаров
Понятие «Пожарная безопасность электроустановок»
Основная литература
Нормативная (нормативно-правовая) литература
Методические разработки кафедры
Опасность возникновения пожаров при эксплуатации электрооборудования появляется:
Таблица 2.1 Показатели пожарной опасности электроизоляционных материалов
Основные аварийные пожароопасные режимы в электроустановках, которые могут стать причинами возникновения источников защигания:
Далее каждую из причин необходимо рассмотреть по следующему алгоритму:
Вопрос 1.
Величина тока КЗ зависит:
В трехфазных электрических различают следующие виды коротких замыканий
Вопрос 2.
Рабочий ток
Допустимый длительный ток зависит:
Задание на самоподготовку
2. Изучить :
3.50M
Category: life safetylife safety

Основы пожарной безопасности. Применения электроустановок

1. ТЕМА № 1. Основы пожарной безопасности применения электроустановок

ЗАНЯТИЕ 1/1.
Введение. Причины возникновения
потенциальных источников зажигания,
связанных с прохождением электрического
тока.

2. Вопросы лекции

1. Короткие замыкания
2. Перегрузки

3. Итоговый контроль и промежуточная аттестация

1. РГР;
2. Лабораторные работы;
3. Экзамен

4. Распределение пожаров и ущерба от них в зависимости от причин возникновения пожаров

5. Понятие «Пожарная безопасность электроустановок»

означает состояние защищенности
личности, имущества, общества и
государства от пожаров, связанных с
работой электроустановок.
Вероятность возникновения пожара от
электротехнического оборудования при их
разработке и изготовлении, а также при
эксплуатации должна быть ничтожно мала
(не превышать 10-6 в год).

6.

Электроустановка – совокупность
машин, аппаратов, линий и вспомогательного оборудования (вместе с сооружениями и помещениями, в которых они
установлены), предназначенных для
производства, преобразования, трансформации, передачи, распределения электрической энергии и преобразования ее в
другой вид энергии (ПУЭ, 1.1.3.).

7. Основная литература


Черкасов В.Н., Зыков В.И. Обеспечение
пожарной безопасности электроустановок:
учебное пособие. ― М.: ООО «Издательство
«Пожнаука», 2010.
Бондарь В.А. Электрооборудование для
взрывоопасных и пожароопасных зон
производств различных отраслей
промышленности: учебное пособие. ― М.:
ООО «Издательство «Пожнаука», 2009.
Алиев И.И. Кабельные изделия: Справочник
/ И.И. Алиев. ― 2-е(3-е) изд., перераб. и доп.
― М.: Высш.шк., 2004(2015)

8. Нормативная (нормативно-правовая) литература


Федеральный закон Российской Федерации
от 22 июля 2008 г. № 123-ФЗ «Технический
регламент о требованиях пожарной
безопасности».
Постановление Правительства Российской
Федерации от 25.04.2012 г. №390 «Правила
противопожарного режима в Российской
Федерации».
Правила устройства электроустановок : все
действующие разделы ПУЭ-6 и ПУЭ-7. ―
Новосибирск: Сиб. унив.изд-во, 2010.

9.

• Правила технической эксплуатации
электроустановок потребителей.
Утверждены Приказом Минэнерго РФ от
13.01.2003 № 6. ― Екатеринбург: Урал. юрид.
из-во, 2003.
• Инструкция по устройству молниезащиты
зданий, сооружений и промышленных
коммуникаций: СО 153-34.21.122-2003 , 2007.
• Инструкция по устройству молниезащиты
зданий и сооружений:
РД 34.21.122-87. ― Екатеринбург: УрИ ГПС
МЧС России, 2004.
• Естественное и искусственное освещение:
СНиП 23-05-95. ― М.: Минстрой России, 1995.

10. Методические разработки кафедры


Сафронова И.Г., Смирнов Б.П., Субачев С.В.
Основы пожарной безопасности применения
электроустановок: учебное пособие. ―
Екатеринбург: ФГБОУ ВПО УрИ ГПС МЧС
России, 2010.
Сафронова И.Г., Смирнов Б.П., Субачев С.В.
Пожарная безопасность электроустановок.
лабораторный практикум: учебное пособие.
― Екатеринбург: ФГОУ ВПО УрИ ГПС
МЧС России, 2012.

11.

• Сафронова И.Г., Вдовин А.В., Смирнов Б.П.
Пожарная безопасность электрических сетей
[Текст]: учебное пособие / И.Г. Сафронова,
А.В. Вдовин, Б.П. Смирнов. ― Екатеринбург:
Уральский институт ГПС МЧС России, 2014.
― 196 с.

12. Опасность возникновения пожаров при эксплуатации электрооборудования появляется:

а) при наличии сгораемой изоляции
электрических сетей, машин, аппаратов
(причем изоляцию обычно выполняют из
горючего материала: х/бумажные ткани,
резина, бумага, лакоткани, картон, полистирол,
полиэтилен, ПВХ, трансформаторное масло);
б) наличие кислорода воздуха или другого
окислителя, которые создают горючую или
взрывоопасную смесь;
в) источник зажигания (или причина пожара).

13.

Источником зажигания в электроустановках служит высокий потенциал энергии,
способный как в нормальном, так и в
аварийном режиме (короткое замыкание,
перегрузка и др.) образовывать высокотемпературные участки, способные
воспламенять сгораемую изоляцию и
сгораемые конструктивные элементы
электроизделий, сгораемые конструктивные элементы зданий и сооружений, на
которых установлены или проложены
электроизделия.

14. Таблица 2.1 Показатели пожарной опасности электроизоляционных материалов

Температура, оС
Материал
Резина
Полиэтилен
Поливинилхлорид
Полистирол
начала разложения
воспламенения
50
70
65
65
220
306
560
274

15. Основные аварийные пожароопасные режимы в электроустановках, которые могут стать причинами возникновения источников защигания:

• короткие замыкания в электропроводках,
электромашинах и аппаратах ( 43 %);
• перегрузки проводников ( 13 %);
• искры и электрические дуги ( З %);
• большие переходные сопротивления ( 4 %);
• вихревые токи ( З %).

16. Далее каждую из причин необходимо рассмотреть по следующему алгоритму:

1) Определение причины возникновения
потенциальных источников
зажигания;
2) Причины возникновения;
3) Проявления;
4) Профилактика и ликвидация
последствий.

17. Вопрос 1.

КОРОТКИЕ ЗАМЫКАНИЯ

18.

19.

20.

Определение
Короткое замыкание – это не
предусмотренное
нормальными условиями
работы замыкание через
малое сопротивление между
фазами, а в системах с
заземленной нейтралью –
также замыкание одной или
нескольких фаз на землю
или на нулевой провод.

21. Величина тока КЗ зависит:

• от мощности источников, питающих место КЗ;
• от электрической удаленности источников
питания от места КЗ, т.е. от величины полного
сопротивления элементов цепи, включенных
между источниками и точкой КЗ;
• от вида КЗ (при однофазном замыкании ток
КЗ минимальный);
• от времени с момента возникновения КЗ до
отключения его аппаратами защиты.

22.

23. В трехфазных электрических различают следующие виды коротких замыканий

• однофазное (замыкание фазы на землю
или нейтральный провод);
• двухфазное (замыкание двух фаз между
собой);
• двухфазное на землю (две фазы между
собой и одновременно на землю);
• трёхфазное (три фазы между собой).

24.

• В электрических машинах возможны
короткие замыкания:
• межвитковые – замыкание между собой
витков обмоток ротора или статора, либо
витков обмоток трансформаторов;
• замыкание обмотки на металлический
корпус.

25.

26.

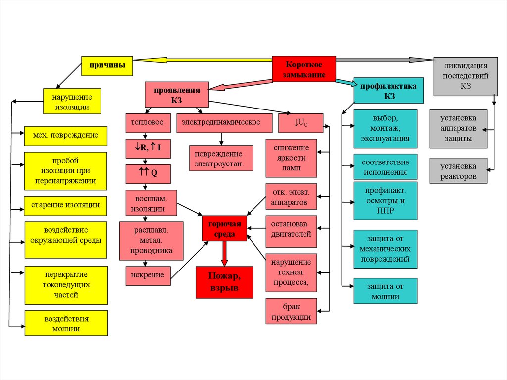
Короткое
замыкание
причины
нарушение
изоляции
профилактика
КЗ
проявления
КЗ
горючая
среда
Пожар,
взрыв
ликвидация
последствий
КЗ

27.

Короткое
замыкание
причины
нарушение
изоляции
профилактика
КЗ
проявления
КЗ
тепловое
электродинамическое
↓UС
мех. повреждение
R, I
пробой
изоляции при
перенапряжении
Q
старение изоляции
восплам.
изоляции
воздействие
окружающей среды
перекрытие
токоведущих
частей
воздействия
молнии
расплавл.
метал.
проводника
искрение
повреждение
электроустан.
снижение
яркости
ламп
отк. элект.
аппаратов
горючая
среда
Пожар,
взрыв
остановка
двигателей
нарушение
технол.
процесса,
брак
продукции
ликвидация
последствий
КЗ
выбор,
монтаж,
эксплуатация
установка
аппаратов
защиты
соответствие
исполнения
установка
реакторов
профилакт.
осмотры и
ППР
защита от
механических
повреждений
защита от
молнии

28.

29.

30. Вопрос 2.

ПЕРЕГРУЗКИ

31.

Определение
Перегрузка – такое явление,
когда по проводам и кабелям
электрических сетей,
обмоткам электрических
машин и аппаратов
протекает рабочий ток
больше длительно
допустимого.

32.

33.

34. Рабочий ток

зависит от мощности и вида включенных
приемников электрической энергии,
напряжения в сети (рабочий ток
определяют расчетом или по показаниям
приборов).

35. Допустимый длительный ток зависит:

- от сечения проводников;
- от материала проводников;
- от способа прокладки проводников;
- от конструкции проводников;
- от температуры окружающей среды.

36.

37.

причины
Перегрузка
проявления
перегрузки
профилактика
перегрузок
ликвидация
последствий
перегрузки
установка
аппаратов
защиты
горючая
среда
Пожар,
взрыв
исключение

38.

причины
Перегрузка
не соответствие
сечения IР
неограниченное
включение
паралл.
соединенных
потребителей
термическое
↑tЖИЛ
КЗ
токи молнии
↑ t окружающей
среды
восплам.
изоляции
↓UС
ускоренное
старение
изоляции
горючая
среда
Пожар,
взрыв
перегрузка
обмоток
двигателей
механическая
перегрузка на
валу
профилактика
перегрузок
проявления
перегрузки
↓UС
работа на
2-х фазах
РН
накала
ламп
частоты
вращения
двигателей
отк. электр.
аппаратов
выбор сечения по

правильный выбор
по номин. U, I, P
ограничение вкл.
паралл. соедин.
потребителей
охлаждение
электроустановок
нарушение
техпроцесса
защита от молнии
брак
продукции
проф. осмотры и
ППР
исключение
ликвидация
последствий
перегрузки
установка
аппаратов
защиты

39.

40. Задание на самоподготовку

1. Изучить самостоятельно по самостоятельной работе
занятие 1/2 следующие вопросы:
а) большие переходные сопротивления;
б) электрические искры и дуги;
в) вихревые токи
Используя «Основы пожарной безопасности
применения электроустановок»: учебное пособие /
авт.-сост. Сафронова И.Г., Смирнов Б.П., Субачев
С.В. – Екатеринбург: УрИ ГПС МЧС Росии, 2010.
(стр. 8-11)

41. 2. Изучить :

- Мыльников М.Т. Общая электротехника и
пожарная профилактика в
электроустановках. - М: Стройиздат, 1985
(стр. 165-174).

42.

Большие
переходные
сопротивления
причины
профилактика
БПС
проявления
БПС
горючая
среда
.
Пожар,
взрыв
.

43.

Электрические
искры и дуги
причины
проявления
.
горючая
среда
Пожар,
взрыв
профилактика
электрической
искры, дуги

44.

причины
Вихревые токи
профилактика
вихревых токов
проявления
горючая
среда
Пожар,
взрыв
English     Русский Rules