6.77M
Category: economicseconomics

Лекция 5. Структура и самонастройка хозяйственных систем

1.

ТЕОРИЯ СИСТЕМ И СИСТЕМНЫЙ
АНАЛИЗ
СТРУКТУРА И САМОНАСТРОЙКА
ХОЗЯЙСТВЕННЫХ СИСТЕМ
ЛЕКЦИЯ 5

2.

Лекция N5 Структура и самонастройка хозяйственных систем
Цель: получить представление о хозяйственных системах, их структуре и самонастройке хозяйственных систем
Понятие структуры и ее влияние на эффективность деятельности хозяйственной системы. Методики оценки и
анализа структур управления. Измерение экономической ответственности в иерархических структурах.
Структура хозяйственных систем
Влияние структуры хозяйственной системы на эффективность деятельности хозяйственной системы.
Самонастройка хозяйственных систем
Самонастройка как тип поведения систем.
Методики оценки и анализа структур управления.
Измерение экономической ответственности в иерархических структурах.
Оценка организационной напряженности в структурах управления.
Влияние связности на процесс принятия хозяйственных решений
Практика №9-10 Структура и самонастройка хозяйственных систем
Составить сеть связей иерархической организации, отличную от Окружности, Цепи, Y-образной сети, Колеса с
количеством не менее 6 звеньев и рассчитать для нее показатели центральности, относительной и полной
периферийности.
Самостоятельная работа по теме: Структура и самонастройка хозяйственных систем
Изучить материал
Ответить на вопросы
Выполнить задание
Задания (вопросы) для подготовки:
Самонастройка как тип поведения систем.
Влияние связности на процесс принятия хозяйственных решений.
2

3.

Системный способ мышления при анализе и решении проблем, возникающих в
процессе функционирования и развития хозяйственных систем– это такой подход,
при котором в центре внимания находятся взаимоотношения и взаимодействия
между участниками протекающих в системе хозяйственных процессов,
образующие целенаправленное целое.
Системный подход, как совокупность методологических принципов и
теоретических положений, позволяет прослеживать изменения, происходящие в
системе в результате взаимодействий отдельных ее звеньев, изучать специфические
системные качества (эмерджентные свойства), делать обоснованные выводы
относительно закономерностей развития системы, определять оптимальный режим
ее функционирования.
Системный анализ рассматривается как комплекс специальных процедур,
приемов и методов, обеспечивающих реализацию системного подхода. В
современной экономике он основан на широком применении математического
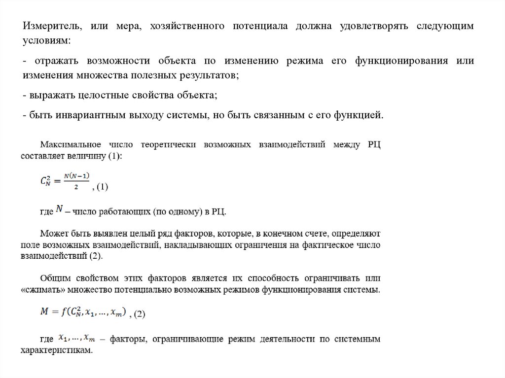
аппарата и информационно-компьютерных технологий к решению хозяйственных
проблем.

4.

Эволюция экономических систем и их современная характеристика
Общество, в котором превалируют те или иные экономические
отношения, носит название «экономическая система» и представляет
собой совокупность взаимосвязанных и определенным образом
упорядоченных
элементов
экономики.
Экономика – это совокупность производственных
исторически определенный способ производства.
отношений,
Экономическая деятельность – совокупность действий на разных
уровнях хозяйствования, в результате которых люди удовлетворяют свои
потребности посредством производства и обмена материальными благами и
услугами.
4

5.

Раздел экономической науки, посвященный изучению крупномасштабных
экономических явлений и процессов, относящихся к экономике страны и ее
хозяйству в целом, называется макроэкономикой.
Предметом макроэкономики являются обобщающие показатели роста,
темпы увеличения или уменьшения величин, характеризующих экономику
страны, и происходящие в ней экономические процессы, структурные
пропорции.
Область экономической науки, связанная с изучением относительно
маломасштабных экономических процессов, субъектов, явлений, в основном
предприятий, фирм, предпринимателей, потребителей, их хозяйственной
деятельности, экономических отношений между ними, отдельных рынков,
называется микроэкономикой.
Микроэкономика изучает также рыночное поведение субъектов,
отношения между ними в процессе производства, распределения, обмена,
потребления.

6.

Объектом теории хозяйственных систем
являются различные классы организационноэкономических
объектов
и
процессов,
выделенные на основании общности условий
формирования и развитости их основных
эмерджентных свойств.
Предмет теории хозяйственных систем –
специфические
эмерджентные
свойства
хозяйства как целого, связанные с его
организационно-экономическим строением и
натурально-вещественной формой движения
общественного богатства.

7.

Система – это группа элементов (включающих как людей, так и технические элементы),
организованных таким образом, что они в состоянии действовать как единое целое для
достижения поставленных перед ними целей.
Подсистема – часть системы, которая изучается самостоятельно и сама обладает
системными свойствами.
Каждая подсистема является в свою очередь системой, которая сама может делиться на более
частные подсистемы.
Подсистема, дальше неделимая при исследовании и рассматриваемая как единое целое,
является элементом системы.
Управление – целенаправленное информационное воздействие одной системы на другую с
целью изменения ее поведения в определенном направлении.
В техническом смысле управление рассматривается как процесс перевода системы из одного
состояния в другое. В организационно-технологических системах управление ресурсами и
людьми в процессе деятельности организации называется менеджментом.
Объект и субъект управления – соответственно, управляемая и управляющая подсистемы
системы управления.
Принятие окончательного решения осуществляется так называемым лицом,
принимающим решение (ЛПР), – экспертом или компьютерной системой поддержки принятия
решения.
Следует отметить, что наряду с объективными рекомендациями, вытекающими из
математического расчета, ЛПР уполномочено использовать субъективные оценки и предпочтения.

8.

Основные свойства системы:
Целостность (единство многообразия форм, аспектов
деятельности, оргструктур и т.д.);
Неаддитивность (свойства системы не всегда равны сумме
свойств ее компонентов);
Синергичность (взаимодействие, однонаправленность);
Эмерджентность (цели компонентов не всегда совпадают с
целями системы);
Мультипликативность (эффекты функционирования в
системе обладают свойствами умножения, а не сложения);
Совместимость компонентов друг с другом и с миссией;
Взаимосвязанность и взаимодействие системы с внешней
средой;
Структурность;
8

9.


Иерархичность (уровни);
Множественность описания системы;
Непрерывность функционирования и эволюции;
Целенаправленность;
Адаптивность, стремление к состоянию устойчивого
равновесия;
Альтернативность путей функционирования и
развития;
Наследственность;
Приоритет качества;
Приоритет интересов системы более глобального
уровня;
Надежность;
Оптимальность сочетания централизованного и
децентрализованного управления.
9

10.

С этой точки зрения, системный подход – это подход, при
котором любая система (объект) рассматривается как
совокупность взаимосвязанных элементов (компонентов),
имеющая выход (цель), вход (ресурсы), связь с внешней
средой, обратную связь.
10

11.

Задачи системного подхода
Системный подход – направление методологии научного
познания и социальной практики, в основе которого лежит
исследование объектов как систем.
11

12.

В соответствии с сущностью системного подхода система управления
организацией (СУО) должна состоять из внешнего окружения (вход,
выход, внешняя среда, обратная связь) и внутренней структуры
(научное обоснование, целевая, обеспечивающая, управляемая и
управляющая подсистемы).
12

13.

Следует отметить, что связи между подсистемами
внутренней структуры СУО указаны на схеме без стрелок,
так как они, как правило, все прямые и двусторонние.
Такое соединение связей свидетельствуют о том, что
выполнение любого действия по любому компоненту
какой-либо под-системы требует применения или
выполнения требований всех компонентов остальных
подсистем СУО.
13

14.

Дескриптивное (описательное) определение представляет систему
через ее свойства, внешние проявления, т.е. позволяет выделить систему
из среды
Конструктивное (операциональное) определение системы – это
описание ее целей и структуры (строения), позволяющее сформировать,
спроектировать систему.
Внешние воздействия на систему называются входными величинами, или
входными воздействиями, а элементы, к которым они приложены, – входами
системы.
Воздействие системы на окружающую среду характеризуется значениями ее
выходных величин.
Например, любой производственный процесс можно рассматривать как систему.

15.

Задача органов управления сводится к обеспечению
конкурентоспособного входа системы путем проведения
маркетинговых
исследований
и
отбора
наиболее
конкурентоспособных поставщиков; если вход будет
неконкурентоспособным, то при любом уровне процесса по
переработке входа в выход параметры выхода системы тоже
будут неконкурентоспособными.
Выходом - являются выпускаемая организацией
продукция (товары), новшества для продажи, оказываемые
сторонним организациям услуги.
15

16.

Основными условиями обеспечения стратегической
конкурентоспособности выхода являются:
- высокое качество стратегических маркетинговых
исследований
и
обоснованность
нормативов
конкурентоспособности будущих товаров, услуг, новшеств;
- обеспечение конкурентоспособных параметров
системы в процессе ее функционирования;
входа
- обеспечение конкурентоспособных параметров процесса в
системе;
Необходимо: изучение конъюнктуры рынка, применение
эффективных стратегий рекламы товара, каналов его
распространения (сбыта), сервисного обслуживания и
других инструментов рыночного механизма.
16

17.

Компоненты производства
К входу системы относится все, что получает организация для
производства товаров, новшеств и оказания услуг сторонним
организациям (то есть компонентам выхода системы).
К компонентам входа относятся поступающие в организацию
извне новшества, сырье, материалы, комплектующие изделия,
энергия, информация, новое оборудование, вновь поступающий в
организацию персонал, документы и т.д.
17

18.

Хозяйственная система - это единая совокупность технических, технологических,
социальных, правовых и экономических подсистем.
Экономическая наука изучает систему экономических отношений между
людьми.
Предметом экономической теории являются хозяйственные отношения между
людьми.
Экономические отношения подразделяются на два типа:
Социально-экономические отношения, которые складываются между членами
общества по присвоению факторов и результатов хозяйственной деятельности;
Организационно-экономические отношения, которые возникают потому, что
общественное производство, распределение, обмен и потребление невозможны без
определенной организации.
Виды:
кооперация труда и разделение трудовой деятельности;
организация хозяйственной деятельности;
управление экономикой.

19.

Хозяйственная деятельность предприятия
Входом этой системы являются материально-вещественные потоки ресурсов
(средств и предметов труда) и потоки трудовых ресурсов;
выходом

материально-вещественные
потоки
готовой
продукции.
Производственный процесс переводит вход системы в ее выход, т.е. в результате
производственного процесса производственные ресурсы, соединяясь, становятся
готовой продукцией. Целью работы предприятия является рентабельность, т.е. по
возможности высокий результат в денежном выражении за рассматриваемый
период времени.
19

20.

Факторы микросреды и макросреды
К факторам микросреды относятся непосредственные конкуренты фирмы по
выпускаемым ею товарам, конкуренты поставщиков («входа»), маркетинговые
посредники по «входу» и «выходу» системы, контактные аудитории (общество
потребителей, контролирующие органы, профсоюзы, пресса и т.д.).
20

21.

Взаимосвязь управляющей и
управляемой подсистем
21

22.

Можно выделить следующие виды подсистем:
1.Технологическая подсистема представляет собой совокупность производственновременных звеньев, параметры которых характеризуют протекание физикохимических процессов (технологических режимов) и в результате реализации которых
формируются заданные свойства и характеристики продукции.
2.Техническая подсистема представляет собой совокупность средств (агрегатов),
обеспечивающих функционирование технологической подсистемы.
3. Организационная подсистема представляет собой совокупность правил и
методов, определяющих последовательность и очередность преобразования и
распределения исходных ресурсов по времени, номенклатуре и объемам достижения
цели функционирования производственной системы.
Задача организационной системы – увязать в пространстве и времени
функционирование технической и технологической подсистем.

23.

4. Экономическая подсистема включает в себя
экономические показатели, характеризующие исходные
ресурсы, процесс их распределения и потребления,
выходную продукцию.
5. Социальная подсистема включает в себя социальные
и
профессиональные
характеристики
оперативного
персонала технологического и организационного управления.
Роль человека в производственной системе многогранна: он
выполняет функции принятия (ЛПР) и реализации (ЛРР)
управляющих решений.
23

24.

Производственная система
Производство – это один из возможных видов деятельности
организации или физического лица, направленный на создание
конечного продукта или услуги.
Современное общественное производство включает в себя не
только материальное производство, но также и нематериальную
сферу – производство нематериальных благ и услуг (новые
научные открытия, технические изобретения, народное
образование, культура, искусство, здравоохранение, бытовое
обслуживание, управление, финансирование и кредитование,
спорт и др.).
Развитие нематериального производства и сферы услуг в
решающей степени зависит от производства материальных благ
– его технической оснащённости и величины выработки.

25.

В свою очередь, организация – это целевое объединение
ресурсов.
Организации,
созданные
человеком
(людьми),
характеризуются наличием человека как активного ресурса. Для
организаций, созданных человеком, характерно наличие
функций управления и планирования.
Необходимо отметить, что организация, входящая в более
крупную организацию, является для последней ресурсом.
25

26.

Можно также сказать, что организация – это группа людей,
работающих совместно, во главе с руководителем и выполняющих
определенные планы.
Классификация организаций возможна по цели, ресурсам и их
сочетанию и объединению. Организации, имеющие целью
выпуск конечного продукта или услуг, называются
производственными организациями.
Предприятие (фирма, компания и др.) – обособленная
специализированная
единица,
основанием
которой
является
профессионально организованный трудовой коллектив, способный с
помощью имеющихся в его распоряжении средств производства
изготовить нужную потребителю продукцию (выполнить работы,
оказать услуги) соответствующего значения, профиля и ассортимента.
Производственное предприятие также называют производством.

27.

Производственно-технологическая
структура предприятия
Производственная структура предприятия – это
совокупность его подразделений (производств, цехов,
участков), их специализация (подетальная, предметная,
технологическая) и взаимосвязь (движение потоков). Она
отражает
особенности
разделения
труда
внутри
предприятия между составляющими его звеньями
(элементами).
27

28.

Формы организации производства
Организация производства – совокупность правил, процессов и
действий, обеспечивающих форму и порядок соединения труда и
вещественных элементов производства с целью повышения
эффективности производства и увеличения прибыли.
28

29.

Процесс – совокупность последовательных действий для достижения какоголибо результата (например, производственный процесс – последовательная смена
трудовых операций).
Бизнес-процесс – это совокупность взаимосвязанных мероприятий или задач,
направленных на создание определенного продукта или услуги для потребителей.
Для наглядности бизнес-процессы визуализируют при помощи блок-схемы бизнеспроцессов.
Виды бизнес-процессов:
1.
Управляющие – бизнес-процессы, которые управляют функционированием
системы. Примером управляющего процесса может служить корпоративное
управление и стратегический менеджмент.
2.
Операционные – бизнес-процессы, которые составляют основной бизнес
компании и создают основной поток доходов. Примерами операционных бизнеспроцессов являются снабжение, производство, маркетинг и продажи.
3.
Поддерживающие – бизнес-процессы, которые обслуживают основной
бизнес. Например, бухгалтерский учет, подбор персонала, техническая поддержка.
29

30.

Операция (в рамках рассмотрения производственных систем) –
это преобразование потребляемых ресурсов в товары и услуги.
Управление
производством
и
услугами
обеспечивает
согласованность между операциями (процессами) и выполняет
общие
функции,
возникающие
в
жизнедеятельности
производственной или сервисной системы в целом. В связи с этим
управление
производством
часто
называют
управлением
операциями.
30

31.

Производственная система
Управление
производственными
системами
является основой операционного менеджмента.
Производственная система – это система,
использующая операционные ресурсы компании для
преобразования вводимого фактора производства
(«входа») в избранную ею продукцию или услугу
(«выход»).
31

32.

Системы планирования и управления – это
процедуры и информация, используемые менеджерами
в процессе эксплуатации производственной системы.
32

33.

Производственная система

34.

Структура предприятия
34

35.

Матрица системных характеристик, с помощью которой
можно конструктивно определить ХС, включает такие
характеристики, как функция, вход, выход, процессор,
представленные в четырех измерениях (физическом,
динамической, контрольном и прогнозном)

36.

По каждой из четырех системных характеристик необходимо
провести следующие измерения:
1. Физическое измерение – реальные, наблюдаемые, действительные, существующие аспекты каждой системной
характеристики.
2. Динамическое измерение – мера и темп изменения (чаще
всего в единицу времени) каждой системной характеристики.
3. Контрольное измерение – показывает, как система
действует через сравнение с точно установленными
спецификациями и ограничениями, путем сравнения с
эталоном.
4. Прогнозное измерение – описывает достижение
системными характеристиками определенной спецификации в
будущем.

37.

Отличительные черты хозяйственных систем
1. Хозяйство увязывается в единое целое, прежде всего, полезной деятельностью
людей, их целями, интересами.
2. Свойство целенаправленности элементов системы.
3. Хозяйство, как система, организуется соответственно смыслу своего
существования (в соответствии с миссией служения обществу) в постоянно
изменяющихся, быстро эволюционирующих, исключительно неустойчивых – и по
параметрам, и по составу, – внешних условиях.
4. Четвертое свойство хозяйственной системы связано со способами адаптации к
внешней среде. Изменение внутренней структуры ХС при изменении условий
среды.

38.

Элементы первой группы формируют так называемое «ядро» системы,
Элементы второй группы формулируют – ее «приставку».
Динамика развития хозяйственных систем не только является следствием
возмущений в среде, но и источником таких возмущений и, тем самым,
институциональных преобразований среды, источником формирования будущих
потребностей и тенденций.
Хозяйственная система выступает активной, движущей силой общественного
развития.

39.

Системные свойства хозяйства
Хозяйственная ситуация, в которую попадает тот или иной РЦ, может быть описана
посредством трех ее составных элементов:
- представлением о состоянии самого РЦ;
- представлением о других РЦ той же системы, к которой принадлежит данный РЦ;
- состоянием среды, в которой реализуется функция и развитие данной системы.
Хозяйственная ситуация определяется сложностью системы
РЦ может объективно находиться в определенной ситуации, но субъективно об
этом не знать
РЦ (распорядительный центр)

40.

Строение хозяйственной ситуации определяется тремя внутренними и тремя
внешними обстоятельствами:
- внутренние обстоятельства: состояние данного РЦ, других РЦ и среды;
- внешние обстоятельства: сложностью в объективном аспекте, управляемостью в
субъективном и интересами в структурном.
Хозяйственная ситуация – это область, в которой формируется поведение РЦ,
процесс выбора и принятия ими хозяйственных решений.
Одинаковость упорядочиваний РЦ возникает в следующих случаях:
- либо они оба попали в одинаковые внешние условия и при этом их собственные
состояния друг от друга не зависимы;
- либо, наоборот, у них оказались ресурсы, которые дополняют друг друга.
Совпадением разных порядков неизбежно скрывается взаимодополнительность
материальных условий, в которых осуществляют свою деятельность разные РЦ.
РЦ (распорядительный центр)

41.

Дополнительность ресурсов – это необходимое условие согласования интересов.
Теперь разберемся с достаточными условиями согласования интересов.
Полезный результат – это такое преобразование, осуществляемое в РЦ, которое
затрагивает интересы более чем одного звена системы.
Независимость распорядительных центров в производстве полезных результатов

42.

Достаточность
условия
согласования
интересов
связывается
с
такой
характеристикой, как связность (необходимость использования ресурсов двух РЦ для
производства продукта).
Зависимость распорядительных центров в производстве продукта в
Введенное понятие хозяйственной ситуации и связанные с ней характеристики
позволяют рассмотреть понятия сложности, организованности, управляемости,
связности, а также неопределенности деятельности и результата более подробно.

43.

Организованность как характеристика
фактически реализуемых связей
Организованность
есть
динамическая
характеристика
процессов снятия непрерывно нарастающей сложности за счет
реализации новых связей. В этом процессе участвуют все
распорядительные центры (РЦ) хозяйственной системы.
Управляемость, как системное свойство, характеризующее
информационные условия согласования интересов, в таком
случае выступает как оператор, преобразующий это
объективное состояние системы в субъективные оценки
действующих в хозяйстве людей.
Управляемость – это характеристика
условий согласования интересов.
информационных

44.

На управляемость оказывают влияние следующие факторы:
- доля известных в системе связей;
- равномерность распределения знаний о связях по РЦ;
- доля «ложных» связей, включенных в выбор;
- степень совпадения методов и средств сравнения связей в
отдельных РЦ.
Функционирование и развитие ХС осуществляется путем
выбора и реализации связей, которые могут реализоваться как
внутри элементов ХС (распорядительных центров), так и
между ними.
Управляемость характеризует условия, в которых происходит
изменение организованности.

45.

В хозяйственных системах изменение организованности связано
положительной корреляционной зависимостью с изменением управляемости.
Экономико-математические методы и информационно-компьютерные
технологии (ИКТ) являются средством повышения управляемости
хозяйственной системы, их влияние на организованность вторично,
опосредовано влиянием на управляемость.
Экономико-математические методы и ИКТ гарантируют выбор наилучшего
из возможных вариантов решения поставленной задачи.
Перераспределение управленческих функций порождено невозможностью
полностью переработать в одном центре увеличивающийся объем
информации, необходимой для принятия правильных решений, т.е.
решений, гарантирующих рост организованности.

46.

«Эффективный набор связей» характеризуется следующим свойством:
если одновременно во всех звеньях рассматриваемой ХС будут приняты решения,
которые приведут к реализации именно этого набора связей, то на интервале времени,
на котором мы можем и должны действовать, уровень реализации функции ХС будет
наибольшим.
Ситуация 1: во всех звеньях известен один и тот же набор
Ситуация 2: в каждом звене известны разные связи

47.

Основные категории теории хозяйственных систем
1. Распорядительный центр
2. Функция распоряжения
3. Распорядитель
4. Ресурсы
5. Знания
Целеобразование и структура
6. Функция
15. Критерий
16. Выгода
8. Хозяйственная заинтересованность
17. Степень согласованности принятия
решений
18. Связность
9. Структура
19. Результативность деятельности
10. Управление
20. Режим деятельности
11. Хозяйственная ситуация
21. Полезный результат
7. Хозяйственный интерес
12. Проблемная ситуация
13. Хозяйственное решение
14. Ограничения
22. Базовой системной характеристикой
потенциальных возможностей ХС выступает
понятие сложности.

48.

Экономическая ответственность (ЭО) – это множество, элементы которого
представляют собой количественное выражение одного из возможных режимов
деятельности.
Экономическая ответственность – потенциально возможный вклад данного РЦ в
реализацию функции системы в целом.
Экономическая ответственность и потенциал
Хозяйственный потенциал определяет множество режимов функционирования
ХС.
Под потенциалом системы (хозяйственного звена) понимаются возможности
системы по производству тех или иных продуктов или услуг (выходы).

49.

Измеритель, или мера, хозяйственного потенциала должна удовлетворять следующим
условиям:
- отражать возможности объекта по изменению режима его функционирования или
изменения множества полезных результатов;
- выражать целостные свойства объекта;
- быть инвариантным выходу системы, но быть связанным с его функцией.

50.

Понятие структуры хозяйственной системы
В самом общем виде под структурой понимается способ деления целого на части,
или способ организации частей в систему
Структура хозяйственной системы и ее функция—два понятия, диалектически
связанные между собой
Типы поведения систем
1. Реакция — при этом типе поведения отношения объекта со средой
характеризуются активностью среды и пассивностью объекта.
2. Адаптация — тип поведения, при котором объект может приспособиться к
изменениям среды, при этом фактически не оказывает на нее влияния.
3. Самоорганизация — тип поведения, при котором возможны одновременные
изменения структуры и функции системы.
4. Самонастройка — характеризуется активным, конструктивным
вмешательством системы во внешнюю среду.

51.

Содержание самонастройки в хозяйственных системах
Хозяйственные системы принадлежат к системам четвертого типа поведения, т.е. к
системам на уровне самонастройки.
1. Решения, связанные с реконструкцией функции.
2. Решения, связанные с выбором режима реализации функции.
3. Решения по защите выбранного режима.
Решения первого типа, т.е. связанные с реконструкцией функции,
обеспечивают развитие системы, а решения второго и третьего типов связаны
с ее функционированием.

52.

Цикл самонастройки и понятие режима деятельности хозяйственной системы
В экономике можно выделить два основных типа задач.
1. Теоретические задачи
2. Практические задачи
Формирование режима функционирования и развития ХС проходит три стадии:
концептуализацию, формализацию и операционную стадию.
То, какой именно режим реализуется в ХС, определяется двумя условиями:
- объективными — заданной структурой ресурсов;
- субъективными — составом и расстановкой распорядителей по системе.

53.

Синтез хозяйственных интересов и экономической ответственности порождает
решения, которые являются основой жизнедеятельности, развития и
функционирования как хозяйственной системы в целом, так и отдельных
распорядительных центров.
Сами решения распадаются на три класса по поводу:
1) реконструкции функции системы;
2) выбора режима деятельности;
3) защиты выбранного режима деятельности.
Развитие характеризует приращение сложности хозяйства.
Функционирование есть условие приращения его организованности.
Приращение управляемости оказывает влияние на условия, в которых принимаются
решения.

54.

Она обусловливает хозяйственную заинтересованность, которая, в свою очередь,
порождает специфические условия преобразований:
• рабочего времени — в стоимость (новая стоимость, добавленная стоимость);
• материалов — в продукт (новый продукт);
• творчества — в разнообразие результатов (новые признаки потока продуктов и
услуг).
Эти три вида преобразований возвращают нас к исходному пункту, а именно к
сдвигу в условиях, в которых действует РЦ.
Единственным объектом конструктивного вмешательства в этом цикле
самонастройки является хозяйственный интерес РЦ, который определяет поведение
системы.

55.

Базовые характеристики и регуляторы процессов адаптации, самоорганизации и
самонастройки хозяйственной системы могут быть представлены по уровню (рангу)
общности характеристик с точки зрения выражения закономерностей.
Первый уровень общности. В области, характерной для системы в целом,
сложность, организованность, управляемость и связность выступают наиболее
общими характеристиками и свойствами рассматриваемой хозяйственной
организации.
На втором уровне общности характеристик хозяйственной системы в целом
базовым регулятором всего цикла самонастройки выступает структура
хозяйственной системы.
Третий уровень связан с формами и видами преобразований, которые протекают
в отдельном РЦ системы, конкретно определяют то, какова заинтересованность и
каков баланс в том или ином типе преобразования.
Четвертый уровень общности - хозяйственная заинтересованность в процессах
самоорганизации принимает конкретные формы и типы преобразований — рабочего
времени в стоимость, материалов в продукт, творчества в разнообразие.

56.

Цикл самонастройки хозяйственной системы

57.

Анализ структуры осуществляется в два шага.
Первый шаг — это анализ материально-технических условий и выход на
работоспособную структуру.
Второй шаг — это анализ собственно тех преобразований, которые реализуются в
отдельном РЦ под воздействием хозяйственной заинтересованности (третий уровень
общности).
Три механизма настройки
Хозяйственные системы обладают тремя механизмами настройки:
- структурным;
- административным;
- информационным

58.

Эффективность деятельности системы как функция ее структуры
Эффективность деятельности любой системы определяется множеством
различных факторов — составом материальных компонентов, характеристиками
распорядителей, списком задач, решаемых в системе, способом разделения системы на
подсистемы (РЦ), эффективностью связей, устанавливаемых между РЦ.
Схема иерархической организации
только с вертикальными
Набор расстояний до узла b
Схема иерархической организации со
связями между подчиненными своего
непосредственного руководителя

59.

Схема иерархической организации со
связями между всеми позициями одного
уровня
Показатели центральности для пятизвенной (а) и семизвенной

60.

Показатель центральности
Значения для пятизвенной цепи
j
а
b
с
d
е
a
0
1
2
3
4
b
1
0
1
2
3
i
c
2
1
0
1
2
English     Русский Rules