3.43M
Category: ConstructionConstruction

Расчет системы отопления

1.

Расчет системы отопления
• Классический (ручной)
• Программный (# программа Valtec
https://valtec.ru/document/calculate/)

2.

1. Исходные данные для теплотехнического расчета
лечебно-профилактического здания
Число этажей – 3,
Ориентация входа – на восток
Район строительства – Калининград
Внешние размеры здания: 6,8х34,8м Нэт=3,0м
Система отопления – водяная двухтрубная с нижним
расположением подающей магистрали
• Расчетная температура воды tвх=90; tвых=70 град
• Отопительные приборы – радиаторы типа МС140
• Ограждающие конструкции:
-
-
Стена: железобетон δ=100+50 мм; пенополистирол ТУ6-05-11-78-78 δ=? Мм; штукатурка с цп
раствором – δ=10+10 мм
Пол, чердачное перекрытие: Монолитная ЖБП δ=100 мм; маты минераловатные δ=? мм;
рубероид δ=3 мм
Окна - двухкамерный стеклопакет в раздельных переплетах из стекла с твердым селективным
покрытием и заполнением аргоном
Конструкция стены
штукатурка с цп
раствором - 10 мм
железобетон
δ=100мм
пенополистирол
ТУ6-05-11-78-78 δ=?
железобетон δ=50
мм
штукатурка с цп
раствором - 10 мм

3.

3. Параметры внутреннего воздуха
СНиП 2.08.01-89* «ЖИЛЫЕ ЗДАНИЯ»

4.

3. Параметры внутреннего воздуха
СНиП 2.08.01-89* «ЖИЛЫЕ ЗДАНИЯ»

5.

2. Исходные данные для
теплотехнического расчета Климатические данные
СП 131-13330-2018 Строительная климатология. Т а б л и ц а 1 *
СП 131-13330-2020 Строительная климатология. Т а б л и ц а 1

6.

Климатические данные
.
СП 131-13330-2012
Стр 67
СП 131-13330-2018
Строительная
климатология.
Стр 58
СП 131-13330-2020
Строительная
климатология.

7.

Карта зон влажности
СП 50.13330.2012 Тепловая защита зданий. Актуализированная редакция СНиП
23-02-2003. Приложение В, стр 46

8.

Климатические данные
СП 50.13330.2012 Тепловая защита зданий.

9.

Климатические данные
выборка
• Расчётная температура самой холодной пятидневки, с
обеспеченностью 0,92: -18 (-19) град
• Отопительный период:
– продолжительность: Zо.п.=211 (216) сут
– средняя температура наружного воздуха: tо.п.=-2,2 (1,9) град
• Средняя годовая температура: - 7,8 (7,1) град
• Условия эксплуатации ограждающих конструкций - А

10.

3. Параметры внутреннего воздуха
ГОСТ 30494 «Здания жилые и общественные. Параметры микроклимата»

11.

4. Теплотехнический расчёт наружных ограждающих
конструкций
4.1. Основные расчётные зависимости
4.1.1 Сопротивление теплопередачи
Теплозащитные качества ограждения принято характеризовать величиной
термическим сопротивлением перегородки (Ro):
Ro = Rв + Rк + Rн
(3.1)
где: Rв – сопротивление теплоотдачи внутренней
поверхности ограждающей конструкции, :
(3.2)
αв – коэффициент теплоотдачи внутренней поверхности
ограждающей конструкции: αв = 8,7
; (СП 50.13330.2012 табл 4)
Rн – сопротивление теплоотдачи наружной поверхности ограждающей
конструкции, :
(3.3)
αн – коэффициент теплоотдачи наружной поверхности ограждающей
конструкции: αн = 23
; (СП 50.13330.2012 табл 6)

12.

13.

14.

Rк – термическое сопротивление ограждения с
последовательно расположенными слоями,
Rк = R1 + R2+ … + Rn + Rвозд.прос.
(3.5)
где: δ – толщина слоя, м (по заданию, и по расчету);
λ – коэффициент теплопроводности,
.
Коэффициент теплопередачи k, определяется по формуле,
,
(3.4)

15.

4.1.2. Требуемое и фактическое термическое сопротивление R0
1. Расчет R0 по нормам энергосбережения (определяется по ГСОП (градусо-сутки отопительного
сезона)
СП 50.13330.2012, стр 8
ГСОП= (21 - (-2,2))*211 = 4895°С·сут
Rтро нс= 3,11
Rтро нс= 0,00035*4895+1,4=3,11
Rтрнс= 3,11
Rтр пол= 4,34
R тр потолок = 3,83
Rтр ок=0,47

16.

2. Требования к R0 по санитарно-гигиеническим нормам

17.

2. Расчет R0 по санитарно-гигиеническим нормам
Rтрнс= 21-(-18)]/(4*8,7)=1,06
Rтр пол= 21-(-18)]/(2*8,7)= 1,27
R тр потолок = (21-(-18)]/(3*8,7)= 1,275
Итог. Термическое сопротивление R0
Фактическое значение термического сопротивление ограждающих конструкций
не должно быть меньше требуемого:
R0 нс = Rтрнс= 3,11
R0 пол = Rтр пол= 4,34
R0 потолок R тр потолок = 3,83

18.

5. Расчет толщины теплоизоляционного слоя
• Зная значения R0, по формулам 3.1 и 3.4, определяем величину Rк и
рассчитываем минимальную толщину теплоизоляционного слоя δ, м
• Предварительно по прил Т, табл1 СП 50.13330.2012, учитывая условия
эксплуатации (А или Б), определяем плотности и коэффициенты
теплопроводности элементов строительных конструкций λ.
ограждение
материал
Наружная
стена
Rтрнс= 3,11
чердачное
перекрытие /
Пол
Плотность ,
кг/м3
Коэ-т теплопроводности,
λ, Вт/ м*0С
железобетон δ=100 мм; (поз. 199.)
2500
1,91
Пенополиуретан
80
0,042
штукатурка с цп р-ром ,
δ=20 мм (прилож. Н)
1800
0,93
Монолитная ЖБП,
δ=100 мм (поз. 199.)
2500
1,91
Полистиролбетон
модифицированный на
шлакопортландцементе , δ=?мм (поз.
200
0,06
600
0,17
0,14
δ=? (поз. 15)
168)
Рубероид, δ=3 мм (поз. 222)/
Сосна , ель δ=25 мм (поз 192)

19.

Теплоизоляционный слой в стене
Rут=Rнстр-(1/ в+ к/ к+1/ н) =
=3,11-(1/8,7+0,02/0,93+0,1/1,91+1/23)=
3,11-0,228=2,882 м2*оС/Вт
ут= Rут* ут=
2,882*0,042= 0,121 м
Принимаем толщину утеплителя (пенополистирол)
равную 130 мм.
Конструкция стены
штукатурка с цп
раствором - 10
мм
железобетон
δ=100мм
пенополистирол
δ=130
железобетон
δ=50 мм
штукатурка с цп
раствором - 10
мм

20.

Теплоизоляционный слой пола
1) Монолитная ЖБП: γ = 2500 кг/м3, λ = 1,91 Вт/м оС, δ = 100 мм (СП прил Т, табл1 СП
50.13330.2012, поз 199)
2) Полистиролбетон модифицированный на шлакопортландцементе : γ = 200 кг/м3,
λ = 0,06 Вт/м оС, δ = ? Мм (СП прил Т, табл1 СП 50.13330.2012, поз 168)
3) Сосна= 0,14 Вт/м оС, δ =25мм (поз. 192)

21.

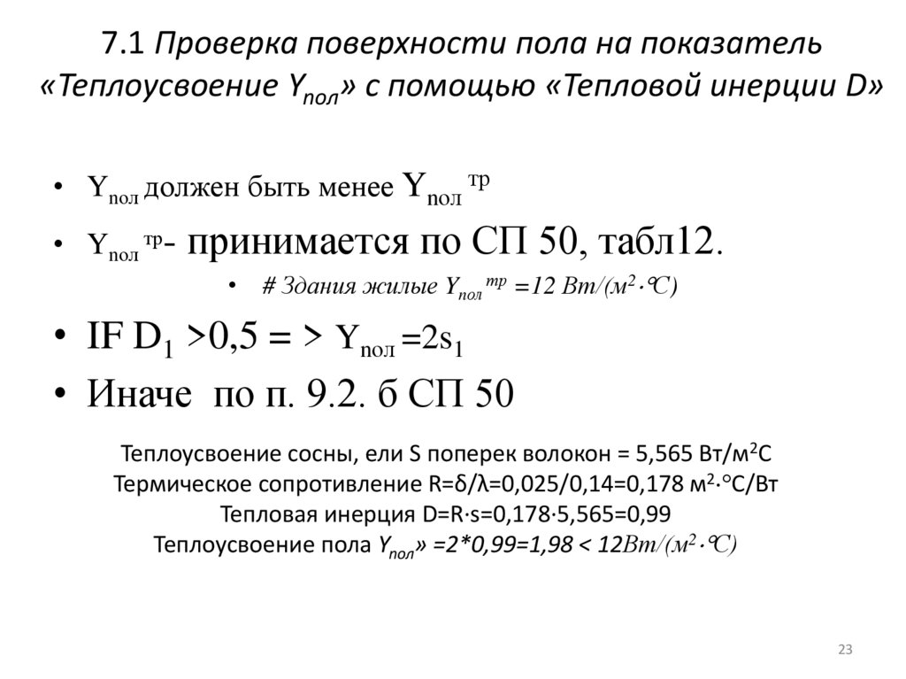
7.1 Проверка поверхности пола на показатель
«Теплоусвоение Ynол» с помощью «Тепловой инерции D»
• Ynол должен быть менее Ynол тр
• Ynол тр- принимается по СП 50, табл12.
• # Здания жилые Ynол тр =12 Вт/(м2 С)
• IF D1 >0,5 = > Ynол =2s1
• Иначе по п. 9.2. б СП 50
Теплоусвоение сосны, ели S поперек волокон = 5,565 Вт/м2С
Термическое сопротивление R=δ/λ=0,025/0,14=0,178 м2 C/Вт
Тепловая инерция D=R·s=0,178·5,565=0,99
Теплоусвоение пола Ynол» =2*0,99=1,98 < 12Вт/(м2 С)
23

22.

Теплоизоляционный слой чердачного
прекрытия
1) Монолитная ЖБП: γ = 2500 кг/м3, λ = 1,91 Вт/м оС, δ = 100 мм (СП прил Т, табл1 СП
50.13330.2012, стр 92, поз 199)
2) Полистиролбетон модифицированный на шлакопортландцементе : γ = 200 кг/м3,
λ = 0,06 Вт/м оС, δ = ? мм (СП прил Т, табл1 СП 50.13330.2012, поз 168)
3) Рубероид λ = 0,17 Вт/м оС, δ = 3 мм (поз. 186)

23.

А если плита перекрытия пустотная?
Заменим круглое сечение пустот
плиты на квадратное сечение
эквивалентное по площади.
Пример расчета. Железобетонная пустотная плита имеет следующие параметры: толщина δпл
= 200 мм, диаметр пустот d= 100 мм, расстояние между центрами δцен = 180 мм, коэффициент
теплопроводности бетона 2,0 Вт/моС. Сопротивление теплопередаче воздушной прослойки
Rв.п = 0,15 м2оС/Вт.
а) определяем толщины слоев по формулам:
δ1 = 0,886d; δ2 = δцен – δ1; δ3 = δ5 = (δпл – δ1)/2; δ4 = δ1.
δ1 = δ4 = 0,089 м; δ2 = 0,091 м; δ3 = δ5 = 0,056 м;
б) Определяем сопротивление теплопередаче первого и второго слоев по формулам: R1 = δ3/ бет + Rв.п + δ5/
бет, R2 = δпл/ бет,
R1 = 0,056/2,0 + 0,15 + 0,056/2,0 = 0,206;
R2 = 0,2/2,0 = 0,1.
в) по формуле R|| = (δ1 + δ2)/(δ1/R1 + δ2/R2) вычисляем R||, м2оС/Вт:
R|| = (0,089 + 0,091)/(0,089/0,206 + 0,091/0.1) = 0,134.
г) Определяем сопротивление теплопередаче слоев 3, 4, 5 по формулам:
R3 = δ3 / бет, R6 = δ4 / бет, R4 = (δ1+ δ2)/(δ1/Rв.п+ δ2/R6), R5= δ5 / бет.
R3 = R5 = 0,056/2,0 = 0,028; R6 = 0,089/2,0 = 0,0445;
R4 = (0,089 + 0,091)/(0,089/0,15 + 0,091/0,0445) = 0,068.
Д) Определяем сопротивление теплопередаче плиты для варианта разбиения б) по формуле R = R3 + R4 + R5
R = 0,028 + 0,068 + 0,028 = 0,124.
Е) вычисляем приведенное сопротивление плиты по формуле R0.прпп = (R|| + 2R )/3.
R0пп = (0,134 + 2˟0,124)/3 = 0,127 м2оС/Вт.

24.

6. Определение фактического термического сопротивление
и коэффициента теплопередачи ограждающих конструкций
1 2 3 1
R
в 1 2 3 н
ф
нс
1
1 0,02 0,1 0,13 1
м 2 С
3,12
8,7 0,93 1,91 0,06 23
Вт
ф
пол
R
1 2 3 1
1
0,1 0,3 0,003 1
м 2 С
4,51
в 1 2 3 н 8,7 1,91 0,06 0,17 23
Вт
ф
пот
1 2 3 1
1
0,1 0,22 0,003 1
м 2 С
3,84
в 1 2 3 н 8,7 1,91 0,06 0,17 23
Вт
R
1
1

25.

Фактические коэффициенты
теплопередачи
k нсф
1
1
Вт
0
,
36
Rнсф 3,11
м 2 С
ф
kпол
1
1
Вт
0
,
222
ф
Rпол
4,51
м 2 С
ф
kпт
1
ф
Rпотолок
Приведенное сопротивление теплопередаче окна рассчитывается по приложению
К, либо принимается по данным лабораторий.
В качестве светового заполнения (окон) принимаем обычное стекло и
двухкамерный стеклопакет в раздельных переплетах: из стекла с твердым
селективным покрытием и заполнением аргоном. Приведенное сопротивление
теплопередаче окна составляет
Ro=0,82
Фактический коэффициент теплопередачи окна равен:
k окф
1
1
Вт
1
,
22
Rокф 0,82
м 2 С
Для других ограждающих конструкций:
• для наружных дверей двойных К=2,3
• для наружных дверей одинарных К=2,9
• для пола в подвале по зонам К1=0,48; К2=0,23; К3=0,12; К4=0,07
1
Вт
0,263 2
3,8
м С

26.

Расчет отопления
Система отопления в ЖИЛОМ ЗДАНИИ должна
компенсировать потери тепла:
QП Qогр Qинф Qбыт
Qогр – потери через строительные ограждения;
Qинф – потери на нагрев проникающего в помещение холодного
воздуха;
Qбыт – теплопоступления от бытовых источников

27.

7. Расчёт теплопотерь здания
(выполняется в табличной форме)
7.1. Расчётная мощность системы отопления
Тепловая мощность системы отопления, Вт, определяется для каждого
помещения по формуле:
Qс.о. = Qогр. + Qинф – Qбыт (7.1)
где: Qогр. – теплопотери через ограждающие конструкции, Вт;
Qинф. – теплопотери на нагревание инфильтрирующего воздуха
поступающего через окна, ворота, щели, Вт;
Qбыт. – теплопоступления от бытовых источников, Вт.
Нумеруем помещения трехзначным числом (первая цифра – этаж, вторая и третья –
номер комнаты) с левого верхнего (на плане этажа) и далее по часовой стрелке.
Введём обозначения: НС – наружная стена; ВС – внутренняя стена; ДО – двойное окно;
Пт – потолок; Пл – пол; ДД – двойная дверь; ОД – одинарная дверь; К-кухня; УК-угловая
комната; РК-рядовая комната ; ЛК - Лестничная клетка

28.

7.2. Теплопотери через ограждающие конструкции
Теплопотери через ограждающие конструкции, Вт, определяются по следующей формуле
Qогр. = Fnkф·(tв – tн)·(1 + ∑β)
(7.2)
2
• где: F – площадь ограждения, м ;
n – коэффициент учитывающий положение наружной ограждающей конструкции
по отношению к наружному воздуху (по табл 3* СНиП II-3-79**);
kф – коэффициент теплопередачи ограждения (рассчитали для стен, пола,
потолка, окна ) ;
Для других ограждающих конструкций kф :
• для наружных дверей двойных kф =2,3
• для наружных дверей одинарных kф =2,9
• для пола в подвале по зонам kф 1=0,48; kф 2=0,23; kф 3=0,12; kф 4=0,07
tв – температура внутреннего воздуха, °С;
tн – температура наружного воздуха, °С;
∑ β – добавочные потери теплоты
∑β = β1 + β2 + β3 + β4 + β5
(7.3)
где: β1 – добавочные потери теплоты по отношению к сторонам света:
С, В, С-В, С-З = 10% – β1 =0,1 ;
З, Ю-В= 5% – β1 =0,05;
Ю, Ю-З=0% – β1 =0
β 2 – ДЛЯ УГЛОВЫХ КОМНАТ - добавочные потери теплоты на продуваемость помещений с
двумя наружными стенами и более. β2 =0,05.
β 3 – добавочные потери теплоты на расчётную температуру наружного воздуха.
Принимается для не обогреваемых полов первого этажа над холодными подпольями при tн = -40°С
и ниже в размере 5%.
β 4 – добавочные потери теплоты на подогрев врывающегося холодного воздуха, через
наружные двери, не обогреваемые воздушно-тепловыми занавесами.
β 5 – добавка на высоту помещения. Принимается на каждый последующий метр сверх 4-х
метров в размере 2%, но не более 15%.

29.

7.3. Теплопотери на нагревание инфильтрирующего воздуха
Затраты теплоты на нагревание инфильтрирующего воздуха в
помещениях в жилых и общественных зданиях при естественной
вытяжной вентиляции, не компенсированного подогретым приточным
воздухом, определяется по формуле (формула (2)):
Qинф = 0,28·L·ρ·с·(tв – tн)·k
(7.4)
где: L – количество приточного воздуха, м3/ч:
L = 3м3/ч·м2 расход воздуха на 1 м кв жилых помещений, коридоров;
L =50 м3/ч для совмещенных санузлов и кухонь;
L =25 м3/ч для раздельных санузлов и ванных комнат.
с – удельная теплоёмкость воздуха (с = 1 );
ρ=1,2 – плотность воздуха в помещении, кг/м3, определяется по формуле:
353
273 t в
(7.5)
k – коэффициент учета влияния встречного теплового потока в конструкциях,
равный 0,7 для стыков панелей стен и окон с тройными переплетами, 0,8 —
для окон и балконных дверей с раздельными переплетами и 1,0 — для
одинарных окон, окон и балконных дверей со спаренными переплетами и
открытых проемов.

30.

7.4. Теплопоступления от бытовых источников
Для жилых зданий учёт теплового потока поступающего
в комнаты и кухни в виде бытовых тепловыделений
производится в количестве 10…17Вт* на 1м2 площади
пола, Вт:
Qбыт = 10·Fп
(7.6)
где: Fп – площадь пола отапливаемого помещения,
м2.
_________________________________
*- по СП 50.13330 стр 35 Прил Г. поз. Г.5
10 – при заселенности 45 м2 на 1 чел
17 – при заселенности 20 м2 на 1 чел
21 – при заселенности 18 м2 на 1 чел

31.

7.5. Табличный расчет
22
22
22
нс1
нс2
ок
с
в
в
6,2
4,5
2,48
3,1
3,1
1,5
22
пол
18
18
18
18
18
пол
пт
нс
ок2
дд
101 УК
10
11
12
13
14
15
18
19
19,22 0,36
10,23 0,36
3,72 1,22
-18
-18
-18
1
1
1
40
40
40
276,8
147,3
181,5
0,1
0,1
0,1
0,05
0,05
0,05
1,15
1,15
1,15
16
17
318,3
169,4
208,7 406,7
14,06 0,222
-18
0,6
24
74,9
0
0,05
1,05
78,6
15,95 0,222
15,95 0,26
18,63 0,36
2,25 1,22
2,94 2,3
-18
-18
-18
-18
-18
0,6
0,9
1
1
1
21,6 76,5
32,4 134,4
36 241,4
36
98,8
36 243,4
0
0
1
0
0
1
0,1
0
1,1
0,1
0
1,1
0,1 1,67** 1,77
76,5
134,4
265,6
108,7
430,9
Qогр, Вт
9
1+∑β
8
На
ориентац
ию β1
Прочие,
β2, β3, β4
∑Qсо.
7
Qбыт, Вт
Площадь
(F), м2
6
Qинф, Вт
b,
м
5
Qо, Вт
а,
м
4
(tв-tн)*n, 0С
Ориентац
ия
3
n
Наименов
ание
2
tн, оС
tв, оС
1
Размеры
Добавки β
k,
Вт/м2*0С

помещения
Характеристика ограждения
1041,
140,6
2
….
….
ЛК
в
в
в
2,9
2,9
2,9
1,5
1,4
5,5
5,5
6,2
1,5
2,1
159,5
67,13
923,6
Сумма 28392
***Qинф=0,28*3*14,06*1,2*1*(22+19)*0,7=406,7Вт/ч, где 14,06 – площадь по полу
* - см п.7.2
** - при высоте здания Н=3,1х2 этажа = 6,2 м и двойной двери,
ß проч= 0,27*6,2=4,86.
ß проч= 0,27Н для двойных дверей с тамбуром, и 0,22Н – для одинарных

32.

7.6 .Удельная тепловая характеристика здания, q
q
Qсо
аVн tв tн
(7.7)
где: а – коэффициент учёта района
строительства здания:
22
22
а 0,54
0,54
1,135
tв tн
18 19
(7.8)
Vн – объём здания по наружному обмеру, м3:
Vн 6,8 18 34,8 4259,5 м 3
q
28392
Вт
0,159 3
1,135 4259,5 18 19
м С

33.

Какая максимальная температура
теплоносителя

34.

Требования к отопительным приборам
• Теплотехнические.
• Экономические.
• Архитектурно-строительные.
• Санитарно-гигиенические.
• Производственно-монтажные.

35.

Расчет радиаторов

36.

5 способов расчета радиаторов
• Онлайн калькулятор
• Калымный (магазинный)
• Расчетный советским нормам
• Расчет для себя
• Детальный расчет

37.

Онлайн калькулятор

38.

Калымный (магазинный)
Кол-во секций N=(Площадь пола F/2)+1 – для
рядовой комнаты
N=(F/2)+2 – для угловой комнаты
N=(F/2)+3 – для угловой комнаты на верхнем этаже
Пример:
Площадь комнаты 20 м. кв.
Nряд=20/2+1=11 секций
Nугл=20/2+2=12 секций
Почему так?
На 1 м кв. надо 100Вт.
Стандартный алюминиевый радиатор высотой 500 мм отдает 180 Вт
Тогда по нашему примеру
Кол-во секций Nряд=20м. кв. * 100Вт/180 Вт=2000/180=11 секций

39.

Расчетный по советским нормам
Работает на кирпичных или панельных домах (стены не многослойные!)
Q=a*Vпом*К1*К2*К3*К4*К5,
Где а =41 Вт/м3 для панельных домов
а=34 Вт/м3 для кирпичных домов
Vпом – объем помещения
К – коэффициенты в диапазоне 0,8-1,25
Пример для панельного дома:
Q=41*20*2,5*1*1*1*1*1= 2050 ВТ
N=2050/180=11,4 секции (принимаем большее кол-во – 12 шт)

40.

СП 60.13330.2016
Плюсы
Минусы

41.

Расчет для себя
N= длина окна / ширину секции радиатора

42.

Детальный расчет

43.

44.

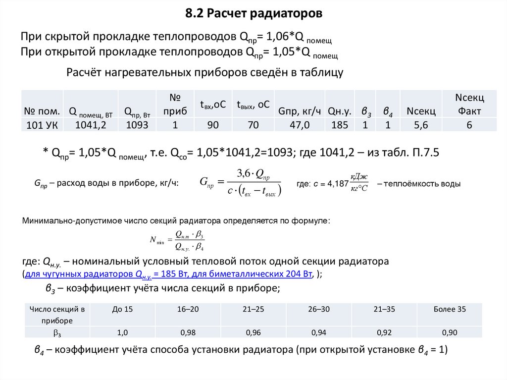
8.2 Расчет радиаторов
При скрытой прокладке теплопроводов Qпр= 1,06*Q помещ
При открытой прокладке теплопроводов Qпр= 1,05*Q помещ
Расчёт нагревательных приборов сведён в таблицу
№ пом. Q помещ, ВТ
1041,2
101 УК
Qпр, Вт
1093

приб
1
tвх,оС tвых, оС
90
70
Gпр, кг/ч Qн.у. β3
47,0
185 1
β4
1
Nсекц
Факт
6
Nсекц
5,6
* Qпр= 1,05*Q помещ, т.е. Qсо= 1,05*1041,2=1093; где 1041,2 – из табл. П.7.5
Gпр
Gпр – расход воды в приборе, кг/ч:
3,6 Qпр
с tвх tвых
где: с = 4,187
кДж
кг С
– теплоёмкость воды
Минимально-допустимое число секций радиатора определяется по формуле:
N min
Qн . т 3
Qн . у . 4
где: Qн.у. – номинальный условный тепловой поток одной секции радиатора
(для чугунных радиаторов Qн.у. = 185 Вт, для биметаллических 204 Вт, );
β3 – коэффициент учёта числа секций в приборе;
Число секций в
приборе
3
До 15
16–20
21–25
26–30
21–35
Более 35
1,0
0,98
0,96
0,94
0,92
0,90
β4 – коэффициент учёта способа установки радиатора (при открытой установке β4 = 1)

45.

Проверка п 6.4.4 СП 60
№ приб
1
Nсекц Факт
, шт
Длина
одного
элемента
прибора, м
Длина всех
секций, м
Длина
светового
поема
(окна), м
Процент
заполнения
длины
светового
проема, %
6
0,108
0,648
1,2
54

46.

9. Гидравлический расчет
трубопроводов водяного отопления
Цель - определение диаметров теплопроводов при заданной тепловой
нагрузке и расчетном циркуляционном давлении, установленном для
данной системы.
1.
Выполняют аксонометрическую схему в масштабе 1:100 системы отопления. Указываются
уклоны, арматура, отопительные приборы, тепловую мощность [Вт], длину [м], диаметр [мм]
(после расчета). Нумеруются стояки
• Выделяют главное циркуляционное кольцо (ГЦК), делят на участки с постоянным расходом
теплоносителя.
В двухтрубных системах отопления с попутным движением теплоносителя ГЦК проходит
через отопительный прибор нижнего этажа наиболее нагруженного стояка.
В двухтрубных системах отопления с тупиковым движением теплоносителя ГЦК проходит
через отопительный прибор нижнего этажа наиболее дальнего стояка
2. Выполнить гидравлический расчет через ближний (второстепенное циркуляционное кольцо ВЦК) и дальний стояки от теплового узла в табличном виде. Рассчитываем невязку ГЦК и ВЦК
Кольца д.б. увязаны (т.е.) разница потерь напора между кольцами должна составлять 10 (15)%
3. Главное циркуляционное кольцо делят на участки с постоянным расходом теплоносителя.
Нумеруют по движению теплоносителя, начиная от теплового узла (элеватора). Указывают на
участке: Тепловую мощность [Вт], длину [м], диаметр [мм] (после расчета
4. Подобрать циркуляционный насос по расходу теплоносителя и разнице теплового напора и
потерь напора
5. Выполняют расчет расширительного бака

47.

трубы для отопления

48.

9.1. Выполнение аксонометрии.
Обозначения на чертеже.
Графические отображения
На схемах указывают:
1. Диаметры,
2. Отметки осей, этажей
3. Уклоны трубопроводов
4. Размеры участков трубопроводов
5. Отопительные приборы
6. Стояки и их обозначения
7. КИП
8. Неподвижные опоры и компенсаторы

49.

СП 60.13330.2020

50.

Аксонометрия отопления двухтрубная с
нижней разводкой
На аксонометрии не указаны: уклоны, длины труб (не везде), отсутствует ключ для
чтения чертежа

51.

9.2. Таблицы гидравлического расчета
Таблица гидравлического расчета
главного циркуляционного кольца
G – по
формуле 8.6
Gпр
3,6 Qсо
с tвх tвых
P=Ру*L
№ участка
1
2
3
4
5
6



10
11
12
13
14
15
Q, Вт
28410
13570
7260
6160
3760
1020
1020
500
1020
1020
3760
6160
7260
13570
28410
G, кг/ч
977,30
466,81
249,74
211,90
129,34
35,09
35,09
17,20
35,09
35,09
129,34
211,90
249,74
466,81
977,30
L, м
6,5
6,4
1,9
3,2
5,7
8,8
1,7
0,7
1,4
8,9
5,7
3,2
2,1
7
6,1
Ø, мм
25
25
20
20
20
15
15
10
15
15
20
20
20
25
25
V, м/с
0,48
0,22
0,19
0,15
0,09
0,06
0,05
0,04
0,05
0,06
0,09
0,15
0,19
0,22
0,48
Pу, Па/м
25
5
5
3.6
1.6
0,8
1,2
0,8
1,2
0,8
1,6
3,6
5,0
5,0
25,0
P, Па
162,5
32,00
9,5
11,520
9,120
7,040
2,040
0,560
1,68
7,12
9,12
11,52
10,5
35,00
152,5
461,72
Потери напора главного циркуляционного кольца Ргцк составляют 0,462 кПа

52.

Скорости в трубопроводе
СП 60.13330.2016 Оптимальные скорости 0,25-0,5 м/с
Максимальные скорости: при Д=15 мм – 1,2 м/с, при Д>15 мм – скорость до 1,5 м/с

53.

Таблица гидравлического расчета
второстепенного циркуляционного кольца
№ участка
G, кг/ч
1
Q, Вт
28410
Ø, мм
V, м/с
Pу, мм/м
P, мм
977,30
L, м
6,5
25
0,48
25
162,5
2
13570
466,81
6,4
25
0,22
5
32,0
3
7260
249,74
1,9
20
0,19
5
9,5
16
1100
37,84
1,70
15
0,06
1.5
2,55
17
540
18,58
0,70
10
0,04
0,8
0,56
18
37,84
0,06
1.5
2,25
249,74
1,50
2,1
15
13
1100
7260
20
0,19
5
10,5
14
13570
466,81
7
25
0,22
5
35,00
15
28410
977,30
6,1
25
0,48
25
152,5
407,36
Потери напора второстепенного циркуляционного кольца Рвцк составляют 0,407кПа
Рассчитываем невязку:
( Ргцк Рвцк )
Ргцк
(461,72 407,36)
100% 11,7%
461,72
Невязка попала в необходимый интервал ±15%, поэтому система отопления спроектирована верно.

54.

9.1. Выполнение аксонометрии.
Обозначения на чертеже.
Графические отображения
На схемах указывают:
1. Диаметры,
2. Отметки осей, этажей
3. Уклоны трубопроводов
4. Размеры участков трубопроводов
5. Отопительные приборы
6. Стояки и их обозначения
7. КИП
8. Неподвижные опоры и компенсаторы

55.

Номограммы для расчетаТ1, Т2
Номограмма для гидравлического расчета стальных
труб с учетом зарастания в процессе эксплуатации

56.

9.4. Подбор циркуляционного насоса
1. По электронным каталогам насосов
• Willo
• Grundfos
2. Графически

57.

9.5. Расчет расширительного бака
Объем открытого расширительного бака Vрб
Vрб=0,045*Vсо
Vсо – объем воды в системе отопления (объем трубопроводов и радиаторов)
Объем закрытого расширительного бака Vзрб
Vзрб = Vрб/(1-(Рг/Рпк))
Рг – гидростатическое давление в точке подсоединения бака
Рг=ρh*10-4
ρ =998 кг/м3
Рпк – давления срабатывния предохранительного клапана (м.б. 3 или 6 бар)
Пример: Дано Vсо =900л, высота столба жидкости над баком h =11,1 м ; Рпк=3бар
Решение:
Vрб=0,045*900=41 л
Рг=ρh*10-4 = 998*11, 1*10-4 = 1,11 бар
Vзрб =41/(1-(1,11/3))=65л

58.

Объем воды (литры) в секции
радиатора
Материал/тип
радиатора
Габариты: высота ×
ширина, мм
Объем, л
Алюминий
600×80
0,450
Биметалл
600×80
0,250
Современный
чугунный радиатор
(плоский)
Чугунный радиатор
старого образца
580×75
1,000
600×110
1,700

59.

Схема теплового узла
Расширительный
бак присоединен
к сетям Т2
English     Русский Rules