185.46K
Category: life safetylife safety

Безопасность жизнедеятельности физические составляющие окружающей среды

1.

Безопасность жизнедеятельности
Физические составляющие
Окружающей среды
Глава 2

2.

2
2.1. Воздух рабочей зоны
Микроклимат помещений
Микроклимат помещений – это температура, влажность,
скорость движения воздуха, а также температура
окружающих поверхностей, совместно действующие на
организм человека.
2
Организм человека постоянно находится в состоянии
теплообмена
с
окружающей
средой.
Вследствие белкового, углеводного и жирового обмена в
организме вырабатывается тепло (теплопродукция) Qт.,
количество которого зависит от рода деятельности и
интенсивности выполняемой работы. Это тепло для
спокойного состояния человека составляет 80 - 100 Вт.

3.

3
2.1.2. Нормирование параметров
микроклимата
• Параметры микроклимата (tºC, %, )
• характеризуют тепловое состояние системы «человек –
рабочая зона» и условия работы.
• Согласно ГОСТ 12.1.005-88 «ССБТ. Общие санитарногигиенические требования к воздуху рабочей зоны»
устанавливаются
оптимальные
и
допустимые
параметры микроклимата рабочей зоны помещения.
• Оптимальные
микроклиматические
условия
определяются сочетанием параметров микроклимата,
которые при длительном воздействии на организм
человека обеспечивают сохранение его нормального
функционирования
без
напряжения
системы
терморегуляции. Они создают ощущение теплового
комфорта.

4.

4 • Допустимые микроклиматические условия определяются
сочетанием параметров микроклимата, которые при тех же
условиях воздействия могут вызывать переходящие и
быстро нормализующиеся изменения функционального и
теплового состояния организма, напряжение реакций
терморегуляции, не выходящие, однако, за пределы
физиологических приспособительных возможностей. При
этом не возникает повреждений состояния здоровья.
• Числовые значения оптимальных и допустимых параметров
микроклимата определяются в зависимости от:
периода года (тёплый, холодный с границей между ними
+10 ºC);
категорией тяжести выполненной работы.

5.

5
В
зависимости
от
энергозатрат
работы
подразделяются на три категории: легкие, средней
тяжести и тяжелые физические работы.
Легкие физические работы (категория 1) – работы,
производимые сидя, стоя или связанные с ходьбой, но
не требующие поднятия и переноски тяжести.
Энергозатраты до 162 Дж/с.
Физические работы средней тяжести (категории 2а и
2б) связаны с постоянной ходьбой (категория 2а), с
переносом небольших (до 10кг) тяжестей (категория
2б). Энергозатраты до 232 и 293 Дж/с (соответственно).
Тяжелые физические работы (категория 3) – это
работы, связанные с постоянными передвижениями,
переноской значительных (свыше 10кг) тяжестей.
Энергозатраты – более 293 Дж/с.

6.

6
2.1.1. Теплообмен организма человека со средой
обитания
Теплопродукция организма отдаётся в окружающую среду
посредством конвекции, излучением тепла и испарением
влаги с поверхности кожи.
Тепло, передающееся конвекцией Qк (Вт) определяется:
Qк α F (t Т t в ) ,
где α - коэффициент теплоотдачи, который зависит от
скорости движения воздуха, Вт/(м2*град.); F - площадь
поверхности тела, м2; tт, tв - температура тела и воздуха.
Конвективная отдача тепла зависит
движения и температуры воздуха.
от
скорости
Отдача тепла излучением Qизл. (Вт) происходит, если
температура тела больше температуры стен.

7.

7
Теплоотдача за счёт испарения влаги Qисп. (Вт) с
поверхности кожи зависит от влажности воздуха, а для
открытых участков тела от скорости его движения.
Абсолютная влажность воздуха (А, г/кг) - это количество
водяного пара, содержащегося в 1кг воздуха при данной
температуре и давлении.
Максимальная влажность (F, г/кг) - это количество
водяного пара, которое может содержаться в 1кг воздухе
при тех же условиях.
Относительная влажность φ определяется:
А
100 , %
F

8.

8
Уравнение теплового баланса
Для обеспечения гомеостаза, выделяемая организмом
теплота должна полностью отводиться в окружающую
среду. Нормальные для
определённого вида
деятельности теплоощущения человека характеризуются
уравнением теплового баланса:
Qт = Qк + Qизл + Qисп.
.
При нарушении этого уравнения возможно ухудшение
самочувствия, переохлаждение или перегрев организма.
В комфортных условиях любой деятельности человека
теплопродукция
(теплообразование)
равна
теплоотдаче (теплопотерям), а температура тела
человека сохраняется постоянной без напряжения
терморегуляционной системы организма.

9.

9
Гипотермия
Гипотермия (переохлаждение) начинается, когда теплопотери
становятся больше теплопродукции организма, а система
терморегуляции не справляется с этими изменениями.
(Qк Qизл. Qисп. ) Qт
Нарушается кровоснабжение, что вызывает такие простудные
заболевания, как невриты, радикулиты, заболевания верхних
дыхательных путей.
В результате гипотермии наблюдается отклонение от нормального
поведения, а затем апатия, усталость, ложное ощущение
благополучия, замедленные движения, угнетение психики, а в
тяжёлых случаях - потеря сознания и летальный исход.

10.

10
Гипертермия
Гипертермия (перегрев) наблюдается при нарушении уравнения
теплового баланса, когда внешняя теплота Qв.т суммируется с
теплопродукцией организма, и эта сумма превышает величину
теплопотерь.
(Qт Qв.т ) (Qк Qизл. Qисп. )
При гипертермии возникает головная боль, учащённый пульс,
снижение артериального давления, поверхностное дыхание,
тошнота. При тяжёлом поражении возможна потеря сознания.
Эти симптомы характерны для теплового и для солнечного удара.
Повышенная влажность воздуха более 75% ускоряет развитие
гипертермии и гипотермии.

11.

11
Контроль состояния воздушной среды
При оценке состояния воздушной среды производственных
помещений производится количественный анализ каждого
из её параметров и сравнение фактических значений с
нормативными.
Измерение температуры воздуха производится ртутными
или спиртовыми термометрами. Для текущей записи
температуры воздуха используется термограф.
Определение влажности воздуха осуществляется по
показаниям
стационарного
или
аспирационного
психрометра.
Скорость движения воздуха измеряется механическими
анемометрами
(крыльчатыми
или
чашечными),
термоанемометрами,
цифровыми
анемометрами,
имеющими различные диапазоны измерения.
Интенсивность
теплового
излучения
измеряется
актинометрами.

12.

12
2.1.3 Системы, методы и средства
нормализации параметров микроклимата
Улучшение микроклимата достигается:
В холодный период года применением
материалов и систем отопления.
теплоизолирующих
В тёплый период года использованием вентиляции и систем
кондиционирования воздуха (СКВ).
Системы отопления делят на:
паровые;
водяные;
воздушные;
электрические;
топливные.
Цель отопления - компенсировать потери теплоты.
Вентиляция – это система
устройств для удаления из
помещения избыточного тепла,
влаги, пыли, вредных веществ и
создания
микроклимата
в
соответствии с требованиями
ГОСТ 12.1.005-88

13.

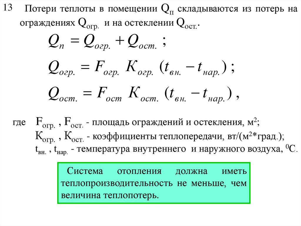
13
Потери теплоты в помещении Qп складываются из потерь на
ограждениях Qогр. и на остеклении Qост..
Qп Qогр. Qост. ;
Qогр. Fогр. К огр. (t в н. t нар. ) ;
Qост. Fост К ост. (t в н. t нар. ) ,
где
Fогр. , Fост. - площадь ограждений и остекления, м2;
Когр. , Кост. - коэффициенты теплопередачи, вт/(м2*град.);
tвн. , tнар. - температура внутреннего и наружного воздуха, 0С.
Система отопления должна иметь
теплопроизводительность не меньше, чем
величина теплопотерь.
English     Русский Rules