1.62M
Category: physicsphysics

Предмет и задачи курса «Электротехника»

1.

Лекция 1. Предмет и задачи курса «Электротехника»
1.
2.
3.
4.
5.
6.
Основные принципы и законы электротехники.
Цепи постоянного тока.
Цепи переменного тока.
Резонансные явления.
Переходные процессы.
Магнитные цепи.
Задачи:
1. Анализ явлений, происходящих в электрических и магнитных
цепях;
2. Изучение установившихся и переходных процессов;
3. Проведение расчетов цепей постоянного переменного тока;
4. Изучение принципов работы электромагнитных устройств.

2.

Электротехника является областью науки, которая
занимается изучением электрических и магнитных явлений
и их техническим использованием в практических целях.
Интенсивное использование электрической
энергии связано со следующими ее особенностями:
1. простое и экономичное преобразование в другие виды
энергии (механическую, тепловую, лучистую и т.д.);
2. возможность централизованного и экономичного
получения на различных электростанциях;
3. передача с помощью линий электропередачи с
малыми потерями на большие расстояния к
потребителям.

3.

Основные понятия теории
электрических цепей
Электрическая цепь представляет собой совокупность связанных
определенным образом источников, приемников и преобразователей
электрической энергии. Отдельные части электрической цепи,
выполняющие определенные функции называются элементами цепи.
Основными элементами цепи являются источники и приемники
электрической энергии.
Источником
электрической
энергии
называют
элемент
электрической цепи, осуществляющий преобразование энергии
неэлектрического вида в электрическую. Например: гальванические
элементы и аккумуляторы преобразуют химическую энергию,
термоэлементы – тепловую, электромеханические генераторы –
механическую.
Приемником или потребителем электрической энергии называют
элемент электрической цепи, преобразующий электрическую энергию в
неэлектрическую. Например: лампы накаливания – в световую и
тепловую, нагревательные приборы – в тепловую, электродвигатель – в
механическую.

4.

Преобразователем электрической энергии называют устройство,
изменяющее величину и форму электрической энергии. Например:
трансформаторы и инверторы преобразуют постоянный ток в
переменный, выпрямители – переменный ток в постоянный, устройства
для преобразования частоты.
У каждого элемента цепи можно выделить определенное число
зажимов (полюсов), с помощью которых он соединяется с другими
элементами. Различают двух – и многополюсные элементы.
Двухполюсники имеют два зажима. К ним относятся источники энергии
(за исключением управляемых и многофазных), резисторы, катушки
индуктивности, конденсаторы. Многополюсные элементы – это,
например, триоды, трансформаторы, усилители и т.д.
Все элементы электрической цепи условно можно разделить на
активные и пассивные. Активным называется элемент, содержащий в
своей структуре источник электрической энергии. Пассивными
называют элементы электрической цепи, которые преобразуют энергию
источников в любой другой вид энергии или запасают ее в
электрическом или магнитном поле. К двухполюсным пассивным
элементам относят сопротивление, индуктивность и емкость, а к
многополюсным – трансформаторы и различные соединения
двухполюсных элементов.

5.

Электрическая схема простейшей электрической цепи
Электрическая цепь графически представляется в виде электрической
схемы, содержащей условные обозначения ее элементов и способы их
соединения. Электрическая схема простейшей электрической цепи,
обеспечивающей работу осветительной аппаратуры, представлена на
рисунке 1.
Рисунок 1- Электрическая схема электрической цепи

6.

Схема замещения электрической цепи состоит из совокупности
идеализированных элементов, отображающих отдельные свойства физически
существующих устройств. Так, идеализированный резистор учитывает
преобразование электромагнитной энергии в тепло, механическую работу или
ее излучение. Идеализированный конденсатор и катушка индуктивности
характеризуются способностью накапливать энергию соответственно
электрического и магнитного поля.
При этих условиях схема на рисунке 1 может быть представлена в виде
расчетной электрической схемы рисунок 2.
Рисунок 2 - Расчетная электрическая схема

7.

Объединение источников, потребителей и соединительных проводов
образует электрическую цепь, на каждом участке которой может
действовать электрическое напряжение и протекать электрический
ток.
Напряжение U на элементе
электрической цепи обозначается
на схеме знаками «+» и «–»,
имеющими смысл только при
совместном рассмотрении
Ток I в элементе электрической цепи обозначается стрелкой на
схеме и указывает направление упорядоченного перемещения
положительных электрических зарядов, если ток I выражается
положительным числом.

8.

Зависимость между током и напряжением на элементе цепи
называется вольт-амперной характеристикой (ВАХ) элемента
Прямолинейные ВАХ (1) и
(3) соответствуют
линейным элементам, а
криволинейная ВАХ (2) –
нелинейным элементам.

9.

Пассивные элементы электрической цепи

10.

Нелинейный резистивный элемент, ВАХ которого нелинейна (пунктир на
рис. 5) характеризуется несколькими параметрами. В частности
безынерционному резистору ставятся в соответствие статическое и
дифференциальное сопротивления:

11.

12.

Емкостный элемент (конденсатор)

13.

Источники энергии
Идеальный источник напряжения – это элемент цепи,
напряжение которого не зависит от тока и является заданной
постоянной величиной, ему соответствует на рис.9 сплошная ВАХ. В
действительности мы имеем дело с реальными источниками
напряжения, которые отличаются от идеальных источников тем, что их
напряжение с ростом потребляемого тока уменьшается. ВАХ реального
источника напряжения представлена на рис. 9 пунктирной линией,
тангенс угла наклона которой равен внутреннему сопротивлению
источника напряжения R0.

14.

Идеальный источник тока – это элемент цепи, ток которого не
зависит от напряжения и является заданной постоянной
величиной, ему соответствует сплошная ВАХ на рис. 10.
У реального источника тока с ростом напряжения вырабатываемый
ток уменьшается. ВАХ реального источника напряжения представлена
на рис. 10 пунктирной линией, тангенс угла наклона которой равен
внутренней проводимости источника тока G0. Таким образом, свойства
источника задающего тока определяются двумя параметрами:
задающим током J и внутренней проводимостью G0.

15.

Основные законы электрических цепей
Число независимых контуров может быть определено по формуле
Эйлера:
В цепи четыре узла: a, b,
c, d; шесть ветвей: ab,
bd, bc, ad, dc, ac. Таким
образом, количество
независимых контуров
по формуле Эйлера
определится следующим
образом:
p = 6 - 4 + 1 = 3. Это
могут быть следующие
контуры: abd, dbc, adc
или abсd, dbc, adc и
другие.

16.

Закон Ома для участка и для всей цепи

17.

18.

Законы Кирхгофа
1 закон: В любом узле электрической цепи
алгебраическая сумма токов равна нулю.
где m – число ветвей
подключенных к узлу.
При записи уравнений по первому закону Кирхгофа токи, направленные
к узлу, записывают со знаком «плюс», а токи, направленные от узла –
со знаком «минус». Например, для узла а схемы

19.

Второй закон Кирхгофа
В любом замкнутом контуре электрической цепи алгебраическая
сумма ЭДС равна алгебраической сумме падений напряжений на
всех его участках
где n – число источников
ЭДС в контуре;
m – число элементов с
сопротивлением
Если в электрической цепи включены источники напряжений, то
второй закон Кирхгофа формулируется в следующем виде:
Алгебраическая сумма напряжений на всех элементах контура,
включая источники ЭДС равна нулю

20.

При записи уравнений по второму закону Кирхгофа
необходимо:
1) задать условные положительные направления ЭДС, токов и
напряжений;
2) выбрать направление обхода контура, для которого
записывается уравнение;
3) записать уравнение, пользуясь одной из формулировок
второго закона Кирхгофа, причем слагаемые, входящие в
уравнение, берут со знаком «плюс», если их условные
положительные направления совпадают с обходом контура, и со
знаком «минус», если они противоположны.
Запишем уравнения по II закону Кирхгофа для контуров схемы:

21.

Баланс мощности
Согласно закону Джоуля-Ленца, вся электрическая энергия,
сообщаемая проводнику в результате работы сил электрического поля,
превращается в тепловую энергию. На участке цепи с сопротивлением
R в течение времени t при токе I расходуется электрическая энергия
Скорость преобразования электрической энергии в другие виды
представляет электрическую мощность
Из закона сохранения энергии следует, что мощность источников
питания в любой момент времени равна сумме мощностей,
расходуемой на всех участках цепи.

22.

Для данной цепи уравнение баланса мощностей запишется в виде:
Существует еще одна форма записи баланса мощности:
Балансом электрических мощностей называют
установление равенства мощностей, отдаваемых
источником во внешнюю цепь, и мощностей,
потребляемых нагрузками.

23.

Эквивалентные преобразования
электрических цепей
Электрическая цепь с последовательным соединением элементов
Расчет цепи сводится к определению тока I всей цепи по закону Ома

24.

Для последовательного соединения индуктивностей и емкостей
используются следующие соотношения:
При объединении последовательно включенных источников
напряжения эквивалентное напряжение определяется их
алгебраической суммой
Последовательное соединение идеальных источников тока не
допускается, т.к. значение тока эквивалентного источника в этом случае
оказывается неопределенным. Однако последовательное соединение
реальных источников тока позволяет определить проводимость и ток
эквивалентного источника по формулам, в которых учитывается
полярность составляющих токов.
J1
J2
Jn

g1
g2
gn

25.

Электрическая цепь с параллельным
соединением элементов
Для двух сопротивлений
Эквивалентная проводимость цепи равна арифметической сумме
проводимостей отдельных ветвей:
Напряжения в электрической цепи с параллельно соединенными
сопротивлениями
Отсюда следует
Т.е. ток в цепи распределяется между параллельными ветвями
обратно пропорционально их сопротивлениям.

26.

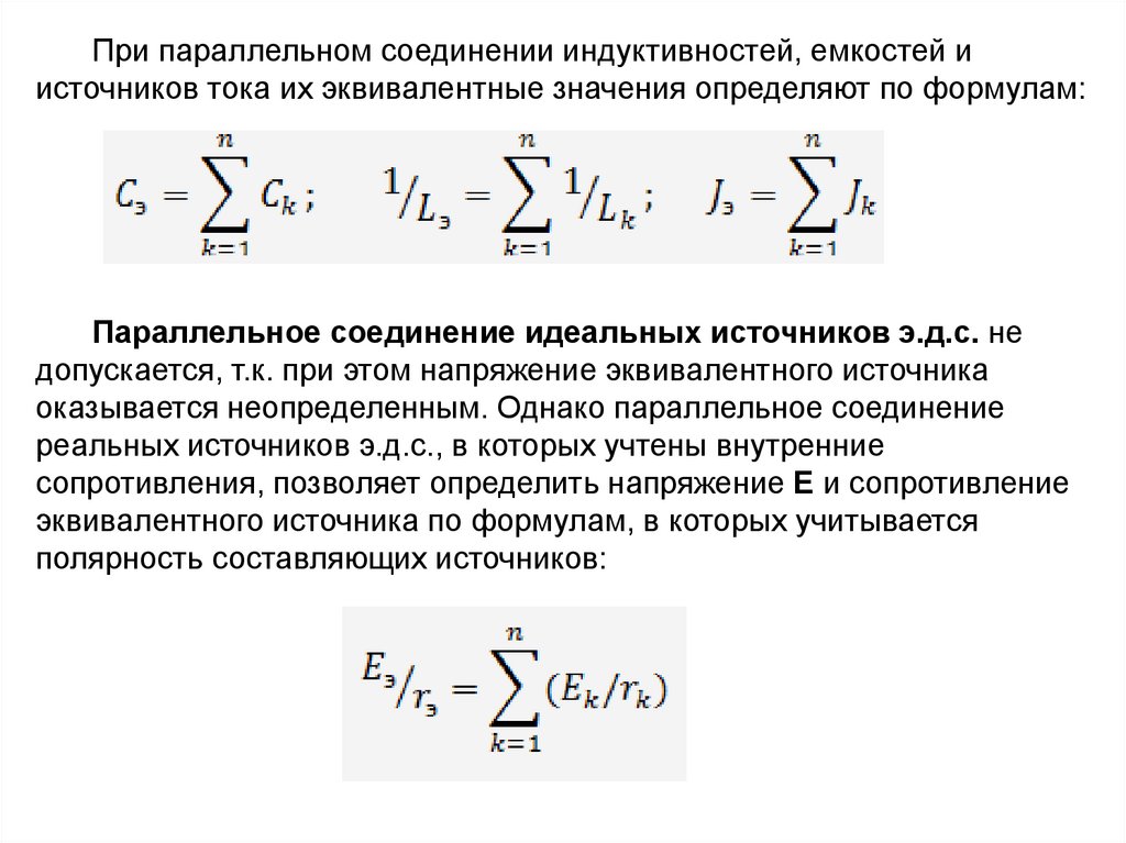
При параллельном соединении индуктивностей, емкостей и
источников тока их эквивалентные значения определяют по формулам:
Параллельное соединение идеальных источников э.д.с. не
допускается, т.к. при этом напряжение эквивалентного источника
оказывается неопределенным. Однако параллельное соединение
реальных источников э.д.с., в которых учтены внутренние
сопротивления, позволяет определить напряжение Е и сопротивление
эквивалентного источника по формулам, в которых учитывается
полярность составляющих источников:

27.

Электрическая цепь со смешанным
соединением элементов
Определение эквивалентного сопротивления при смешанном
соединении потребителей выполняется путем постепенного упрощения
(свертки) исходной цепи. Для данной цепи расчет эквивалентного
сопротивления начинается с конца схемы. Для упрощения расчетов
примем, что все сопротивления в этой схеме являются одинаковыми:

28.

В этом случае исходную схему можно представить в следующем виде
сопротивление
равно:
участка
цепи
cd
На схеме сопротивления
соединены последовательно,
и тогда сопротивление участка цепи ad равно:
Тогда схему можно представить в сокращенном варианте, где
соединены параллельно

29.

Исходная схема
После преобразований исходная схема будет иметь вид:
Тогда эквивалентное сопротивление исходной схемы будет равно

30.

Соединение элементов электрической цепи по схемам
«звезда» и «треугольник»
В мостовой схеме сопротивления R13, R12, R23 и R24, R34, R23
соединены по схеме «треугольник». Эквивалентное сопротивление
этой схемы можно определить только после замены одного из
треугольников, например треугольника R24 R34 R23 звездой R2 R3 R4.
Такая замена будет эквивалентной, если она не вызовет изменения
токов всех остальных элементов цепи.

31.

Переход от треугольника к звезде:
Переход от звезды к треугольнику:
После проведенных преобразований можно определить величину
эквивалентного сопротивления мостовой схемы

32.

Аналогичные преобразования можно выполнить для соединения
звездой или треугольником индуктивностей и емкостей:
English     Русский Rules