1.69M
Category: managementmanagement

Архитектор 1С Функционал и обязанности

1.

Архитектор 1С
Функционал и обязанности
otus.ru

2.

Проверить, идет ли запись
Меня хорошо видно
&& слышно?

3.

Давайте знакомиться!
Олег Каратаев
• Более 15 лет опыта работы на платформе 1С:Предприятие
• Занимал различные позиции в крупных компаниях связанные с 1С: ведущий
разработчик, руководитель практики, технический архитектор, руководитель
программы проектов, руководитель проектов
• Автор нескольких тиражных продуктов на платформе 1С
• Адепт чистого кода 1С

4.

Расскажите о себе
● Как вас зовут? Откуда вы?
● Ваш опыт работы в IT?
● С какой основной целью вы записались на курс?

5.

Маршрут вебинара
1. Знакомство
2. Должность “Архитектор 1С”
3. Обязанности архитектора 1С
4. Процесс разработки 1С
5. Итоги

6.

Правила вебинара
Условные
обозначения
Активно участвуем
Пишем в чат
Документ
Задаем вопросы в чат
Вопросы вижу в чате,
могу ответить не сразу
Ответьте себе или
задайте вопрос

7.

Цели вебинара
1.
Сформировать представление о должности “Архитектор 1С”
2.
Описать основные обязанности архитектора 1С
3.
Разграничить зоны ответственности архитектора 1С

8.

Должность “Архитектор
1С”

9.

Архитектор
Какого-то официального или общепринятого определения кто такой Архитектор я не нашел.
Википедия дает “исчерпывающее” описание:

10.

Архитектор ПО (в мире)
Существует несколько видов архитекторов ПО, каждый из которых имеет свои особенности и обязанности. Рассмотрим
некоторые из них:
Enterprise-архитектор.
Этот вид архитекторов занимается организационными и бизнес-аспектами разработки ПО. Они определяют стратегию и бизнес-цели
компании и помогают выбирать технологии и решения, которые подходят для достижения этих целей.
Solution-архитектор.
Этот вид архитекторов занимается разработкой конкретных решений для отдельных проектов или продуктов. Они работают
непосредственно с командами разработчиков и помогают им создавать архитектуру, которая соответствует требованиям проекта.
Technical-архитектор.
Этот вид архитекторов занимается разработкой технических решений и технологических стратегий для различных проектов. Они
работают с высокоуровневыми технологиями, такими как облачные вычисления, машинное обучение и т.д.

11.

Архитектор 1С
Архитектор 1С - специалист,
определяющий архитектуру
систем 1С.
Зоны ответственности:
● структура метаданных;
● функциональность системы;
● отказоустойчивость системы;
● удобство использования системы;
● быстродействие системы;
● простота сопровождения.

12.

Зачем работодателю архитектор 1С?
Удешевление состава команды разработки - архитектор вместо тимлида;
Повышение экспертизы на проекте или в команде - уменьшение рисков неправильной разработки;
Разделение обязанностей между членами команды - ускорение разработки;
Конвейерная разработка - ускорение и удешевление.

13.

Структура должностей в 1С
Программист 1С
Оператор 1С
Старший программист 1С
Эксперт 1С
Консультант 1С
Тестировщик 1С
Аналитик 1С
TeamLead 1С
Руководитель проектов 1С
Архитектор 1С
Технический архитектор 1С
Функциональный архитектор 1С

Генеральный директор
QA Lead 1С

14.

Место архитектора 1С
Проектная команда 1С
Отдел разработки 1С
Департамент 1С
Программист
Программист
Технический архитектор
Аналитик
Аналитик
Руководитель отдела
Тестировщик
Тестировщик
Функциональный архитектор
Технический архитектор
Технический архитектор
Руководитель отдела
Руководитель проектов

15.

Архитекторы 1С
Функциональный архитектор – отвечает за методологическую часть проекта
Технический архитектор – отвечает за ИТ-структуру системы и качество
написания кода

16.

Вопросы?
Ставим “+”,
если вопросы есть
Ставим “–”,
если вопросов нет

17.

Обязанности
архитектора 1С

18.

Диаграмма обязанностей

19.

Программирование
№ Название
1
Code Review
2
Разработка сложных алгоритмов
3
Технический долг
4
Сценарии тестирования
5
Выпуск релизов
6
7

20.

Проектирование и анализ
№ Название
1
Моделирование бизнес-процессов
2
Разработка технических проектов
3
Создание прототипов
4
Пояснительные записки и др. документация
5
Составление ТЗ
6
BI-системы
7

21.

Проектирование и анализ

22.

Администрирование и настройка
№ Название
1
Настройка среды разработки 1С
2
Настройка продуктовой среды 1С
3
Настройка метрик работы систем 1С
4
Настройка ПО, используемого для работы 1С
5
Настройка учета
6
Настройка обслуживания систем 1С
7

23.

Управление
№ Название
1
Организация и проведение обучений программистов
2
Организация процесса разработки
3
Техническое тестирование кандидатов
4
Участие в совещаниях
5
Обсуждение и распределение задач
6
7

24.

Уровень компетенций

Название
Уровень (1-10)
1
Программирование
6-8
2
Администрирование и настройка
6-8
3
Проектирование
4-5
4
Управление
3-4

25.

Не входит в обязанности
№ Название
1
Тимбилдинг
2
Административное управление сотрудниками
3
Финансовые вопросы
4
Написание инструкций для пользователей
5
Консультирование пользователей
6
Подписание актов выполненных работ

26.

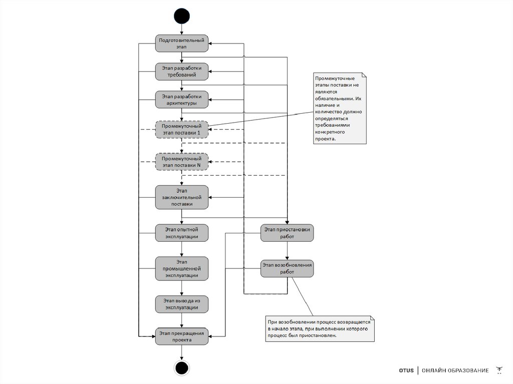
Процесс разработки 1С
otus.ru

27.

28.

Разработка кода
Ручная проверка
функционала
Автопроверка
кода
Сборка
Релиз
Ручная проверка
кода

29.

Примеры работы архитектора 1С
-
-
-
Разработка архитектуры большой системы на платформе 1С, которая включает в
себя несколько подсистем и модулей.
Создание технического решения для обмена данными между системой 1С и
внешними системами, такими как системы электронной отчетности или интернетмагазины.
Разработка механизма масштабирования системы 1С, который позволит системе
обрабатывать большое количество данных и пользователей.
Оценка рисков, связанных с разработкой и внедрением системы на платформе 1С, и
разработка планов по их снижению.
Разработка механизмов защиты данных, таких как шифрование, аутентификация и
авторизация, для обеспечения безопасности системы.
Анализ производительности системы и оптимизация ее работы, например,
оптимизация запросов к базе данных или уменьшение времени отклика
пользовательского интерфейса.
Поддержка аналитиков и разработчиков, включая создание документации и
проведение тренингов и консультаций по использованию системы на платформе
1С.
Проведение аудита системы на соответствие стандартам и требованиям заказчика,
и разработка планов по исправлению выявленных недостатков.
В целом, роль архитектора 1С заключается в разработке общей архитектуры системы,
контроле за процессом разработки и обеспечении соответствия системы требованиям
заказчика. Он является ключевым членом команды разработки и играет важную роль в
успешной реализации проекта на платформе 1С.

30.

Вопросы?
Ставим “+”,
если вопросы есть
Ставим “–”,
если вопросов нет

31.

Рефлексия

32.

Цели вебинара
1.
Сформировать представление о должности “Архитектор 1С”
2.
Описать основные обязанности архитектора 1С
3.
Разграничить зоны ответственности архитектора 1С

33.

Заполните, пожалуйста,
опрос о занятии
Спасибо за внимание!
English     Русский Rules