2.84M
Category: physicsphysics

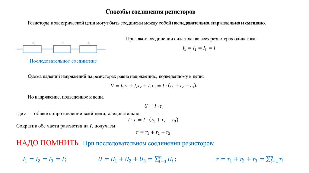
Основные определения

1.

Основные определения
Электрическая цепь — это совокупность устройств, которые генерируют, передают; преобразуют и потребляют электрическую
энергию.
Устройства, предназначенные для генерирования электрической энергии, называются источниками электрической энергии или
источниками питания, или источниками электродвижущей силы (ЭДС), или источниками тока. Источники питания бывают:
машинные (генераторы постоянного и переменного тока);
электростатические (химические, солнечные, атомные и др.).
Устройства, потребляющие электрическую энергию, называются приемниками электрической энергии, или нагрузкой.
Преобразователи электрической энергии могут рассматриваться для различных сторон электрической цепи
как источники или как потребители энергии (например, трансформаторы).
Каждое устройство электрической цепи называется элементом электрической цепи.

2.

Величины электрической цепи
К величинам электрической цепи относятся: электрический ток; напряжение на элементах; электродвижущая сила.
Электрический ток — это направленное движение носителей электрических зарядов.
Принятые обозначения:
I — сила постоянного тока;
i — мгновенное значение переменного тока.
Количественной характеристикой электрического тока является сила тока — количество электричества q, которое
протекает через поперечное сечение проводника в единицу времени:
I = q / t.
В случае, если заряды движутся в проводнике неравномерно, изменяющуюся силу тока можно найти по формуле:
i = dq / dt.
Количество электричества в системе СИ измеряется в кулонах (Кл), а сила тока измеряется в амперах (А).
Для характеристики движения электричества в данной точке поверхности применяется плотность тока ρ, которая
определяется по формуле:
ρ= I / S,
где S — площадь поперечного сечения проводника.
Величина тока в цепи измеряется прибором — амперметром.

3.

Напряжение—это энергия, которую расходует каждый электрический заряд в приемнике электрической энергии.
Принятые обозначения:
U — постоянное напряжение;
и — мгновенное значение переменного напряжения.
ИЛИ: Электрическое напряжение на концах участка цепи — это разность потенциалов между концами этого участка:
U=
English     Русский Rules