350.50K
Category: physicsphysics

Как увеличить величину выходного импульса ИИК

1.

Как увеличить величину выходного импульса ИИК? – при увеличении
напряженности электрического поля в межэлектродном пространстве вторичные электроны могут приобрести энергию, которая будет достаточна
для ионизации атомов газа (вторичная ионизация!!!).
Развитие электронной лавины за счет ударной ионизации.
Характеристика процесса – коэффициент ударной ионизации (α) – сколько
свободных электронов создает 1 первичный электрон на 1 см пути (шт\см)
Если электрическое поле – неоднородно, т.е. ε = ε(х), то и α = α(х).
Число доп. электронов, созданных на пути – dx: dn = α(х) n(x) dx, где n(x) –
первоначальное число электронов
x0
( x )dx
n n0e 0
- x0 – координаты начальной ионизации

2.

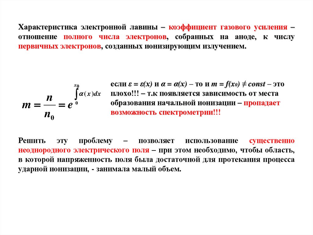
Характеристика электронной лавины – коэффициент газового усиления –
отношение полного числа электронов, собранных на аноде, к числу
первичных электронов, созданных ионизирующим излучением.
x0
( x )dx
n
m
e0
n0
если ε = ε(х) и α = α(х) – то и m = f(x0) ≠ const – это
плохо!!! – т.к появляется зависимость от места
образования начальной ионизации – пропадает
возможность спектрометрии!!!
Решить эту проблему – позволяет использование существенно
неоднородного электрического поля – при этом необходимо, чтобы область,
в которой напряженность поля была достаточной для протекания процесса
ударной ионизации, - занимала малый объем.

3.

Реализовать это условие – позволяет камера цилиндрической формы
(цилиндрический конденсатор) – анод – тонкая нить:
Электрическое поле:
(r )
V0
r
r ln k
ra
1
,
r
ra rk
- резкая зависимость поля
от радиуса
Ударная ионизация возможна
только!!! в области,
непосредственно примыкающей к
аноду - ε ≥ ε*
Таким образом – начальная
ионизация происходит вне этой
области – затем образованные электроны движутся к аноду и только
непосредственно возле него начинается развитие электронно-ионной
лавины (очень похоже на ИИК с сеткой!!!).

4.

Подавляющее число электронов оказываются в равных условиях!!!
-m ≠ f(x0) - не зависит от места начальной ионизации – возможность
спектрометрии!!!
Мы получили газовый ионизационный детектор :
с газовым усилением (большая амплитуда импульса),
спектрометрический прибор (m = const при V0 = const)
- ПРОПОРЦИОНАЛЬНЫЙ СЧЕТЧИК
Амплитуда импульса – ΔU = m·q\C – т.е в m-раз больше, чем в обычной ИИК
U m
en0
e E0
m
~ n0 ~ E0
C
C
- амплитуда пропорциональна начальной
ионизации – возможна спектрометрия!!!

5.

Потенциал цилиндрического конденсатора:
- т.к электрон-ионная лавина
V0 ln( r \ ra )
V ( r ) ln( rk \ ra ) ~ ln( r \ ra )
ra rk
образуется в области вблизи
анода – электроны проходят
только небольшую часть разности потенциалов, собираясь на аноде. При
этом, (+) – которые также образовались вблизи анода, движутся к катоду и
проходят практически всю разность потенциалов между электродами.
ΔU- << ΔU+ - т.е. практически вся амплитуда обусловлена собиранием
ионов. И т.к. подвижности - u+ « u- и время собирания ионов - Т+ ~ 10-3 сек мы получили низкое временное разрешение!!!
Но т.к. падение напряжения между электродами – нелинейно, то и
нарастание импульса в ПС происходит – нелинейно!!!
Если сделать – RC << Т+ - т.е. позволить емкости разряжаться, не дожидаясь
собирания всех (+), - 10-7 сек ≈ Т- << RC << T+ - мы можем получить
длительность импульса ~ неск. мксек. А амплитуда импульса окажется
всего в 3 раза меньше макс. возможной (R → ∞) – импульс подрезали!!!
При этом сохраняется зависимость амплитуды импульса от начальной
ионизации → мы получили детектор:
спектрометрический
хорошее временное разрешение
большой импульс на выходе

6.

Большая амплитуда выходного импульса важна при спектрометрии слабо
ионизирующего излучения
Область применения ПС – регистрация электронов и мягких γ-квантов (Еγ ~
10÷100 кэВ).
Многопроволочные пропорциональные камеры (МПК) –
МПК были разработаны Г. Чарпаком в ЦЕРНе в 1968 г., что было отмечено
Нобелевской премией 1992 г.
МПК представляет собой систему
многих тонких (20 мкм)
параллельных проволочек,
расположенных в одной плоскости и
являющихся анодами, которые
находятся в газовом объёме между
двумя плоскими параллельными
друг другу и аноду катодами
(сплошными или проволочными).
В типичном случае анодные
проволочки удалены друг от друга
на 2 мм и от катодов на расстоянии
10 мм. Разность потенциалов между
анодом и катодом несколько кВ.

7.

Такие параметры МПК обеспечивают газовое усиление m ~ 104 ÷ 105 и
пропорциональность амплитуды сигнала энергии, оставленной частицей в
объёме газа. Таким образом, МПК это, по существу, система размноженных
пропорциональных счётчиков.
При прохождении заряженной частицы через МПК образовавшиеся вдоль
следа частицы свободные электроны дают начало лавинам, приходящим на
анодные проволочки ближайшие к этим первичным электронам.
Электроника регистрирует сигнал с каждой проволочки. Таким образом,
приходящие сигналы указывают положение (координаты) частицы в МПК.
Подобные системы называются – позиционно-чувствительный детектор
(одномерный или 2-х мерный). Информация о месте влета частицы
снимается в режиме “on-line” (в отличии от диэлектрических трековых
детекторов).
Типичное пространственное разрешение современной МПК - 0.05-0.3 мм.
Временнoе разрешение - несколько наносекунд. Энергетическое разрешение
МПК - 10%.

8.

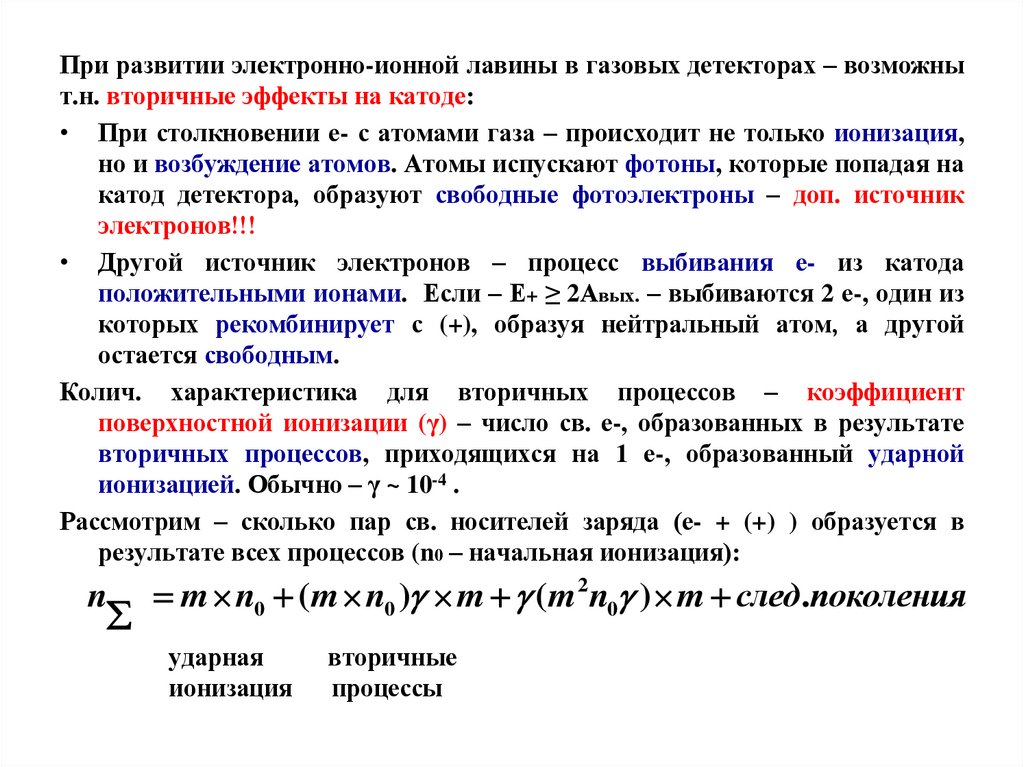
При развитии электронно-ионной лавины в газовых детекторах – возможны
т.н. вторичные эффекты на катоде:
• При столкновении е- с атомами газа – происходит не только ионизация,
но и возбуждение атомов. Атомы испускают фотоны, которые попадая на
катод детектора, образуют свободные фотоэлектроны – доп. источник
электронов!!!
• Другой источник электронов – процесс выбивания е- из катода
положительными ионами. Если – Е+ ≥ 2Авых. – выбиваются 2 е-, один из
которых рекомбинирует с (+), образуя нейтральный атом, а другой
остается свободным.
Колич. характеристика для вторичных процессов – коэффициент
поверхностной ионизации (γ) – число св. е-, образованных в результате
вторичных процессов, приходящихся на 1 е-, образованный ударной
ионизацией. Обычно – γ ~ 10-4 .
Рассмотрим – сколько пар св. носителей заряда (е- + (+) ) образуется в
результате всех процессов (n0 – начальная ионизация):
n m n0 (m n0 ) m (m 2 n0 ) m след.поколения
ударная
ионизация
вторичные
процессы

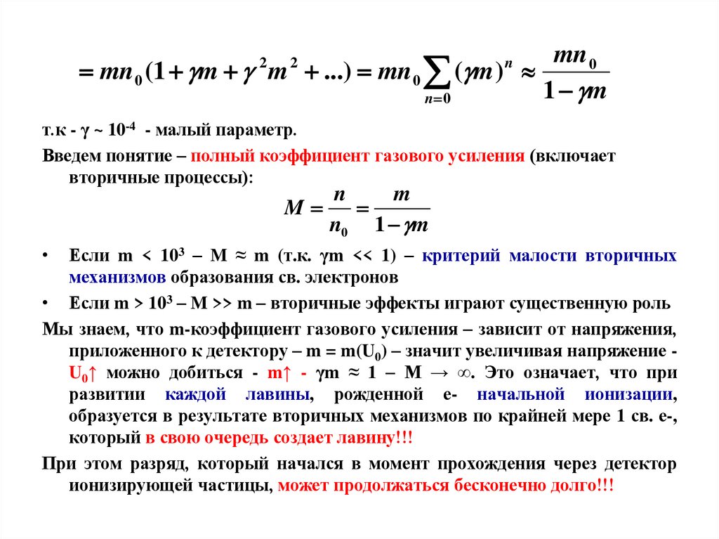
9.

mn 0
mn 0 (1 m m ...) mn 0 ( m )
1 m
n 0
2
2
n
т.к - γ ~ 10-4 - малый параметр.
Введем понятие – полный коэффициент газового усиления (включает
вторичные процессы):
M
n
m
n0 1 m
Если m < 103 – M ≈ m (т.к. γm << 1) – критерий малости вторичных
механизмов образования св. электронов
• Если m > 103 – M >> m – вторичные эффекты играют существенную роль
Мы знаем, что m-коэффициент газового усиления – зависит от напряжения,
приложенного к детектору – m = m(U0) – значит увеличивая напряжение U0↑ можно добиться - m↑ - γm ≈ 1 – М → ∞. Это означает, что при
развитии каждой лавины, рожденной е- начальной ионизации,
образуется в результате вторичных механизмов по крайней мере 1 св. е-,
который в свою очередь создает лавину!!!
При этом разряд, который начался в момент прохождения через детектор
ионизирующей частицы, может продолжаться бесконечно долго!!!

10.

Это называется – зажигается самостоятельный разряд.
Счетчики с самостоятельным разрядом – СЧЕТЧИКИ ГЕЙГЕРАМЮЛЛЕРА
Изобретёны в 1908 г. Х. Гейгером и Э. Резерфордом,
усовершенствованы Гейгером и В. Мюллером.
позднее
Функционально счётчик Гейгера в основном повторяет пропорциональный
счётчик, но отличается от последнего тем, что за счёт более высокой
разности потенциалов на электродах работает в таком режиме, когда
достаточно появления в объёме детектора одного электрона, чтобы развился
мощный лавинообразный процесс, обусловленный вторичной ионизацией,
который способен ионизовать всю область вблизи нити-анода. При этом
разрядом охвачен весь объем детектора.
Импульс тока достигает предельного значения (насыщается) и не зависит от
первичной ионизации. Т.е. спектрометрия невозможна!!! – работает только в
счетном
режиме.
Амплитуда
выходного
сигнала
определяется
характеристиками самого детектора: размерами, составом газа, величиной
рабочего напряжения и т.п.
По существу, при попадании в счетчик Гейгера частицы в нём вспыхивает
(зажигается) самостоятельный газовый разряд. При этом коэффициент
газового усиления может достигать 1010, а величина импульса – десятков
вольт.

11.

Этот счётчик обладает практически стопроцентной вероятностью
регистрации заряженной частицы, так как для возникновения разряда
достаточно одной электрон-ионной пары.
Однако длительность сигнала со счётчика Гейгера сравнительно велика (≈
10-4 с). Это ведет к длительному «мертвому времени». Плохое временное
разрешение!!!
Именно такое время требуется, чтобы медленные положительные ионы,
заполнившие пространство вблизи нити-анода после пролёта частицы и
прохождения электронной лавины, ушли к катоду и восстановилась
чувствительность детектора.
Для того, чтобы подготовить счетчик к регистрации следующей частицы –
самостоятельный разряд надо погасить!!!
• самогасящиеся счетчики
• не самогасящиеся счетчики
Область применения: радиационная безопасность!!!

12.

ОСОБЕННОСТИ РЕГИСТРАЦИИ γ-КВАНТОВ И НЕЙТРОНОВ
ГАЗОВЫМИ ИОНИЗАЦИОННЫМИ ДЕТЕКТОРАМИ
При регистрации заряженных частиц этими детекторами – эффективность
регистрации (ε) может достигать – 100%.
Иная ситуация – в случае регистрации γ-квантов и нейтронов – они сами не
производят ионизацию рабочего газа и могут быть зарегистрированы
только за счет образования вторичных заряженных частиц.
При этом вероятность регистрации γ-квантов и нейтронов Р = Рвтор. част. х Ррег.
РЕГИСТРАЦИЯ γ-КВАНТОВ
Вторичные частицы – электроны,
Образуются за счет –
a) Фотоэффект – на связанных электронах атома
b) Комптон-эффект – рассеяние на св. электронах (слабосвязанных
атомарных электронах внешних оболочек)
c) Образование электрон-позитронных пар – в поля атомного ядра
При этом γ-квант пропадает (в отличие от зар. частицы, которая
взаимодействует с раб. веществом детектора – многократно) – образуется
св. электрон.
Чтобы повысить εγ – надо увеличивать вероятность взаимодействия γквантов с раб. веществом детектора.

13.

Зависимость сечения всех трех процессов от Z – ядра
a) ~ Z5 – сильнее всего!!!
b) ~ Z
c) ~ Z2
Наполнять детектор газом с большим Z (Kr, Xe – инертные газы)!!!
У счетчиков Гейгера (спектрометрия не требуется – задача просто
зарегистрировать γ-квант) – можно использовать стенки и катод счетчика
для превращения γ-квантов в электроны – надо их делать толще и из
тяжелых металлов (Pb, Bi).
РЕГИСТРАЦИЯ НЕЙТРОНОВ
2 – осн. процесса взаимодействия с рабочим газом детектора:
a) Упругое рассеяние на ядрах – втор. зар. частицы – ядра отдачи:
- Регистрируются только быстрые нейтроны (En > 100 кэВ)
- Невозможна спектрометрия!!! – т.к. в зависимости от угла рассеяния
ядра отдачи имеют сплошной спектр от 0 до En
b) Ядерные реакции – для регистрации медленных нейтронов (En < 1 эВ)
БОРНЫЙ СЧЕТЧИК
10B(n, α)7Li – Q = +2,78 МэВ - энерговыделение

14.

Рабочий газ BF3 + работает в режиме ПС
В естественной смеси изотопов – 10В – 18%, 11В – 82% - газ надо обогатить!!!
изотопом 10В – для повышения эффективности регистрации
Газ одновременно является радиатором (в нем рождаются вторичные зар.
частицы) и раб. веществом детектора
В большинстве случаев – есть смешанный поток n и γ-квантов – необходима
дискриминация!!! сортов регистрируемых частиц – в режиме
самостоятельного разряда – это невозможно!!! – т.к. непонятно кто именно
зажигает разряд. В пропорц. режиме – производимая ионизация –
n0(γ) << n0(n) – возможна дискриминация!!! по амплитуде импульса.
Энергетический баланс в реакции – En + Q = Eα + ELi – если En << Q
(медленные нейтроны) – спектрометрия невозможна!!! – счетный детектор.
Но т.к σn ~ 1\vn – эффективность регистрации – ε ~ 20 %.
Если En > Q (быстрые нейтроны) – пропорц. режим позволяет проводить
спектрометрию!!!, но – ε ~ 0,1 %.
ИИК деления – пример эффективного газового детектора медленных
нейтронов. Для получения вторичных зар. частиц – используется реакция
деления – n + 235U – f. Q = 200 МэВ.
Для тепловых нейтронов (En ≈ 1\40 = 0,025 эВ) - ε ~ 100 %. С увеличением
энергии ε – падает. Спектроскопия невозможна!!!
English     Русский Rules