11.54M
Category: industryindustry

Анализ системы поддержания пластового давления среднего объекта Кыртаельского нефтяного месторождения

1.

МИНОБРНАУКИ РОССИИ
Федеральное государственное бюджетное
образовательное учреждение высшего образования
филиал Ухтинского государственного технического университета
в г. Усинске (УФ УГТУ)
Кафедра гуманитарных естественнонаучных и
общепрофессиональных дисциплин
АНАЛИЗ СИСТЕМЫ ПОДДЕРЖАНИЯ ПЛАСТОВОГО
ДАВЛЕНИЯ СРЕДНЕГО ОБЪЕКТА КЫРТАЕЛЬСКОГО
НЕФТЯНОГО МЕСТОРОЖДЕНИЯ
Выполнил: Чеботарев В.Ю.
ст. гр. НГД20оз-Б
Руководитель: канд. физ.-мат. наук, доцент кафедры ГЕиОПД , Ильясов В. Х.
Усинск
2025 г.

2.

Цели и задачи
Цель: Выполнить анализ эффективности системы поддержания
пластового давления среднего объекта Кыртаельского
нефтяного месторождения
Задачи:
• Провести анализ геолого-физических характеристик продуктивных
пластов и свойств пластовых флюидов Кыртаельского месторождения;
• Провести анализ выполнения проектных решений;
• Сделать литературный обзор системы поддержания пластового давления;
• Выявить существующие проблемы, возникшие при разработке
месторождения;
• Провести анализ системы ППД среднего объекта Кыртаельского
нефтяного месторождения;
• Сформировать основные выводы и выдать рекомендации.
2

3.

Общие сведения о Кыртаельском месторождении
3

4.

Геолого-физическая характеристика залежей
D2st
Основная
D3dzr н.п.
Средняя глубина залегания (абс. отметка), м
Тип коллектора
Площадь нефтегазоносности, тыс. м2
Средняя общая толщина, м
2550 (-2435)
2540 (-2425)
Начальное пластовое давление, МПа (на
уровне ВНК / на уровне подсчета)
27,4
27,4
27,2
Коэффициент пористости, доли ед.
Коэффициент нефтенасыщенности пласта,
доли ед.
Проницаемость (по керну), 10-3 мкм2
Коэффициент песчанистости, доли ед.
Расчлененность
Начальная пластовая температура, оС
0,10
0,11
0,09
0,91
0,83
0,85
78,1
0,77
10,8
55,8
22,4
0,19
2,8
55,8
22,4
0,21
3,2
55,5
Параметры
D3dzr в.п.
2510 (2395)
терригенный, поровый
30832
16827
41733
66
35
28
4

5.

Физико-химические свойства пластового флюида
Плотность нефти в поверхн. условиях, т/м3
Вязкость нефти в пластовых условиях, мПа·с
Давление насыщения нефти газом, МПа
Газовый фактор, м3/т
0,835
1,07
27,4
231,4
0,841
1,07
27,4
231,4
0,841
1,07
27,4
231,4
5

6.

Основные проектные документы
Технологическая схема разработки (протокол бюро ЦКР №863 от 18.06.1980 г.)
Дополнение к технологической схеме разработки (протокол ЦКР №1337 от
28.03.1989 г.)
Технологическая схема разработки (протокол ЦКР РФ за №2985 от 03.04.2003 г.)
Авторский надзор за реализацией технологической схемы разработки
(протокол ТО ЦКР по ТПП №469 от 21.08.2006 г.), принят на 2006-2007 гг.
Дополнение к технологической схеме разработки
(протокол ТО ЦКР по ТПП № 561 от 23.12.2007 г.)
Дополнение к технологической схеме разработки Кыртаельского
нефтегазоконденсатного месторождения, (протокол СЗ НС ЦКР Роснедр по УВС №821от
16.11.2012 г.).
Технологический проект разработки Кыртаельского нефтегазоконденсатного
месторождения
(протокол СЗ НС ЦКР Роснедр по УВС №7072 от 01.12.2017 г.)
6

7.

80
3000
Действ. фонд ДС
Действ. фонд НС
Нефть
Жидкость
Закачка
2400
2100
70
60
50
1800
40
1500
1200
Фонд скважин
2700
30
900
20
600
10
300
2018
2016
2014
2012
2010
2008
2006
2004
2002
2000
1998
1996
1994
1992
0
1990
0
1988
Годовая добыча, тыс. т; закачка, тыс м3
Динамика показателей разработки по среднему
объекту (залежь D2st)
7

8.

Характеристика фонда скважин по залежи
Категория
скважин
Добывающие
Нагнетательные
Состояние фонда
скважин
01.01.16 г.
01.01.17 г.
01.01.18 г.
01.01.19 г.
Эксплуатационные
Действующие
Бездействующие
В освоении
В консервации
Эксплуатационные
Действующие
Бездействующие
В освоении
83
77
6
7
33
32
1
-
82
68
14
7
32
31
1
-
79
68
11
8
37
36
1
-
77
69
8
7
38
36
2
8

9.

Распределение действующего добывающего
фонда скважин
Количество
скважин
Диапазоны
дебитов
нефти, т/сут
ед.
%
Диапазоны
дебитов жидкости, т/сут
До 10
12
17,6
10 - 30
19
30 - 50
Количество скважин
ед.
%
До 10
-
-
27,9
10 – 30
10
13
19,1
30 – 50
50 - 70
10
14,7
70 - 100
8
>100
Всего
Количество
скважин
Обводненность,%
ед.
%
До 1
7
10,3
14,7
1 – 10
15
22,1
14
20,6
10 – 50
21
30,9
50 – 70
12
17,6
50 – 70
7
10,3
11,8
70 – 100
13
19,1
70 – 90
9
13,2
6
8,8
>100
19
27,9
90 – 99
9
13,2
68
100,0
-
68
100,0
-
68
100,0
9

10.

Динамика пластового давления по основной
залежи (пласт D2st)
30
Рнас. = 27,4 МПа
Рпл.нач. = 27,4 МПа
25
Давление, МПа
Рпл.тек.= 23,3 МПа
20
15
10
5
0
1992 1994 1996 1998 2000 2002 2004 2006 2008 2010 2012 2014 2016 2018 2020
Год
Р пл. нач.
Р пл.
10

11.

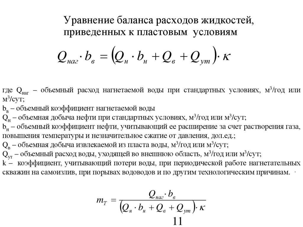
Уравнение баланса расходов жидкостей,
приведенных к пластовым условиям
Qнаг · bв Qн · bн Qв Q ут ·
где Qнаг – объемный расход нагнетаемой воды при стандартных условиях, м3/год или
м3/сут;
bв – объемный коэффициент нагнетаемой воды
Qн – объемная добыча нефти при стандартных условиях, м3/год или м3/сут;
bн – объемный коэффициент нефти, учитывающий ее расширение за счет растворения газа,
повышения температуры и незначительное сжатие от давления, дол.ед.;
Qв – объемная добыча извлекаемой из пласта воды, м3/год или м3/сут;
Qут – объемный расход воды, уходящей во внешнюю область, м3/год или м3/сут;
k – коэффициент, учитывающий потери воды, при периодической работе нагнетательных
скважин на самоизлив, при порывах водоводов и по другим технологическим причинам. ·
Qнаг · bв

Qн · bн Qв Q ут ·
11

12.

Эффективность ГТМ по нагнетательному
фонду
№_скв
Вид ГТМ
Дата пуска
после ГТМ
Среднесуточна
я закачка,
м3/сут
Дополнитель
ная закачка с
нач.года, м3
до
ГТМ
после
ГТМ
с нач. года
Прирост среднесуточной
закачки с н/г,
м3/сут
10
ВПП ("СВКГЕЛИЙ")
03.03.2020
441,6
206,5
1913,7
63,8
106
Промывка забоя,
20.05.2020
276,4
260,3
2088,7
34,8
смена пакера
106
ВПП ("СВКГЕЛИЙ")
25.08.2020
270,9
0,0
0,0
0,0
227
Дострел пласта.
Промывка забоя, смена пакера
21.03.2020
215,7
230,0
157,3
14,3
351
ВДХВ
(виброволнов
ое депрессионнохимическое
воздействие). Промывка
забоя, смена
пакера
18.05.2020
87,4
256,4
61875,8
271,4
407
ГРП
24.06.2020
124,1
382,9
23666,1
123,9
431
ГРП
13.08.2020
53,1
0,0
0,0
0,0
12

13.

Текущая и накопленная компенсация отборов по
блокам основной залежи (пласт D2st)
13

14.

Динамика текущей и накопленной компенсации
по основной залежи (пласт D2st)
200
8000
180
6000
Компенсация,%
140
120
124
112
105
118
101
100
113
116
53
54
57
59
5000
108
90
80
60
116
62
62
65
67
4000
3000
2000
40
20
1000
0
0
янв.18
июн.18
ноя.18
Текущая компенсация,%
апр.19
сен.19
фев.20
Накопленная компенсация,%
Суточная закачка, м3/сут
7000
160
июл.20
дек.20
Суточная закачка
14

15.

Результаты работы по ППД
Основным объектом, определяющим показатели разработки месторождения, является
старооскольская залежь среднего девона (D2st). В настоящее время залежь практически
разбурена, следующим перспективным объектом для бурения являются эйфельские отложения,
активное разбуривание которых начато с 2014 г. по настоящее;
Максимальный уровень закачки воды достигнут в 2014 г. – 3023 тыс.м3, в 2018 г. – 2624
тыс.м3. С начала разработки в залежь закачано 25085 тыс. м3 воды, накопленная компенсация –
70 %, текущая – 109 %;
По участкам залежи отмечается дисбаланс объемов закачки, приведший к различной величине
текущей и накопленной компенсации в блоках. Текущая компенсация менее 100 % отмечается
в блоках I (запад) и II (запад), в блоке I (запад) низкая компенсация связана с ограничением
объемов закачки из-за высокого обводнения продукции скважин вблизи нагнетательных
рядов.;
Выполненные ГТМ за период 2012–2018 гг. позволили достичь текущую компенсацию более
100 % и стабилизировали текущее пластовое давление на уровне 23-24 МПа;
В связи с задержкой перевода скважин под закачку в блоках I, II и III в начальный период
разработки накопленная компенсация по блокам составляет от 41 до 68 %, при средней по
залежи в целом 67 %. Низкая текущая компенсация наблюдается лишь в блоке I;
По результатам замеров среднее пластовое давление по 35 добывающим скважинам составило
20,3 МПа, по 18 нагнетательным скважинам – 24,3 МПа. По состоянию на 01.01.2021 г.
средневзвешенное пластовое давление по залежи равно 23,3 МПа, что на 0,2 МПа выше
значения предыдущего года;
Результаты потокометрических исследований по нагнетательным скважинам показывают, что
в целом коэффициент охвата воздействием удовлетворительный и составляет 35 %.
15

16.

Рекомендации
По результатам исследований в нагнетательных скважинах рекомендуется
выполнить мероприятия по нормализации забоев, дострелам, устранению
заколонной циркуляции, вовлечению в разработку нижних нефтенасыщенных
интервалов
и
проведение
исследования
по
определению
профиля
приёмистости(ОПП);
Провести исследовательские работы по трассированию фильтрационных потоков в
близи нагнетательных рядов.
16

17.

Выводы
• Проведен анализ геолого-физических характеристик
продуктивных пластов и свойств пластовых флюидов
Кыртаельского месторождения;
• Проведен анализ выполнения проектных решений;
• Сделан литературный обзор системы поддержания пластового
давления;
• Выявлены существующие проблемы, возникшие при разработке
месторождения;
• Проведен анализ системы ППД среднего объекта Кыртаельского
нефтяного месторождения;
• Сформированы основные выводы и выданы рекомендации.
17

18.

Благодарю за внимание!
18

19.

Актуальность темы ВКР
Выбор способа гидродинамического воздействия на пласт является
основной задачей при разработке и эксплуатации нефтяных и газовых
месторождений.
Одним из главных факторов влияющим на эффективность разработки
месторождений является комплекс мероприятий направленных на поддержание
пластового давления в залежи. Сохранение материального баланса добычи и
закачки жидкости обеспечивает стабильность пластового давления.
Рекомендуемая компенсация отборов пластовой жидкости закачкой рабочего
агента стремится к 100 %, превышение которой приводит к прорывам
нагнетаемой воды в пласт.
Воздействие на призабойную зону нагнетательной скважины проводиться
с целью увеличения приемистости и охвата пласта заводнением улучшая
вытеснение нефти водой.
19
English     Русский Rules