2.63M
Category: physicsphysics

Уравнение теплового баланса

1.

Уравнение теплового баланса.

2.

Уравнение теплового баланса- это суммарное количества теплоты,
которое выделяется в теплоизолированной системе равно
суммарному количеству теплоты, которое в этой системе
поглощается.

3.

Тепловой баланс- это сопоставление прихода и
расхода теплоты в различных тепловых
процессах.
В технике тепловой баланс используется для
анализа
тепловых
процессов,
осуществляющихся в паровых котлах, печах,
тепловых двигателей и т.д. Тепловой баланс
составляется в единицах энергии (джоулях,
калориях) или в % общего количества
теплоты
приходящихся
на
единицу
выпускаемой продукции, на 1 ч работы, на
период времени или на 1 кг израсходованного
вещества.

4.

В научных исследованиях тепловым балансном пользуются при решении многих
астрофизических, геофизических, химических, биологических и других проблем.
Тепловой баланс рассчитывается на основе физических теплот, участвующих в
процессе веществ, и тёплое соответствующих химических реакций.
Для сложных процессов таловому балансу предшествует построение
материального баланса, т.е. сопоставление прихода и расхода масс веществ в этом
процессе; при этом тепловой баланс установки часто получается как сумма
тепловых балансов аппаратов, составляющих эту установку.
Различают тепловые балансы расчётные и экспериментальные, составленные по
данным тепловых испытаний.

5.

Уравнение теплового баланса помогает нам
решить задачи независимо от количества тел,
участвующих в теплообмене, и независимо от
способов передачи тепла.
Уравнение теплового баланса связывает
количество теплоты, полученное одним телом,
и количество теплоты, отданное другим телом
при теплообмене. При этом в теплообмене
могут участвовать не два тела, а три и более:
Q1 + Q2 + Q3 + … = 0

6.

Уравнение теплового баланса – это закон
сохранения энергии для процессов
теплообмена в термоизолированных
системах.
Оно
даёт
возможность
определить те или иные величины.
В
частности,
значения
удельной
теплоёмкости веществ определяют из
уравнения теплового баланса.

7.

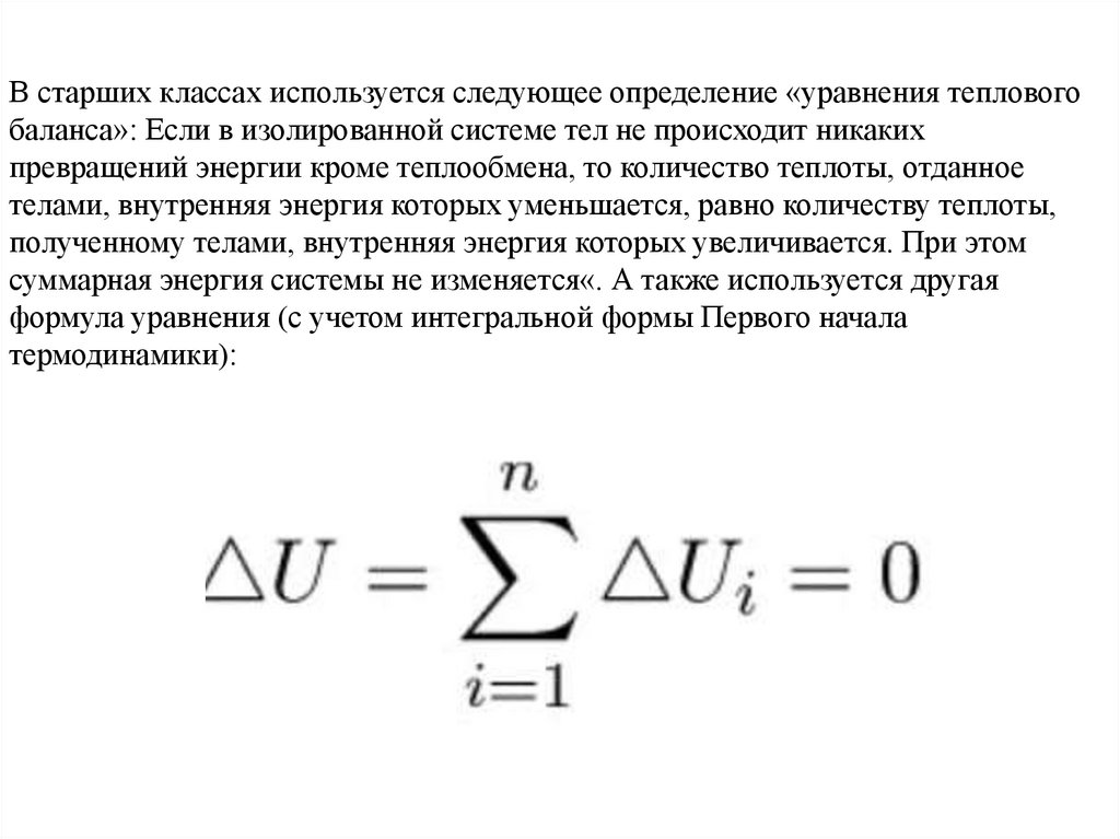
В старших классах используется следующее определение «уравнения теплового
баланса»: Если в изолированной системе тел не происходит никаких
превращений энергии кроме теплообмена, то количество теплоты, отданное
телами, внутренняя энергия которых уменьшается, равно количеству теплоты,
полученному телами, внутренняя энергия которых увеличивается. При этом
суммарная энергия системы не изменяется«. А также используется другая
формула уравнения (с учетом интегральной формы Первого начала
термодинамики):

8.

Закон сохранения энергии в тепловых процессах
Закон сохранения энергии в тепловых процессах
выполняется при нагревании тел за счёт энергии,
выделяющейся при сгорании топлива. Топливо — это
природный газ, дрова, уголь, нефть. При его сгорании
происходит химическая реакция окисления — атомы
углерода соединяются с атомами кислорода,
содержащимися в воздухе, и образуется молекула
оксида углерода (углекислого газа) С02. При этом
выделяется энергия.
При сгорании различного топлива одинаковой массы
выделяется разное количество теплоты. Например,
хорошо известно, что природный газ является
энергетически более выгодным топливом, чем дрова.
Это значит, что для получения одного и того же
количества теплоты, масса дров, которые нужно сжечь,
должна быть существенно больше массы природного
газа. Следовательно, различные виды топлива с
энергетической точки зрения характеризуются
величиной, называемой удельной теплотой сгорания
топлива.

9.

пробка
корпус
Внешняя стенка
стеклянного сосуда
Внутренняя
стенка
вакуум
содержимое
термоса
воздух
зеркальное покрытие
Горячее
или
холодное
содержимое

10.

Как будет изменяться температура
ложки? Что произойдет с ее
внутренней энергией?
Как будет изменяться температура
чая? Что произойдет с его
внутренней энергией?
Какие процессы будут происходить,
если чай налить в термос, и туда
опустить ложку?

11.

Пусть процесс происходит в изолированной
замкнутая система
1.
системе
English     Русский Rules