9.94M
Category: industryindustry

Аппараты воздушного охлаждения общего назначения относятся к теплообменному оборудованию

1.

СПИСОК РЕКОМЕНДУЕМОЙ ЛИТЕРАТУРЫ
1. Плановский А.Н., Николаев И.И. Процессы и аппараты хиической и нефтехимической технологии,М.,Химия, 2014
2. Владимиров А.И., Скобло А.И. и др. Процессы и аппараты нефте-газопереработки и нефтехимии. М., Недра, 2004г.
3. Дытнерский Ю.И. Основные процессы и аппараты химической технологии. Пособие по проектированию. М.,Химия,2010г.
4. Павлов К.Ф., Романков П.Г., Носков А.А. Примеры и задачи по курсу процессов и аппаратов химической технологии. – Л.: Химия,
1987. – 576 с.
5. Калинин А.Ф.и др. Термодинамика и теплопередача в технологических процессах нефтяной и газовой промышленности. М. ИЦ РГУ
нефти и газа, 2016.
6. Зацепин С.С. И др. Сборник лабораторных работ на виртуальном теплообменном аппарате. М. ИЦ РГУ нефти и газа, 2017г.
7. Машины и аппараты химических производств: примеры и задачи: учеб. пособие / И.В. Доманский, В.П. Исаков, Г.М. Островский и
др; под общ. ред. В.Н. Соколова. – Л.: Машиностроение, 1982. – 384 с.
8. ГОСТ 15119-79. Испарители кожухотрубчатые с неподвижными трубными решетками и кожухотрубчатые с температурным
компенсатором на кожухе. Основные параметры и размеры. – М.: Изд-во стандартов, 1979.
9. ГОСТ 15120-79. Холодильники кожухотрубчатые с неподвижными трубными решетками и кожухотрубчатые с температурным
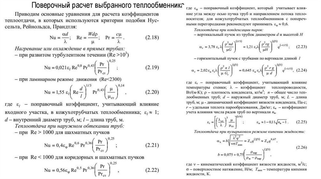
компенсатором на кожухе. Основные параметры и размеры. – М.: Изд-во стандартов, 1979.
10. ГОСТ 15121-79. Конденсаторы кожухотрубчатые с неподвижными трубными решетками и кожухотрубчатые с температурным
компенсатором на кожухе. Основные параметры и размеры. – М.: Изд-во стандартов, 1979.
11. ГОСТ 15122-79. Теплообменники кожухотрубчатые с неподвижными трубными решетками и кожухотрубчатые с температурным
компенсатором на кожухе. Основные параметры и размеры. – М.: Изд-во стандартов, 1979.
12. Орлов В.Н. Проектирование рекуперативных теплообменных аппаратов: учеб. пособие. – Чебоксары: Изд-во Чуваш. ун-та, 2005. –
136 с.
13. Иоффе И.Л. Проектирование процессов и аппаратов химической технологии. – Л.: Химия, 1991. – 352 с.
14. Лащинский А. А. Конструирование сварных химических аппаратов: справочник. – Л.: Машиностроение, 1981. –382 с.

2.

3.

Аппараты воздушного охлаждения общего назначения относятся к теплообменному оборудованию
Аппараты воздушного охлаждения (АВО) общего назначения относятся к теплообменному оборудованию и
предназначены:
для охлаждения газов и жидкостей,
конденсирования паровых и парожидкостных средств в технологических процессах химической, нефтехимической,
нефтеперерабатывающей, нефтяной и газовой отраслей промышленности с давлением среды от 0,6 до 10 МПа ( 6 100 кгс/см2) или под вакуумом с остаточным давлением не ниже 665 Па, температурой не выше 400оС и вязкостью на
выходе до 5*10 -5 м/сек2.

4.

5.

6.

7.

8.

9.

10.

11.

12.

13.

ОБЩИЙ ВИД КОЖУХОТРУБЧАТОГО ТЕПЛООБМЕННОГО АППАРАТА

14.

15.

1 – передняя камера; 2 – задняя камера; 3 – внешний фланец головки; 4 – крышка головки; 5 – входной/ выходной патрубок головки; 6 – стационарная трубная доска; 7 – трубы; 8 – кожух; 9 – крышка кожуха; 10 – фланец кожуха со стороны стационарной головки; 11 – фланец кожуха с разборной стороны – или плавающей головки, или трубной доски; 12 –
входной/ выходной патрубок кожуха; 13 – фланец крышки кожуха; 14 – компенсатор напряжений; 15 – плавающая трубная доска; 16 – крышка плавающей головки; 17 – фланец крышки плавающей головки; 18 – отдельный кольцевой фланец задней плавающей головки; 19 – отдельный кольцевой фланец задней головки; 20 – направляющий
поддерживающий фланец; 21 – крышка задней головки; 22 – трубчатая задняя головка (смесительная камера); 23 –
сальники; 24 – уплот-нение; 25 – фланец задней крышки; 26 – болты; 27 – соединительные тяги и распорки; 28 –
поддерживающие перегоро-дки; 29 – пластины растекания; 30 – продольная перегородка; 31 – перегородка-ребро или
разделительная пластина в головке; 32 – штуцер смотровой; 33 – штуцер дренажный; 34 – штуцер для измерительных

16.

17.

18.

19.

20.

21.

22.

КОЖУХОТРУБНЫЙ ТЕПЛООБМЕННЫЙ АППАРАТ С ПЛАВАЮЩЕЙ ГОЛОВКОЙ

23.

КОЖУХОТРУБНЫЙ ТЕПЛООБМЕННЫЙ АППАРАТ С U-ОБРАЗНЫМИ ТРУБАМИ С ПАРОВЫМ
ПРОСТРАНСТВОМ

24.

25.

ОБЩИЙ ВИД ТЕПЛООБМЕННОГО АППАРАТА

26.

27.

28.

29.

Рис. 2. Поперечный разрез двухходового теплообменника:
1 – крышка с перегородкой; 2 – трубная доска с фланцем; 3компенсатор линзовый, 4 – трубы теплообменные; 5 –
поперечные перегородки в межтрубном
пространстве; 6 и 7 – опоры; 8 – крышка правая

30.

Рис. 5. Испаритель с паровым пространством с плавающей головкой типа ИПГ (ТУ 3612-013-00220302-99)
Рис. 6. Горизонтальный теплообменник с U-образным трубным пучком типа ТУГ (ГОСТ 14245-69)

31.

32.

Поверочный расчет выбранного теплообменника

33.

34.

35.

36.

37.

КРИТЕРИИ ПОДОБИЯ

38.

Выбор стандартного теплообменного аппарата

39.

40.

41.

42.

43.

44.

45.

46.

47.

48.

49.

50.

51.

52.

53.

54.

55.

56.

Горизонтальный многоходовой теплообменник типа ТКГ с линзовым компенсатором на кожухе (ГОСТ 15122-79)
Горизонтальный конденсатор типа КПГ с плавающей головкой и длиной труб 6000 мм (ГОСТ 14246-69, ТУ 3612-023-002203
English     Русский Rules