1.90M
Category: internetinternet

Разработка интернет-представительства для магазина автомобильных запчастей на примере ИП Оганян Карен Суренович

1.

Разработка интернет-представительства для
магазина автомобильных запчастей на примере
ИП Оганян Карен Суренович, г. Ставрополь
Выполнил: Акобджанян Размик
Романович
Руководитель: Орлова Анна Юрьевна

2.

• Целью данной дипломной работы будет
реализация интернет-магазина для продажи
автозапчастей.
• Объектом исследования выпускной
квалификационной работы являются
информационные процессы ИП Оганян Карен
Суренович, г. Ставрополь.
• Предметом исследования являются
инструменты разработки и поддержания
работоспособности веб–приложения.
2

3.

Организационная диаграмма ИП
Оганян К.С.
3

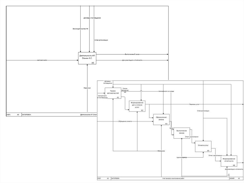
4.

4

5.

5

6.

6

7.

Самые популярные backend
фреймворки
7

8.

ER диаграмма БД
8

9.

Описание реализации ИС
9

10.

10

11.

Функция регистрации
Класс модели
Функция добавления заказа
11

12.

Описание технологии работы с ИС
12

13.

13

14.

14

15.

Список задач и диаграмма Ганта
15

16.

Основные технико-экономические
показатели подсистемы
Показатель
Количественное выражение
Полная себестоимость
60 085,71 руб.
Оптовая цена
57 702,48 руб.
Годовой экономический эффект
77 016,12 руб.
Прибыль
16 930,41 руб.
ЧДД
18 733,2 руб.
Срок окупаемости
1,1 года
16

17.

Доклад окончен.
Спасибо за внимание.
17
English     Русский Rules