7.59M
Category: electronicselectronics

Приемники. Антенны. Направляющие системы (фидерные линии). Лекция 3

1.

Тема 2 Радиотехнические системы.
Состав РТС
Лекция 3. Приемники. Антенны. Направляющие
системы (Фидерные линии)

2.

РАДИОПРИЁМНЫЕ УСТРОЙСТВА
Основными характеристиками радиоприёмного устройства являются:
- Чувствительность;
- избирательность;
- диапазон рабочих частот (длин волн);
- динамический диапазон входных сигналов;
- стабильность и устойчивость работы.

3.

ЧУВСТВИТЕЛЬНОСТЬ
Под
чувствительностью
понимают
способность
радиоприёмника
принимать слабые сигналы. Количественно чувствительность определяют
минимально необходимой мощностью сигнала на входе приёмника, при
которой
обеспечивается
нормальное
функционирование
оконечного
устройства при заданном отношении мощности сигнала к мощности помех
на выходе приёмника.

4.

ИЗБИРАТЕЛЬНОСТЬ
Избирательностью
называют способность
радиоприёмного
устройства
выделять полезную информационную составляющую принятого сигнала
и ослаблять действие помеховых сигналов с помощью различных видов
избирательности:
• Частотной;
• Временной;
• Пространственной;
• Поляризационной.

5.

ЧАСТОТНАЯ ИЗБИРАТЕЛЬНОСТЬ
Частотная избирательность реализуется с помощью резонансных цепей и фильтров и
определяется крутизной скатов амплитудно-частотных характеристик (АЧХ) этих
устройств. Чем больше крутизна скатов Sск, чем ближе характеристика к
прямоугольной, тем лучше частотная избирательность

6.

ДИНАМИЧЕСКИЙ ДИАПАЗОН
Динамический диапазон определяет уровни входного сигнала, при которых
обеспечивается нормальное качество приёма. Минимальный входной
ограничивается
уровнем
чувствительностью.
нелинейными
приёмника.
собственных
Максимальный
искажениями
в
шумов
уровень
усилительных
приёмника,
определяется
и
сигнал
т.е.
его
допустимыми
преобразовательных
каскадах

7.

ДЕТЕКТОРНЫЙ ПРИЕМНИК
Апр
ВЦ
ОУ
Д
ВЦ – входная цепь, Д – детектор, ОУ – оконечное устройство
Основное
достоинство
детекторного
приёмника:
питания, при высокой мощности принимаемого сигнала.
отсутствие
источников

8.

СТРУКТУРНАЯ СХЕМА ПРИЕМНИКА ПРЯМОГО УСИЛЕНИЯ
Апр
ВЦ
УВЧ
Д
УНЧ
ОУ
ВЦ – входная цепь, УВЧ – усилитель высокой частоты, Д –детектор, УНЧ –
усилитель низкой частоты, ОУ – оконечное устройство
Недостатки: широкая полоса пропускания на высокой частоте;
низкая чувствительность из-за высокого коэффициента шума; сложная перестройка
по частоте.

9.

СТРУКТУРНАЯ СХЕМА СУПЕРГЕТЕРОДИННОГО ПРИЕМНИКА
АРУ
Апр
ПЧ
ВЦ
УВЧ
ПЧ – преобразователь частоты,
СМ
УПЧ
Г
АПЧ
Д
УНЧ
ОУ
СМ – смеситель, УПЧ – усилитель промежуточной
частоты, АПЧ – автоматическая подстройка частоты, АРУ- автоматическая регулировка
усиления

10.

ИЗБИРАТЕЛЬНОСТЬ ПО СОСЕДНЕМУ КАНАЛУ
Соседний канал – это канал приёма на
частотах fск, близких к основному
каналу
fс,
сигналы
которого
недостаточно
полно
отфильтровываются преселектором и
поступают на вход преобразователя
частоты ПЧ
fcx – частота соседнего канала fc – частота сигнала,
АЧХ – амплитудночастотная характеристика

11.

ПРИЕМ СИГНАЛОВ ПО ЗЕРКАЛЬНОМУ КАНАЛУ
Канал называется зеркальным,
поскольку
он
расположен
симметрично (зеркально) по
отношению
к
каналу
основного приёма на частоте fс.
f зк = f г + f пр = f c + 2fпр

12.

Помеха прямого прохождения
Прямой канал приёма образуется, когда помеха на входе
преобразователя ПЧ имеет частоту, равную промежуточной частоте, и
проходит без преобразования в последующий за преобразователем УПЧ.
В системах радиовещания с использованием амплитудной модуляции значение
промежуточной частоты выбирают равным 465 кГц, а с частотной модуляцией –
10,7 МГц. В приёмниках радиолокационных станций используют более высокие
промежуточные частоты, равные 30, 60 МГц и выше.

13.

АНТЕННЫЙ ПЕРЕКЛЮЧАТЕЛЬ

14.

Циркуляторы
Циркулятор – это многоканальное устройство, в котором электромагнитные волны распространяются
из одного канала в другой только в строго определенной последовательности. Различают следующие типы
циркуляторов: поляризационный; фазовый; Y – циркулятор.
Поляризационный циркулятор
Основан на использовании эффекта Фарадея в продольно-намагниченном феррите.
В данном циркуляторе работа происходит по
циклу 1 2 3 4 1, т.е. энергия волны из
плеча 1 может попасть только в плечо 2, из
плеча 2 только в плечо 3 и т.д.
14

15.

Y – циркулятор
Представляет собой соединение под углом 120° трех
фидеров (волноводных, коаксиальных или полосковых). В
центре циркулятора находится продольно-намагниченный
ферритовый стержень или диск 4. В отсутствие феррита
волна, поступающая в одно из плеч, например 1, делится
поровну между двумя другими плечами. При наличии
намагниченного феррита кроме первичной волны
появляется вторичная волна, переизлученная ферритом. В
результате на входе плеч 2 и 3 действуют первичная
волна и вторичная. Первичные поля в плечах 2 и 3 в
силу симметрии равны и синфазны.
С помощью изменения парамметров феррита можно
добиться разных переходов (1 2 3 1 или 1 3
2 1).
Диэлектрик 5 увеличивает напряженность поля около
феррита.
15

16.

Фазовый циркулятор
Циркуляторы
находят
применение
в
антенных
переключателях
радиолокационных станций. При реализации
цикла 1 2 3 4 к плечу 1 подключают
радиопередатчик, к плечу 2 – антенну, к плечу 3
– радиоприемник, а к плечу 4 – поглощающую
нагрузку, в которой поглощается энергия,
просачивающаяся в это плечо из-за неполной
развязки плеч циркулятора.
С двумя волноводно-щелевыми мостами состоит из
двух последовательно соединенных волноводнощелевых мостов I и II, двух ферритовых невзаимных
фазовращателей (СДФС) Ф1 и Ф2 и диэлектрической
пластины D. Параметры ферритовых фазовращателей
и поперечное подмагничивающее поле подобраны
так,
что
для
волны
одного
направления
результирующий фазовый сдвиг равен 90°, а для
волны противоположного направления – 0°. В
верхнем волноводе с помощью диэлектрической
пластины D создается дополнительный обратимый
фазовый сдвиг 90° для волн противоположных
направлений.
16

17.

АНТЕННЫ
Антенна - преобразователь подводимого к ней по фидеру электромагнитного
колебания (переменного электрического тока, канализированной в волноводе
электромагнитной волны) в электромагнитное излучение и наоборот. Габариты
антенны зависят от длины волны, и должны быть ей кратны или быть меньше на
½ или ¼.

18.

ХАРАКТЕРИСТИКИ АНТЕННЫХ УСТРОЙСТВ
Диаграммой направленности антенны называют зависимость напряжённости
электромагнитного поля или плотности потока мощности, создаваемой антенной
в равноудалённых от неё точках, от угловых координат, определяющих направления
на эти точки
1. форма
и
ширина
диаграммы
направленности;
2. коэффициент усиления антенны,
3. уровень боковых лепестков,
4. вид
и
параметры
перемещения
(сканирования) ДН в пространстве

19.

Коэффициент характеризующий направленность ДН, является коэффициент направленного
действия (КНД). Коэффициент направленного действия (КНД) – это отношение квадрата
напряженности поля, созданного в главном направлении (Е02), к среднему значению квадрата
напряженности поля по всем направлениям (Еср2).
Диаграммы направленности антенны по мощности:
1 – изотропного излучателя; 2 – направленной антенны

20.

КЛАССИФИКАЦИЯ АНТЕНН
-
По назначению:
передающие;
приёмные;
комбинированные.
По направлению излучения:
Направленные
Ненаправленные (изотропные)
антенны

21.

По конструктивному выполнению:
-линейные;
- апертурные.
По частотному диапазону или диапазону
длин волн: антенны километровых волн,
антенны метровых волн и т.д.
По размещению на объектах различают
антенны стационарные, самолётные, судовые,
автомобильные, наружные, комнатные и т.д.

22.

ВИБРАТОРНЫЕ АНТЕННЫ
Симметричный вибратор
Несимметричный четвертьволновый вибратор (а) и его
диаграмма направленности в горизонтальной плоскости (б)

23.

Многовибраторная антенна.
Рамочные антенны
АРК-11
АРК-15

24.

Щелевые антенны. 1-щелевые вибраторы, 2-волновод
Диэлектрическая антенна

25.

Рупорная антенна
Фазированная антенная решетка
Зеркальная параболическая антенна

26.

ОСОБЕННОСТИ КОНСТРУКЦИИ И РАЗМЕЩЕНИЯ
САМОЛЁТНЫХ АНТЕНН

27.

АРК-ADF

28.

Радиовысотомер

29.

DME- ATC(Самолётный ответчик)

30.

HF-КВ

31.

Weather
RadarМетеолокатор

32.

ILS- системы посадки
Localizer-курсовая
Glideslope- глиссадная

33.

Satcom –
спутниковая
связь

34.

TCAS-Система предупреждения столкновения ВС

35.

VHF-УКВ

36.

GPS

37.

VORазимутальная
система

38.

Направляющие системы, фидерные линии
Направляющей
системой
(линией
передачи,
фидером)
называется
устройство,
направляющее поток электромагнитной энергии в заданном направлении.
Линии передачи служат для передачи (канализации) электромагнитной энергии от
источника к потребителю, например, от передатчика к антенне и от антенны к приемному
устройству, а также для соединения отдельных частей и узлов радиоаппаратуры.
На базе отрезков линий передачи конструируются многие СВЧ-элементы и узлы
радиоаппаратуры (фильтры, поляризаторы, резонаторы и т.д.)

39.

Линии передачи
Рис.1 Поперечные сечения линий передачи:
а - двухпроводной линии; б - диэлектрического волновода; в - однопроводной
линии; г - полосковой линии; д -экранированной двухпроводной линии;
е - коаксиальной линии; ж - круглого волновода; з – п-образного волновода;
и - прямоугольного волновода; к - эллиптического волновода.

40.

двухпроводная линия

41.

полосковые линии

42.

43.

44.

диэлектрические волноводы

45.

Рис. 1 Спектр электромагнитных колебаний и типы линий передачи
(ЛП), применяемых на разных его участках

46.

Требования предъявляемые к линиям
передачи:
-высокий коэффициент полезного действия;
-малые потери в проводнике и диэлектрике;
- малые отражения;
-малые габариты в сочетании с простотой конструкции и эксплуатации;
-достаточная для передаваемой мощности электрическая прочность;
-широкополосность;
-отсутствие излучения в окружающее пространство;
-отсутствие заметных амплитудных и фазовых искажений в рабочем спектре частот;
-обладать достаточной жесткостью и виброустойчивостью.

47.

Согласование линии передачи с антенной
Важнейшей
сопротивление.
характеристикой
Волновое
любой
линии
сопротивление
передачи

является
величина,
волновое
определяемая
отношением напряжения падающей волны к току этой волны в линии передачи
(по закону Ома). При наличии потерь в линии передачи значение становится
комплексным.
Согласованием считается равенство сопротивления антенны и волнового
сопротивления.

48.

В согласованной линии отсутствует отраженная от нагрузки волна и устанавливается
режим бегущей волны, при котором, если нет потерь, усредненное во времени
значение поля вдоль линии неизменно.
При несогласованной линии появляются отражения (красная волна). Если амплитуда
отраженной волны равна амплитуде волны падающей, т.е. модуль коэффициента
отражения Г 1 устанавливается режим стоячей волны, при котором усредненное
во времени поле вдоль волновода меняется так, что максимумы поля, называемые
пучностями, чередуются с нулевыми значениями, называемыми узлами. Узлы и
пучности поля во времени неподвижны. Передача энергии вдоль волновода
отсутствует, хотя частота возбуждения выше критической.

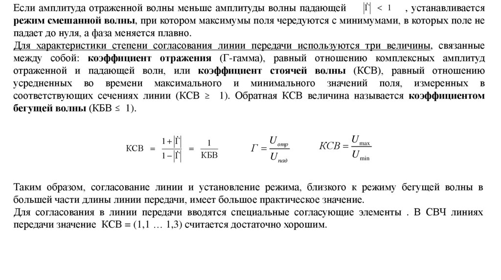
49.

Г 1
Если амплитуда отраженной волны меньше амплитуды волны падающей
, устанавливается
режим смешанной волны, при котором максимумы поля чередуются с минимумами, в которых поле не
падает до нуля, а фаза меняется плавно.
Для характеристики степени согласования линии передачи используются три величины, связанные
между собой: коэффициент отражения (Г-гамма), равный отношению комплексных амплитуд
отраженной и падающей волн, или коэффициент стоячей волны (КСВ), равный отношению
усредненных во времени максимального и минимального значений поля, измеренных в
соответствующих сечениях линии (КСВ 1). Обратная КСВ величина называется коэффициентом
бегущей волны (КБВ 1).
1 Г
1
КСВ
КБВ
1 Г
Г
U отр
U пад
КСВ
U max
U min
Таким образом, согласование линии и установление режима, близкого к режиму бегущей волны в
большей части длины линии передачи, имеет большое практическое значение.
Для согласования в линии передачи вводятся специальные согласующие элементы . В СВЧ линиях
передачи значение КСВ = (1,1 … 1,3) считается достаточно хорошим.

50.

Конец лекции №3
English     Русский Rules