2.89M
Category: electronicselectronics
Similar presentations:

Cистема автоматизированного контроля метеоданных

1.

Министерство образования Республики Беларусь
Учреждение образования
БЕЛОРУССКИЙ ГОСУДАРСТВЕННЫЙ УНИВЕРСИТЕТ
ИНФОРМАТИКИ И РАДИОЭЛЕКТРОНИКИ
Тема дипломного проекта:
Cистема автоматизированного
контроля метеоданных
Студент группы 121971:
Бражко Анатолий Владимирович
Руководитель:
Дворникова Татьяна Николаевна

2.

Актуальность дипломного проекта
Расширение функций и
областей применения
метеостанций, а также
усовершенствование
аналогов
Развитие
передовых
технологии
встраиваемых
систем и систем
«умного дома»
Решение проблемы
мобильности и доступности
с сохранением
многофункциональности и
достоверности метеоданных
Разработка
актуальной и
востребованной
метеостанции для
систем «умного
дома»
Реализация без
помехового опроса
датчиков, а также
создание Telegram-бота
для оповещения
пользователя

3.

Цели и задачи дипломного проекта
Цель дипломного проекта:
Система автоматизированного контроля метеоданных
Задачи дипломного проекта:
Обзор существующих метеостанций
Разработка схемы электрической структурной метеостанции
Разработка схемы электрической функциональной метеостанции
Разработка схемы электрической принципиальной метеостанции
Разработка ПО и демонстрирование функционала метеостанции
Технико-экономическое обоснование разрабатываемой метеостанции

4.

01.
Обзор существующих
метеостанций

5.

RST iQ558
SparkFun
Weather Meter
Домашняя
метеостанция с
цифровым
барометром
Метеостанция,
построенная на
базе отладочной
платы MicroMod
ESP32
Seeed Studio
Grove Weather
Station
Метеостанция на
базе Wio Terminal
построенного на
базе SAMD51

6.

Uniel UTV64
Adafruit
FeatherWing
Компактная
мобильная
метеостанция
Метеостанция
построенная на
базе ESP32,
включает в себя
отладочную плату
Adafruit ESP32-S2

7.

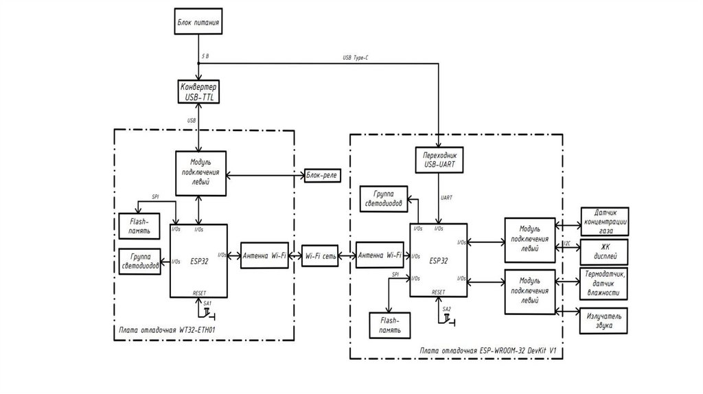
02.
Схема электрическая
структурная метеостанции

8.

9.

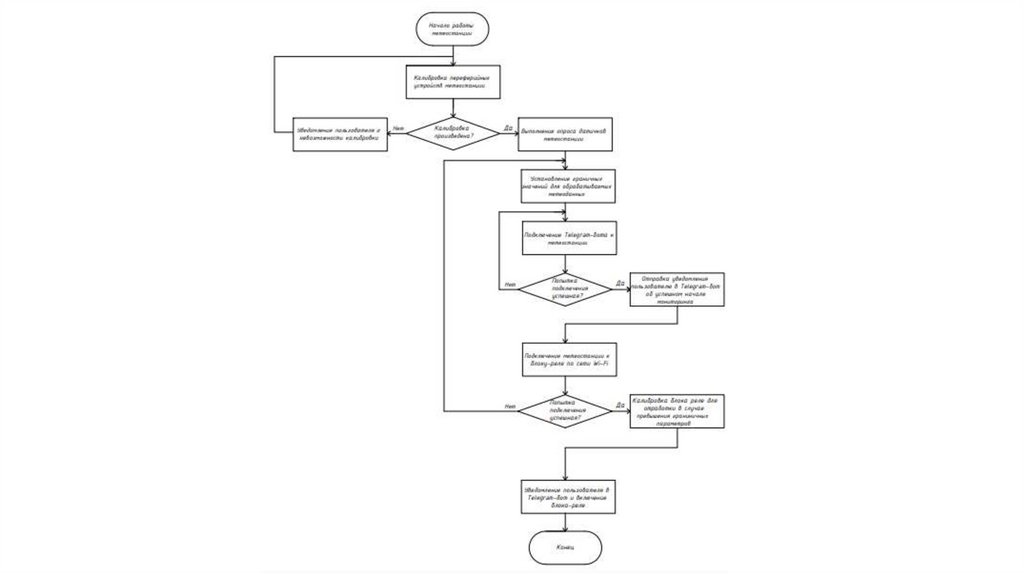
03.
Схема электрическая
функциональная метеостанции

10.

11.

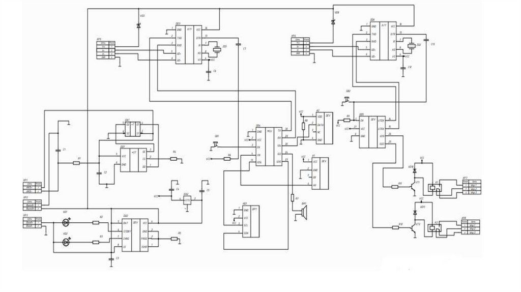
04.
Схема электрическая
принципиальная метеостанции

12.

13.

05.
Программная часть

14.

15.

Реализация работы с датчиками
Результаты работы с датчиком
влажности/температуры DHT11
Оповещение пользователя
через Telegram-бот
Код для установки граничных
значений метеоданных

16.

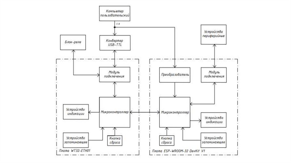
06.
Размещение основных
модулей метеостанции

17.

18.

Преимущества перед аналогами
Telegram-бот
Оповещение пользователя об
увеличении граничных значений
метеоданных, это обеспечивает
безопасность пользователя
Дешевизна
Наличие моделей Wi-Fi
Простота реализации
Использование Wi-Fi для
подключения
Однако в метеостанции
использованы датчики, которые
превосходят датчики из аналогов
метеостанций
Дополнительная флэшпамять
Большой набор
интерфейсов
Расширение оперативной памяти
через pSRAM
Поддержка внутренних и внешних
интерфейсов, что чрезвычайно
важно для дальнейшего
усовершенствования
Область применения
Технология интернета вещей (IoT)
во встраиваемых системах, а также
жилые и производственные
помещения

19.

07.
Заключение
Разработана метеостанция на базе микроконтроллера ESP32 с
автоматизированным взаимодействием
Разработан Telegram-бот, а также добавлен блок-реле для обеспечения
безопасности пользователя
Интеграция нескольких решений и разделение программного обеспечения
в одном устройстве
Возможность внедрения в производственные помещения, т.к. настройку
граничных метеоданных можно произвести с большой точностью

20.

Министерство образования Республики Беларусь
Учреждение образования
БЕЛОРУССКИЙ ГОСУДАРСТВЕННЫЙ УНИВЕРСИТЕТ
ИНФОРМАТИКИ И РАДИОЭЛЕКТРОНИКИ
Тема дипломного проекта:
Система автоматизированного
контроля метеоданных
Студент группы 121971:
Бражко Анатолий Владимирович
Руководитель:
Дворникова Татьяна Николаевна
English     Русский Rules