10.22M
Categories: physicsphysics astronomyastronomy

Галактические дискретные источники рентгеновского и гамма - излучения (лекция 13)

1.

Лекция 13.
Галактические дискретные источники
рентгеновского и гамма-излучения
1

2.

Остатки сверхновых (SNRs)
2 основных типа:
I – отсутствуют линии водорода,
II – наблюдаются линии водорода
Более подробная классификация – на основе кривых блеска и спектров.
Физическая классификация: коллапс ядра (M >~ 8 MSun: Ib/c, II),
термоядерный взрыв белого карлика (Ia)
2

3.

Остатки сверхновых (SNRs)
3

4.

Остатки сверхновых (SNRs)
4

5.

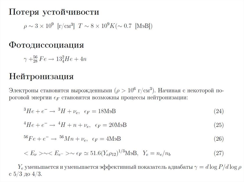
SN II, Ib/c - коллапс ядра массивной звезды
Коллапс железного ядра (фотодиссоциация + нейтронизация)
Практически мгновенное энерговыделение E ~1051 эрг в объеме R ~1014
см (при этом еще 3-5×1053 эрг уносится нейтрино)
Энергия переходит в кин. и тепловую энергию расширяющейся
оболочки V ~3000-30000 км/с. Нагрев и ускорение оболочки ударной
волной.
Источник энергии свечения оболочки (звезда увеличивает блеск на 9-10
порядков) для СН типа II – рекомбинация водорода (~1047 эрг) и
радиоактивный распад
56Ni(Z=28)->56Co(Z=27)->56Fe(Z=26)
5

6.

6

7.

7

8.

Сверхновые Ia – взрывы белых карликов
Белый карлик (O-C) M~MSun , R~REarth
Аккреция в двойной системе или слияние двух WDs
M > MCh(=1.4MSun) – потеря устойчивости, термоядерный взрыв
8

9.

Сверхновые Ia – взрывы белых карликов
μ = m - M = 5 log d – 5
d [пк]
9

10.

SN Ia 2014J в M82 (d ≈ 3.5 Мпк)
21 января 2014 г. (Stephen J. Fossey и его студенты - 0.35 м телескоп, университет
Лондонской обверватории)
На сегодня 17,628 наблюдений SN 2014J 227 наблюдателями.
Через ~50 дней гамма-спектрометром SPI обсерватории INTEGRAL
зарегистрирована линия 847 кэВ (распад 56Co) впервые в истории.
MNi ~0.7 MSun
10

11.

Остатки сверхновых
Несколько MSun
E ~1051 эрг
Расширяется со сверхзвуковой скоростью
Ударные волны взаимодействуют с околозвездной и межзвездной средой
Замедление в течении десятков тысяч лет
Каталог Галактических остатков сверхновых ~200 SNRs. Идентифицируются по
радиоизлучению
11

12.

SN Ia 2014J в M82 (d ≈ 3.5 Мпк)
Две ударные волны – внешняя и обратная
(разогревает газ остатка)
Стадии:
Свободный разлет R(t) ~ t. Заканчивается при
«сгребании» массы, примерно равной массе
расширяющейся оболочки (~100 лет, 2 кпк)
SN 1987A
Адиабатическое расширение – радиационное
потери не влияют на динамику, кин. энергия
расходуется на нагрев газа фронтом сильной
УВ и на ускорение сгребаемого межзвездного
газа.
T падает, становятся важными процессы
радиативного охлаждения. Стадия
снегоочистителя (“snow-plow”) T<6×105 K.
УВ сгребает газ и передает ему свой импульс
R ~t2/7
12

13.

Остатки сверхновых
Источники Галактических космических лучей (ГКЛ):
~1050 эрг в энергии протонов КЛ
Наклон степени 2.0 - 2.3
Макс. энергия ~ПэВ (1015 эВ)
Лаборатории для исследования диффузного ускорения в сильных ударных
волнах:
Усиление магнитного поля
Максимально возможные энергии?
13

14.

Ускорение частиц на ударных волнах
Механизм Ферми первого порядка (1949 г)
14

15.

Процессы излучения
Синхротронное – радио и рентгеновский диапазон
Обратное комптоновское рассеяние (на CMB)
Тормозное излучение
Распад π0
15

16.

Tycho SNR: синхротронное излучение и МП
16

17.

Процессы излучения
Радио и рентгеновские данные
дают информацию об e- - наклон
спектра (2.0-2.3), эн. обрезания
(6-7 ТэВ) и величине магнитного
поля (Bd ~215 мкГс)
Отсутствие рентгеновского
теплового излучения дает nH < 0.3
см-3
17

18.

Cas A: наблюдения в диапазоне ГэВ и ТэВ
18

19.

Cas A: наблюдения в диапазоне ГэВ и ТэВ
19

20.

SNRs, взаимодействующие с молекулярными облаками
Молекулярные облака – холодные облака газа 5-300K (<1% в атомном или
ионизованном состоянии), H2 (99.99%), nH2 ~102 – 106 см-3
(типичная ~103 см-3)
Молекулы H2 формируются благодаря пыли (~1% массы), пыль также защищает
молекулы от УВ излучения, поглощая его и переизлучая в ИК-диапазоне
Всего ~120 видов молекул (13 атомов HC11N); CO -самая распространенная
после H2 (10-4), дает очень яркие спектральный линии 2.6 и 1.3 мм –
трассирует H2
Массы от нескольких Msun до 106 Msun
Гигантские молекулярные облака (GMC): >104 Msun самогравитирующие
Больше половины массы молекулярного газа в Галактике сосредоточено в GMC
c M >105 Msun
GMC содержат SFRs (star formation regions)
20

21.

21

22.

Взаимодействие SNR-MC
Все SFRs находятся в MC (абсолютное большинство в GMC)
Наиболее массивные образующие звезды не успевают покинуть GMC,
взрываются как CC SNe.
Образующийся SNR эволюционирует в плотной среде GMC – взаимодействие
SNR и GMC может сильно влиять на эволюцию SNR
Интенсивность NTB (нетепловое тормозное излучение) и распад π0
пропорциональны n0 (плотности окружающей среды)
Поэтому в плотных регионах (таких как SNR-MC) ожидается сильное гаммаизлучение (если происходит эффективное ускорение CR)
При этом для Kep = Qe/Qp ~10-2 основным механизмом должен быть распад π0
22

23.

Наблюдения Fermi-LAT взаимодействия SNR-MC
23

24.

Наблюдения SNRs-MC
Основной класс SNRs, зарегистрированный Fermi-LAT
SNRs IC 443, W44 – самые яркие SNRs во 2-ом каталоге LAT; возраст ~104 лет
(1.5 и 2.9 кпк)
Спектры показывают наличие кинематического «π0 горба» - прямое указание на
адронный механизм
24
Ackermann et al. 2013, Science

25.

Наблюдения SNRs-MC
25

26.

SNR W51C
Для того, чтобы объяснить наблюдаемый спектр NTB Kep>>0.01
Для того, чтоб объяснить спектр IC нужно We ~1051 erg (что нереально)
Адронная модель
26

27.

Сравнение спектров SNRs
27

28.

Происхождение гамма-излучения
28

29.

Итоги
SNRs – основной источник CR до ~1017 эВ
В ударных волнах происходит эффективное ускорение частиц (диффузное
ускорение – механизм Ферми II рода) и усиление магнитного поля
Ускоренные частицы излучают в радио, рентгеновском и гамма-диапазонах
Открытые вопросы:
Максимальная энергия ускорения Emax
Эффективность ускорения
Отношение энергии в ускоренных электронах и протонах (теория и локальные
наблюдения CR показывают, что УВ гораздо больше энергии передают p (и более
тяжелым ядрам), чем e; однако нетепловое излучения большинства астрофизических
объектов генерируется e).
Наблюдения в гамма-диапазоне помогают определить основной механизм
излучения в области больших энергий – лептонный или адронный и определить
энергию, содержащеюся в адронной компоненте (и тем самым отношение
энергии в адронах к энергии в электронах)
29

30.

Пульсарные туманности (PWN = pulsar wind nebulae) или
плерионы
Поток релятивистских частиц от пульсаров – релятивистский ветер (e- e+ )
dE/dt >~ 1036 эрг/с
Там где давление ветра сравнивается с давлением окружающей среды
образуется УВ; за УВ электрон-позитронная плазма образует
расширяющуюся PWN, которая излучает синхротронным механизмом
(от радио до рентгеновского диапазона) и IC в гамма-диапазоне.
Типичные значения LR/(dE/dt) ~10-4 , LX/(dE/dt) ~10-3
Запас энергии ~1049 эрг
Самый распространенный класс галактических VHE источников (>80)
30

31.

Crab Nebula
Возраст ~970 лет
Расстояние ~2 кпк
Радиус ~5.5 св. лет (~1.7 пк)
Магнитное поле ~10-4 Гс
Отличается от оболочечных
остатков сверхновых
(Tycho, Cas A).
Энергетика определяется
постоянным притоком
магнитных поля и
релятивистский частиц от
центрального источника.
31

32.

Crab Nebula
32

33.

SNR + PWN (composite SNR G21.5-0.9)
33

34.

Рентгеновские двойные системы
>50% звезд входит в двойные и
кратные системы
Рентгеновские двойные: нормальная
звезда + вырожденная звезда
(нейтронная звезда, черная дыра)
Перетекание вещества (аккреция) с
нормального компонента на
вырожденный – выделение
гравитационной энергии,
рентгеновское излучение
HMXBs и LMXBs – массивные и
маломассивные рентгеновские
системы
Эквипотенциальные поверхности
Роше и точки Лагранжа
34

35.

HMXBs (high-mass X-ray binaries)
HMXBs (high-mass X-ray binaries) –
нормальный компаньон молодая
массивная звезда класса OB,
вырожденный – НЗ или ЧД
Среди первых открытых в начале
70-х годов (Vela X-1, Cyg X-1, Cyg X-3,
Her X-1 и др)
Аккреция из звездного ветра или
при переполнении полости Роша
Два основных типа:
двойные Be (Be/X-ray binary),
двойные с сверхгигантом
(SG/X-ray binary)
Известно ~100 HMXBs в Галактике
Всего ~ 2 103-2 104
~1035 – 1036 эрг/с (ветер) или
~1038 эрг/с (переполнение полости
Роша)
Орбитальные периоды
от 1.5 до 260 дней
Время жизни ~106 - 107 лет
35

36.

LMXBs (low-mass X-ray binaries)
Нормальный компаньон – звезда
главной последовательности,
красный гигант или белый карлик
M <~ 1MSun
Аккреция при переполнении полости
Роша
Известно ~200 LMXBs в Галактике
Орбитальные периоды
от 10 минут to сотен дней
Время жизни ~108-109 лет
36

37.

Гамма-пульсары
37

38.

Пульсары
Открыты в 1967 г. в
радиодиапазоне
P=1.377 c (на = 81.5 МГц)
1974 г. – Нобелевская премия
(Хьюиш)
Пульсары – вращающиеся,
сильнозамагниченные
нейтронные звезды
>2000 известных
радиопульсаров
38

39.

Нейтронные звёзды (НЗ, NS)
R ~ 10 км
M ~ 1.4 MSun
ρc~ 1015 г/см3
(1 чайная ложка вещества НЗ имеет массу ~ 200 миллионов тонн)
Периоды вращения: ~ 1 мс – ~ 10 c
Магнитные поля: B ~ 107 – 1015 Гс
~109 НЗ в Галактике
39

40.

Нейтронные звёзды (НЗ, NS)
По основному источнику энергии:
RPP (rotation powered pulsars)
INS (isolated neutron stars) –
тепловая энергия
Magnetars – энергия магнитного
поля
Аккрецирующие нейтронные
звезды - энергия
выделяющаяся при аккреции
CCO – central compact objects
MSP – millisecond pulsars
LMXB/HMXB – low/high mass X-ray
binaries
40

41.

Потери энергии пульсаров
(dE/dt)radio <~ 10-4 dE/dt
41

42.

Гамма-пульсары
До Fermi – только 7 гамма-пульсаров (>100 МэВ) + неотождествленные
источники на низких галактических широтах
Crab, Vela, Geminga –открыты еще в 70х (SAS-2)
42

43.

Fermi-LAT: 117 гамма-пульсаров за 3 года
(2008-2011 – 2-ой каталог)
Гамма-пульсары – основной класс
галактических источников в области >100 МэВ
Три группы:
Миллисекундные пульсары
Молодые радио-громкие пульсары
Молодые радио-тихие пульсары
Все гамма-пульсары –
rotation-powered pulsars
43

44.

Гамма-пульсары
MSPs (40) = 10 isolated + 30 binaries
34 MSPs discovered in LAT sources
44

45.

Светимость
45

46.

Эффективность
46

47.

Нейтронные звёзды (НЗ, NS)
58 из 77 молодых пульсаров имеют
два достаточно разнесенных
импульса
47

48.

Профили импульсов
48

49.

Спектры
49

50.

Пульсар Vela
50

51.

Модели
Polar cap
Outer gap
Slot gap
RL = c/ = 4.8 104(P/1s) km
51

52.

Итоги по дискретным источникам
Основную популяцию галактических гамма-источников составляют
гамма-пульсары (117 во 2-ом каталоге LAT)
Всего неcколько SNRs (6) , PWN (pulsar wind nebulae - 3) и HMXBs (6)
детектированы Fermi-LAT в гамма-диапазоне (2-ой каталог; на
сегодняшний день уже больше)
PWN являются основными галактическими источниками в области VHE
Множество неидентифицированных источников в плоскости Галактики
(большинство – гамма-пульсары)
52

53.

Классификация звёзд
53

54.

Классификация звёзд
54
English     Русский Rules