1.04M
Category: medicinemedicine

Биохимия минерализованных тканей

1.

Биохимия
минерализованных тканей

2.

3.

Особенностью зрелых минерализованных тканей зуба (эмали,
дентина и бесклеточного цемента) является отсутствие клеток.
В белках матрикса формируются центры кристаллизации для
формирования кристаллов минерального компонента - апатитов.

4.

Вспоминаем гистологию

5.

Гидроксиапатит
Гидроксиапатит - основной кристалл минерализованных тканей,
составляет 95-97% в эмали зуба, 70-75% в дентине и 60-70% в
костной ткани.
Формула гидроксиапатита - Са10(PO4)6(ОН)2.
Между кристаллами имеются микропространства, заполненные
водой. Гидроксиапатиты имеют очень стабильную ионную решётку,
в которой ионы плотно упакованы и удерживаются за счёт
электростатических сил.

6.

Изоморфное замещение
Элементы кристаллической решётки апатитов могут обмениваться
с ионами раствора, окружающего кристалл, и изменяться за счёт
ионов, находящихся в этом растворе. Такие реакции обмена ионов
называются изоморфным замещением. Наиболее часто
встречаются следующие варианты обмена ионов: Са2+ замещается
катионами Sr2+, Ba2+, реже Mg2+, Pb2+, на короткое время может
замещаться катионами К+, Na+; PO4 3- обменивается с НРО4 2-,
СО3 2-; ОН - замещается анионами галогенов Cl-, F-, I-, Br-

7.

Обмен ионов в кристаллической решётке гидроксиапатита
изменяет его свойства и существенно влияет на размеры
кристаллов. Ионный состав крови и межклеточной жидкости
зависит от характера пищи и потребляемой воды.
В кислой среде ионы кальция способны замещаться протонами.
Это замещение несовершенно, поскольку протоны во много раз
меньше катиона кальция, и такое замещение приводит к
разрушению кристалла гидроскиапатита в кислой среде.

8.

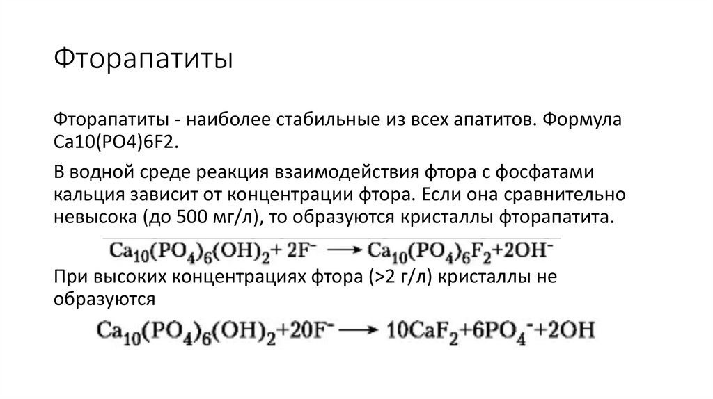
Фторапатиты
Фторапатиты - наиболее стабильные из всех апатитов. Формула
Ca10(PO4)6F2.
В водной среде реакция взаимодействия фтора с фосфатами
кальция зависит от концентрации фтора. Если она сравнительно
невысока (до 500 мг/л), то образуются кристаллы фторапатита.
При высоких концентрациях фтора (>2 г/л) кристаллы не
образуются

9.

Флюороз
В больших дозах фтор угнетает пролиферацию амелобластов и
связывается с гидроксильными группами серина, что приводит к
нарушению образования фосфосерина, участвующего в
минерализации зубных тканей.
Заболевание, развивающееся при избыточной концентрации фтора
в воде и почве, в период формирования костного скелета и зубных
зачатков, называется флюорозом.

10.

Флюороз зубов - заболевание, развивающееся до прорезывания
зубов и встречающееся в местностях с избыточным содержанием
фтора в питьевой воде. При флюорозе поражается
преимущественно эмаль зубов.
Флюороз зубов выражается образованием на поверхности эмали
пятен и дефектов различной величины, формы и цвета.
Для флюороза характерны более высокое содержание белка в
эмали зрелого зуба и уменьшенное количество кальция, что
сопровождается изменением проницаемости эмали.

11.

Карбонатапатиты
Карбонатапатиты Ca10(PO4)4(СО3)3(OH)2 содержат в своем составе
несколько процентов карбоната или гидрокарбоната. Около 4%
апатита эмали зуба составляют карбонатные группы, которые
замещают как фосфатные, так и гидроксильные ионы.

12.

13.

Be5(PO4)3OH, Sr5(PO4)3OH, Bа5(PO4)3OH
Ионы Ве2+, вытесняя ионы Са2+ из костной ткани, вызывают её
размягчение. Это приводит к заболеванию − бериллозу
(бериллиевый рахит).
Стронций поступает в организм вместе с пищей и часть ионов Sr2+
включается в состав костной ткани, что вызывает ломкость кости
(стронциевый рахит).

14.

Пульпа

15.

Пульпа – это рыхлая волокнистая соединительная ткань,
заполняющая полость зуба. Образована клетками и межклеточным
веществом.
Клетки – одонтобласты, фибробласты, в меньшем количестве макрофаги, лимфоциты и тучные клетки.
Функции пульпы:
• Пластическая - образование дентина.
• Трофическая - питание дентина.
• Сенсорная - содержит большое количество нервных окончаний.
• Защитная - развитие гуморальных и клеточных иммунных
реакций, воспаления.
• Репаративная - выработка заместительного дентина.

16.

Защитная роль пульпы зуба
Защитная роль пульпы зуба проявляется в образовании третичного
дентина, который формируется клетками пульпы, непосредственно
реагирующими на раздражающее действие.
Защитные функции пульпы зуба также обеспечиваются клетками фибробластами, макрофагами и лимфоцитами. Роль фибробластов
заключается в том, что они принимают участие в образовании
фиброзной капсулы вокруг возникшего в пульпе патологического
очага. Макрофаги обеспечивают обновление пульпы, захват и
переваривание погибших клеток, микроорганизмов и компонентов
межклеточного вещества

17.

Лимфоциты отвечают за продуцирование иммуноглобулинов. В
здоровой пульпе зуба присутствуют в небольшом количестве
лимфоциты, их содержание возрастает при воспалении.

18.

Дентин

19.

Дентин – это твёрдая обызвествлённая ткань, который содержит до
70% минеральных веществ, 17% органических веществ и 13% воды.
Снаружи дентин покрыт эмалью и цементом. Внутренняя часть
зуба под дентином заполнена пульпой.
Минеральный компонент дентина представлен в основном
гидроксиапатитом Ca10(PO4)6(OH)2.
Органический состав дентина на 95 % состоит из коллагеновых
белков (коллаген I типа) и 5 % неколлагеновых белков.Дентин и
пульпа зуба формируют дентино-пульпарный комплекс. На
границе между дентином и пульпой зуба располагается тонкий
слой одонтобластов. Отростки одонтобластов пронизывают дентин
до сочленения его с эмалью, формируя дентинные канальцы,
внутренняя поверхность которых покрыта гиалуроновой кислотой.
Гиалуроновая кислота образует защитную плёнку от
проникновения микроорганизмов и регулирует поток воды и
ионов.

20.

Кровеносные сосуды пульпы зуба через отростки одонтобластов
отдают из плазмы крови питательные и неорганические вещества,
которые участвуют в формировании дентинной жидкости.
Дентинная жидкость выполняет трофическую функцию, так как в
ней содержатся необходимые компоненты для поддержания
постоянства минерализованного матрикса дентина, которые
поступают путём транскапиллярного обмена через пульпу в
дентин.

21.

Виды дентина :
• Первичный дентин - образуется до прорезывания зуба.
• Вторичный дентин - образуется после прорезывания зуба.
• Третичный (заместительный) дентин -образуется при поражении
(кариесе). Он называется заместительным, так как он замещает
тот дентин,который разрушился. В таком дентите волокна идут
хаотично и может не быть дентийных канальцев.
• Прозрачный дентин - когда в дентийных канальцах разрушаются
отростки одонтобластов, дентийные канальцы заполняются
солями кальция.
• «Мертвые пути» -одонтобласты и их отростки погибают, а
дентийные канальцы заполняются газообразным веществом.

22.

Плащевой дентин - волокна коллагена ориентированы радиально
(волокна Эбнера)
Околопульпарный дентин – волокна коллагена ориентированы
тангенциально (волокна Корфа)
Предентин - это внутренний участок околопульпового дентина,
прилегающий к слою одонтобластов, не минерализован в
норме

23.

Белки дентина
• матриксный белок дентина-1
• дентинсиалопротеин
• дентинфосфопротеин (фосфорин)
• костный сиалопротеин
• кислые фосфопротеины
• остеопонтин
• остеонектин
• остеокальцин
• коллаген I типа
• морфогенетический белок кости (МБК)
• Gla-белки

24.

Белки дентина
Фосфопротеины – белки, богатые аспарагиновой кислотой и
фосфосерином, что придаёт этим белкам способность связываться
с кальцием.

25.

Остеонектин – гликопротеид, имеет центры связывания с ионами
Са и РО4 и функциональными группами коллагена, располагается
между фибриллами коллагена, формирует центры кристаллизации
и инициирует процесс минерализации.

26.

Са - связывающие белки – (Gla-белки), содержащие остатки
глютаминовой кислоты, способные связывать ионы кальция
необходимые для роста кристаллов. Для синтеза Gla-белков на
посттрансляционном уровне для карбоксилирования глутаминовой
кислоты необходим витамин К.

27.

Остеокальцин – относится группе Са-связывающих белков. За счет
карбоксильной группы глютаминовой кислоты связывается с Са2+ в
межклеточном веществе. Это приводит к снижению содержания
свободных Са2+, уменьшается связывание Са2+ с остеонектином,
это замедляет центры минерализации, снижается скорость.
Морфогенетический белок кости (МБК) – кислый
гликофосфопротеид. Один из пептидов, относящийся к семейству
факторов роста. Секретируется в пульпе в ответ внешние
раздражители ( эрозия, травма) одонтобластами для образования
заместительного дентина.

28.

Дентиногенез
Дентин - основная составная часть зуба. Он содержит до 70%
минеральных веществ, 17% органических веществ и 13% воды.
В образовании дентина участвуют секреторно-активные
одонтобласты. Первоначально синтезируются коллагеновые белки
I, III, IV, V, VI типов, а также протеогликаны, кальций-связывающие
белки и др. Они формируют межклеточный матрикс дентина
(предентин), который в последующем подвергается
минерализации. Основной белок дентина – это коллаген I типа.

29.

Предентин
Предентин - неминерализованный слой дентина, расположенный
на границе с пульпой зуба и состоящий в основном из
коллагеновых белков. Он пронизан отростками одонтобластов
пульпы зуба, через которые осуществляется транспорт ионов,
необходимых для минерализации предентина: Са2+, PO4 3-, Mg2+,
Na+, СО3 2- и F-.
При поступлении этих ионов из пульпы зуба в зону предентина
начинается процесс кристаллизации, в результате чего
неорганическая часть дентина представлена кристаллами
гидроксиапатитов, фторапатитов, а также аморфным фосфатом
кальция.

30.

Активный транспорт ионов из одонтобластов в предентин
осуществляется при участии транспортных Са2+, К+, Nа+- АТФаз за
счёт энергии АТФ. Ионы Na+ накапливается в цитоплазме и в
матриксных пузырьках одонтобластов, а Са2+ в митохондриях и
цитоплазме.
Концентрация ионов Са2+ во внеклеточной жидкости больше, чем
в самих клетках, поэтому Са2+-АТФаза переносит ионы Са2+ за счёт
энергии АТФ против градиента концентрации. При этом
активируется пассивный перенос ионов Nа+ и К+ в клетки пульпы и
из неё.

31.

Формирование вторичного дентина осуществляется в течение
жизни благодаря функционированию клеток пульпы. Вторичный
дентин более минерализован, чем первичный дентин.
Образование третичного дентина происходит в ответ на
повреждение структуры твёрдых тканей зуба и формируется
локально клетками пульпы, непосредственно реагирующими на
раздражающее действие. Третичный дентин слабо минерализован
и характеризуется неправильным образованием или отсутствием
дентинных трубочек.

32.

Особое место среди неколлагеновых белков дентина занимают
кислые фосфопротеины, богатые аспарагиновой кислотой и
фосфосерином. В процессе синтеза одонтобластами они
подвергаются множественным посттрансляционным
модификациям: гликозилированию сиаловой кислотой,
сульфатированию и фосфорилированию.
К семейству фосфосиалопротеинов, присутствующих в дентине,
относятся костный сиалопротеин, матриксный белок дентина-1,
остеопонтин, дентинфосфопротеин и дентинсиалопротеин. Эти
белки контролируют участки и скорость минерализации дентина.

33.

К специфическим белкам дентина относят
- матриксный белок дентина-1 – кислый гликофосфопротеин. В его
составе 8 остатков связанной фосфорной кислоты и 20 молекул
сульфата, которые способны связывать Ca2+ и образовывать первичные
кристаллы ГАП. В процессе дентиногенеза этот белок участвует в
формировании и росте кристаллов апатитов дентина.
- дентинсиалопротеин по своей структуре и функциям сходен с костным
сиалопротеином и остеопонтином;
- дентинфосфопротеин (фосфорин) – главный кальций-связывающий
белок матрикса дентина. Он синтезируется одонтобластами и составляет
50% от всех неколлагеновых протеинов дентина. В первичной структуре
дентинфосфопротеина преобладают остатки аспарагиновой кислоты и
фосфосерина, которые составляют 70-80% от общего количества
аминокислот. Фосфорилирование остатков серина увеличивает в 2 раза
количество групп в белке, способных связывать кальций, это делает
фосфорин главным участником образования центров кристаллизации.

34.

Эмаль

35.

Эмаль – твердая минерализованная ткань, которая покрывает
коронку зуба. Эмаль сильно минерализована: 93 % составляют
гидроксиапатиты, 1‒2 % фтор и карбонатапатиты, 3,5 % вода и 1,5%
белки (энамелины и амелогенины). Структурной единицей
является эмалевая призма

36.

Энамелины — это кислые гликопротеины. Они характеризуются
высоким содержанием глицина, серина, аспарагиновой и гаммакарбоксиглутаминовой кислот.
Амелогенины — это гидрофильные гликопротеины, обогащённые
пролином, лейцином, гистидином и гамма-карбоксиглутаминовой
кислотой

37.

Амелогенез
В развитии эмали различают три стадии:
• образование органической матрицы эмалевых призм и их
первичное обызвествление;
• созревание (вторичная минерализация эмали);
• окончательное обызвествление эмали (третичная минерализация
эмали).

38.

Амелогенез связан с секрецией энамелобластами набора
специфических белков. В цистернах гранулярной
эндоплазматической сети синтезируются белки, преимущественно
амелогенины. Они составляют 90% от всех белков, выделяемых
энамелобластами, и только 10% протеинов представлены
энамелинами и другими белками.

39.

Цемент
Цемент зуба покрывает корень зуба.
Первичный цемент образован минеральным веществом, в котором в
разных направлениях проходят коллагеновые волокна, клеточные
элементы — цементобласты. Цемент зрелого зуба мало обновляется.
В его состав входят около 70 % неорганических, 20% органических
веществ и 10% приходится на воду. Из неорганических соединений
преобладают соли фосфата и карбоната кальция, органические
вещества представлены главным образом коллагеном, а также
гликозаминогликанами, липидами.
В верхушке зуба — клеточный цемент, основная часть — бесклеточный
цемент. Клеточный напоминает кость, а бесклеточный состоит из
коллагеновых волокон и аморфного вещества, склеивающего эти
волокна.

40.

Цементогенез
В формировании другой минерализованной ткани зуба - цемента участвуют цементоциты и цементобласты, которые формируют
органический матрикс из коллагенов I, II, III, V, XII, XIV типов.
Основной структурный белок цемента - это коллаген I типа.
Основу неколлагенового матрикса цемента составляют два
больших гликопротеина - костный сиалопротеин и остеопонтин. В
цементе также присутствуют гликопротеины - фибронектин и
тенасцин. Они обеспечивают связывание периодонтальных
волокон с цементом зуба. В цементе обнаружен специфический
цементосвязывающий белок, который способствует адгезии и
перемещению мезенхимальных клеток. Помимо этих белков,
цементобласты синтезируют такие белки, как остеонектин,
остеокальцин, ламинин и ундулин.

41.

Периодонт
Для клеток периодонта характерна высокая активность ферментов
трансаминирования, глюконеогенеза и синтеза белков, что
обеспечивает высокую регенеративную способность.
Для поддержания структуры и функции тканей, окружающих зуб,
клетки периодонта (фибробласты) синтезируют коллагеновые
белки I, III, V и VI типов, различные гликопротеины, факторы роста,
адгезивные белки и ферменты.
Гликопротеины представлены белками – остеонектином, костным
сиалопротеином.

42.

Адгезивные белки - ламинины обеспечивают миграцию
эпителиальных клеток и, таким образом, участвуют в связывании
тканей периодонта с цементом корня зуба.
Клетки волокон периодонта синтезируют белок остеопротегерин,
который необходим для ингибирования процессов резорбции
костной ткани.

43.

Биохимия костной ткани

44.

Особенности белкового строения кости
Основными белками межклеточного матрикса костной ткани
являются коллагеновые белки I типа (90%), 10% приходится на
долю гликопротеинов и протеогликанов. В костной ткани коллаген I
типа содержит производные моносахаридов, имеет меньшее
количество поперечных связей, чем в других видах
соединительной ткани.
На стадии развития минерализованных тканей белки выполняют
роль центров кристаллизации. Они составляют основу для
прикрепления минералов и регулируют процессы минерализации

45.

Остеонектин
Остеонектин - гликопротеин синтезируется остеобластами,
фибробластами, одонтобластами. Способен связывать ионы Ca2+,
входящие в состав гидроксиапатита. Через углеводный компонент
остеонектин связывается с коллагеном I типа. Таким образом,
остеонектин обеспечивает взаимодействие компонентов матрикса.

46.

Остеопонтин
Остеопонтин - гликопротеин, содержит несколько повторов,
богатых аспарагиновой кислотой, которые придают остеопонтину
способность связываться с ионами кальция. Этот белок играет
ключевую роль в построении минерализованного матрикса,
взаимодействии клеток и матрикса и транспорте неорганических
ионов.

47.

Костный сиалопротеин
Костный сиалопротеин - специфичный белок минерализованных
тканей, на 50% состоящий из углеводов (из них 12% составляет
сиаловая кислота), участвует в связывании Ca2+. Костный
сиалопротеин выявлен в костях, дентине, цементе,
гипертрофированных хондроцитах и остеокластах. Данный белок
отвечает за прикрепление клеток и участвует в минерализации
матрикса.

48.

Остеокальцин
Остеокальцин принадлежит к семейству Gla-белков, особенностью
которых является присутствие в их первичной структуре остатков γкарбоксиглутаминовой кислоты. Белок присутствует в костной
ткани и дентине зуба. Нативный остеокальцин связывает Ca2+,
идущие на образование кристаллов гидроксиапатита.

49.

50.

Ремоделирование костной ткани
В процессе своей жизнедеятельности кость постоянно
обновляется. При этом в ней происходят два противоположно
направленных процесса - резорбция и восстановление.
Соотношение этих процессов называют ремоделированием
костной ткани.

51.

Образование костной ткани
Большинство костей скелета, в том числе и челюстные кости,
развиваются по типу прямого остеогенеза. Прямой остеогенез
протекает при участии остеобластов.
Образовавшиеся остеобласты начинают активно поглощать
кислород, активируются окислительно-восстановительные
процессы, синтезируется большое количество АТФ. Одновременно
в митохондриях накапливаются ионы кальция и фосфатов. Из
аминокислот синтезируются коллагеновые и неколлагеновые
белки.

52.

Гормональная регуляция минерализации и
деминерализации

53.

Паратгормон
Паратормон – гормон пептидной природы, секретируемый
околощитовидными железами. Снижение концентрации кальция в
крови стимулирует секрецию этого гормона. Передача сигнала
паратгормоном осуществляется по аденилатциклазному
механизму. Мишенями паратгормона являются почки и костная
ткань. В костной ткани партгормон вызывает процесс резорбции.
В почках паратгормон усиливает реабсорбцию кальция, тормозит
реабсорбцию фосфатов и стимулирует образование и секрецию в
кровь кальцитриола. Таким образом, под действием
паратгормона увеличивается содержание кальция и снижается
концентрация фосфатов в крови.

54.

Кальцитриол
Кальцитриол является производным витамина D3, передает сигнал
по цитозольно-ядерному механизму. Этот гормон усиливает
всасывание кальция и фосфатов в кишечнике и реабсорбцию их в
почечных канальцах. В костной ткани кальцитриол стимулирует
синтез в остеобластах белка остеокальцина, который осуществляет
транспорт кальция к центрам минерализации. Таким образом,
кальцитриол повышает концентрацию кальция и фосфатов в
крови и способствует усвоению кальция костной тканью

55.

Кальцитонин
Кальцитонин – пептидный гормон щитовидной железы, передает
сигнал по аденилатциклазному механизму. Он подавляет
активность остеокластов, тем самым тормозит процесс резорбции
костной ткани и снижая поступление в кровь ионов кальция и
фосфатов.

56.

Тироксин и трийодтиронин
Йодсодержащие гормоны щитовидной железы - тироксин (Т4) и
трийодтиронин (Т3) обеспечивают оптимальный рост костной
ткани. Тиреоидные гормоны способны стимулировать секрецию
гормонов роста.

57.

Половые гормоны
Половые стероидные гормоны участвуют в процессах
ремоделирования костной ткани. Воздействие эстрогенов на
костную ткань проявляется в активации остеобластов (прямое и
опосредованное действие), угнетении остеокластов. Они также
способствуют всасыванию ионов Ca2+ в желудочно-кишечном
тракте и его отложению в костной ткани

58.

Глюкокортикоиды
В костной ткани кортизол тормозит синтез коллагена I типа,
некоторых неколлагеновых белков, протеогликанов и
остеопонтина. Глюкокортикоиды также уменьшают количество
тучных клеток, являющихся местом образования гиалуроновой
кислоты. Под влиянием глюкокортикоидов ускоряется распад
белков. Глюкокортикоиды подавляют всасывание ионов Ca2+ в
кишечнике, что сопровождается снижением его в плазме крови.
Кроме того, кортизол в мышцах и костях стимулирует распад
белков, что также нарушает формирование костной ткани. В
конечном итоге действие глюкокортикоидов приводит к убыли
костной ткани
English     Русский Rules