611.00K
Category: physicsphysics

Домашнее задание по теме «Количество теплоты»

1.

Домашнее задание
по теме
«Количество теплоты»
Выучить формулы.
Решить задачи № 1, 3, 4.

2.

Основные формулы
1. Уравнение состояния идеального
газа (Менделеева – Клапейрона)
2. Внутренняя энергия
m
pV
RT
M
3 m
3
RT pV
одноатомного газа U
2M
2
двухатомного газа
5 m
5
U
RT pV
2M
2

3.

Основные формулы
при нагревании и
охлаждении
Q cm T
при горении
Q qm
при плавлении и
кристаллизации
Q m
5. Количество теплоты
при
парообразовании
и конденсации
Q rm

4.

Задача 1. В сосуд, содержащий воду массой 1,5 кг при температуре
15 0С, впускают водяной пар массой 200 г при температуре 100 0С.
Какая общая температура установится после конденсации пара?
Дано:
m1 = 1,5 кг
m2 = 200 г
t1 = 15 0C
t2 = 100 0C
c = 4200 Дж/кг∙0К
r = 2,3∙106 Дж/кг
t-?
“СИ”
Решение.
Q1
0,2кг
288 0К
373 0К
1000С
Q2
t
Q3
150С
Количество теплоты, выделившееся
при конденсации пара:
Q1 rm2
Количество теплоты, выделившееся при
охлаждении воды, полученной из пара:
Q2 cm2 (t2 t )
Количество теплоты, полученное
холодной водой:
Q3 cm1 (t t1 )

5.

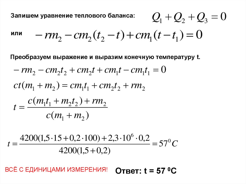
Запишем уравнение теплового баланса:
или
Q1 Q2 Q3 0
rm2 cm2 (t2 t ) cm1 (t t1 ) 0
Преобразуем выражение и выразим конечную температуру t.
rm2 cm2t 2 cm2t cm1t cm1t1 0
ct (m1 m2 ) cm1t1 cm2t 2 rm2
c(m1t1 m2t 2 ) rm2
t
c(m1 m2 )
4200(1,5 15 0,2 100) 2,3 106 0,2
t
570 C
4200(1,5 0,2)
ВСЁ С ЕДИНИЦАМИ ИЗМЕРЕНИЯ!
Ответ: t = 57 0C

6.

Решаем самостоятельно:

7.

Удельная теплоёмкость
некоторых веществ
Вещество
Удельная теплота парообразования, Дж/кг С
Вода
4200
лёд
2100
олово
230

8.

Удельная теплота плавления
некоторых веществ
Вещество
Удельная теплота плавления, кДж/кг
Лёд
334
Медь
214
Олово
59
Свинец
23
Серебро
87
Сталь
82

9.

Удельная теплота парообразования
некоторых веществ
Вещество
Удельная теплота парообразования, МДж/кг
Вода
2,256
Ртуть
0,29
Спирт
0,85

10.

Желаю успеха
в самостоятельном
решении задач!

11.

Литература
1. Мякишев Г.Я., Буховцев Б.Б.,Сотский Н.Н. Физика 10
класс. – М.: Просвещение, 2007. – 365 с.
2. Касьянов В.А. Физика 10 класс. – М.: Дрофа, 2006. – 410 с.
3. Волков В.А. Поурочные разработки по физике. 10 класс. –
М: Вако, 2006. – 400 с.
4. Рымкевич А.П. Задачник 10 – 11 классы. – М.: Дрофа, 2004.
– 188 с.
5. Степанова Г.Н. Сборник задач по физике 10 – 11 классы. –
М: Просвещение, 2003. – 287 с.
6. Власова И.Г. Решение задач по физике. Справочник
школьника. – М.: «Слово», 1997. – 640 с.
English     Русский Rules