200.50K
Category: mechanicsmechanics

Гидродинамические передачи

1.

ГИДРОДИНАМИЧЕСКИЕ ПЕРЕДАЧИ
Состоят из расположенных соосно и предельно сближенных в общем корпусе
рабочих органов лопастного насоса 1 и гидравлической турбины 2. Они передают
мощность от двигателя приводимой машине посредством потока жидкости.
Жесткое соединение входного и выходного валов при этом отсутствует.
Гидропередачи разделяют на гидромуфты, которые передают мощность, не
изменяя момента, и гидротрансформаторы, способные изменять передаваемый
момент.
Рабочие органы гидромуфты
3 – вращающийся
корпус

2.

Схема гидромуфты
Они состоят из
расположенных в
общем корпусе 1
лопастных колес
— насосного 2,
соединенного с
валом 5 двигателя,
и турбинного 3,
соединенного с
выходным валом
11.

3.

Схема гидротрансформатора
В
гидротрансформа
торах между
насосным и
турбинным
колесами
устанавливают
соединенное с
неподвижным
корпусом 13
колесо 12
реактора.

4.

Схема движения рабочей жидкости в гидротрансформаторе

5.

Лопасти 6 и 9 рабочих колос прикреплены к торообразным направляющим
поверхностям (например, 7 в 8). IIоверхности образуют рабочую полость
гидропередачи, в которой движется поток жидкости (чаще всего маловязкого
минерального масла) обтекающий лопасти колес.
Гидропередачи имеют один или несколько внутренних подшипников 4 для
взаимной центровки колес и восприятия осевых сил, а также уплотнение 10,
замыкающее корпус.
Насосное колесо получает энергию от двигателя и посредством своих
лопастей сообщает ее потоку жидкости. Поток обтекает лопасти турбинного
колеса, приводит его во вращение и сообщает при этом энергию, используемую на
выходном валу потребителя. Гидропередачи способны ограничивать момент
сопротивления нагружающего двигатель, и сглаживать пульсации этого момента
при пульсирующем изменении сопротивления потребителя. Этим они защищают
двигатель и механическую часть трансмиссии от перегрузок и ударных нагрузок,
увеличивая их долговечность.

6.

Гидропередачи устраняют также перегрузку двигателей во время пуска,
при разгоне приводимых объектов, обладающих большой инерцией, благодаря
чему отпадает необходимость завышения установленной мощности двигателей
для обеспечения разгона.
Гидротрансформаторы кроме того, обеспечивают бесступенчатое
изменение передаваемого момента в зависимости от изменения частоты
вращения выходного вала. При возрастании сопротивления потребителя и,
следовательно, при снижении частоты вращения выходного вала передаваемый
момент увеличивается. При этом улучшается использование мощности
двигателей, повышается производительность машин, устраняется необходимость в
коробках зубчатых передач, требующих переключения. Все указанные функции
гидропередачи выполняют автоматически без вмешательства человека или какоголибо управляющего устройства.
На оптимальных режимах работы КПД гидропередач достигает высоких
значений 85—98 %, что незначительно меньше КПД механических передач.
Несмотря на это и на некоторое усложнение трансмиссий, перечисленные
качества обусловили широкое распространение гидропередач в дорожных,
строительных и транспортных машинах, работающих в особенно тяжелых
условиях.

7.

Рабочий процесс и характеристика гидромуфты
При установившемся режиме работы сумма моментов, приложенных -извне к
гидромуфте равна нулю. Внешними моментами являются момент М1,
приложенный со стороны двигателя к входному валу 5; момент сопротивления М2
потребителя, приложенный к выходному валу 11; момент трения Мв,
вращающегося корпуса 1 об окружающую среду. Следовательно,
Момент Мв. обычно мал, и приближенно принимают, что М1 передается
потребителю без изменения.
Главная часть М, которую обозначим Мп, передается турбинному колесу потоком
жидкости, обтекающим лопастные системы. Момент Мп равен изменению момента
количества движения потока вызванному воздействием лопастей. В гидромуфтах
устанавливают плоские радиальные лопасти.

8.

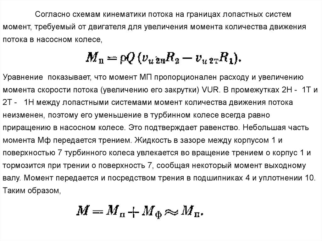
Согласно схемам кинематики потока на границах лопастных систем
момент, требуемый от двигателя для увеличения момента количества движения
потока в насосном колесе,
Уравнение показывает, что момент МП пропорционален расходу и увеличению
момента скорости потока (увеличению его закрутки) VUR. В промежутках 2Н - 1Т и
2Т - 1Н между лопастными системами момент количества движения потока
неизменен, поэтому его уменьшение в турбинном колесе всегда равно
приращению в насосном колесе. Это подтверждает равенство. Небольшая часть
момента Мф передается трением. Жидкость в зазоре между корпусом 1 и
поверхностью 7 турбинного колеса увлекается во вращение трением о корпус 1 и
тормозится при трении о поверхность 7, сообщая некоторый момент выходному
валу. Момент передается и посредством трения в подшипниках 4 и уплотнении 10.
Таким образом,

9.

Момент от двигателя передается только при обгоне турбинного колеса насосным,
когда n1>n2/ Отношение частот вращения колес называют передаточным
отношением.
Относительная разность частот называется скольжением
Без скольжения расход и момент МП равны нулю. Отсутствует и передача момента
трением. При малых n2 и, следовательно, слабом поле центробежных сил в
межлопастных каналах турбинное колесо оказывает малое противодействие
протеканнию потока жидкости. При этом расход и передаваемый момент МП максимальны.

10.

Характеристика гидромуфты

11.

Характеристика гидромуфты представляет зависимость момента М от частоты
вращения выходного вала n2 при n1 = const или от передаточного отношения i.
Правое поле ОК характеристики соответствует режимам при которых i
положительно и колеса вращаются в одном направлении. Эта область передачи
мощности от насосного колеса турбинному. В ней зависимость М от n2 имеет вид
падающей кривой. Характеристика включает также зависимость КПД от n2или i.
Момент передается гидромуфтой практически без изменения и КПД равно
передаточному отношению:
В основной зоне эксплуатационных режимов (0<i<iP) зависимость КПД от i
линейная. При i > 1 линейность нарушается. Момент М, передаваемый
гидромуфтой в этой зоне, быстро убывает.
Его значение становится соизмеримым с моментом МВ трения корпуса об
окружающую среду. Тогда момент М2, передаваемьй на выходной вал, убывает с
ростом i быстрее, чем М1 и КПД снижается, отклоняясь от луча = i.

12.

Область ОL характеристики представляет совокупность режимов
противовращения колес, В ной i <0, и гидромуфта выполняет функции тормоза.
Здесь i = О. Режимы противовращения часто используются в подъемотранспортных машинах при опускании грузов.
Согласно выражению КПД, доля потерь энергии в гидромуфте равна скольжению S
= 1- . Теряемая энергия затрачивается на преодоление трения потока о лопасти
и стенки рабочей полости, а также па вихреобразование при обтекании лопастей.
Вихревые потери доминируют при малых i т. е. при больших расходах. При
больших i потери определяются в основном трением. Энергия потерь
преобразуется в тепло, которое должно отводиться во избежание перегрева
рабочей жидкости и подвижных соединений. В гидромуфтах, длительно
работающих при больших скольжениях и особенно в области противовращения,
приходится применять специальные охлаждающие устройства. Если длительная
работа протекает в основном при малых S то достаточно, как правило,
естественного обдува корпуса.

13.

Рабочий процесс и характеристика гидротрансформатора
Гидротрансформаторы обладая всеми свойствами гидромуфт способны
кроме того, в зависимости от передаточного отношения i преобразовывать момент
М1 приложенный к входному валу 5 двигателем. Если момент сопротивления М2
приложенный к выходному валу 11, превосходит момент двигателя, то n2
автоматически снижается; если момент М2 уменьшается, то n2 возрастает. Это
позволяет автоматически, без переключений наиболее полно использовать
возможности двигателей, приспосабливая их к меняющимся условиям нагрузки.
Характеристика гидротрансформатора представляет совокупность
зависимостей М1 =f(i); М2 =f(i);
M 2 n2
M 1n1
для более удобного сравнения преобразующих свойств различных
гидротрансформаторов часто на характеристиках, вместо зависимости
М = f (i), наносят близкую к ной по форме зависимость коэффициента
трансформации момента позволяющую также более удобно вычислить КПД.

14.

Характеристика гидротрансформатора

15.

Падение кривой М2 =f(i) можно объяснить, рассматривая изменение
треугольников скоростей при постоянном n1 и значительном изменении n2.
Режим работы насосного колеса при этом изменяется мало.
Путем соответствующего размещения в рабочей полости и
профилирования лопастей реактора и турбинного колеса последнему можно
сообщить обратное направление вращения, однако реверсирующие и ускоряющие
гидротрансформаторы специально спроектированные для работы на таких
режимах, имеют невысокий КПД и применяются редко.
English     Русский Rules