ОСНОВЫ ЭЛЕКТРОНИКИ
Лекция Полупроводниковые приборы
Значения удельных электрических сопротивлений представителей разных групп материалов при температуре Т = 300 К (tо = +27о С)
Упрощенная зонная структура твердого тела
Структура кристаллической решетки полупроводника
Структура кристалла полупроводника, обогащенного донорной (а) и акцепторной (б) примесью
3.53M
Category: electronicselectronics

Полупроводниковые приборы

1. ОСНОВЫ ЭЛЕКТРОНИКИ

2. Лекция Полупроводниковые приборы

Вопросы
1. Основные свойства и характеристики
полупроводников.
2. Полупроводниковые диоды.
3. Биполярный транзистор.
4. Полевые транзисторы.
5. Силовые полупроводниковые приборы.

3.

Литература
1. Опадчий Ю.Ф. и др. Аналоговая и цифровая
электроника (Полный курс): Учебник для вузов / Ю. Ф.
Опадчий, О. П., Глудкин, А. И., Гуров; Под ред. О. П.
Глудкина. – М.: Горячая линия – Телеком, 2012.
2. Лачин В. И., Савелов Н. С. Электроника: Учеб.
пособие. 4-е изд. – Ростов н/Д: изд-во «Феникс», 2014.
3. Щудро И.А. Методические рекомендации по
выполнению лабораторных работ по электронике. – ОГУ,
2019.

4. Значения удельных электрических сопротивлений представителей разных групп материалов при температуре Т = 300 К (tо = +27о С)

Материалы
Проводники:
Полупроводники:
Диэлектрики:
, Ом см
алюминий
2, 63 10-6
железо
5, 30 10-6
золото
2, 44 10-6
медь
1, 72 10-6
серебро
1, 62 10-6
германий
45
кремний
230 103
арсенид галлия
4 108
янтарь
5 1016
слюда
1, 3 1014
стекло
1 1014

5. Упрощенная зонная структура твердого тела

Разрешенные
энергетические зоны
W
Зона
проводимости
Энергетические
уровни
Запрещенная зона
Валентная
зона

6.

Энергетические зоны
проводника (а), диэлектрика (б) и полупроводника (в)
W
W
W
2
2
2
W
3
1
W
1
1
а
3
б
в

7. Структура кристаллической решетки полупроводника

8. Структура кристалла полупроводника, обогащенного донорной (а) и акцепторной (б) примесью

б
а

9.

Электронно-дырочный переход (р-п-переход)
это
тонкий
слой
между
двумя
областями
полупроводникового кристалла, одна из которых имеет
электронную, а другая – дырочную электропроводность.

10.

Прямое и обратное смещение р-п-перехода

11.

Вольт-амперная характеристика
электронно-дырочного перехода

12.

Пробой р-п-перехода

13.

2. Полупроводниковые диоды

14.

Общий вид ВАХ диода

15.

Способы получения р-п-перехода
а) точечные; б) сплавные; в) сварные; г) мезадиффузные ; д) эпитаксиально-планарные

16.

Классификация полупроводниковых диодов
1. Выпрямительные диоды
2. Высокочастотные и импульсные
3. Стабилитроны
4. Варикапы
5. Диоды Шотки
6. Туннельные диоды
7. Излучающие диоды
8. Фотодиоды
Принцип действия
излучающих и фотодиодов
одинаков и базируется на
самопроизвольной
рекомбинации носителей
заряда при прямом токе
через выпрямляющий
электрический переход.

17.

Классификация полупроводниковых диодов
КД102А (2Д102А) – кремниевый выпрямительный диод со
средним выпрямленным током менее 0,3 А (согласно
справочнику – не более 100 мА), номер разработки 2, группа А;
АЛ103Б (3Л103Б) – арсенид-галлиевый излучающий диод ИКдиапазона, номер разработки 3, группа Б;
КС156А (2С156А) – кремниевый стабилитрон мощностью не
более 0,3 Вт с напряжением стабилизации 5,6 В (номер
разработки 56), группа А.

18.

Математическая модель диода – это совокупность
математических выражений, описывающих токи и напряжения
в эквивалентной схеме (схеме замещения) диода. В качестве
схемы замещения диода используют электрическую модель
Эберса–Молла
Постоянное сопротивление Rд включено
в схему с целью учета тока утечки
Емкость
Сд
представляет
сумму
барьерной и диффузионной емкостей
перехода
uMпT
I д AI Т e 1
IТ – ток насыщения (обратный ток)
р-п-перехода;
А и М – эмпирические коэффициенты;
Т – абсолютная температура.
r – объемное сопротивление тела базы,
зависящее от геометрических размеров и
степени легирования полупроводника.
Управляемый напряжением на переходе
ип источник тока Iд моделирует
статическую ВАХ диода

19.

Аппроксимация ВАХ диода
Глобальная модель диода

20.

3. Биполярные транзисторы
Структура и УГО биполярных транзисторов
Биполярный транзистор – это полупроводниковый прибор с
двумя взаимодействующими между собой р-п–переходами и
тремя или более выводами.

21.

Устройство и принцип действия
Физические процессы в биполярном транзисторе

22.

Устройство и принцип действия
Схемы переходов

23.

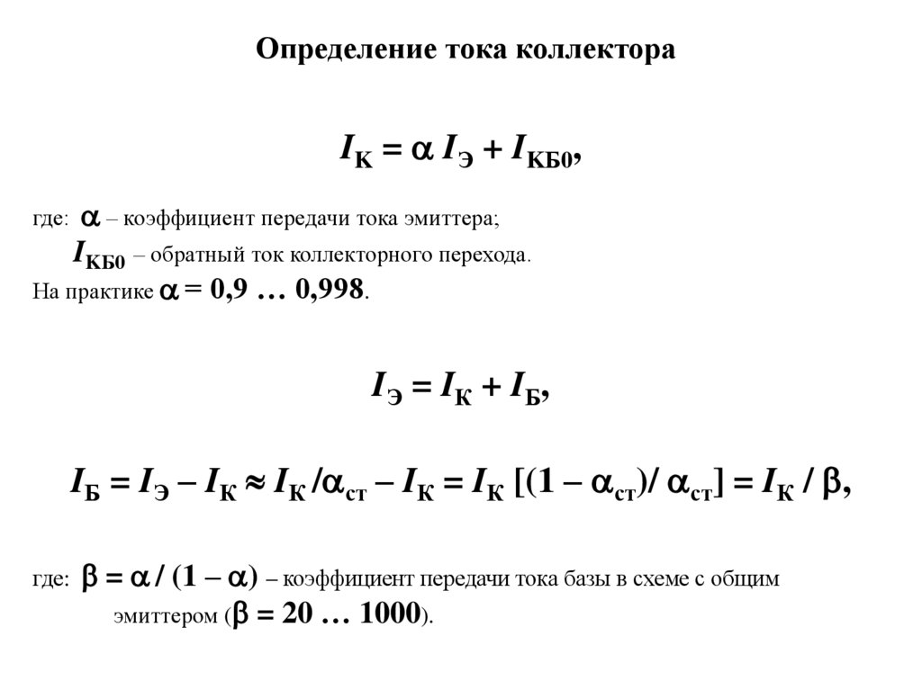
Определение тока коллектора
IK = IЭ + IKБ0,
где: – коэффициент передачи тока эмиттера;
IKБ0 – обратный ток коллекторного перехода.
На практике = 0,9 … 0,998.
IЭ = IК + IБ,
IБ = IЭ – IК IК / ст – IК = IК [(1 – ст)/ ст] = IК / ,
где: = / (1 – ) – коэффициент передачи тока базы в схеме с общим
эмиттером ( = 20 … 1000).

24.

Сопротивление обратносмещенного коллекторного перехода (при
подаче на него обратного напряжения) очень велико (сотни
килоом).
Поэтому в цепь коллектора можно включать нагрузочные
резисторы с весьма большими сопротивлениями, тем самым
практически не изменяя значения коллекторного тока.
Соответственно в цепи нагрузки будет выделяться значительная
мощность. Сопротивление прямосмещенного эмиттерного перехода,
напротив, весьма мало (десятки – сотни Ом).
Поэтому при почти одинаковых значениях эмиттерного и
коллекторного токов мощность, потребляемая в цепи эмиттера,
оказывается существенно меньше мощности, выделяемой в цепи
нагрузки.
Это указывает на то, что транзистор является полупроводниковым
прибором, усиливающим мощность.

25.

Типовые структуры биполярных транзисторов
а) сплавный;
б) эпитаксиальный-диффузионный;
в) планарный;
г) мезапланарный.

26.

Режимы работы транзистора
Активный режим обеспечивается подачей на эмиттерный
переход прямого напряжения, а на коллекторный – обратного
(основной режим работы транзистора). Этот режим
соответствует максимальному значению коэффициента
передачи тока эмиттера и обеспечивает минимальное
искажение усиливаемого сигнала.
Инверсный режим - к коллекторному переходу приложено
прямое напряжение, к эмиттерному – обратное ( ст min;
используется очень редко).
Режим насыщения - оба перехода находятся под прямым
смещением. В этом случае выходной ток не зависит от
входного и определяется только параметрами нагрузки.
Режим отсечки - оба перехода смещены в обратных
направлениях. Выходной ток близок к нулю.

27.

Схемы включения транзистора
а. Схема с общей базой
б. Схема с общим эмиттером
в. Схема с общим коллектором

28.

Вольт-амперные характеристики транзистора
Выходная характеристика
I К f (U КЭ )
I Б const
Входная характеристика
I Б f (U БЭ )
U KЭ const

29.

mu п к
1
I Б I БО e
mu п к
I К ст I БО e
1
Схема замещения биполярного
транзистора (модель Эберса-Молла)
IБО – ток насыщения перехода база-эмиттер
(обратный ток);
к = (0,3 … 1,2) В – контактная разность
потенциалов (зависит от типа п/п материала);
т – эмпирический коэффициент.
rэ, rб, rк – сопротивления, соответственно, эмиттерной, базовой
и коллекторной областей транзистора и контактов к ним;
Iб , Iк – управляемые напряжением ип на входном переходе
источники тока, отражающие передачу тока через транзистор;
Rэб – сопротивление утечки перехода база-эмиттер;
Rкб – сопротивление утечки перехода база-коллектор.
Параллельно переходу база-эмиттер включены барьерная
емкость Сбэ и диффузионная емкость Сдэ перехода.

30.

Представление биполярного транзистора линейным
четырехполюсником
i1 – переменная составляющая тока базы;
u1 – переменная составляющая напряжения между базой
и эмиттером;
i2 – переменная составляющая тока коллектора;
u2 – переменная составляющая напряжения между
коллектором и эмиттером

31.

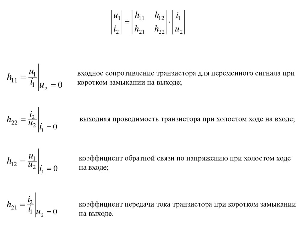
u1
h11
i2
h21
u
h11 i1
1 u
i
h22 u2
2 i
1
u
h12 u1
2 i
1
i
h21 i2
1 u
2
2
0
0
h12 i1
h22 u 2
входное сопротивление транзистора для переменного сигнала при
коротком замыкании на выходе;
выходная проводимость транзистора при холостом ходе на входе;
0
коэффициент обратной связи по напряжению при холостом ходе
на входе;
0
коэффициент передачи тока транзистора при коротком замыкании
на выходе.

32.

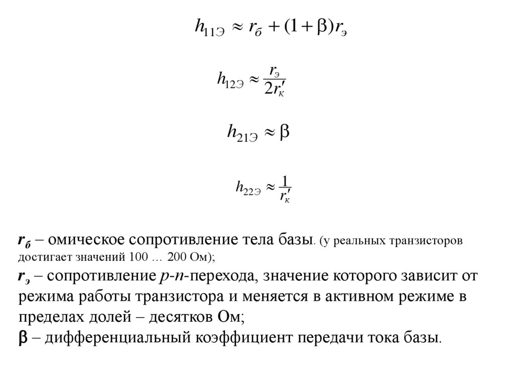
h11Э rб (1 )rэ
h12Э rэ
2rк
h21Э
h22 Э 1

rб – омическое сопротивление тела базы. (у реальных транзисторов
достигает значений 100 … 200 Ом);
rэ – сопротивление р-п-перехода, значение которого зависит от
режима работы транзистора и меняется в активном режиме в
пределах долей – десятков Ом;
– дифференциальный коэффициент передачи тока базы.

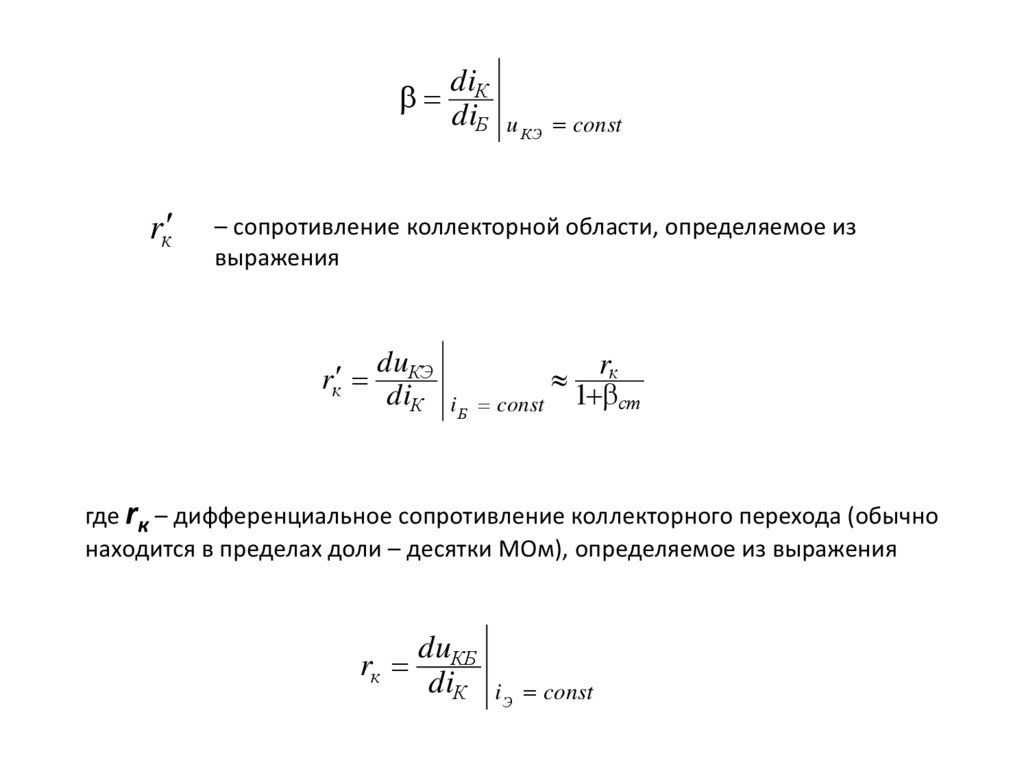
33.


diК
diБ u КЭ const
– сопротивление коллекторной области, определяемое из
выражения

duКЭ

diК i Б const 1 ст
где rк – дифференциальное сопротивление коллекторного перехода (обычно
находится в пределах доли – десятки МОм), определяемое из выражения

duКБ
diК i Э const

34.

Полевые транзисторы
Полевыми транзисторами называют полупроводниковые
приборы, в которых создание электрического тока
обусловлено перемещением носителей заряда одного знака под
действием продольного электрического поля, а управление
выходным током основано на модуляции сопротивления
полупроводникового материала поперечным электрическим
полем.

35.

Принцип работы полевых транзисторов может быть основан:
на зависимости сопротивления полупроводника от сечения его
проводящей области (чем меньше сечение – тем меньше ток;
реализован в полевых транзисторах с управляющим р-ппереходом);
на
зависимости
проводимости
полупроводника
от
концентрации основных носителей (реализован в полевых
транзисторах с изолированным затвором структуры металлдиэлектрик-полупроводник (МДП-транзисторы)).

36.

Структура полевого транзистора с управляющим р-п-переходом
Затвор
Область р-п-перехода
р+
п
Исток
Проводящий канал п-типа
Сток
область истока – область, от которой начинают перемещение носители
зарядов;
область стока – область, к которой перемещаются носители;
область затвора – область, с помощью которой осуществляется управление
потоком носителей;
область канала – область, через которую перемещаются носители.

37.

УГО полевых транзисторов с управляющим р-п-переходом
С
З
С
З
И
И
Подключение источников напряжения к выводам ПТУП

38.

Работа полевого транзистора с управляющим p-n-переходом
основана на изменении сопротивления канала за счет
изменения размеров области, обедненной основными
носителями заряда, которое происходит под действием
приложенного к затвору обратного напряжения.
Полевые транзисторы с изолированным затвором
(ПТИЗ)

39.

УГО полевых транзисторов с изолированным затвором

40.

Передаточные характеристики полевых транзисторов

41.

Выходные ВАХ ПТУП

42.

Семейство выходных ВАХ полевого транзистора

43.

Крутизна стокозатворной характеристики
S diС
duЗИ u СИ , u ПИ const
Типовые значения: S = 0,1 … 500 мА/В;
Крутизна характеристики по подложке
S п diС
duПИ u СИ , u ЗИ const
Типовые значения: Sп = 0,1 … 1 мА/В;

44.

Начальный ток стока IС нач – ток стока при нулевом
напряжении UЗИ (у транзисторов с управляющим р-п-переходом
IC нач = 0,2 … 600 мА, со встроенным каналом – IС нач = 0,1 … 100 мА, с
индуцированным каналом – IС нач = 0,01 … 0,5 мкА);
Напряжение
отсечки
UЗИ отс = 0,2 … 10 В);
UЗИ
отс
(типовые
значения
Сопротивление сток – исток в открытом состоянии RСИ отк
(типовые значения RСИ отк = 2 … 300 Ом);
Остаточный ток стока IС ост – ток стока при напряжении
UЗИ отс (IС ост = 0,001 … 10 мА);
Максимальная частота усиления fp – частота, на которой
коэффициент усиления по мощности равен единице (типовые
значения fp – десятки – сотни МГц).

45.

Классификация и система обозначений транзисторов
Первый элемент
(цифра или буква) обозначает исходный полупроводниковый материал, на
основе которого изготовлен транзистор (цифры используются для
маркировки приборов, предназначенных для применения в аппаратуре
специального назначения).
Второй элемент
(буква) определяет подкласс (или группу) транзисторов.
Третий элемент
(цифра) – основные функциональные возможности транзистора.
Четвертый элемент
(двухзначное число) обозначает
технологического типа транзистора.
порядковый
номер
Пятый элемент
(буква) – условно определяет классификацию
транзисторов, изготовленных по единой технологии.
по
разработки
параметрам

46.

Для обозначения исходного материала используются
следующие символы:
Г (или 1) – германий или его соединения;
К (или 2) – кремний или его соединения;
А (или 3) – соединения галлия (арсенид галлия);
И (или 4) – соединения индия.
Для обозначения подклассов используется одна из двух букв:
Т – биполярные;
П – полевые транзисторы.

47.

Для обозначения основных функциональных возможностей транзистора
применяются цифры, значение которых зависит от мощности,
рассеиваемой транзистором
Верхняя
Максимально допустимая мощность
0,3 … 1,5 Вт
свыше 1,5 Вт
(средней
(большой
мощности)
мощности)
1
4
7
2
5
8
3
6
9
граничная
до 0,3 Вт
частота
(малой мощности)
До 3 МГц
(низкой частоты)
От 3 до 30 МГц
(средней частоты)
Свыше 30 МГц
(высокой
частоты)

48.

Для обозначения порядкового номера разработки используют двузначное
число от 01 до 99 (или, при необходимости, трехзначное число от 101 до
999)
В качестве классификационной литеры применяются буквы русского
алфавита (за исключением 3, О, Ч, Ы, Ш, Щ, Ю, Ь, Ъ, Э)
В качестве дополнительных
следующие символы:
элементов
обозначения
используют
цифры от 1 до 9 – для обозначения модернизаций транзистора, приводящих к
изменению его конструкции или электрических параметров;
буква С – для обозначения наборов в общем корпусе (транзисторные сборки);
цифра, написанная через дефис, для бескорпусных транзисторов:
1) 1 – с гибкими выводами без кристаллодержателя;
2) 2 – с гибкими выводами на кристаллодержателе;
3) 3 – с жесткими выводами без кристаллодержателя;
4) 4 – с жесткими выводами на кристаллодержателе;
5) 5 – с контактными площадками без кристаллодержателя и без выводов;
6) 6 – с контактными площадками на кристаллодержателе, но без выводов.

49.

Примеры обозначения транзисторов:
КТ937А-2 – кремниевый биполярный транзистор большой мощности,
высокочастотный, номер разработки 37, группа А, бескорпусный, с
гибкими выводами на кристаллодержателе

50.

КТ315А – кремниевый биполярный транзистор малой мощности,
высокочастотный, номер разработки 15, группа А;
КП103Л – кремниевый полевой транзистор малой мощности,
низкочастотный, номер разработки 3, группа Л;
ГТ405Г – германиевый биполярный транзистор средней мощности,
низкочастотный, номер разработки 5, группа Г.

51.

Силовые полупроводниковые приборы
Требования:
малые потери при коммутации;
большая скорость переключения
из одного состояния в другое;
малое потребление по цепи
управления;
большой коммутируемый ток и
высокое рабочее напряжение.

52.

Характеристики:
коммутация токов до 1000 А
рабочее напряжение свыше 6 кВ
работа на частотах до 1 МГц

53.

Тиристором называется полупроводниковый прибор с тремя р-ппереходами и двумя устойчивыми состояниями (включен, выключен).
Управляемый тиристор (тиристор) –
электрод.
содержит управляющий
Динистор – не содержит управляющего электрода
Структура и УГО динистора

54.

Схема замещения динистора с положительной обратной связью
I дин I Э1 I Э 2 I К 1 I К 2
I K 1 ст1 I Э1 I КБО1
I K 2 ст 2 I Э 2 I КБО 2
I дин
I КБО
1 ( ст1 ст 2 )

55.

Для увеличения коэффициентов передачи тока ст1 и ст2
имеются два способа. Первый способ состоит в увеличении
напряжения на динисторе. С ростом напряжения при Uдин =
Uвкл один из транзисторов будет переходить в режим
насыщения. Коллекторный ток этого транзистора, протекая в
цепи базы второго транзистора, откроет его, а последний, в
свою очередь, увеличит ток базы первого. В результате
коллекторные токи транзисторов будут лавинообразно
нарастать, пока оба транзистора не перейдут в режим
насыщения.
ВАХ динистора

56.

Структуры и УГО тиристоров с катодным (слева) и
анодным (справа) управлением
Тиристор отличатся от динистора наличием вывода от одной из баз
эквивалентных транзисторов Т1 или Т2 (управляющего электрода). Если
подать в одну из этих баз ток управления, то коэффициент передачи
соответствующего транзистора увеличится и произойдет включение
тиристора.

57.

ВАХ тиристора

58.

Симисторы
Симистор – это симметричный тиристор, который
предназначен для коммутации в цепях переменного тока. Он
может использоваться для создания реверсивных выпрямителей
или регуляторов переменного тока.
Структура и УГО симистора

59.

ВАХ симистора

60.

Структурная схема и УГО прибора СИТАК

61.

Пример включения СИТАК в цепь управления

62.

Эквивалентная схема и УГО БТИЗ

63.

ВАХ биполярного транзистора с изолированным
затвором

64.

Статический индукционный транзистор
Упрощенная структура статического
индукционного транзистора

65.

Характеристики некоторых SIT и BSIT
Тип
транзистора
Время
Напряжение, Ток стока, Напряжение
Устройство
рассасывания,
В
А
отсечки, В
мкс
КП926
SIT
400
16
-15
<5
КП955
BSIT
450
25
0
<1,5
КП810
BSIT
1300
7
0
<3

66.

ВАХ статического индукционного транзистора
English     Русский Rules